Specifications Manual for Joint Commission National Quality Measures (v2026A1)
Posted: 10/20/2025

Release Notes:
Measure Information Form
Version 2026A1


Stroke (STK)

Set Measures

Set Measure ID Measure Short Name
STK-1 Venous Thromboembolism (VTE Prophylaxis)
STK-10 Assessed for Rehabilitation
STK-2 Discharged on Antithrombotic Therapy
STK-3 Anticoagulation Therapy for Atrial Fibrillation/Flutter
STK-4 Thrombolytic Therapy
STK-5 Antithrombotic Therapy By End of Hospital Day Two
STK-6 Discharged on Statin Medication
STK-8 Stroke Education

General Data Elements

Element Name Collected For
Admission Date All Records,
Birthdate All Records,
Discharge Date All Records, Not collected for HBIPS-2 and HBIPS-3
Hispanic Ethnicity All Records,
ICD-10-CM Other Diagnosis Codes All Records, Optional for HBIPS-2, HBIPS-3
ICD-10-CM Principal Diagnosis Code All Records, Optional for HBIPS-2, HBIPS-3
ICD-10-PCS Other Procedure Codes All Records, Optional for All HBIPS Records
ICD-10-PCS Other Procedure Dates All Records, Optional for All HBIPS Records
ICD-10-PCS Principal Procedure Code All Records, Optional for All HBIPS Records
ICD-10-PCS Principal Procedure Date All Records, Optional for All HBIPS Records
Measure Category Assignment All Records, Calculation, Used in calculation of the Joint Commission's aggregate data.
Payment Source All Records, Optional for HBIPS-2 and HBIPS-3
Race All Records,

Algorithm Output Data Elements

Element Name Collected For
Measure Category Assignment All Records, Calculation
Measurement Value Calculation

Measure Set Specific Data Elements

Element Name Collected For
Anticoagulation Therapy Prescribed at Discharge STK-3
Antithrombotic Therapy Administered by End of Hospital Day 2 STK-5
Antithrombotic Therapy Prescribed at Discharge STK-2
Arrival Date STK-4, STK-5
Arrival Time STK-4
Assessed for Rehabilitation Services STK-10
Atrial Fibrillation/Flutter STK-3
Clinical Trial STK
Comfort Measures Only STK-1, STK-10, STK-2, STK-3, STK-5, STK-6, STK-8
Date Last Known Well STK-4
Discharge Disposition STK-10, STK-2, STK-3, STK-6, STK-8
ED Patient STK-4
Education Addresses Activation of Emergency Medical System STK-8
Education Addresses Follow-up After Discharge STK-8
Education Addresses Medication Prescribed at Discharge STK-8
Education Addresses Risk Factors for Stroke STK-8
Education Addresses Warning Signs and Symptoms of Stroke STK-8
Elective Carotid Intervention STK
IV Alteplase Initiation STK-4
IV Alteplase Initiation Date STK-4
IV Alteplase Initiation Time STK-4
IV OR IA Alteplase Administered at This Hospital or Within 24 Hours Prior to Arrival STK-5
Last Known Well STK-4
Reason for Extending the Initiation of IV Alteplase STK-4
Reason for No VTE Prophylaxis – Hospital Admission STK-1
Reason for Not Administering Antithrombotic Therapy by End of Hospital Day 2 STK-5
Reason for Not Initiating IV Alteplase STK-4
Reason for Not Prescribing Anticoagulation Therapy at Discharge STK-3
Reason for Not Prescribing Antithrombotic Therapy at Discharge STK-2
Reason for Not Prescribing Statin Medication at Discharge STK-6
Reason for Oral Factor Xa Inhibitor STK-1
Site Identifier STK
Statin Medication Prescribed at Discharge STK-6
Time Last Known Well STK-4
VTE Prophylaxis STK-1
VTE Prophylaxis Date STK-1


  Document Name  
Acknowledgement  
Appendix A  
Appendix C  
Appendix D - Glossary of Terms  
Appendix E - Overview of Measure Information Form and Flowchart Formats  
Appendix G - Resources  
Appendix H - Miscellaneous Tables  
Cover Page for the Joint Commission Manual  
Data Dictionary  
Introduction to the Manual  
Joint Commission Clinical Data Processing Flow  
Joint Commission National Quality Measures Data Processing  
Missing and Invalid Data  
Sampling  
Table of Contents  
Using the The Joint Commission's National Measure Specifications Manual  


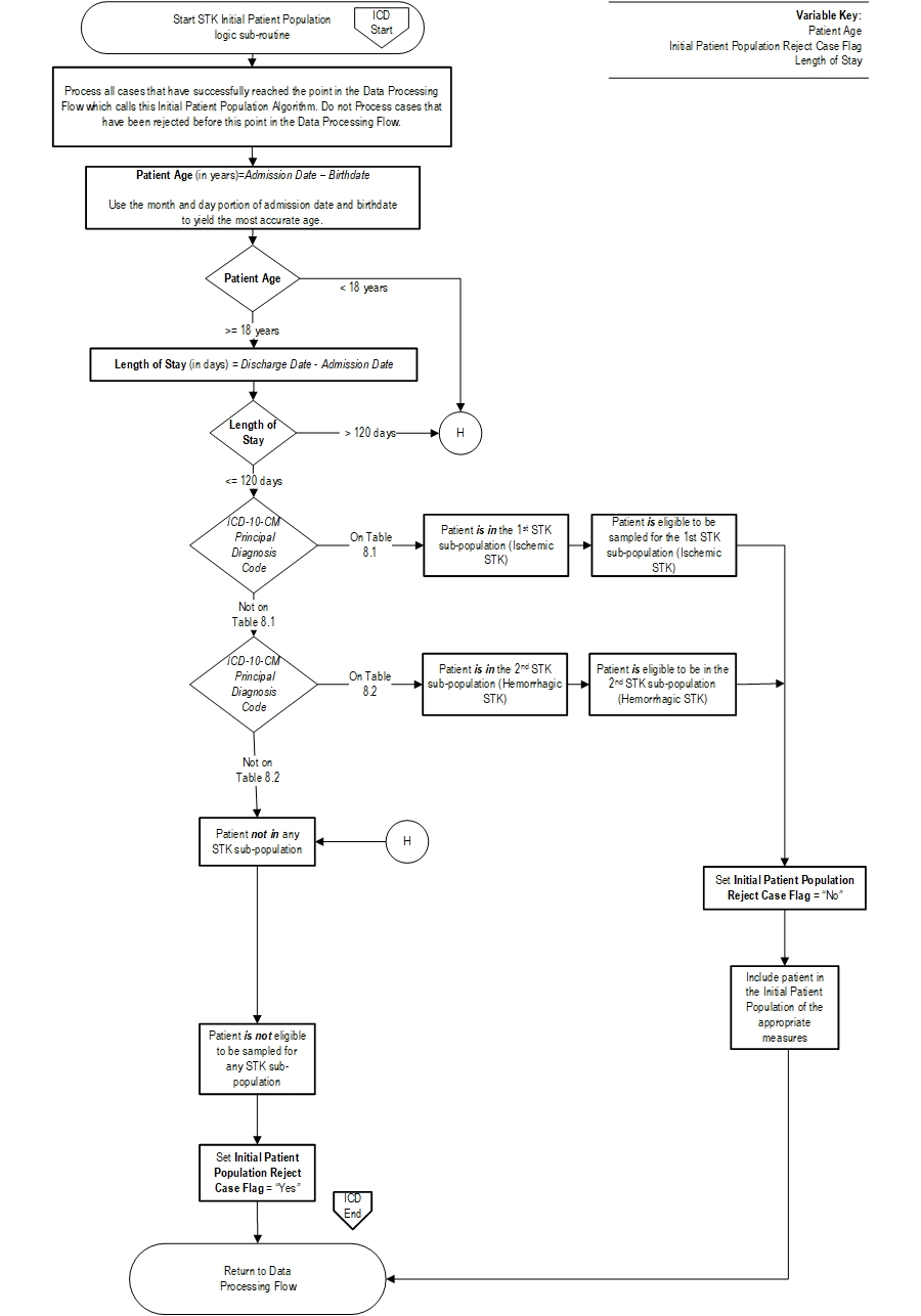
Initial Patient Population Algorithm

Graphic depiction of the Measure Algorithm. Refer to the Algorithm Narrative for each detailed step.

Stroke (STK) Initial Patient Population: Algorithm Narrative

Variable Key: Patient Age, Initial Patient Population Reject Case Flag, and Length of Stay.

1. Start Stroke Initial Patient Population logic sub-routine. Process all cases that have successfully reached the point in the Data Processing Flow which calls this Initial Patient Population Algorithm. Do not process cases that have been rejected before this point in the Data Processing Flow.

2. Calculate Patient Age. Patient Age, in years, is equal to the Admission Date minus the Birthdate. Use the month and day portion of admission date and birthdate to yield the most accurate age.

3. Check Patient Age:
  1. If the Patient Age is less than 18 years, the patient is not in the Stroke sub-population, Patient is not eligible to be sampled for any Stroke sub-population. Set the Initial Patient Population Reject Case Flag to equal Yes. Return to Data Processing Flow.
  2. If the Patient Age is greater than or equal to 18 years, continue processing and proceed to Length of Stay Calculation.
4. Calculate the Length of Stay. Length of Stay, in days, is equal to the Discharge Date minus the Admission Date.

5. Check Length of Stay:
  1. If the Length of Stay is greater than 120 days, the patient is not in the Stroke sub-population, Patient is not eligible to be sampled for any Stroke sub-population. Set the Initial Patient Population Reject Case Flag to equal Yes. Return to Data Processing Flow.
  2. If the Length of Stay is less than or equal to 120 days, continue processing and proceed to check ICD-10-CM Principal Diagnosis Code.
6. Check ICD-10-CM Principal Diagnosis Code
  1. If the ICD-10-CM Principal Diagnosis Code is on Table 8.1, the patient is in the first Ischemic Stroke sub-population and patient is eligible to be sampled for the first Ischemic Stroke sub-population. Set the Initial Patient Population Reject Case Flag to equal No. Include the patient in the Initial Patient Population for the appropriate measures. Return to Data Processing Flow.
  2. If the ICD-10-CM Principal Diagnosis Code is not on Table 8.1, continue processing and proceed to check ICD-10-CM Principal Diagnosis Code.
7. Check ICD-10-CM Principal Diagnosis Code
  1. If the ICD-10-CM Principal Diagnosis Code is on Table 8.2, the patient is in the second Hemorrhagic Stroke sub-population and patient is eligible to be sampled for the second Hemorrhagic Stroke sub-population. Set the Initial Patient Population Reject Case Flag to equal No. Include the patient in the Initial Patient Population for the appropriate measures. Return to Data Processing Flow.
  2. If the ICD-10-CM Principal Diagnosis Code is not on Table 8.2, the patient is not in the Stroke sub-population, Patient is not eligible to be sampled for any Stroke sub-population. Set the Initial Patient Population Reject Case Flag to equal Yes. Return to Data Processing Flow.

STK Sample Size Requirements

Hospitals that choose to sample have the option of sampling quarterly or sampling monthly. A hospital may choose to use a larger sample size than is required.

Hospitals whose Initial Patient Population size is less than the minimum number of cases per quarter/month for the sub-population cannot sample that sub-population. Regardless of the option used, hospital samples must be monitored to ensure that sampling procedures consistently produce statistically valid and useful data. Due to exclusions, hospitals selecting sample cases MUST submit AT LEAST the minimum required sample size.

The following sample size tables for each option automatically build in the number of cases needed to obtain the required sample sizes. For information concerning how to perform sampling, refer to the Population and Sampling Specifications section in this manual.

Quarterly Sampling

A modified sampling procedure is required for hospitals performing quarterly sampling for STK. The measure set contains two independent sub-populations: Ischemic STK patients and Hemorrhagic STK patients. The two sub-populations must be sampled independently from each other.

1.Hospitals selecting sample cases for the Ischemic sub-population must ensure that its Initial Patient Population and sample size for the Ischemic sub-population meets the following conditions:

Quarterly Sample Size
Based on Initial Patient Population Size
for Ischemic Patient Sub-Population
Hospital’s Measure

Average Quarterly
Initial Patient Population
“N”
Minimum Required
Sample Size
“n”
≥ 900 180
226-899 20% of the Initial Patient Population
45-225 45
6 - 44 No sampling; 100% of the Initial Patient Population is required
0 - 5 Patient level data must be processed in order to submit your aggregate data. Submission of aggregate data is still required. The required quarterly sample size would be 100% of the patient population or 5 cases for the quarter

2.Hospitals submitting STK data for Joint Commission certification purposes will select sample cases for the Hemorrhagic sub-population, ensuring that its Initial Patient Population and sample size for the Hemorrhagic sub-population meets the following conditions:

Quarterly Sample Size
Based on Initial Patient Population Size
for Hemorrhagic Patient Sub-Population
Hospital’s Measure

Average Quarterly
Initial Patient Population
“N”
Minimum Required
Sample Size
“n”
≥ 900 180
226-899 20% of the Initial Patient Population
45-225 45
6 - 44 No sampling; 100% of the Initial Patient Population is required
0 - 5 Patient level data must be processed in order to submit your aggregate data. Submission of aggregate data is still required. The required quarterly sample size would be 100% of the patient population or 5 cases for the quarter

Monthly Sampling A modified sampling procedure is required for hospitals performing monthly sampling for STK. The measure set contains two independent sub-populations: Ischemic STK patients and Hemorrhagic STK patients. The two sub-populations must be sampled independently from each other.

1. Hospitals selecting sample cases for the Ischemic sub-population must ensure that its Initial Patient Population and sample size for the Ischemic sub-population meets the following conditions:

Monthly Sample Size
Based on Initial Patient Population Size
for Ischemic Patient Sub-Population
Hospital’s Measure

Average Monthly
Initial Patient Population
“N”
Minimum Required
Sample Size
“n”
≥ 300 60
76-299 20% of the Initial Patient Population
15-75 15
< 15 No sampling; 100% Initial Patient Population required

2. Hospitals submitting STK data for Joint Commission certification purposes will select sample cases for the Hemorrhagic sub-population, ensuring that its Initial Patient Population and sample size for the Hemorrhagic sub-population meets the following conditions:

Monthly Sample Size
Based on Initial Patient Population Size
for Hemorrhagic Patient Sub-Population
Hospital’s Measure

Average Monthly
Initial Patient Population
“N”
Minimum Required
Sample Size
“n”
≥ 300 60
76-299 20% of the Initial Patient Population
15-75 15
< 15 No sampling; 100% Initial Patient Population required

Sample Size Examples
Note: Hospitals utilizing STK for Joint Commission certification purposes must include all sampled STK sub-populations in the calculation of all STK measures. All of the STK measures’ specific exclusion criteria are used to filter out cases that do not belong in the measure denominator.

Quarterly sampling
  • Quarterly sampling for the Ischemic sub-population:
    • A hospital’s Ischemic sub-population is 392 during the first quarter. Using the quarterly sampling table for the Ischemic sub-population, the sample size required is 20% of this sub-population, or 79 cases for the quarter (twenty percent of 392 equals 78.4 rounded up to the next whole number equals 79)
    • A hospital’s Ischemic sub-population is 100 during the first quarter. The required quarterly sample is 45 cases.
    • A hospital’s Ischemic sub-population is 5 patients during the first quarter. Using the quarterly sampling table for the Ischemic sub-population, the sample size is less than the minimum required quarterly sample size, so 100% of this sub-population is sampled.
  • Quarterly sampling for the Hemorrhagic sub-population for Joint Commission certification purposes:
    • A hospital’s Hemorrhagic sub-population is 392 during the first quarter. Using the quarterly sampling table for the Hemorrhagic sub-population, the sample size required is 20% of this sub-population, or 79 cases for the quarter (twenty percent of 392 equals 78.4 rounded up to the next whole number equals 79).
    • A hospital’s Hemorrhagic sub-population is 3 patients during the first quarter. Using the quarterly sampling table for the Hemorrhagic sub-population, the sample size is less than the minimum required quarterly sample size, so 100% of this sub-population is sampled.
    • A hospital’s Hemorrhagic sub-population is 100 during the first quarter. The required quarterly sample is 45 cases.
  • Quarterly sampling for the two combined populations for Joint Commission certification purposes.
    • The STK Initial Patient Population sizes for a hospital are 392 and 5 patients respectively per the sub-populations for the quarter. The required quarterly sample sizes for each sub-population would be 79 and 5.
      • The Ischemic sub-population has 392 patients per quarter, which requires a 20% sample size, or 79 cases (twenty percent of 392 equals 78.4 rounded to the next highest whole number equals 79).
      • The Hemorrhagic sub-population is less than the minimum required quarterly sample size, so 100% of this sub-population is sampled.
    • The STK Initial Patient Population sizes for a hospital are 1 and 3 patients respectively per the sub-populations for the quarter.

Monthly Sampling
  • Monthly sampling for the Ischemic sub-population:
    • A hospital’s Ischemic sub-population is 228 during March. Using the monthly sampling table for the Ischemic sub-population, the sample size required is 20% of this sub-population, or 46 cases for the quarter (twenty percent of 228 equals 45.6 rounded up to the next whole number equals 46).
    • A hospital’s Ischemic sub-population is 316 during January. The required quarterly sample is 60 cases.
    • A hospital’s Ischemic sub-population is 5 patients during February. Using the monthly sampling table for the Ischemic sub-population, the sample size is less than the minimum required monthly sample size, so 100% of this sub-population is sampled.
  • Monthly sampling for the Hemorrhagic sub-population for Joint Commission certification purposes:
    • A hospital’s Hemorrhagic sub-population is 228 during March. Using the monthly sampling table for the Hemorrhagic sub-population, the sample size required is 20% of this sub-population, or 46 cases for the quarter (twenty percent of 228 equals 45.6 rounded up to the next whole number equals 46).
    • A hospital’s Hemorrhagic sub-population is 3 patients during January. Using the monthly sampling table for the Hemorrhagic sub-population, the sample size is less than the minimum required quarterly sample size, so 100% of this sub-population is sampled.
    • A hospital’s Hemorrhagic sub-population is 316 during February. The required monthly sample is 60 cases.

Measure Information Form STK
CPT® only copyright 2025 American Medical Association. All rights reserved.
Specifications Manual for Joint Commission National Quality Measures (v2026A1)
Discharges 01-01-2026 (1Q26) through 06-30-2026 (2Q26)

LICENSE FOR USE OF CURRENT PROCEDURAL TERMINOLOGY, FOURTH EDITION (“CPT®”)

CPT® only copyright 2025 American Medical Association. All rights reserved. CPT® is a registered trademark of the American Medical Association.

You, your employees and agents are authorized to use CPT® only as contained in The Joint Commission performance measures solely for your own personal use in directly participating in healthcare programs administered by The Joint Commission. You acknowledge that the American Medical Association (“AMA”) holds all copyright, trademark and other rights in CPT®.

Any use not authorized herein is prohibited, including by way of illustration and not by way of limitation, making copies of CPT® for resale and/or license, transferring copies of CPT® to any party not bound by this Agreement, creating any modified or derivative work of CPT®, or making any commercial use of CPT®. License to use CPT® for any use not authorized herein must be obtained through the American Medical Association, Intellectual Property Services, AMA Plaza, 330 North Wabash Avenue, Suite 39300, Chicago, Illinois 60611-5885. Applications are available at the American Medical Association Web site, www.ama- assn.org/go/cpt.

U.S. Government Rights This product includes CPT® which is commercial technical data, which was developed exclusively at private expense by the American Medical Association, 330 North Wabash Avenue, Chicago, Illinois 60611. The American Medical Association does not agree to license CPT® to the Federal Government based on the license in FAR 52.227-14 (Data Rights - General) and DFARS 252.227-7015 (Technical Data - Commercial Items) or any other license provision. The American Medical Association reserves all rights to approve any license with any Federal agency.

Disclaimer of Warranties and Liabilities. CPT® is provided “as is” without warranty of any kind, either expressed or implied, including but not limited to the implied warranties of merchantability and fitness for a particular purpose. Fee schedules, relative value units, conversion factors and/or related components are not assigned by the AMA, are not part of CPT®, and the (AMA is not recommending their use. The AMA does not directly or indirectly practice medicine or dispense medical services. The responsibility for the content of this product is with The Joint Commission, and no endorsement by the AMA is intended or implied. The AMA disclaims responsibility for any consequences or liability attributable to or related to any use, non-use, or interpretation of information contained or not contained in this product.

This Agreement will terminate upon notice if you violate its terms. The AMA is a third party beneficiary to this Agreement.

Should the foregoing terms and conditions be acceptable to you, please indicate your agreement and acceptance by clicking below on the button labeled “accept”.

^