Specifications Manual for Joint Commission National Quality Measures (v2026A1)
Posted: 10/20/2025

Release Notes:
Measure Information Form
Version 2026A1

**NQF-ENDORSED VOLUNTARY CONSENSUS STANDARDS FOR HOSPITAL CARE**

Measure Information Form

Measure Set: Stroke (STK)

Set Measure ID: STK-3

Performance Measure Name: Anticoagulation Therapy for Atrial Fibrillation/Flutter

Description: Ischemic stroke patients with atrial fibrillation/flutter who are prescribed anticoagulation therapy at hospital discharge.

Rationale: Atrial fibrillation (AF) is a common arrhythmia and an important risk factor for stroke. It is one of several conditions and lifestyle factors that have been identified as risk factors for stroke. It has been estimated that 6.6 million individuals in the United States have AF, and the prevalence is expected to increase to 12.1 million by 2030. While the median age of patients with atrial fibrillation is 75 years, the incidence increases with advancing age (14.2 per 1000 PY at 65–69 years of age to 50.8 per 1000 PY at ≥85 years of age).
Furthermore, a prior stroke or transient ischemic attack (TIA) are among a limited number of predictors of high stroke risk within the population of patients with atrial fibrillation. Nonparoxysmal AF compared to paroxysmal AF has been associated with a higher risk of stroke in this patient population. Therefore, much emphasis has been placed on identifying methods for preventing recurrent ischemic stroke as well as preventing first stroke. Prevention strategies focus on the modifiable risk factors such as hypertension, smoking, and atrial fibrillation.
Anticoagulation therapy is recommended for secondary stroke prevention for ischemic stroke patients with AF, unless contraindicated. Globally, the use of direct oral anticoagulant medications has continued to increase since 2018 and the prevalence of vitamin K antagonist use decreased. However, about 10% of patients are still treated with antiplatelet medications only.

Type Of Measure: Process

Improvement Noted As: Increase in the rate

Numerator Statement: Ischemic stroke patients prescribed anticoagulation therapy at hospital discharge.
Included Populations: Not applicable

Excluded Populations: None

Data Elements:

Denominator Statement: Ischemic stroke patients with documented atrial fibrillation/flutter.
Included Populations:
  • Discharges with an ICD-10-CM Principal Diagnosis Code for ischemic stroke as defined in Appendix A, Table 8.1
  • Patients with documented Atrial Fibrillation/Flutter

Excluded Populations:
  • Patients less than 18 years of age
  • Patients who have a Length of Stay greater than 120 days
  • Patients with Comfort Measures Only documented
  • Patients enrolled in clinical trials
  • Patients admitted for Elective Carotid Intervention
  • Patients discharged to another hospital
  • Patients who left against medical advice
  • Patients who expired
  • Patients discharged to home for hospice care
  • Patients discharged to a health care facility for hospice care
  • Patients with a documented Reason For Not Prescribing Anticoagulation Therapy

Data Elements:

Risk Adjustment: No.

Data Collection Approach: Retrospective data sources for required data elements include administrative data and medical records. Some hospitals may prefer to gather data concurrently by identifying patients in the population of interest. This approach provides opportunities for improvement at the point of care/service. However, complete documentation includes the principal or other ICD-10 diagnosis and procedure codes, which require retrospective data entry.

Data Accuracy: Variation may exist in the assignment of ICD-10 codes; therefore, coding practices may require evaluation to ensure consistency.

Measure Analysis Suggestions: None

Sampling: Yes. Please refer to the measure set specific sampling requirements and for additional information see the Population and Sampling Specifications section.

Data Reported As: Aggregate rate generated from count data reported as a proportion.

Selected References:
  • Berge, E., M. Abdelnoor, P. H. Nakstad, and P. M. Sandset. "Low Molecular-Weight Heparin Versus Aspirin in Patients with Acute Ischaemic Stroke and Atrial Fibrillation: A Double-Blind Randomised Study. Haest Study Group. Heparin in Acute Embolic Stroke Trial." [In eng]. Lancet 355, no. 9211 (Apr 8 2000): 1205-10.
  • Centers for Disease Control and Prevention. "Prevalence and Most Common Causes of Disability among Adults--United States, 2005." [In eng]. MMWR Morb Mortal Wkly Rep 58, no. 16 (May 1 2009): 421-6.
  • Connolly, S. J., M. D. Ezekowitz, S. Yusuf, J. Eikelboom, J. Oldgren, A. Parekh, J. Pogue, et al. "Dabigatran Versus Warfarin in Patients with Atrial Fibrillation." [In eng]. N Engl J Med 361, no. 12 (Sep 17 2009): 1139-51.
  • Fuster, V., L. E. Ryden, R. W. Asinger, D. S. Cannom, H. J. Crijns, R. L. Frye, J. L. Halperin, et al. "Acc/Aha/Esc Guidelines for the Management of Patients with Atrial Fibrillation: Executive Summary. A Report of the American College of Cardiology/ American Heart Association Task Force on Practice Guidelines and the European Society of Cardiology Committee for Practice Guidelines and Policy Conferences (Committee to Develop Guidelines for the Management of Patients with Atrial Fibrillation): Developed in Collaboration with the North American Society of Pacing and Electrophysiology." [In eng]. J Am Coll Cardiol 38, no. 4 (Oct 2001): 1231-66.
  • Fuster, V., L. E. Ryden, D. S. Cannom, H. J. Crijns, A. B. Curtis, K. A. Ellenbogen, J. L. Halperin, et al. "Acc/Aha/Esc 2006 Guidelines for the Management of Patients with Atrial Fibrillation: A Report of the American College of Cardiology/American Heart Association Task Force on Practice Guidelines and the European Society of Cardiology Committee for Practice Guidelines (Writing Committee to Revise the 2001 Guidelines for the Management of Patients with Atrial Fibrillation): Developed in Collaboration with the European Heart Rhythm Association and the Heart Rhythm Society." [In eng]. Circulation 114, no. 7 (Aug 15 2006): e257-354.
  • Goldstein, L. B., R. Adams, M. J. Alberts, L. J. Appel, L. M. Brass, C. D. Bushnell, A. Culebras, et al. "Primary Prevention of Ischemic Stroke: A Guideline from the American Heart Association/American Stroke Association Stroke Council: Cosponsored by the Atherosclerotic Peripheral Vascular Disease Interdisciplinary Working Group; Cardiovascular Nursing Council; Clinical Cardiology Council; Nutrition, Physical Activity, and Metabolism Council; and the Quality of Care and Outcomes Research Interdisciplinary Working Group: The American Academy of Neurology Affirms the Value of This Guideline." [In eng]. Stroke 37, no. 6 (Jun 2006): 1583-633.
  • Gorelick, P. B., R. L. Sacco, D. B. Smith, M. Alberts, L. Mustone-Alexander, D. Rader, J. L. Ross, et al. "Prevention of a First Stroke: A Review of Guidelines and a Multidisciplinary Consensus Statement from the National Stroke Association." [In eng]. JAMA 281, no. 12 (Mar 24-31 1999): 1112-20.
  • Hart, R. G., O. Benavente, R. McBride, and L. A. Pearce. "Antithrombotic Therapy to Prevent Stroke in Patients with Atrial Fibrillation: A Meta-Analysis." [In eng]. Ann Intern Med 131, no. 7 (Oct 5 1999): 492-501.
  • January, C.T., Wann, S., Calkins, H., Chen, L.Y., Cigarroa, J.E., Cleveland, J.C., Ellinor, P.T., et al. "Association Task Force on Clinical Practice Guidelines and the Heart Rhythm Society...2019 AHA/ACC/HRS Focused Update of the 2014 AHA/...A Report of the American College of Cardiology/American Heart Association." [In eng.]. Circulation 140, no. 2 (Jan 28 2019):e125–e151.
  • Jauch, E. C., J. L. Saver, H. P. Adams, Jr., A. Bruno, J. J. Connors, B. M. Demaerschalk, P. Khatri, et al. "Guidelines for the Early Management of Patients with Acute Ischemic Stroke: A Guideline for Healthcare Professionals from the American Heart Association/American Stroke Association." [In Eng]. Stroke (Jan 31 2013).
  • Kernan, W.N., B. Ovbiagele, H. R. Black, D. M. Bravata, M. I. Chimowitz, M. D. Ezekowitz, M. C. Fang, M. Fisher, K. L. Furie, D. V. Heck, S. C. Johnston, S. E. Kasner, S. J. Kittner, P. H. Mitchell, M. W. Rich, D. Richardson, L. H. Schwamm, J. A. Wilson. “Guidelines for the Prevention of Stroke in Patients with Stroke and Transient Ischemic Attack: A Guideline for Healthcare Professionals from the American Heart Association/American Stroke Association.” [in eng.] Stroke 45, no. 7 (May 2014): 2160-223.
  • Kleindorfer DO, Towfighi A, Chaturvedi S, Cockroft KM, Gutierrez J, Lombardi-Hill D, Kamel H, Kernan WN, Kittner SJ, Leira EC, Lennon O, Meschia J., Nguyen TN, Pollak PM, Santangeli P, Sharrief AZ, Smith SC Jr., Turan TN, Williams LS. 2021 Guideline for the Prevention of Stroke In Patients With Stroke and Transient Ischemic Attack: A Guideline for Healthcare Professionals From the American Heart Association/American Stroke Association. Stroke. 2021 July;52(7):e364-e467.
  • Kornej, J., Borschel, C. S., Benjamin, E. J., Schnabel, R. B. "Epidemiology of Atrial Fibrillation in the 21st Century: Novel Methods and New Insights." [In eng]. Circulation Research 127, no. 1 (June 19 2020): 4-20.
  • Lin, H. J., P. A. Wolf, M. Kelly-Hayes, A. S. Beiser, C. S. Kase, E. J. Benjamin, and R. B. D'Agostino. "Stroke Severity in Atrial Fibrillation. The Framingham Study." [In eng]. Stroke 27, no. 10 (Oct 1996): 1760-4.
  • Martin, S.S., Aday, A.W., Allen, N.B., Almarzooq, Z.I., Anderson, C.A.M., Arora, P.,…Palaniappan, L.P. “2025 Heart Disease and Stroke Statistics: A Report of US and Global Data From the American Heart Association.” [In eng]. Circulation 151, (Feb 25 2025): e333-e334.
  • Penado, S., M. Cano, O. Acha, J. L. Hernandez, and J. A. Riancho. "Atrial Fibrillation as a Risk Factor for Stroke Recurrence." [In eng]. Am J Med 114, no. 3 (Feb 15 2003): 206-10.
  • Powers WJ, Rabinstein AA, Ackerson T, Adeoye OM, Bambakidis NC, Becker K, Biller J, et al; on behalf of the American Heart Association Stroke Council. 2018 Guidelines for the Early Management of Patients with Acute Ischemic Stroke: A Guideline for Healthcare Professionals From the American Heart Association/American Stroke Association. Stroke. 2018 Jan;49:e31-e32.
  • Powers WJ, Rabinstein AA, Ackerson T, Adeoye OM, Bambakidis NC, Becker K, Biller J, et al. Guidelines for the Early Management of Patients with Acute Ischemic Stroke: 2019 Update to the 2018 Guidelines for the Early Management of Acute Ischemic Stroke. A Guideline for Healthcare Professionals From the American Heart Association/American Stroke Association. Stroke. 2019 Dec;50(12):e344-e418.
  • Saxena, R., and P. J. Koudstaal. "Anticoagulants for Preventing Stroke in Patients with Nonrheumatic Atrial Fibrillation and a History of Stroke or Transient Ischemic Attack (Review). ." Cochrane Database Syst Rev, no. 4 (2011): CD000185.
  • Saxena, R., S. Lewis, E. Berge, P. A. Sandercock, and P. J. Koudstaal. "Risk of Early Death and Recurrent Stroke and Effect of Heparin in 3169 Patients with Acute Ischemic Stroke and Atrial Fibrillation in the International Stroke Trial." [In eng]. Stroke 32, no. 10 (Oct 2001): 2333-7.
  • van Walraven, C., R. G. Hart, D. E. Singer, A. Laupacis, S. Connolly, P. Petersen, P. J. Koudstaal, Y. Chang, and B. Hellemons. "Oral Anticoagulants Vs Aspirin in Nonvalvular Atrial Fibrillation: An Individual Patient Meta-Analysis." [In eng]. JAMA 288, no. 19 (Nov 20 2002): 2441-8.
  • Wann, L. S., A. B. Curtis, K. A. Ellenbogen, N. A. Estes, 3rd, M. D. Ezekowitz, W. M. Jackman, C. T. January, et al. "2011 Accf/Aha/Hrs Focused Update on the Management of Patients with Atrial Fibrillation (Update on Dabigatran): A Report of the American College of Cardiology Foundation/American Heart Association Task Force on Practice Guidelines." [In eng]. J Am Coll Cardiol 57, no. 11 (Mar 15 2011): 1330-7.

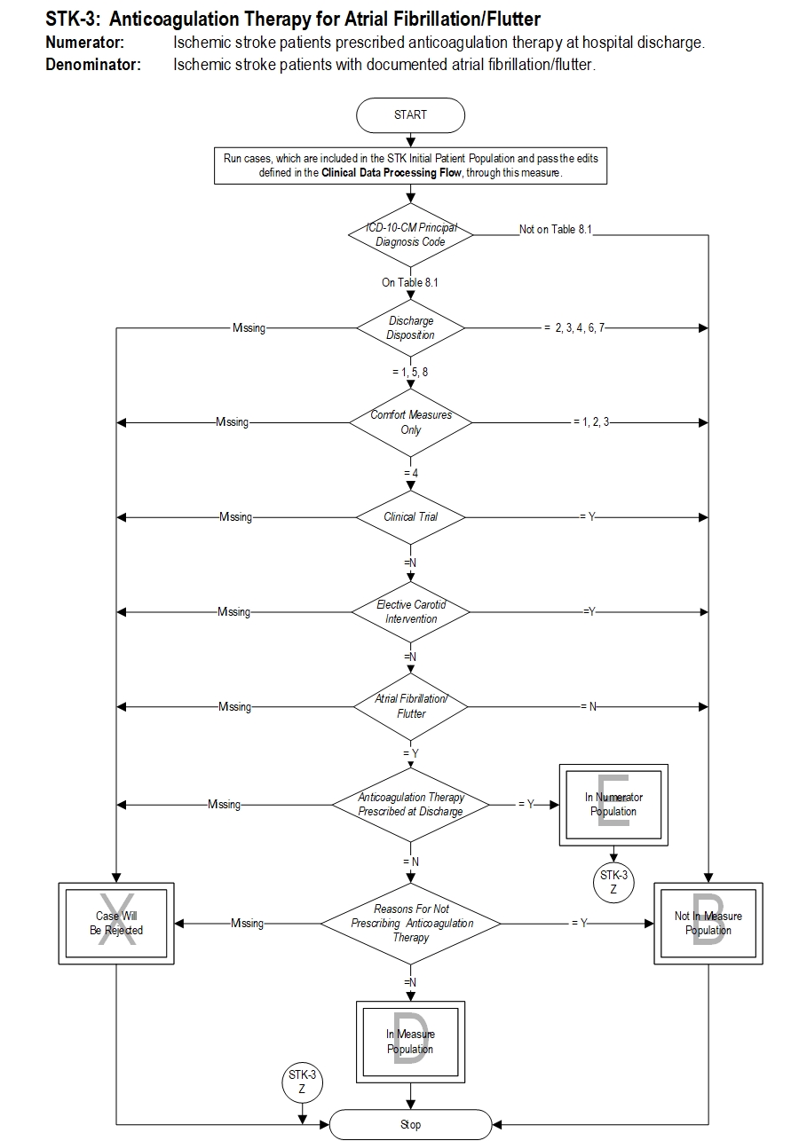
Measure Algorithm:
Graphic depiction of the Measure Algorithm. Refer to the Algorithm Narrative for each detailed step.

STK-3: Algorithm Narrative

STK-3: Anticoagulation Therapy for Atrial Fibrillation/Flutter

Numerator: Ischemic stroke patients prescribed anticoagulation therapy at hospital discharge.
Denominator: Ischemic stroke patients with documented atrial fibrillation/flutter.

1. Start processing. Run cases, which are included in the Stroke Initial Patient Population and pass the edits defined in the Clinical Data Processing Flow, through this measure.

2. Check ICD-10 CM Principal Diagnosis codes
  1. If none of the ICD-10 CM Principal Diagnosis codes are on Table 8.1, the case will proceed to a Measure Category Assignment of B and will not be in the Measure Population. Stop processing.
  2. If at least one of the ICD-10 CM Principal Diagnosis codes is on Table 8.1, continue processing and proceed to check Discharge Disposition.

3. Check Discharge Disposition.
  1. If Discharge Disposition is missing, the case will proceed to a Measure Category Assignment of X and will be rejected. Stop processing.
  2. If Discharge Disposition equals 2, 3, 4, 6 or 7, the case will proceed to a Measure Category Assignment of B and will not be in the Measure Population. Stop processing.
  3. If Discharge Disposition equals 1, 5 or 8, continue processing and proceed to check Comfort Measures Only.

4. Check Comfort Measures Only.
  1. If Comfort Measures Only is missing, the case will proceed to a Measure Category Assignment of X and will be rejected. Stop processing.
  2. If Comfort Measures Only equals 1, 2 or 3, the case will proceed to a Measure Category Assignment of B and will not be in the Measure Population. Stop processing.
  3. If Comfort Measures Only equals 4, continue processing and proceed to check Clinical Trial.

5. Check Clinical Trial.
  1. If Clinical Trial is missing, the case will proceed to a Measure Category Assignment of X and will be rejected. Stop processing.
  2. If Clinical Trial equals Y, the case will proceed to a Measure Category Assignment of B and will not be in the Measure Population. Stop processing.
  3. If Clinical Trial equals N, continue processing and proceed to check Elective Carotid Intervention.

6. Check Elective Carotid Interventions.
  1. If Elective Carotid Intervention is missing, the case will proceed to a Measure Category Assignment of X and will be rejected. Stop processing.
  2. If Elective Carotid Intervention equals Y, the case will proceed to a Measure Category Assignment of B and will not be in the Measure Population. Stop processing.
  3. If Elective Carotid Intervention equals N, continue processing and proceed to check Atrial Fibrillation/Flutter.

7. Check Atrial Fibrillation/Flutter.
  1. If Atrial Fibrillation/Flutter is missing, the case will proceed to a Measure Category Assignment of X and will be rejected. Stop processing.
  2. If Atrial Fibrillation/Flutter equals N, the case will proceed to a Measure Category Assignment of B and will not be in the Measure Population. Stop processing.
  3. If Atrial Fibrillation/Flutter equals Y, the case will proceed to check Anticoagulation Therapy Prescribed at Discharge.

8. Check Anticoagulation Therapy Prescribed at Discharge.
  1. If Anticoagulation Therapy Prescribed at Discharge is missing, the case will proceed to a Measure Category Assignment of X and will be rejected. Stop processing.
  2. If Anticoagulation Therapy Prescribed at Discharge equals Y, the case will proceed to a Measure Category Assignment of E and will be in the Numerator Population. Stop processing.
  3. If Anticoagulation Therapy Prescribed at Discharge equals N, the case will proceed to check Reasons For Not Prescribing Anticoagulation Therapy.

9. Check Reasons For Not Prescribing Anticoagulation Therapy.
  1. If Reasons For Not Prescribing Anticoagulation Therapy is missing, the case will proceed to a Measure Category Assignment of X and will be rejected. Stop processing.
  2. If Reasons For Not Prescribing Anticoagulation Therapy equals Y, the case will proceed to a Measure Category Assignment of B and will not be in the Measure Population. Stop processing.
  3. If Reasons For Not Prescribing Anticoagulation Therapy equals N, the case will proceed to a Measure Category Assignment of D and will be in the Measure Population. Stop processing.

Measure Information Form STK-3
CPT® only copyright 2025 American Medical Association. All rights reserved.
Specifications Manual for Joint Commission National Quality Measures (v2026A1)
Discharges 01-01-2026 (1Q26) through 06-30-2026 (2Q26)

LICENSE FOR USE OF CURRENT PROCEDURAL TERMINOLOGY, FOURTH EDITION (“CPT®”)

CPT® only copyright 2025 American Medical Association. All rights reserved. CPT® is a registered trademark of the American Medical Association.

You, your employees and agents are authorized to use CPT® only as contained in The Joint Commission performance measures solely for your own personal use in directly participating in healthcare programs administered by The Joint Commission. You acknowledge that the American Medical Association (“AMA”) holds all copyright, trademark and other rights in CPT®.

Any use not authorized herein is prohibited, including by way of illustration and not by way of limitation, making copies of CPT® for resale and/or license, transferring copies of CPT® to any party not bound by this Agreement, creating any modified or derivative work of CPT®, or making any commercial use of CPT®. License to use CPT® for any use not authorized herein must be obtained through the American Medical Association, Intellectual Property Services, AMA Plaza, 330 North Wabash Avenue, Suite 39300, Chicago, Illinois 60611-5885. Applications are available at the American Medical Association Web site, www.ama- assn.org/go/cpt.

U.S. Government Rights This product includes CPT® which is commercial technical data, which was developed exclusively at private expense by the American Medical Association, 330 North Wabash Avenue, Chicago, Illinois 60611. The American Medical Association does not agree to license CPT® to the Federal Government based on the license in FAR 52.227-14 (Data Rights - General) and DFARS 252.227-7015 (Technical Data - Commercial Items) or any other license provision. The American Medical Association reserves all rights to approve any license with any Federal agency.

Disclaimer of Warranties and Liabilities. CPT® is provided “as is” without warranty of any kind, either expressed or implied, including but not limited to the implied warranties of merchantability and fitness for a particular purpose. Fee schedules, relative value units, conversion factors and/or related components are not assigned by the AMA, are not part of CPT®, and the (AMA is not recommending their use. The AMA does not directly or indirectly practice medicine or dispense medical services. The responsibility for the content of this product is with The Joint Commission, and no endorsement by the AMA is intended or implied. The AMA disclaims responsibility for any consequences or liability attributable to or related to any use, non-use, or interpretation of information contained or not contained in this product.

This Agreement will terminate upon notice if you violate its terms. The AMA is a third party beneficiary to this Agreement.

Should the foregoing terms and conditions be acceptable to you, please indicate your agreement and acceptance by clicking below on the button labeled “accept”.

^