Specifications Manual for Joint Commission National Quality Measures (v2026A1)
Posted: 10/20/2025

Release Notes:
Measure Information Form
Version 2026A1

**NQF-ENDORSED VOLUNTARY CONSENSUS STANDARDS FOR HOSPITAL CARE**

Measure Information Form

Measure Set: Stroke (STK)

Set Measure ID: STK-1

Performance Measure Name: Venous Thromboembolism (VTE Prophylaxis)

Description: Ischemic or hemorrhagic stroke patients who received VTE prophylaxis or have documentation why no VTE prophylaxis was given the day of or the day after hospital admission

Rationale: Stroke patients are at increased risk of developing venous thromboembolism (VTE). One study noted proximal deep vein thrombosis in more than a third of patients with moderately severe stroke. Reported rates of occurrence vary depending on the type of screening used. Prevention of VTE, through the use of prophylactic therapies, in at risk patients is a noted recommendation in numerous clinical practice guidelines. For acutely ill stroke patients who are confined to bed, thromboprophylaxis with low-molecular-weight heparin (LMWH), low-dose unfractionated heparin (LDUH), or fondaparinux is recommended if there are no contraindications. Aspirin alone is not recommended as an agent to prevent VTE.

Type Of Measure: Process

Improvement Noted As: Increase in the rate

Numerator Statement: Ischemic or hemorrhagic stroke patients who received VTE prophylaxis or have documentation why no VTE prophylaxis was given on the day of or the day after hospital admission.
Included Populations: Not applicable

Excluded Populations: None

Data Elements:

Denominator Statement: Ischemic or hemorrhagic stroke patients
Included Populations: Discharges with an ICD-10-CM Principal Diagnosis Code for ischemic or hemorrhagic stroke as defined in Appendix A, Table 8.1 or Table 8.2.

Excluded Populations:

  • Patients less than 18 years of age
  • Patients who have a Length of Stay less than 2 days
  • Patients who have a Length of Stay greater than 120 days
  • Patients with Comfort Measures Only documented on day of or day after hospital arrival
  • Patients enrolled in clinical trials
  • Patients admitted for Elective Carotid Intervention

Data Elements:

Risk Adjustment: No.

Data Collection Approach: Retrospective data sources for required data elements include administrative data and medical records. Some hospitals may prefer to gather data concurrently by identifying patients in the population of interest. This approach provides opportunities for improvement at the point of care/service. However, complete documentation includes the principal or other ICD-10 diagnosis and procedure codes, which require retrospective data entry.

Data Accuracy: Variation may exist in the assignment of ICD-10 codes; therefore, coding practices may require evaluation to ensure consistency.

Measure Analysis Suggestions: None

Sampling: Yes. Please refer to the measure set specific sampling requirements and for additional information see the Population and Sampling Specifications section.

Data Reported As: Aggregate rate generated from count data reported as a proportion.

Selected References:
  • Adams, H.P., G. del Zoppo, M. J. Alberts, D. L. Bhatt, L. Brass, A. Furlan, R. L. Grubb, et al. "Guidelines for the Early Management of Adults with Ischemic Stroke: A Guideline from the American Heart Association/American Stroke Association Stroke Council, Clinical Cardiology Council, Cardiovascular Radiology and Intervention Council, and the Atherosclerotic Peripheral Vascular Disease and Quality of Care Outcomes in Research Interdisciplinary Working Groups." Stroke 38 (2007): 1655-711.
  • Albers, G. W, P Amarenco, J. D. Easton, R. L. Sacco, and P. Teal. "Antithrombotic and Thrombolytic Therapy for Ischemic Stroke." Chest 119 (2001): 300-20.
  • Caprini, J. A., and J. I. Arcelus. "State-of the Art Venous Thromboembolism Prophylaxis." SCOPE on Phlebology & Lymphology 1 (2005): 228-40.
  • Centers for Disease Control and Prevention. "Prevalence and Most Common Causes of Disability among Adults--United States, 2005." [In eng]. MMWR Morb Mortal Wkly Rep 58, no. 16 (May 1 2009): 421-6.
  • Coull, B. M., L. S. Williams, L. B. Goldstein, J. F. Meschia, D. Heitzman, S. Chaturvedi, K. C. Johnston, et al. "Anticoagulants and Antiplatelet Agents in Acute Ischemic Stroke: Report of the Joint Stroke Guideline Development Committee of the American Academy of Neurology and the American Stroke Association (a Division of the American Heart Association)." [In eng]. Stroke 33, no. 7 (Jul 2002): 1934-42.
  • Desmukh, M., M. Bisignami, P. Landau, and T. J. Orchard. "Deep Vein Thrombosis in Rehabilitating Stroke Patients: Incidence, Risk Factors and Prophylaxis." American Journal Physical Medicine Rehabilitation 70 (1991): 313-16.
  • Duncan, P. W., R. Zorowitz, B. Bates, J. Y. Choi, J. J. Glasberg, G. D. Graham, R. C. Katz, K. Lamberty, and D. Reker. "Management of Adult Stroke Rehabilitation Care: A Clinical Practice Guideline." [In eng]. Stroke 36, no. 9 (Sep 2005): e100-43.
  • Geerts, W. H., D. Bergqvist, G. F. Pineo, J. A. Heit, C. M. Samama, M. R. Lassen, C. W. Colwell, and Physicians American College of Chest. "Prevention of Venous Thromboembolism: American College of Chest Physicians Evidence-Based Clinical Practice Guidelines (8th Edition)." [In eng]. Chest 133, no. 6 Suppl (Jun 2008): 381S-453S.
  • Geerts, W. H., J. A. Heit, G. P. Clagett, G. F. Pineo, C. W. Colwell, F. A. Anderson, Jr., and H. B. Wheeler. "Prevention of Venous Thromboembolism." [In eng]. Chest 119, no. 1 Suppl (Jan 2001): 132S-75S.
  • Geerts, W. H., G. F. Pineo, J. A. Heit, D. Bergqvist, M. R. Lassen, C. W. Colwell, and J. G. Ray. "Prevention of Venous Thromboembolism: The Seventh Accp Conference on Antithrombotic and Thrombolytic Therapy." [In eng]. Chest 126, no. 3 Suppl (Sep 2004): 338S-400S.
  • Greenberg, S. M., Ziai, W. C., Cordonnier, C., Dowlatshahi, D., Francis, B., Goldstein, J. N., Hemphill, J. C. III, Johnson, R., Keigher, K. M., Mack, W.J., Mocco, J., Newton, E. J., Ruff, I. M., Sansing, L. H., Schulman, S., Selim, M. H., Sheth, K. N., Sprigg, N., Sunnerhagen, K. S. "2022 Guideline for the Management of Patients With Spontaneous Intracerebral Hemorrhage: A Guideline from the American Heart Association/American Stroke Association." [In Eng]. Stroke 53, no. 7 (Jul 2022): e282-e361.
  • Gresham, G. E., P. W. Duncan, W. B. Stason, H. P. Adams, A. M. Adelman, D. N. Alexander, D. S. Bishop et al. "Post-stroke rehabilitation. Clinical practice guideline, no. 16. Rockville, MD: US Department of Health and Human Services." Public Health Service, Agency for Health Care Policy and Research (1995): 95-0062.
  • Guyatt, G. H., E. A. Akl, M. Crowther, D. D. Gutterman, H. J. Schuunemann, Therapy American College of Chest Physicians Antithrombotic, and Panel Prevention of Thrombosis. "Executive Summary: Antithrombotic Therapy and Prevention of Thrombosis, 9th Ed: American College of Chest Physicians Evidence-Based Clinical Practice Guidelines." [In eng]. Chest 141, no. 2 Suppl (Feb 2012): 7S-47S.
  • Heit, J. A. "The Epidemiology of Venous Thromboembolism in the Community." [In eng]. Arterioscler Thromb Vasc Biol 28, no. 3 (Mar 2008): 370-2.
  • Jauch, E. C., J. L. Saver, H. P. Adams, Jr., A. Bruno, J. J. Connors, B. M. Demaerschalk, P. Khatri, et al. "Guidelines for the Early Management of Patients with Acute Ischemic Stroke: A Guideline for Healthcare Professionals from the American Heart Association/American Stroke Association." [In Eng]. Stroke (Jan 31 2013).
  • Kase, C. S., G. W. Albers, C. Bladin, C. Fieschi, A. A. Gabbai, W. O'Riordan, G. F. Pineo, and Prevail Investigators. "Neurological Outcomes in Patients with Ischemic Stroke Receiving Enoxaparin or Heparin for Venous Thromboembolism Prophylaxis: Subanalysis of the Prevention of Vte after Acute Ischemic Stroke with Lmwh (Prevail) Study." [In eng]. Stroke 40, no. 11 (Nov 2009): 3532-40.
  • Kase, C. S., and G. F. Pineo. "Prevention of Venous Thromboembolism after Ischemic Stroke." [In eng]. Curr Opin Pulm Med 14, no. 5 (Sep 2008): 389-96.
  • Kelly, J., A. Rudd, R. Lewis, and B. J. Hunt. "Venous Thromboembolism after Acute Stroke." [In eng]. Stroke 32, no. 1 (Jan 2001): 262-7.
  • Kelly, J., A. Rudd, R. R. Lewis, C. Coshall, A. Moody, and B. J. Hunt. "Venous Thromboembolism after Acute Ischemic Stroke: A Prospective Study Using Magnetic Resonance Direct Thrombus Imaging." [In eng]. Stroke 35, no. 10 (Oct 2004): 2320-5.
  • Kucher, N., S. Koo, R. Quiroz, J. M. Cooper, M. D. Paterno, B. Soukonnikov, and S. Z. Goldhaber. "Electronic Alerts to Prevent Venous Thromboembolism among Hospitalized Patients." [In eng]. N Engl J Med 352, no. 10 (Mar 10 2005): 969-77.
  • "Making Healthcare Safer: A Critical Analysis of Patient Safety Practices.". In Evidence Report/Technology Assessment # 43. Rockville, MD: Agency for Healthcare Research and Quality, July 2001.
  • Michota, F. A. "Venous Thromboembolism Prophylaxis in Medical Patients." [In eng]. Curr Opin Cardiol 19, no. 6 (Nov 2004): 570-4.
  • Naccarato, M., F. Chiodo Grandi, M. Dennis, and P. A. Sandercock. "Physical Methods for Preventing Deep Vein Thrombosis in Stroke." [In eng]. Cochrane Database Syst Rev, no. 8 (2010): CD001922.
  • National Heart, Lung, and Blood Institute, and National Institutes of Health. "Stroke Belt Initiative: Project Accomplishments and Lessons Learned." (1996).
  • Pineo, G., J. Lin, L. Stern, T. Subrahmanian, and L. Annemans. "Economic Impact of Enoxaparin Versus Unfractionated Heparin for Venous Thromboembolism Prophylaxis in Patients with Acute Ischemic Stroke: A Hospital Perspective of the Prevail Trial." [In eng]. J Hosp Med 7, no. 3 (Mar 2012): 176-82.
  • Powers WJ, Rabinstein AA, Ackerson T, Adeoye OM, Bambakidis NC, Becker K, Biller J, et al; on behalf of the American Heart Association Stroke Council. 2018 Guidelines for the Early Management of Patients with Acute Ischemic Stroke: A Guideline for Healthcare Professionals From the American Heart Association/American Stroke Association. Stroke. 2018 Jan;49:e37-e38.
  • Powers WJ, Rabinstein AA, Ackerson T, Adeoye OM, Bambakidis NC, Becker K, Biller J, et al. Guidelines for the Early Management of Patients with Acute Ischemic Stroke: 2019 Update to the 2018 Guidelines for the Early Management of Acute Ischemic Stroke. A Guideline for Healthcare Professionals From the American Heart Association/American Stroke Association. Stroke. 2019 Dec;50(12):e344-e418.
  • Qaseem A., R. Chou, L. L. Humphrey, M. Starkey, P. Shekelle. “Clinical Guidelines Committee of the American College of Physicians. Venous Thromboembolism Prophylaxis In Hospitalized Patients: A Clinical Practice Guideline from the American College of Physicians.” [In eng]. Ann Intern Med 155, no. 9 (Nov 2011): 625-32.
  • Raskob, G. E., R. Silverstein, D. W. Bratzler, J. A. Heit, and R. H. White. "Surveillance for Deep Vein Thrombosis and Pulmonary Embolism: Recommendations from a National Workshop." [In eng]. Am J Prev Med 38, no. 4 Suppl (Apr 2010): S502-9.
  • Roger, V. L., A. S. Go, D. M. Lloyd-Jones, E. J. Benjamin, J. D. Berry, W. B. Borden, D. M. Bravata, et al. "Heart Disease and Stroke Statistics--2012 Update: A Report from the American Heart Association." [In eng]. Circulation 125, no. 1 (Jan 3 2012): e2-e220.
  • Sacco, R. L., R. Adams, G. Albers, M. J. Alberts, O. Benavente, K. Furie, L. B. Goldstein, et al. "Guidelines for Prevention of Stroke in Patients with Ischemic Stroke or Transient Ischemic Attack: A Statement for Healthcare Professionals from the American Heart Association/American Stroke Association Council on Stroke: Co-Sponsored by the Council on Cardiovascular Radiology and Intervention: The American Academy of Neurology Affirms the Value of This Guideline." [In eng]. Stroke 37, no. 2 (Feb 2006): 577-617.
  • Sandercock, P. A., C. Counsell, and M. C. Tseng. "Low-Molecular-Weight Heparins or Heparinoids Versus Standard Unfractionated Heparin for Acute Ischaemic Stroke ". Cochrane Database Syst Rev, no. 3 (2011): CD000119.
  • Stein, P. D., and F. Matta. "Epidemiology and Incidence: The Scope of the Problem and Risk Factors for Development of Venous Thromboembolism." [In eng]. Clin Chest Med 31, no. 4 (Dec 2010): 611-28.
  • Vergouwen, M. D., Y. B. Roos, and P. W. Kamphuisen. "Venous Thromboembolism Prophylaxis and Treatment in Patients with Acute Stroke and Traumatic Brain Injury." [In eng]. Curr Opin Crit Care 14, no. 2 (Apr 2008): 149-55.
  • Warlow, C., D. Ogston, and A. S. Douglas. "Deep Venous Thrombosis of the Legs after Strokes. Part I--Incidence and Predisposing Factors." [In eng]. Br Med J 1, no. 6019 (May 15 1976): 1178-81.
  • Wijdicks, E. F., and J. P. Scott. "Pulmonary Embolism Associated with Acute Stroke." [In eng]. Mayo Clin Proc 72, no. 4 (Apr 1997): 297-300.

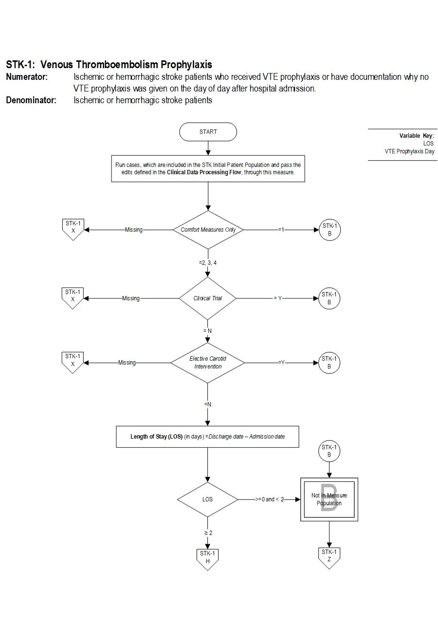
Measure Algorithm:
Graphic depiction of the Measure Algorithm. Refer to the Algorithm Narrative for each detailed step. Graphic depiction of the Measure Algorithm. Refer to the Algorithm Narrative for each detailed step.

STK-1: Algorithm Narrative

STK-1: Venous Thromboembolism Prophylaxis

Numerator: Ischemic or hemorrhagic stroke patients who received VTE prophylaxis or have documentation why no VTE prophylaxis was given on the day of or day after hospital admission.
Denominator: Ischemic or hemorrhagic stroke patients.

Variable Key: LOS
VTE Prophylaxis Day

1. Start Venous Thromboembolism Prophylaxis logic. Run cases, which are included in the Stroke Initial Patient Population and pass the edits defined in the Clinical Data Processing Flow, through this measure.

2. Check Comfort Measures Only.
  1. If Comfort Measures Only is Missing, the case will proceed to a Measure Category Assignment of X and Case Will Be Rejected. Stop processing.
  2. If Comfort Measures Only equals 1, the case will proceed to Measure Category Assignment of B and will not be in the Measure Population. Stop processing.
  3. If Comfort Measures Only equals 2, 3, or 4, the case will continue processing and proceed to check Clinical Trial.

3. Check Clinical Trial.
  1. If Clinical Trial is Missing, the case will proceed to a Measure Category Assignment of X and will be rejected. Stop processing.
  2. If Clinical Trial equals Y, the case will proceed to a Measure Category Assignment of B and will be Not In Measure Population. Stop processing.
  3. If Clinical Trial equals N, the case will continue processing and proceed to Check Elective Carotid Intervention.

4. Check Elective Carotid Intervention.
  1. If Elective Carotid Intervention is Missing, the case will proceed to a Measure Category Assignment of X and will be rejected. Stop processing.
  2. If Elective Carotid Intervention equals Y, the case will proceed to a Measure Category Assignment of B and will be Not In Measure Population. Stop processing.
  3. If Elective Carotid Intervention equals N, the case will continue processing and calculate Length of Stay (LOS).

5. Calculate length of stay (LOS).
  1. Length of Stay (LOS) (in days) equals Discharge Date minus Admission Date. Continue processing and proceed to check length of stay (LOS).

6. Check length of stay (LOS).
  1. If Length of Stay is greater than or equal to 0 and less than 2 days, the case will proceed to a Measure Category Assignment of B and will be Not In Measure Population. Stop processing.
  2. If Length of Stay is greater than or equal to 2 days the case will continue processing and proceed to check VTE Prophylaxis.

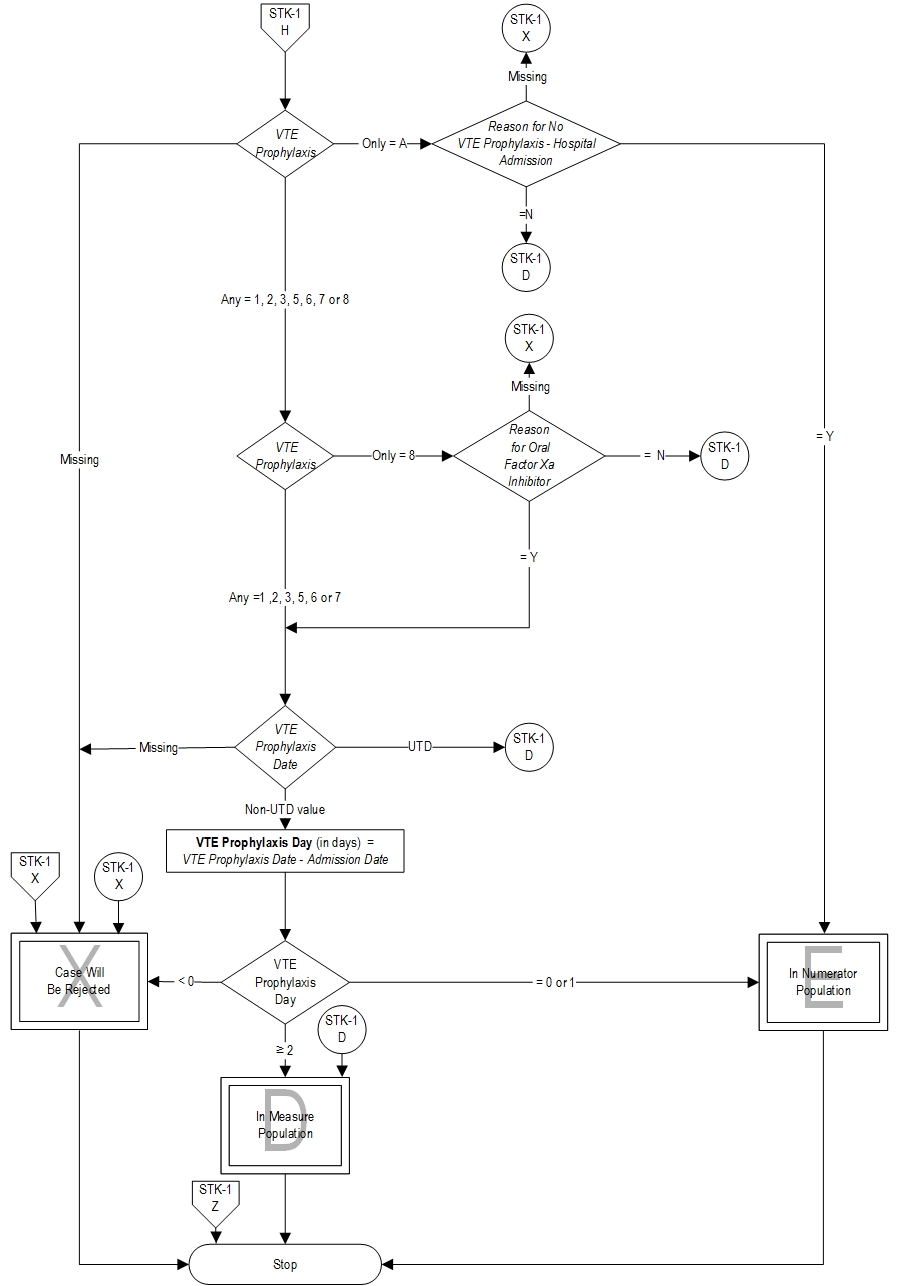
7. Check VTE Prophylaxis.
  1. If VTE Prophylaxis is Missing, the case will proceed to a Measure Category Assignment of X and will be rejected. Stop processing.
  2. If VTE Prophylaxis equals Only A, the case will continue processing and proceed to Step 8, Reason for No VTE Prophylaxis - Hospital Admission.
  3. If VTE Prophylaxis equals Any 1, 2, 3, 5, 6, 7 or 8 the case will continue processing and proceed to Step 9, VTE Prophylaxis.

8. Check Reason for No VTE Prophylaxis - Hospital Admission.
  1. If Reason for No VTE Prophylaxis - Hospital Admission is Missing, the case will proceed to a Measure Category Assignment of X and will be rejected. Stop processing.
  2. If Reason for No VTE Prophylaxis - Hospital Admission is N, the case will proceed to Measure Category Assignment equal to D, In Measure Population, Stop Processing.
  3. If Reason for No VTE Prophylaxis - Hospital Admission is Y, the case will proceed to Measure Category Assignment equal to E, In Numerator Population, Stop Processing.

9. Check VTE Prophylaxis.
  1. If VTE Prophylaxis equals Any 1, 2, 3, 5, 6, or 7, the case will continue processing and proceed to Step 11, VTE Prophylaxis Date.
  2. If VTE Prophylaxis equals Only 8, the case will continue processing and proceed to Step 10, Reason for Oral Factor Xa Inhibitor.

10. Check Reason for Oral Factor Xa Inhibitor.
  1. If Reason for Oral Factor Xa Inhibitor is Missing, the case will proceed to a Measure Category Assignment of X and will be rejected. Stop processing.
  2. If Reason for Oral Factor Xa Inhibitor is N, the case will proceed to Measure Category Assignment equal to D, In Measure Population. Stop Processing.
  3. If Reason for Oral Factor Xa Inhibitor is Y, the case will continue processing and proceed to VTE Prophylaxis Date.

11. Check VTE Prophylaxis Date.
  1. If VTE Prophylaxis Date is Missing, the case will proceed to a Measure Category Assignment of X and will be rejected. Stop processing.
  2. If VTE Prophylaxis Date is unable to determine (UTD), the case will proceed to Measure Category Assignment equal to D, In Measure Population. Stop Processing.
  3. If VTE Prophylaxis Date is Non unable to determine (UTD) value, the case will continue processing and proceed to calculate VTE Prophylaxis Day.

12. Calculate VTE Prophylaxis Day.
  1. VTE Prophylaxis Day (in days) equals VTE Prophylaxis Date minus Admission Date.
  2. Proceed to check VTE Prophylaxis Day.

13. Check VTE Prophylaxis Day.
  1. If VTE Prophylaxis Day is less than zero, the case will proceed to a Measure Category Assignment of X and will be rejected. Stop processing.
  2. If VTE Prophylaxis Day is greater than or equal to 2, the case will proceed to a Measure Category Assignment of D, In Measure Population. Stop processing.
  3. If VTE Prophylaxis Day is greater than 0 or equal to 1, the case will proceed to a Measure Category Assignment of E, In Numerator Population. Stop processing.

Measure Information Form STK-1
CPT® only copyright 2025 American Medical Association. All rights reserved.
Specifications Manual for Joint Commission National Quality Measures (v2026A1)
Discharges 01-01-2026 (1Q26) through 06-30-2026 (2Q26)

LICENSE FOR USE OF CURRENT PROCEDURAL TERMINOLOGY, FOURTH EDITION (“CPT®”)

CPT® only copyright 2025 American Medical Association. All rights reserved. CPT® is a registered trademark of the American Medical Association.

You, your employees and agents are authorized to use CPT® only as contained in The Joint Commission performance measures solely for your own personal use in directly participating in healthcare programs administered by The Joint Commission. You acknowledge that the American Medical Association (“AMA”) holds all copyright, trademark and other rights in CPT®.

Any use not authorized herein is prohibited, including by way of illustration and not by way of limitation, making copies of CPT® for resale and/or license, transferring copies of CPT® to any party not bound by this Agreement, creating any modified or derivative work of CPT®, or making any commercial use of CPT®. License to use CPT® for any use not authorized herein must be obtained through the American Medical Association, Intellectual Property Services, AMA Plaza, 330 North Wabash Avenue, Suite 39300, Chicago, Illinois 60611-5885. Applications are available at the American Medical Association Web site, www.ama- assn.org/go/cpt.

U.S. Government Rights This product includes CPT® which is commercial technical data, which was developed exclusively at private expense by the American Medical Association, 330 North Wabash Avenue, Chicago, Illinois 60611. The American Medical Association does not agree to license CPT® to the Federal Government based on the license in FAR 52.227-14 (Data Rights - General) and DFARS 252.227-7015 (Technical Data - Commercial Items) or any other license provision. The American Medical Association reserves all rights to approve any license with any Federal agency.

Disclaimer of Warranties and Liabilities. CPT® is provided “as is” without warranty of any kind, either expressed or implied, including but not limited to the implied warranties of merchantability and fitness for a particular purpose. Fee schedules, relative value units, conversion factors and/or related components are not assigned by the AMA, are not part of CPT®, and the (AMA is not recommending their use. The AMA does not directly or indirectly practice medicine or dispense medical services. The responsibility for the content of this product is with The Joint Commission, and no endorsement by the AMA is intended or implied. The AMA disclaims responsibility for any consequences or liability attributable to or related to any use, non-use, or interpretation of information contained or not contained in this product.

This Agreement will terminate upon notice if you violate its terms. The AMA is a third party beneficiary to this Agreement.

Should the foregoing terms and conditions be acceptable to you, please indicate your agreement and acceptance by clicking below on the button labeled “accept”.

^