Specifications Manual for Joint Commission National Quality Measures (v2026A1)
Posted: 10/20/2025

Release Notes:
Measure Information Form
Version 2026A1

Measure Information Form

Measure Set: Stroke (STK)

Set Measure ID: STK-8

Performance Measure Name: Stroke Education

Description: Ischemic or hemorrhagic stroke patients or their caregivers who were given educational materials during the hospital stay addressing all of the following: activation of emergency medical system, need for follow-up after discharge, medications prescribed at discharge, risk factors for stroke, and warning signs and symptoms of stroke.

Rationale: There are many examples of how patient education programs for specific chronic conditions have increased healthful behaviors, improved health status, and/or decreased health care costs of their participants. Clinical practice guidelines include recommendations for patient and family education during hospitalization as well as information about resources for social support services. Some clinical trials have shown measurable benefits in patient and caregiver outcomes with the application of education and support strategies. The type of stroke experienced and the resulting outcomes will play a large role in determining not only the course of treatment but also what education will be required. Patient education should include information about the event (e.g., cause, treatment, and risk factors), the role of various medications or strategies, as well as desirable lifestyle modifications to reduce risk or improve outcomes. Family/caregivers will also need guidance in planning effective and realistic care strategies appropriate to the patient’s prognosis and potential for rehabilitation.

Type Of Measure: Process

Improvement Noted As: Increase in the rate

Numerator Statement: Ischemic or hemorrhagic stroke patients with documentation that they or their caregivers were given educational material addressing all of the following:
1. Activation of emergency medical system
2. Follow-up after discharge
3. Medications prescribed at discharge
4. Risk factors for stroke
5. Warning signs and symptoms of stroke

Included Populations: Not applicable

Excluded Populations: None

Data Elements:

Denominator Statement: Ischemic stroke or hemorrhagic stroke patients discharged home.
Included Populations:
  • Discharges with an ICD-10-CM Principal Diagnosis Code for ischemic or hemorrhagic stroke as defined in Appendix A, Table 8.1 or Table 8.2.
AND
  • A discharge to home, home care or court/law enforcement

Excluded Populations:
  • Patients less than 18 years of age
  • Patients who have a Length of Stay greater than 120 days
  • Patients with Comfort Measures Only documented
  • Patients enrolled in clinical trials
  • Patients admitted for Elective Carotid Intervention

Data Elements:

Risk Adjustment: No.

Data Collection Approach: Retrospective data sources for required data elements include administrative data and medical records. Some hospitals may prefer to gather data concurrently by identifying patients in the population of interest. This approach provides opportunities for improvement at the point of care/service. However, complete documentation includes the principal or other ICD-10 diagnosis and procedure codes, which require retrospective data entry.

Data Accuracy: Variation may exist in the assignment of ICD-10 codes; therefore, coding practices may require evaluation to ensure consistency.

Measure Analysis Suggestions: None

Sampling: Yes. Please refer to the measure set specific sampling requirements and for additional information see the Population and Sampling Specifications section.

Data Reported As: Aggregate rate generated from count data reported as a proportion.

Selected References:
  • Anderson, R. T., F. Camacho, A. I. Iaconi, C. H. Tegeler, and R. Balkrishnan. "Enhancing the Effectiveness of Community Stroke Risk Screening: A Randomized Controlled Trial." [In eng]. J Stroke Cerebrovasc Dis 20, no. 4 (Jul-Aug 2011): 330-5.
  • Boysen, G., L. H. Krarup, X. Zeng, A. Oskedra, J. Korv, G. Andersen, C. Gluud, et al. "Exstroke Pilot Trial of the Effect of Repeated Instructions to Improve Physical Activity after Ischaemic Stroke: A Multinational Randomised Controlled Clinical Trial." [In eng]. BMJ 339 (2009): b2810.
  • Byers, A. M., L. Lamanna, and A. Rosenberg. "The Effect of Motivational Interviewing after Ischemic Stroke on Patient Knowledge and Patient Satisfaction with Care: A Pilot Study." [In eng]. J Neurosci Nurs 42, no. 6 (Dec 2010): 312-22.
  • Centers for Disease Control and Prevention. "Prevalence and Most Common Causes of Disability among Adults--United States, 2005." [In eng]. MMWR Morb Mortal Wkly Rep 58, no. 16 (May 1 2009): 421-6.
  • Chan, Y. F., R. Lavery, N. Fox, R. Kwon, S. Zinzuwadia, R. Massone, and D. Livingston. "Effect of an Educational Video on Emergency Department Patient Stroke Knowledge." [In eng]. J Emerg Med 34, no. 2 (Feb 2008): 215-20.
  • Davis, S. M., D. Martinelli, B. Braxton, K. Kutrovac, and T. Crocco. "The Impact of the Extended Parallel Process Model on Stroke Awareness: Pilot Results from a Novel Study." [In eng]. Stroke 40, no. 12 (Dec 2009): 3857-63.
  • Dromerick, A. W., M. C. Gibbons, D. F. Edwards, D. E. Farr, M. L. Giannetti, B. Sanchez, N. M. Shara, et al. "Preventing Recurrence of Thromboembolic Events through Coordinated Treatment in the District of Columbia." [In eng]. Int J Stroke 6, no. 5 (Oct 2011): 454-60.
  • Duncan, P. W., R. Zorowitz, B. Bates, J. Y. Choi, J. J. Glasberg, G. D. Graham, R. C. Katz, K. Lamberty, and D. Reker. "Management of Adult Stroke Rehabilitation Care: A Clinical Practice Guideline." [In eng]. Stroke 36, no. 9 (Sep 2005): e100-43.
  • Eames, S., T. Hoffmann, L. Worrall, and S. Read. "Delivery Styles and Formats for Different Stroke Information Topics: Patient and Carer Preferences." [In eng]. Patient Educ Couns 84, no. 2 (Aug 2011): e18-23.
  • Eames, S., T. Hoffmann, L. Worrall, and S. Read. "Stroke Patients' and Carers' Perception of Barriers to Accessing Stroke Information." [In eng]. Top Stroke Rehabil 17, no. 2 (Mar-Apr 2010): 69-78.
  • Evans, R. L., A. L. Matlock, D. S. Bishop, S. Stranahan, and C. Pederson. "Family Intervention after Stroke: Does Counseling or Education Help?" [In eng]. Stroke 19, no. 10 (Oct 1988): 1243-9.
  • Furie, K. L., S. E. Kasner, R. J. Adams, G. W. Albers, R. L. Bush, S. C. Fagan, J. L. Halperin, et al. "Guidelines for the Prevention of Stroke in Patients with Stroke or Transient Ischemic Attack: A Guideline for Healthcare Professionals from the American Heart Association/American Stroke Association." [In eng]. Stroke 42, no. 1 (Jan 2011): 227-76.
  • Goldstein, L. B., C. D. Bushnell, R. J. Adams, L. J. Appel, L. T. Braun, S. Chaturvedi, M. A. Creager, et al. "Guidelines for the Primary Prevention of Stroke: A Guideline for Healthcare Professionals from the American Heart Association/American Stroke Association." [In eng]. Stroke 42, no. 2 (Feb 2011): 517-84.
  • Greenberg, S. M., Ziai, W. C., Cordonnier, C., Dowlatshahi, D., Francis, B., Goldstein, J. N., Hemphill, J. C. III, Johnson, R., Keigher, K. M., Mack, W.J., Mocco, J., Newton, E. J., Ruff, I. M., Sansing, L. H., Schulman, S., Selim, M. H., Sheth, K. N., Sprigg, N., Sunnerhagen, K. S. "2022 Guideline for the Management of Patients With Spontaneous Intracerebral Hemorrhage: A Guideline from the American Heart Association/American Stroke Association." [In Eng]. Stroke 53, no. 7 (Jul 2022): e282-e361.
  • Gresham, G. E., P. W. Duncan, W. B. Stason, H. P. Adams, A. M. Adelman, D. N. Alexander, D. S. Bishop et al. "Post-stroke rehabilitation. Clinical practice guideline, no. 16. Rockville, MD: US Department of Health and Human Services." Public Health Service, Agency for Health Care Policy and Research (1995): 95-0062.
  • Hafsteinsdottir, T. B., M. Vergunst, E. Lindeman, and M. Schuurmans. "Educational Needs of Patients with a Stroke and Their Caregivers: A Systematic Review of the Literature." [In eng]. Patient Educ Couns 85, no. 1 (Oct 2011): 14-25.
  • Harrington, R., G. Taylor, S. Hollinghurst, M. Reed, H. Kay, and V. A. Wood. "A Community-Based Exercise and Education Scheme for Stroke Survivors: A Randomized Controlled Trial and Economic Evaluation." [In eng]. Clin Rehabil 24, no. 1 (Jan 2010): 3-15.
  • "Kaiser Permanente Clinical Practice Guidelines for Acute Stroke Quartet III Inpatient Management." The Permanente Medical Group, http://www.kaiserpapers.org/cajud/acutestroke/inpaman.html.
  • Jauch, E. C., J. L. Saver, H. P. Adams, Jr., A. Bruno, J. J. Connors, B. M. Demaerschalk, P. Khatri, et al. "Guidelines for the Early Management of Patients with Acute Ischemic Stroke: A Guideline for Healthcare Professionals from the American Heart Association/American Stroke Association." [In Eng]. Stroke (Jan 31 2013).
  • Lindsay, M. P., G. Gubitz, M. Bayley, M. D. Hill, C. Davies-Schinkel, S. Singh, and S. Phillips. "Canadian Best Practice Recommendations for Stroke Care (Update 2010)." In, The Canadian Stroke Strategy (2010): 17-20, 129-50. http://www.strokebestpractices.ca/wp-content/uploads/2011/04/2010BPR_ENG.pdf
  • Lorig, K. R., D. S. Sobel, A. L. Stewart, B. W. Brown, Jr., A. Bandura, P. Ritter, V. M. Gonzalez, D. D. Laurent, and H. R. Holman. "Evidence Suggesting That a Chronic Disease Self-Management Program Can Improve Health Status While Reducing Hospitalization: A Randomized Trial." [In eng]. Med Care 37, no. 1 (Jan 1999): 5-14.
  • Maasland, L., D. Brouwer-Goossensen, H. M. den Hertog, P. J. Koudstaal, and D. W. Dippel. "Health Education in Patients with a Recent Stroke or Transient Ischaemic Attack: A Comprehensive Review." [In eng]. Int J Stroke 6, no. 1 (Feb 2011): 67-74.
  • Ostwald, S. K., S. Davis, G. Hersch, C. Kelley, and K. M. Godwin. "Evidence-Based Educational Guidelines for Stroke Survivors after Discharge Home." [In eng]. J Neurosci Nurs 40, no. 3 (Jun 2008): 173-9, 91.
  • Powers WJ, Rabinstein AA, Ackerson T, Adeoye OM, Bambakidis NC, Becker K, Biller J, et al; on behalf of the American Heart Association Stroke Council. 2018 Guidelines for the Early Management of Patients with Acute Ischemic Stroke: A Guideline for Healthcare Professionals From the American Heart Association/American Stroke Association. Stroke. 2018 Jan;49:e48.
  • Powers WJ, Rabinstein AA, Ackerson T, Adeoye OM, Bambakidis NC, Becker K, Biller J, et al. Guidelines for the Early Management of Patients with Acute Ischemic Stroke: 2019 Update to the 2018 Guidelines for the Early Management of Acute Ischemic Stroke. A Guideline for Healthcare Professionals From the American Heart Association/American Stroke Association. Stroke. 2019 Dec;50(12):e344-e418.
  • Roger, V. L., A. S. Go, D. M. Lloyd-Jones, E. J. Benjamin, J. D. Berry, W. B. Borden, D. M. Bravata, et al. "Heart Disease and Stroke Statistics--2012 Update: A Report from the American Heart Association." [In eng]. Circulation 125, no. 1 (Jan 3 2012): e2-e220.
  • Smith, J., A. Forster, A. House, P. Knapp, J. Wright, and J. Young. "Information Provision for Stroke Patients and Their Caregivers." [In eng]. Cochrane Database Syst Rev, no. 2 (2008): CD001919.
  • Yvonne Chan, Y. F., R. Nagurka, L. D. Richardson, S. B. Zaets, M. B. Brimacombe, and S. R. Levine. "Effectiveness of Stroke Education in the Emergency Department Waiting Room." [In eng]. J Stroke Cerebrovasc Dis 19, no. 3 (May 2010): 209-15.

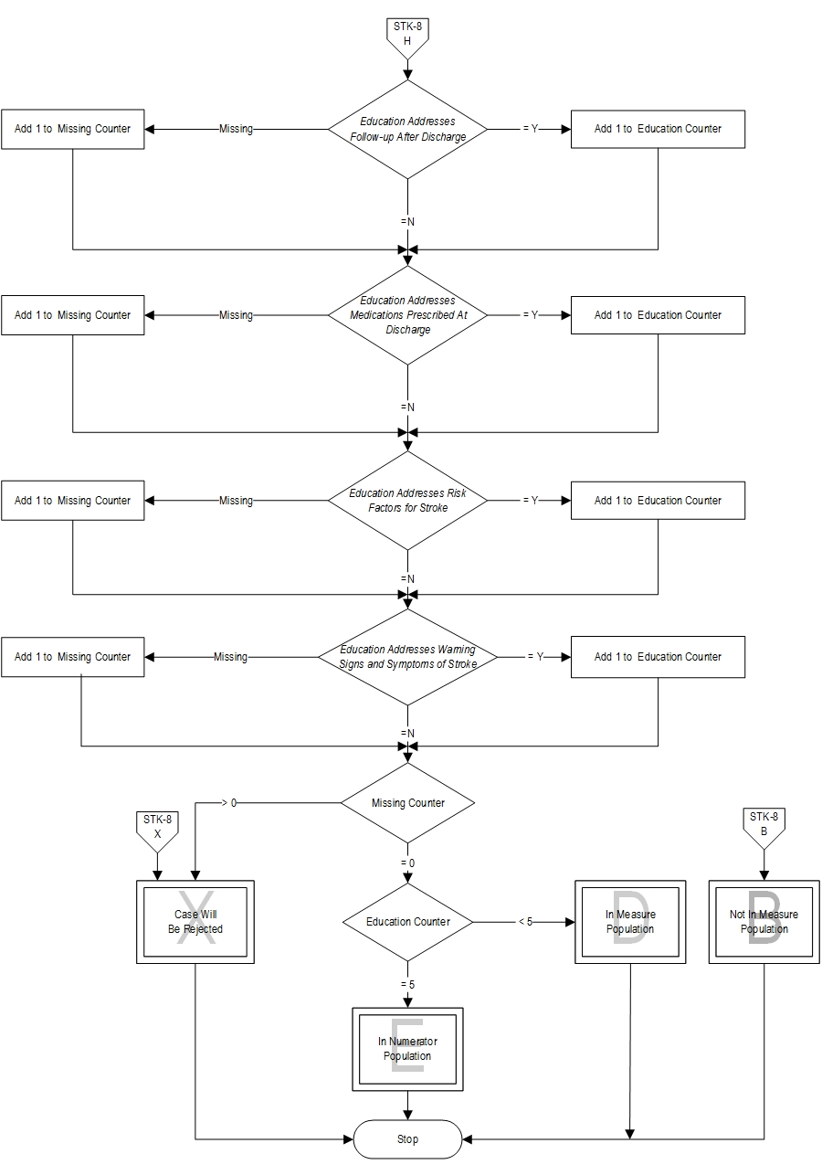
Measure Algorithm:
Graphic depiction of the Measure Algorithm. Refer to the Algorithm Narrative for each detailed step. Graphic depiction of the Measure Algorithm. Refer to the Algorithm Narrative for each detailed step.

STK-8: Algorithm Narrative

STK-8: Stroke Education

Numerator: Ischemic or hemorrhagic stroke patients with documentation that they or their caregivers were given educational material addressing all of the following: 1. Activation of emergency medical system 2. Follow-up after discharge 3. Medications prescribed at discharge 4. Risk factors for stroke 5. Warning signs and symptoms of stroke.
Denominator: Ischemic stroke or hemorrhagic stroke patients discharged home.

Variable Key Missing Counter, Education Counter

1. Start processing. Run cases, which are included in the Stroke Initial Patient Population and pass the edits defined in the Clinical Data Processing Flow, through this measure.

2. Check Discharge Disposition.
  1. If Discharge Disposition is missing, the case will proceed to a Measure Category Assignment of X and will be rejected. Stop processing.
  2. If Discharge Disposition equals 2, 3, 4, 5, 6 or 7 the case will proceed to a Measure Category Assignment of B and will not be in the Measure Population. Stop processing.
  3. If Discharge Disposition equals 1, or 8 continue processing and proceed to check Comfort Measures Only.

3. Check Comfort Measures Only.
  1. If Comfort Measures Only is missing, the case will proceed to a Measure Category Assignment of X and will be rejected. Stop processing.
  2. If Comfort Measures Only equals 1, 2 or 3 the case will proceed to a Measure Category Assignment of B and will not be in the Measure Population. Stop processing.
  3. If Comfort Measures Only equals 4 continue processing and proceed to check Clinical Trial.

4. Check Clinical Trial.
  1. If Clinical Trial is missing, the case will proceed to a Measure Category Assignment of X and will be rejected. Stop processing.
  2. If Clinical Trial equals Y the case will proceed to a Measure Category Assignment of B and will not be in the Measure Population. Stop processing.
  3. If Clinical Trial equals N continue processing and proceed to check Elective Carotid Intervention.

5. Check Elective Carotid Interventions.
  1. If Elective Carotid Intervention is missing, the case will proceed to a Measure Category Assignment of X and will be rejected. Stop processing.
  2. If Elective Carotid Intervention equals Y, the case will proceed to a Measure Category Assignment of B and will not be in the Measure Population. Stop processing.
  3. If Elective Carotid Intervention equals N continue processing and proceed to Initialize Counter.

6. Initialize Missing Counter and Education Counter. Set both counters equal to zero. Continue processing and proceed to check Education Addresses Activation of Emergency Medical System.

7. Check Education Addresses Activation of Emergency Medical System.
  1. If Education Addresses Activation of Emergency Medical System is missing, add 1 to Missing Counter, continue processing and proceed to check Education Addresses Follow-up After Discharge.
  2. If Education Addresses Activation of Emergency Medical System equals Y, add 1 to Education Counter, continue processing and proceed to check Education Addresses Follow-up After Discharge.
  3. If Education Addresses Activation of Emergency Medical System equals N, continue processing and proceed to check Education Addresses Follow-up After Discharge.

8. Check Education Addresses Follow-up After Discharge.
  1. If Education Addresses Follow-up After Discharge is missing, add 1 to Missing Counter, continue processing and proceed to check Education Addresses Medications Prescribed At Discharge.
  2. If Education Addresses Follow-up After Discharge equals Y, add 1 to Education Counter, continue processing and proceed to check Education Addresses Medications Prescribed At Discharge.
  3. If Education Addresses Follow-up After Discharge equals N, continue processing and proceed to check Education Addresses Medications Prescribed At Discharge.

9. Check Education Addresses Medications Prescribed At Discharge.
  1. If Education Addresses Medications Prescribed At Discharge is missing, add 1 to Missing Counter, continue processing and proceed to check Education Addresses Risk Factors for Stroke.
  2. If Education Addresses Medications Prescribed At Discharge equals Y, add 1 to Education Counter, continue processing and proceed to check Education Addresses Risk Factors for Stroke.
  3. If Education Addresses Medications Prescribed At Discharge equals N, continue processing and proceed to check Education Addresses Risk Factors for Stroke.

10. Check Education Addresses Risk Factors for Stroke.
  1. If Education Addresses Risk Factors for Stroke is missing, add 1 to Missing Counter, continue processing and proceed to check Education Addresses Warning Signs and Symptoms of Stroke.
  2. If Education Addresses Risk Factors for Stroke equals Y, add 1 to Education Counter, continue processing and proceed to check Education Addresses Warning Signs and Symptoms of Stroke.
  3. If Education Addresses Risk Factors for Stroke equals N, continue processing and proceed to check Education Addresses Warning Signs and Symptoms of Stroke.

11. Check Education Addresses Warning Signs and Symptoms of Stroke.
  1. If Education Addresses Warning Signs and Symptoms of Stroke is missing, add 1 to Missing Counter, continue processing and proceed to check Missing Counter.
  2. If Education Addresses Warning Signs and Symptoms of Stroke equals Y, add 1 to Education Counter, continue processing and proceed to check Missing Counter.
  3. If Education Addresses Warning Signs and Symptoms of Stroke equals N, continue processing and proceed to check Missing Counter.

12. Check Missing Counter.
  1. If Missing Counter is greater than 0, the case will proceed to a Measure Category Assignment of X and will be rejected. Stop processing.
  2. If Missing Counter equals 0, continue processing and proceed to check Education Counter.

13. Check Education Counter.
  1. If Education Counter is less than 5, the case will proceed to a Measure Category Assignment of D and will be in the Measure Population. Stop processing.
  2. If Education Counter equals 5, the case will proceed to a Measure Category Assignment of E and will be in the numerator population, Stop processing.

Measure Information Form STK-8
CPT® only copyright 2025 American Medical Association. All rights reserved.
Specifications Manual for Joint Commission National Quality Measures (v2026A1)
Discharges 01-01-2026 (1Q26) through 06-30-2026 (2Q26)

LICENSE FOR USE OF CURRENT PROCEDURAL TERMINOLOGY, FOURTH EDITION (“CPT®”)

CPT® only copyright 2025 American Medical Association. All rights reserved. CPT® is a registered trademark of the American Medical Association.

You, your employees and agents are authorized to use CPT® only as contained in The Joint Commission performance measures solely for your own personal use in directly participating in healthcare programs administered by The Joint Commission. You acknowledge that the American Medical Association (“AMA”) holds all copyright, trademark and other rights in CPT®.

Any use not authorized herein is prohibited, including by way of illustration and not by way of limitation, making copies of CPT® for resale and/or license, transferring copies of CPT® to any party not bound by this Agreement, creating any modified or derivative work of CPT®, or making any commercial use of CPT®. License to use CPT® for any use not authorized herein must be obtained through the American Medical Association, Intellectual Property Services, AMA Plaza, 330 North Wabash Avenue, Suite 39300, Chicago, Illinois 60611-5885. Applications are available at the American Medical Association Web site, www.ama- assn.org/go/cpt.

U.S. Government Rights This product includes CPT® which is commercial technical data, which was developed exclusively at private expense by the American Medical Association, 330 North Wabash Avenue, Chicago, Illinois 60611. The American Medical Association does not agree to license CPT® to the Federal Government based on the license in FAR 52.227-14 (Data Rights - General) and DFARS 252.227-7015 (Technical Data - Commercial Items) or any other license provision. The American Medical Association reserves all rights to approve any license with any Federal agency.

Disclaimer of Warranties and Liabilities. CPT® is provided “as is” without warranty of any kind, either expressed or implied, including but not limited to the implied warranties of merchantability and fitness for a particular purpose. Fee schedules, relative value units, conversion factors and/or related components are not assigned by the AMA, are not part of CPT®, and the (AMA is not recommending their use. The AMA does not directly or indirectly practice medicine or dispense medical services. The responsibility for the content of this product is with The Joint Commission, and no endorsement by the AMA is intended or implied. The AMA disclaims responsibility for any consequences or liability attributable to or related to any use, non-use, or interpretation of information contained or not contained in this product.

This Agreement will terminate upon notice if you violate its terms. The AMA is a third party beneficiary to this Agreement.

Should the foregoing terms and conditions be acceptable to you, please indicate your agreement and acceptance by clicking below on the button labeled “accept”.

^