Specifications Manual for Joint Commission National Quality Measures (v2026A1)
Posted: 10/20/2025

Release Notes:
Measure Information Form
Version 2026A1

**NQF-ENDORSED VOLUNTARY CONSENSUS STANDARDS FOR HOSPITAL CARE**

Measure Information Form

Measure Set: Stroke (STK)

Set Measure ID: STK-6

Performance Measure Name: Discharged on Statin Medication

Description: Ischemic stroke patients who are prescribed statin medication at hospital discharge.

Rationale: There is an extensive and consistent body of evidence supporting the use of statins for secondary prevention in patients with clinically evident atherosclerotic cardiovascular disease (ASCVD), which includes individuals with ischemic stroke due to large artery atherosclerosis, individuals with ischemic stroke due to intrinsic small vessel disease, and individuals with ischemic stroke not directly due to atherosclerosis but with clinically evident atherosclerotic disease in an uninvolved cerebral or noncerebral bed. Both women and men with clinical ASCVD are at increased risk for recurrent ASCVD and ASCVD death. High-intensity statin therapy should be initiated or continued as first-line therapy in women and men less than or equal to 75 years of age who have clinical ASCVD, unless contraindicated. In patients with clinical ASCVD and a contraindication to high-intensity statin therapy, moderate-intensity therapy should be considered as an alternative if it can be tolerated. In individuals greater than 75 years of age, the potential for ASCVD risk reduction benefits, adverse effects, drug-drug interactions, and patient preferences should be considered, and statin therapy individualized based on these considerations (Stone, 2013). Patients with a history of prior stroke or TIA and LDL-C <70 mg/dL have a lower risk of another stroke or cardiovascular event without increased risk for ICH compared to those patients with LDL-C 90-110 mg/dL (Martin, 2025).

Type Of Measure: Process

Improvement Noted As: Increase in the rate

Numerator Statement: Ischemic stroke patients prescribed statin medication at hospital discharge.
Included Populations: Not applicable

Excluded Populations: None

Data Elements:

Denominator Statement: Ischemic stroke patients
Included Populations: Discharges with an ICD-10-CM Principal Diagnosis Code for ischemic stroke as defined in Appendix A, Table 8.1

Excluded Populations:
  • Patients less than 18 years of age
  • Patients who have a Length of Stay greater than 120 days
  • Patients with Comfort Measures Only documented
  • Patients enrolled in clinical trials
  • Patients admitted for Elective Carotid Intervention
  • Patients discharged to another hospital
  • Patients who left against medical advice
  • Patients who expired
  • Patients discharged to home for hospice care
  • Patients discharged to a health care facility for hospice care
  • Patients with a Reason for Not Prescribing Statin Medication at Discharge

Data Elements:

Risk Adjustment: No.

Data Collection Approach: Retrospective data sources for required data elements include administrative data and medical record documents. Some hospitals may prefer to gather data concurrently by identifying patients in the population of interest. This approach provides opportunities for improvement at the point of care/service. However, complete documentation includes the principal or other ICD-10 diagnosis and procedure codes, which require retrospective data entry.

Data Accuracy: Variation may exist in the assignment of ICD-10 codes; therefore, coding practices may require evaluation to ensure consistency.

Measure Analysis Suggestions: None

Sampling: Yes. Please refer to the measure set specific sampling requirements and for additional information see the Population and Sampling Specifications section

Data Reported As: Aggregate rate generated from count data reported as a proportion.

Selected References:
  • Amarenco, P., J. Bogousslavsky, A. Callahan, 3rd, L. B. Goldstein, M. Hennerici, A. E. Rudolph, H. Sillesen, et al. "High-Dose Atorvastatin after Stroke or Transient Ischemic Attack." [In eng]. N Engl J Med 355, no. 6 (Aug 10 2006): 549-59.
  • Biffi, A., W. J. Devan, C. D. Anderson, L. Cortellini, K. L. Furie, J. Rosand, and N. S. Rost. "Statin Treatment and Functional Outcome after Ischemic Stroke: Case-Control and Meta-Analysis." [In eng]. Stroke 42, no. 5 (May 2011): 1314-9.
  • Centers for Disease Control and Prevention. "Prevalence and Most Common Causes of Disability among Adults--United States, 2005." [In eng]. MMWR Morb Mortal Wkly Rep 58, no. 16 (May 1 2009): 421-6.
  • Chan, P. S., B. K. Nallamothu, H. S. Gurm, R. A. Hayward, and S. Vijan. "Incremental Benefit and Cost-Effectiveness of High-Dose Statin Therapy in High-Risk Patients with Coronary Artery Disease." [In eng]. Circulation 115, no. 18 (May 8 2007): 2398-409.
  • Culver, A. L., I. S. Ockene, R. Balasubramanian, B. C. Olendzki, D. M. Sepavich, J. Wactawski-Wende, J. E. Manson, et al. "Statin Use and Risk of Diabetes Mellitus in Postmenopausal Women in the Women's Health Initiative." [In eng]. Arch Intern Med 172, no. 2 (Jan 23 2012): 144-52.
  • Feher, A., G. Pusch, K. Koltai, A. Tibold, B. Gasztonyi, L. Szapary, and G. Feher. "Statintherapy in the Primary and the Secondary Prevention of Ischaemic Cerebrovascular Diseases." [In eng]. Int J Cardiol 148, no. 2 (Apr 14 2011): 131-8.
  • Grundy, S. M., J. I. Cleeman, C. N. Merz, H. B. Brewer, Jr., L. T. Clark, D. B. Hunninghake, R. C. Pasternak, et al. "Implications of Recent Clinical Trials for the National Cholesterol Education Program Adult Treatment Panel III Guidelines." [In eng]. Circulation 110, no. 2 (Jul 13 2004): 227-39.
  • Grundy, S. M., Stone, N. J., Bailey, A. L., Beam, C., Birtcher, K. K., Blumenthal, R. S., et. al. “Guideline on the Management of Blood Cholesterol: A Report of the American College of Cardiology/American Heart Association Task Force on Clinical Practice Guidelines." [In eng]. Journal of the American College of Cardiology (2018), doi: https://doi.org/10.1016/j.jacc.2018.11.003.
  • Kernan, W.N., B. Ovbiagele, H. R. Black, D. M. Bravata, M. I. Chimowitz, M. D. Ezekowitz, M. C. Fang, M. Fisher, K. L. Furie, D. V. Heck, S. C. Johnston, S. E. Kasner, S. J. Kittner, P. H. Mitchell, M. W. Rich, D. Richardson, L. H. Schwamm, J. A. Wilson. “Guidelines for the Prevention of Stroke in Patients with Stroke and Transient Ischemic Attack: A Guideline for Healthcare Professionals from the American Heart Association/American Stroke Association.” [in eng.] Stroke 45, no. 7 (May 2014): 2160-223.
  • Kleindorfer DO, Towfighi A, Chaturvedi S, Cockroft KM, Gutierrez J, Lombardi-Hill D, Kamel H, Kernan WN, Kittner SJ, Leira EC, Lennon O, Meschia J., Nguyen TN, Pollak PM, Santangeli P, Sharrief AZ, Smith SC Jr., Turan TN, Williams LS. 2021 Guideline for the Prevention of Stroke In Patients With Stroke and Transient Ischemic Attack: A Guideline for Healthcare Professionals From the American Heart Association/American Stroke Association. Stroke. 2021 July;52(7):e364-e467.
  • Kostis, W. J., J. Q. Cheng, J. M. Dobrzynski, J. Cabrera, and J. B. Kostis. "Meta-Analysis of Statin Effects in Women Versus Men." [In eng]. J Am Coll Cardiol 59, no. 6 (Feb 7 2012): 572-82.
  • Lazar, L. D., M. J. Pletcher, P. G. Coxson, K. Bibbins-Domingo, and L. Goldman. "Cost-Effectiveness of Statin Therapy for Primary Prevention in a Low-Cost Statin Era." [In eng]. Circulation 124, no. 2 (Jul 12 2011): 146-53.
  • Martin, S.S., Aday, A.W., Allen, N.B., Almarzooq, Z.I., Anderson, C.A.M., Arora, P.,…Palaniappan, L.P. “2025 Heart Disease and Stroke Statistics: A Report of US and Global Data From the American Heart Association.” [In eng]. Circulation 151, (Feb 25 2025): e334.
  • Mitka, M. "Some Question Use of Statins to Reduce Cardiovascular Risks in Healthy Women." [In eng]. JAMA 307, no. 9 (Mar 7 2012): 893-4.
  • National Cholesterol Education Program Expert Panel on Detection, Evaluation, and Adults Treatment of High Blood Cholesterol in Adults."Third Report of the National Cholesterol Education Program (Ncep) Expert Panel on Detection, Evaluation, and Treatment of High Blood Cholesterol in Adults (Adult Treatment Panel Iii) Final Report." [In eng]. Circulation 106, no. 25 (Dec 17 2002): 3143-421.
  • Powers WJ, Rabinstein AA, Ackerson T, Adeoye OM, Bambakidis NC, Becker K, Biller J, et al; on behalf of the American Heart Association Stroke Council. 2018 Guidelines for the Early Management of Patients with Acute Ischemic Stroke: A Guideline for Healthcare Professionals From the American Heart Association/American Stroke Association. Stroke. 2018 Jan;49:e44, e47.
  • Powers WJ, Rabinstein AA, Ackerson T, Adeoye OM, Bambakidis NC, Becker K, Biller J, et al. Guidelines for the Early Management of Patients with Acute Ischemic Stroke: 2019 Update to the 2018 Guidelines for the Early Management of Acute Ischemic Stroke. A Guideline for Healthcare Professionals From the American Heart Association/American Stroke Association. Stroke. 2019 Dec;50(12):e344-e418.
  • Rodriguez-Yanez, M., J. Agulla, R. Rodriguez-Gonzalez, T. Sobrino, and J. Castillo. "Statins and Stroke." [In eng]. Ther Adv Cardiovasc Dis 2, no. 3 (Jun 2008): 157-66.
  • Schellinger, P. D., R. N. Bryan, L. R. Caplan, J. A. Detre, R. R. Edelman, C. Jaigobin, C. S. Kidwell, et al. "Evidence-Based Guideline: The Role of Diffusion and Perfusion MRI for the Diagnosis of Acute Ischemic Stroke: Report of the Therapeutics and Technology Assessment Subcommittee of the American Academy of Neurology." [In eng]. Neurology 75, no. 2 (Jul 13 2010): 177-85.
  • Squizzato, A., E. Romualdi, F. Dentali, and W. Ageno. "Statins for Acute Ischemic Stroke." [In eng]. Cochrane Database Syst Rev, no. 8 (2011): CD007551.
  • Stone NJ, Robinson J, Lichtenstein AH, Noel Bairey Merz C, Blum CB, Eckel RH, Goldberg AC, Gordon D, Levy D, Lloyd-Jones DM, McBride P, Schwartz JS, Shero Jr, ST, Smith SC, Watson K, Wilson PWF. “Guideline on the Treatment of Blood Cholesterol to Reduce Atherosclerotic Cardiovascular Disease in Adults: A Report of the American College of Cardiology/American Heart Association Task Force on Practice Guidelines. [In eng]. Circulation 11, (Nov 2013): 1-84.
  • Van Dis, F. J., L. M. Keilson, C. A. Rundell, and M. W. Rawstron. "Direct Measurement of Serum Low-Density Lipoprotein Cholesterol in Patients with Acute Myocardial Infarction on Admission to the Emergency Room." [In eng]. Am J Cardiol 77, no. 14 (Jun 1 1996): 1232-4.
  • Weiss, R., M. Harder, and J. Rowe. "The Relationship between Nonfasting and Fasting Lipid Measurements in Patients with or without Type 2 Diabetes Mellitus Receiving Treatment with 3-Hydroxy-3-Methylglutaryl-Coenzyme a Reductase Inhibitors." [In eng]. Clin Ther 25, no. 5 (May 2003): 1490-7.

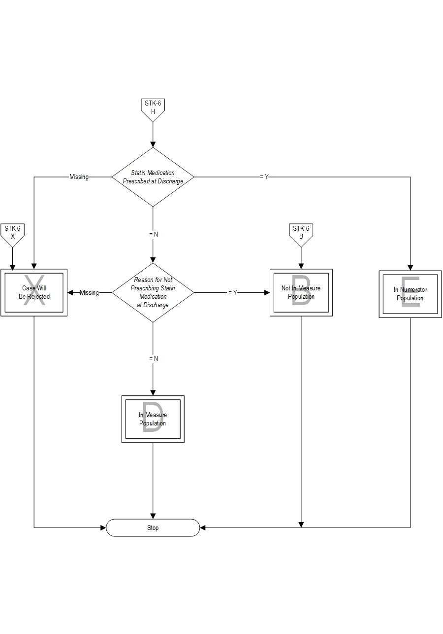
Measure Algorithm:
Graphic depiction of the Measure Algorithm. Refer to the Algorithm Narrative for each detailed step. Graphic depiction of the Measure Algorithm. Refer to the Algorithm Narrative for each detailed step.

STK-6: Algorithm Narrative

STK-6: Discharged on Statin Medication

Numerator: Ischemic stroke patients prescribed statin medication at hospital discharge.
Denominator: Ischemic stroke patients.

1. Start processing. Run cases, which are included in the Stroke Initial Patient Population and pass the edits defined in the Clinical Data Processing Flow, through this measure.

2. Check ICD-10-CM Principal Diagnosis Code
  1. If none of the ICD-10-CM Principal Diagnosis codes are on Table 8.1, the case will proceed to a Measure Category Assignment of B and will not be in the Measure Population. Stop processing.
  2. If at least one of the ICD-10-CM Principal Diagnosis Codes is on Table 8.1, continue processing and proceed to check Discharge Disposition.

3. Check Discharge Disposition.
  1. If Discharge Disposition is missing, the case will proceed to a Measure Category Assignment of X and will be rejected. Stop processing.
  2. If Discharge Disposition equals 2, 3, 4, 6 or 7, the case will proceed to a Measure Category Assignment of B and will not be in the Measure Population. Stop processing.
  3. If Discharge Disposition equals 1, 5 or 8, continue processing and proceed to check Comfort Measures Only.

4. Check Comfort Measures Only.
  1. If Comfort Measures Only is missing, the case will proceed to a Measure Category Assignment of X and will be rejected. Stop processing.
  2. If Comfort Measures Only equals 1, 2 or 3, the case will proceed to a Measure Category Assignment of B and will not be in the Measure Population. Stop processing.
  3. If Comfort Measures Only equals 4, continue processing and proceed to check Clinical Trial.

5. Check Clinical Trial.
  1. If Clinical Trial is missing, the case will proceed to a Measure Category Assignment of X and will be rejected. Stop processing.
  2. If Clinical Trial equals Y, the case will proceed to a Measure Category Assignment of B and will not be in the Measure Population. Stop processing.
  3. If Clinical Trial equals N, continue processing and proceed to check Elective Carotid Intervention.

6. Check Elective Carotid Interventions.
  1. If Elective Carotid Intervention is missing, the case will proceed to a Measure Category Assignment of X and will be rejected. Stop processing.
  2. If Elective Carotid Intervention equals Y, the case will proceed to a Measure Category Assignment of B and will not be in the Measure Population. Stop processing.
  3. If Elective Carotid Intervention equals N, continue processing and proceed to check Statin Medication Prescribed at Discharge.

7. Check Statin Medication Prescribed at Discharge.
  1. If Statin Medication Prescribed at Discharge is missing, the case will proceed to a Measure Category Assignment of X and will be rejected. Stop processing.
  2. If Statin Medication Prescribed at Discharge equals Y, the case will proceed to a Measure Category Assignment of E and will be in the Numerator Population. Stop processing.
  3. If Statin Medication Prescribed at Discharge equals N, the case will proceed check Reason for Not Prescribing Statin Medication at Discharge.

8. Check Reason for Not Prescribing Statin Medication at Discharge.
  1. If Reason for Not Prescribing Statin Medication at Discharge is missing, the case will proceed to a Measure Category Assignment of X and will be rejected. Stop processing.
  2. If Reason for Not Prescribing Statin Medication at Discharge equals Y, the case will proceed to a Measure Category Assignment of B and will not be in the Measure Population. Stop processing.
  3. If Reason for Not Prescribing Statin Medication at Discharge equals N, the case will proceed to a Measure Category Assignment of D and will be in the Measure Population. Stop processing.

Measure Information Form STK-6
CPT® only copyright 2025 American Medical Association. All rights reserved.
Specifications Manual for Joint Commission National Quality Measures (v2026A1)
Discharges 01-01-2026 (1Q26) through 06-30-2026 (2Q26)

LICENSE FOR USE OF CURRENT PROCEDURAL TERMINOLOGY, FOURTH EDITION (“CPT®”)

CPT® only copyright 2025 American Medical Association. All rights reserved. CPT® is a registered trademark of the American Medical Association.

You, your employees and agents are authorized to use CPT® only as contained in The Joint Commission performance measures solely for your own personal use in directly participating in healthcare programs administered by The Joint Commission. You acknowledge that the American Medical Association (“AMA”) holds all copyright, trademark and other rights in CPT®.

Any use not authorized herein is prohibited, including by way of illustration and not by way of limitation, making copies of CPT® for resale and/or license, transferring copies of CPT® to any party not bound by this Agreement, creating any modified or derivative work of CPT®, or making any commercial use of CPT®. License to use CPT® for any use not authorized herein must be obtained through the American Medical Association, Intellectual Property Services, AMA Plaza, 330 North Wabash Avenue, Suite 39300, Chicago, Illinois 60611-5885. Applications are available at the American Medical Association Web site, www.ama- assn.org/go/cpt.

U.S. Government Rights This product includes CPT® which is commercial technical data, which was developed exclusively at private expense by the American Medical Association, 330 North Wabash Avenue, Chicago, Illinois 60611. The American Medical Association does not agree to license CPT® to the Federal Government based on the license in FAR 52.227-14 (Data Rights - General) and DFARS 252.227-7015 (Technical Data - Commercial Items) or any other license provision. The American Medical Association reserves all rights to approve any license with any Federal agency.

Disclaimer of Warranties and Liabilities. CPT® is provided “as is” without warranty of any kind, either expressed or implied, including but not limited to the implied warranties of merchantability and fitness for a particular purpose. Fee schedules, relative value units, conversion factors and/or related components are not assigned by the AMA, are not part of CPT®, and the (AMA is not recommending their use. The AMA does not directly or indirectly practice medicine or dispense medical services. The responsibility for the content of this product is with The Joint Commission, and no endorsement by the AMA is intended or implied. The AMA disclaims responsibility for any consequences or liability attributable to or related to any use, non-use, or interpretation of information contained or not contained in this product.

This Agreement will terminate upon notice if you violate its terms. The AMA is a third party beneficiary to this Agreement.

Should the foregoing terms and conditions be acceptable to you, please indicate your agreement and acceptance by clicking below on the button labeled “accept”.

^