Specifications Manual for Joint Commission National Quality Measures (v2026A1)
Posted: 10/20/2025

Release Notes:
Measure Information Form
Version 2026A1

**NQF-ENDORSED VOLUNTARY CONSENSUS STANDARDS FOR HOSPITAL CARE**

Measure Information Form

Measure Set: Stroke (STK)

Set Measure ID: STK-5

Performance Measure Name: Antithrombotic Therapy By End of Hospital Day Two

Description: Ischemic stroke patients administered antithrombotic therapy by the end of hospital day 2.

Rationale: The effectiveness of antithrombotic agents in reducing stroke mortality, stroke-related morbidity and recurrence rates has been studied in several large clinical trials. While the use of these agents for patients with acute ischemic stroke and transient ischemic attacks continues to be the subject of study, substantial evidence is available from completed studies. Data at this time suggest that antithrombotic therapy should be administered within 2 days of symptom onset in acute ischemic stroke patients to reduce stroke mortality and morbidity as long as no contraindications exist.

Type Of Measure: Process

Improvement Noted As: Increase in the rate

Numerator Statement: Ischemic stroke patients who had antithrombotic therapy administered by end of hospital day 2.
Included Populations: Not applicable

Excluded Populations: None

Data Elements:

Denominator Statement: Ischemic stroke patients.
Included Populations: Discharges with an ICD-10-CM Principal Diagnosis Code for ischemic stroke as defined in Appendix A, Table 8.1.

Excluded Populations:
  • Patients less than 18 years of age
  • Patients who have a Duration of Stay less than 2 days
  • Patients who have a Length of Stay greater than 120 days
  • Patients with Comfort Measures Only documented on day of or day after arrival
  • Patients enrolled in clinical trials
  • Patients admitted for Elective Carotid Intervention
  • Patients discharged prior to the end of hospital day 2
  • Patients with IV OR IA Alteplase Administered at This Hospital or Within 24 Hours Prior to Arrival
  • Patients with a documented Reason for Not Administering Antithrombotic Therapy by End of Hospital Day 2

Data Elements:

Risk Adjustment: No.

Data Collection Approach: Retrospective data sources for required data elements include administrative data and medical records. Some hospitals may prefer to gather data concurrently by identifying patients in the population of interest. This approach provides opportunities for improvement at the point of care/service. However, complete documentation includes the principal or other ICD-10 diagnosis and procedure codes, which require retrospective data entry.

Data Accuracy: Variation may exist in the assignment of ICD-10 codes; therefore, coding practices may require evaluation to ensure consistency.

Measure Analysis Suggestions: None

Sampling: Yes. Please refer to the measure set specific sampling requirements and for additional information see the Population and Sampling Specifications section.

Data Reported As: Aggregate rate generated from count data reported as a proportion.

Selected References:
  • Adams, H., R. Adams, G. Del Zoppo, L. B. Goldstein, Association Stroke Council of the American Heart, and Association American Stroke. "Guidelines for the Early Management of Patients with Ischemic Stroke: 2005 Guidelines Update a Scientific Statement from the Stroke Council of the American Heart Association/American Stroke Association." [In eng]. Stroke 36, no. 4 (Apr 2005): 916-23.
  • Adams, H. P., Jr., G. del Zoppo, M. J. Alberts, D. L. Bhatt, L. Brass, A. Furlan, R. L. Grubb, et al. "Guidelines for the Early Management of Adults with Ischemic Stroke: A Guideline from the American Heart Association/American Stroke Association Stroke Council, Clinical Cardiology Council, Cardiovascular Radiology and Intervention Council, and the Atherosclerotic Peripheral Vascular Disease and Quality of Care Outcomes in Research Interdisciplinary Working Groups: The American Academy of Neurology Affirms the Value of This Guideline as an Educational Tool for Neurologists." [In eng]. Stroke 38, no. 5 (May 2007): 1655-711.
  • Albers, G. W, P Amarenco, J. D. Easton, R. L. Sacco, and P. Teal. "Antithrombotic and Thrombolytic Therapy for Ischemic Stroke." Chest 119 (2001): 300-20.
  • Antithrombotic Trialists, Collaboration. "Collaborative Meta-Analysis of Randomised Trials of Antiplatelet Therapy for Prevention of Death, Myocardial Infarction, and Stroke in High Risk Patients." [In eng]. BMJ 324, no. 7329 (Jan 12 2002): 71-86.
  • Centers for Disease Control and Prevention. "Prevalence and Most Common Causes of Disability among Adults--United States, 2005." [In eng]. MMWR Morb Mortal Wkly Rep 58, no. 16 (May 1 2009): 421-6.
  • Chen, Z. M., P. Sandercock, H. C. Pan, C. Counsell, R. Collins, L. S. Liu, J. X. Xie, C. Warlow, and R. Peto. "Indications for Early Aspirin Use in Acute Ischemic Stroke : A Combined Analysis of 40 000 Randomized Patients from the Chinese Acute Stroke Trial and the International Stroke Trial. On Behalf of the Cast and Ist Collaborative Groups." [In eng]. Stroke 31, no. 6 (Jun 2000): 1240-9.
  • Coull, B. M., L. S. Williams, L. B. Goldstein, J. F. Meschia, D. Heitzman, S. Chaturvedi, K. C. Johnston, et al. "Anticoagulants and Antiplatelet Agents in Acute Ischemic Stroke: Report of the Joint Stroke Guideline Development Committee of the American Academy of Neurology and the American Stroke Association (a Division of the American Heart Association)." [In eng]. Stroke 33, no. 7 (Jul 2002): 1934-42.
  • Eccles, M., N. Freemantle, and J. Mason. "North of England Evidence Based Guideline Development Project: Guideline on the Use of Aspirin as Secondary Prophylaxis for Vascular Disease in Primary Care. North of England Aspirin Guideline Development Group." [In eng]. BMJ 316, no. 7140 (Apr 25 1998): 1303-9.
  • "The European Stroke Prevention Study (Esps). Principal End-Points. The Esps Group." [In eng]. Lancet 2, no. 8572 (Dec 12 1987): 1351-4.
  • Furie, K. L., S. E. Kasner, R. J. Adams, G. W. Albers, R. L. Bush, S. C. Fagan, J. L. Halperin, et al. "Guidelines for the Prevention of Stroke in Patients with Stroke or Transient Ischemic Attack: A Guideline for Healthcare Professionals from the American Heart Association/American Stroke Association." [In eng]. Stroke 42, no. 1 (Jan 2011): 227-76.
  • Gaspoz, J. M., P. G. Coxson, P. A. Goldman, L. W. Williams, K. M. Kuntz, M. G. Hunink, and L. Goldman. "Cost Effectiveness of Aspirin, Clopidogrel, or Both for Secondary Prevention of Coronary Heart Disease." [In eng]. N Engl J Med 346, no. 23 (Jun 6 2002): 1800-6.
  • Guyatt, G. H., E. A. Akl, M. Crowther, D. D. Gutterman, H. J. Schuunemann, Therapy American College of Chest Physicians Antithrombotic, and Panel Prevention of Thrombosis. "Executive Summary: Antithrombotic Therapy and Prevention of Thrombosis, 9th Ed: American College of Chest Physicians Evidence-Based Clinical Practice Guidelines." [In eng]. Chest 141, no. 2 Suppl (Feb 2012): 7S-47S.
  • "The International Stroke Trial (Ist): A Randomised Trial of Aspirin, Subcutaneous Heparin, Both, or Neither among 19435 Patients with Acute Ischaemic Stroke. International Stroke Trial Collaborative Group." [In eng]. Lancet 349, no. 9065 (May 31 1997): 1569-81.
  • Jauch, E. C., J. L. Saver, H. P. Adams, Jr., A. Bruno, J. J. Connors, B. M. Demaerschalk, P. Khatri, et al. "Guidelines for the Early Management of Patients with Acute Ischemic Stroke: A Guideline for Healthcare Professionals from the American Heart Association/American Stroke Association." [In Eng]. Stroke (Jan 31 2013).
  • Johnson, E. S., S. F. Lanes, C. E. Wentworth, 3rd, M. H. Satterfield, B. L. Abebe, and L. W. Dicker. "A Metaregression Analysis of the Dose-Response Effect of Aspirin on Stroke." [In eng]. Arch Intern Med 159, no. 11 (Jun 14 1999): 1248-53.
  • Powers WJ, Rabinstein AA, Ackerson T, Adeoye OM, Bambakidis NC, Becker K, Biller J, et al; on behalf of the American Heart Association Stroke Council. 2018 Guidelines for the Early Management of Patients with Acute Ischemic Stroke: A Guideline for Healthcare Professionals From the American Heart Association/American Stroke Association. Stroke. 2018 Jan;49:e30.
  • Powers WJ, Rabinstein AA, Ackerson T, Adeoye OM, Bambakidis NC, Becker K, Biller J, et al. Guidelines for the Early Management of Patients with Acute Ischemic Stroke: 2019 Update to the 2018 Guidelines for the Early Management of Acute Ischemic Stroke. A Guideline for Healthcare Professionals From the American Heart Association/American Stroke Association. Stroke. 2019 Dec;50(12):e344-e418.
  • Roger, V. L., A. S. Go, D. M. Lloyd-Jones, E. J. Benjamin, J. D. Berry, W. B. Borden, D. M. Bravata, et al. "Heart Disease and Stroke Statistics--2012 Update: A Report from the American Heart Association." [In eng]. Circulation 125, no. 1 (Jan 3 2012): e2-e220.
  • Sacco, R. L., R. Adams, G. Albers, M. J. Alberts, O. Benavente, K. Furie, L. B. Goldstein, et al. "Guidelines for Prevention of Stroke in Patients with Ischemic Stroke or Transient Ischemic Attack: A Statement for Healthcare Professionals from the American Heart Association/American Stroke Association Council on Stroke: Co-Sponsored by the Council on Cardiovascular Radiology and Intervention: The American Academy of Neurology Affirms the Value of This Guideline." [In eng]. Stroke 37, no. 2 (Feb 2006): 577-617.

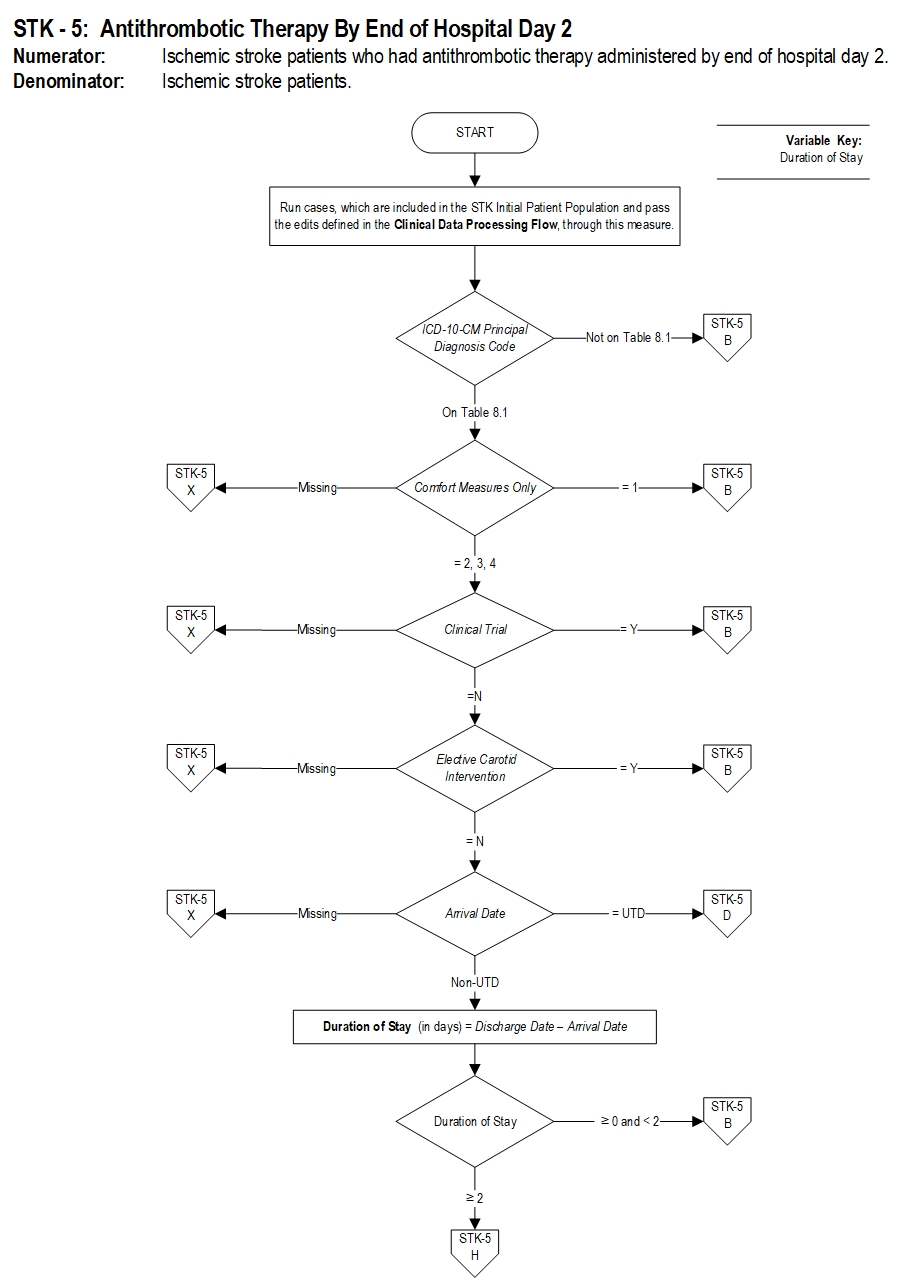
Measure Algorithm:
Graphic depiction of the Measure Algorithm. Refer to the Algorithm Narrative for each detailed step. Graphic depiction of the Measure Algorithm. Refer to the Algorithm Narrative for each detailed step.

STK-5: Algorithm Narrative

STK-5: Antithrombotic Therapy By End of Hospital Day Two

Numerator: Ischemic stroke patients who had antithrombotic therapy administered by end of hospital day 2.
Denominator: Ischemic stroke patients.

*Variable Key:*
Duration of Stay

1. Start processing. Run cases, which are included in the Stroke Initial Patient Population and pass the edits defined in the Clinical Data Processing Flow, through this measure.

2. Check ICD-10 CM Principal Diagnosis codes
  1. If none of the ICD-10 CM Principal Diagnosis codes are on Table 8.1, the case will proceed to a Measure Category Assignment of B and will not be in the Measure Population. Stop processing.
  2. If at least one of the ICD-10 CM Principal Diagnosis codes is on Table 8.1, continue processing and proceed to check Comfort Measures Only.

3. Check Comfort Measures Only.
  1. If Comfort Measures Only is missing, the case will proceed to a Measure Category Assignment of X and will be rejected. Stop processing.
  2. If Comfort Measures Only equals 1, the case will proceed to a Measure Category Assignment of B and will not be in the Measure Population. Stop processing.
  3. If Comfort Measures Only equals 2, 3 or 4, continue processing and proceed to check Clinical Trial.

4. Check Clinical Trial.
  1. If Clinical Trial is missing, the case will proceed to a Measure Category Assignment of X and will be rejected. Stop processing.
  2. If Clinical Trial equals Y, the case will proceed to a Measure Category Assignment of B and will not be in the Measure Population. Stop processing.
  3. If Clinical Trial equals N, continue processing and proceed to check Elective Carotid Intervention.

5. Check Elective Carotid Interventions.
  1. If Elective Carotid Intervention is missing, the case will proceed to a Measure Category Assignment of X and will be rejected. Stop processing.
  2. If Elective Carotid Intervention equals Y, the case will proceed to a Measure Category Assignment of B and will not be in the Measure Population. Stop processing.
  3. If Elective Carotid Intervention equals N, continue processing and proceed to check Arrival Date.

6. Check Arrival Date.
  1. If Arrival Date is missing, the case will proceed to a Measure Category Assignment of X and will be rejected. Stop processing.
  2. If Arrival Date equals UTD, the case will proceed to a Measure Category Assignment of D and will be in the Measure Population. Stop processing.
  3. If Arrival Date equals non Unable to Determine (UTD) value, the case will continue processing and proceed to calculation of Duration of Stay.

7. Calculate the Duration of stay.
  1. Duration of Stay (in days) equals Discharge Date minus Arrival Date.
  2. Proceed to check Duration of Stay.

8. Check Duration of Stay.
  1. If Duration of Stay is greater than or equal to 0 and less than 2 Days, the case will proceed to a Measure Category Assignment of B and will not be in the measure population. Stop processing.
  2. If Duration of Stay is greater than or equal to 2, the case will continue processing and proceed to check IV OR IA Alteplase Therapy Administered at This Hospital or Within 24 Hours Prior to Arrival.

9. Check IV OR IA Alteplase Therapy Administered at This Hospital or Within 24 Hours Prior to Arrival.
  1. If IV OR IA Alteplase Therapy Administered at This Hospital or Within 24 Hours Prior to Arrival is missing, the case will proceed to a Measure Category Assignment of X and will be rejected. Stop processing.
  2. If IV OR IA Alteplase Therapy Administered at This Hospital or Within 24 Hours Prior to Arrival equals Y, the case will proceed to a Measure Category Assignment of B and will not be in the Measure Population. Stop processing.
  3. If IV OR IA Alteplase Therapy Administered at This Hospital or Within 24 Hours Prior to Arrival equals N, continue processing and proceed to check Antithrombotic Therapy Administered by End of Hospital Day 2.

10. Check Antithrombotic Therapy Administered by End of Hospital Day 2.

  1. If Antithrombotic Therapy Administered by End of Hospital Day 2 is missing, the case will proceed to a Measure Category Assignment of X and will be rejected. Stop processing.
  2. If Antithrombotic Therapy Administered by End of Hospital Day 2 equals Y, the case will proceed to a Measure Category Assignment of E and will be in the Numerator Population. Stop processing.
  3. If Antithrombotic Therapy Administered by End of Hospital Day 2 equals N, continue processing and proceed to check Reason for Not Administering Antithrombotic Therapy by End of Hospital Day 2.

11. Check Reason for Not Administering Antithrombotic Therapy by End of Hospital Day 2.

  1. If Reason for Not Administering Antithrombotic Therapy by End of Hospital Day 2 is missing, the case will proceed to a Measure Category Assignment of X and will be rejected. Stop processing.
  2. If Reason for Not Administering Antithrombotic Therapy by End of Hospital Day 2 equals Y, the case will proceed to a Measure Category Assignment of B and will not be in the measure population. Stop processing.
  3. If Reason for Not Administering Antithrombotic Therapy by End of Hospital Day 2 equals N, the case will proceed to a Measure Category Assignment of D and will be in the Measure Population. Stop processing.

Measure Information Form STK-5
CPT® only copyright 2025 American Medical Association. All rights reserved.
Specifications Manual for Joint Commission National Quality Measures (v2026A1)
Discharges 01-01-2026 (1Q26) through 06-30-2026 (2Q26)

LICENSE FOR USE OF CURRENT PROCEDURAL TERMINOLOGY, FOURTH EDITION (“CPT®”)

CPT® only copyright 2025 American Medical Association. All rights reserved. CPT® is a registered trademark of the American Medical Association.

You, your employees and agents are authorized to use CPT® only as contained in The Joint Commission performance measures solely for your own personal use in directly participating in healthcare programs administered by The Joint Commission. You acknowledge that the American Medical Association (“AMA”) holds all copyright, trademark and other rights in CPT®.

Any use not authorized herein is prohibited, including by way of illustration and not by way of limitation, making copies of CPT® for resale and/or license, transferring copies of CPT® to any party not bound by this Agreement, creating any modified or derivative work of CPT®, or making any commercial use of CPT®. License to use CPT® for any use not authorized herein must be obtained through the American Medical Association, Intellectual Property Services, AMA Plaza, 330 North Wabash Avenue, Suite 39300, Chicago, Illinois 60611-5885. Applications are available at the American Medical Association Web site, www.ama- assn.org/go/cpt.

U.S. Government Rights This product includes CPT® which is commercial technical data, which was developed exclusively at private expense by the American Medical Association, 330 North Wabash Avenue, Chicago, Illinois 60611. The American Medical Association does not agree to license CPT® to the Federal Government based on the license in FAR 52.227-14 (Data Rights - General) and DFARS 252.227-7015 (Technical Data - Commercial Items) or any other license provision. The American Medical Association reserves all rights to approve any license with any Federal agency.

Disclaimer of Warranties and Liabilities. CPT® is provided “as is” without warranty of any kind, either expressed or implied, including but not limited to the implied warranties of merchantability and fitness for a particular purpose. Fee schedules, relative value units, conversion factors and/or related components are not assigned by the AMA, are not part of CPT®, and the (AMA is not recommending their use. The AMA does not directly or indirectly practice medicine or dispense medical services. The responsibility for the content of this product is with The Joint Commission, and no endorsement by the AMA is intended or implied. The AMA disclaims responsibility for any consequences or liability attributable to or related to any use, non-use, or interpretation of information contained or not contained in this product.

This Agreement will terminate upon notice if you violate its terms. The AMA is a third party beneficiary to this Agreement.

Should the foregoing terms and conditions be acceptable to you, please indicate your agreement and acceptance by clicking below on the button labeled “accept”.

^