Specifications Manual for Joint Commission National Quality Measures (v2026A1)
Posted: 10/20/2025

Release Notes:
Measure Information Form
Version 2026A1


Advanced Certification Heart Failure Outpatient (ACHFOP)

Set Measures

Set Measure ID Measure Short Name
ACHFOP-03 Hospital Outpatient Mineralocorticoid Receptor Antagonists (MRA)
ACHFOP-06 Hospital Outpatient Discussion of Advance Directives/Advance Care Planning

General Data Elements

Element Name Collected For
Birthdate All Records,
ICD-10-CM Principal Diagnosis Code All Records, Optional for HBIPS-2, HBIPS-3
ICD-10-PCS Other Procedure Codes All Records, Optional for All HBIPS Records
ICD-10-PCS Principal Procedure Code All Records, Optional for All HBIPS Records
ICD-10-PCS Principal Procedure Date All Records, Optional for All HBIPS Records

Measure Set Specific Data Elements

Element Name Collected For
Clinical Trial ACHFOP-03
Discharge Code ACHFOP
Discussion of Advance Directives/Advance Care Planning ACHFOP-06
E/M Code ACHFOP
LVSD ACHFOP-03
Mineralocorticoid Receptor Antagonist (MRA) Prescribed in the Outpatient Setting ACHFOP-03
New York Heart Association (NYHA) Classification ACHFOP-03
Outpatient Encounter Date ACHFOP
Reason for No Mineralocorticoid Receptor Antagonist (MRA) Prescribed in the Outpatient Setting ACHFOP-03
Site Identifier ACHFOP


  Document Name  
Acknowledgement  
Appendix A  
Appendix C  
Appendix D - Glossary of Terms  
Appendix E - Overview of Measure Information Form and Flowchart Formats  
Appendix G - Resources  
Appendix H - Miscellaneous Tables  
Cover Page for the Joint Commission Manual  
Data Dictionary  
Introduction to the Manual  
Joint Commission Clinical Data Processing Flow  
Joint Commission National Quality Measures Data Processing  
Missing and Invalid Data  
Sampling  
Table of Contents  
Using the The Joint Commission's National Measure Specifications Manual  

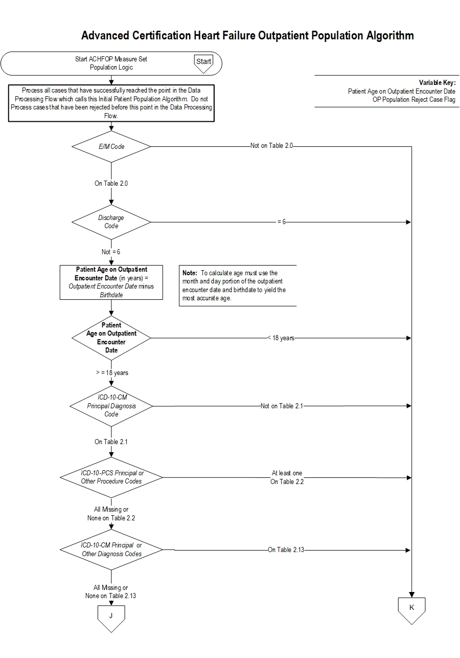
Initial Patient Population Algorithm

Graphic depiction of the Measure Algorithm. Refer to the Algorithm Narrative for each detailed step. Graphic depiction of the Measure Algorithm. Refer to the Algorithm Narrative for each detailed step.

Advanced Certification Heart Failure Outpatient Population: Algorithm Narrative

Variable Key: Patient Age on Outpatient Encounter Date, OP Population Reject Case Flag

1. Start ACHF OP Measure Set Population Logic. Process all cases that have successfully reached the point in the Data Processing Flow which calls this Initial Patient Population Algorithm. Do not Process cases that have been rejected before this point in the Data Processing Flow.

2. Check E/M Code
  1. If the E/M Code is not on Table 2.0, patient is not in ACHFOP Population. Patient is not in ACHFOP measure Population. Patient is not eligible to be sampled for ACHFOP Measure Set. Set OP Population Reject Case Flag equal to Yes. Return to Data Processing Flow section.
  2. If the E/M Code is on Table 2.0, continue processing and proceed to Step 3 to Discharge Code.

3. Check Discharge Code

  1. If the Discharge Code is equal to 6, patient is not in ACHFOP Population. Patient is not in ACHFOP measure Population. Patient is not eligible to be sampled for ACHFOP Measure Set. Set OP Population Reject Case Flag equal to Yes. Return to Data Processing Flow section.
  2. If the Discharge Code is not equal to 6, continue processing and proceed to Step 4 to Calculate Patient Age on Outpatient Encounter Date.

4. Calculate Patient Age on Outpatient Encounter Date, in years, is equal to the Outpatient Encounter Date minus the Birthdate. Use the month and day portion of outpatient encounter date and birthdate to yield the most accurate age.

5. Check Patient Age on Outpatient Encounter Date

  1. If the Patient Age on Outpatient Encounter Date is less than 18 years, patient is not in ACHFOP Population. Patient is not in ACHFOP measure Population. Patient is not eligible to be sampled for ACHFOP Measure Set. Set OP Population Reject Case Flag to equal Yes. Return to Data Processing Flow section.
  2. If the Patient Age on Outpatient Encounter Date is greater than or equal to 18 years, continue processing and proceed to step 6 to ICD-10-CM Principal Diagnosis Code.

6.Check ICD-10-CM Principal Diagnosis Code

  1. If the ICD-10- CM Principal Diagnosis Code is not on Table 2.1, patient is not in ACHFOP measure Population. Patient is not eligible to be sampled for ACHFOP Measure Set. Set OP Population Reject Case Flag to equal Yes. Return to Data Processing Flow section.
  2. If the ICD-10- CM Principal Diagnosis Code is on Table 2.1, continue processing and proceed to Step 7 to ICD-10-PCS Principal or Other Procedure Codes.

7. Check ICD-10-PCS Principal or Other Procedure Codes

  1. If the ICD-10-PCS Principal or Other Procedure Codes has at least one on Table 2.2, patient is not in ACHFOP measure Population. Patient is not eligible to be sampled for ACHFOP Measure Set. Set OP Population Reject Case Flag to equal Yes. Return to Data Processing Flow section.
  2. If the ICD-10-PCS Principal or Other Procedure Codes are all missing or None on Table 2.2, continue processing and proceed to Step 8 to ICD-10-CM Principal or Other Diagnosis Codes.

8. Check ICD-10-CM Principal or Other Diagnosis Codes

  1. If the ICD-10-CM Principal or Other Diagnosis Codes is one on Table 2.13, patient is not in ACHFOP measure Population. Patient is not eligible to be sampled for ACHFOP Measure Set. Set OP Population Reject Case Flag to equal Yes. Return to Data Processing Flow section.
  2. If the ICD-10-CM Principal or Other Diagnosis Codes are all missing or None on Table 2.13, patient is in ACHFOP measure Population. Patient is eligible to be sampled for ACHFOP Measure Set. Set OP Population Reject Case Flag is equal to No. Return to Data Processing Flow section.

ACHF Sample Size Requirements

Hospitals that choose to sample have the option of sampling quarterly or sampling monthly. A hospital may choose to use a larger sample size than is required. Hospitals whose Initial Patient Population size is less than the minimum number of cases per quarter for the measure set cannot sample.

Regardless of the option used, hospital samples must be monitored to ensure that sampling procedures consistently produce statistically valid and useful data. Due to exclusions, hospitals selecting sample cases MUST submit AT LEAST the minimum required sample size.

The following sample size tables for each option automatically build in the number of cases needed to obtain the required sample sizes. For information concerning how to perform sampling, refer to the Population and Sampling Specifications section in this manual.

Quarterly Sampling

Hospitals performing quarterly sampling for ACHF must ensure that its Initial Patient Population and sample size meet the following conditions:

Quarterly Sample Size
Based on Initial Patient Population Size for the ACHF Measure Set

Hospital's Measure
Average Quarterly
Initial Patient Population
Size “N”
Minimum Required
Sample Size
“n”
≥ 1516 304
381 — 1515 20% of Initial Patient Population size
76 — 380 76
0 — 75 No sampling; 100% Initial Patient Population required

Monthly Sampling

Hospitals performing monthly sampling for ACHF must ensure that its Initial Patient Population and sample size meet the following conditions:

Monthly Sample Size
Based on Initial Patient Population Size for the ACHF Measure Set

Hospital's Measure
Average Monthly
Initial Patient Population
Size “N”
Minimum Required
Sample Size
“n”
≥ 506 102
131 — 505 20% of Initial Patient Population size
26 — 130 26
<26 No sampling; 100% Initial Patient Population required

Sample Size Examples

  • Quarterly sampling:
    • The ACHF Initial Patient Population size for a hospital has been 500 patients per quarter during the past year. The required quarterly sample size would be 100 (twenty percent of 500) heart failure patients per quarter -- as this number is smaller than the maximum condition (i.e., 304 cases) and larger than the minimum condition (i.e., 76 cases).
    • A hospital's ACHF Initial Patient Population size is 1,482 patients during the third quarter. The required sample size is 20% of the patient population or 297 cases for the quarter (twenty percent of 1,482 equals 296.4 rounded to the next highest whole number equals 297).

  • Monthly sampling:
    • A hospital's ACHF Initial Patient Population size is 25 patients during March. Since this is less than the minimum condition (i.e., 26 cases), no sampling is allowed or 100% of the patient population of 25 cases is required.
    • A hospital's ACHF Initial Patient Population size is 503 patients during July. The required sample size is 20% of the patient population or 101 cases for the month (twenty percent of 503 equals 100.6 rounded to the next highest whole number equals 101).


Measure Information Form ACHFOP
CPT® only copyright 2025 American Medical Association. All rights reserved.
Specifications Manual for Joint Commission National Quality Measures (v2026A1)
Discharges 01-01-2026 (1Q26) through 06-30-2026 (2Q26)

LICENSE FOR USE OF CURRENT PROCEDURAL TERMINOLOGY, FOURTH EDITION (“CPT®”)

CPT® only copyright 2025 American Medical Association. All rights reserved. CPT® is a registered trademark of the American Medical Association.

You, your employees and agents are authorized to use CPT® only as contained in The Joint Commission performance measures solely for your own personal use in directly participating in healthcare programs administered by The Joint Commission. You acknowledge that the American Medical Association (“AMA”) holds all copyright, trademark and other rights in CPT®.

Any use not authorized herein is prohibited, including by way of illustration and not by way of limitation, making copies of CPT® for resale and/or license, transferring copies of CPT® to any party not bound by this Agreement, creating any modified or derivative work of CPT®, or making any commercial use of CPT®. License to use CPT® for any use not authorized herein must be obtained through the American Medical Association, Intellectual Property Services, AMA Plaza, 330 North Wabash Avenue, Suite 39300, Chicago, Illinois 60611-5885. Applications are available at the American Medical Association Web site, www.ama- assn.org/go/cpt.

U.S. Government Rights This product includes CPT® which is commercial technical data, which was developed exclusively at private expense by the American Medical Association, 330 North Wabash Avenue, Chicago, Illinois 60611. The American Medical Association does not agree to license CPT® to the Federal Government based on the license in FAR 52.227-14 (Data Rights - General) and DFARS 252.227-7015 (Technical Data - Commercial Items) or any other license provision. The American Medical Association reserves all rights to approve any license with any Federal agency.

Disclaimer of Warranties and Liabilities. CPT® is provided “as is” without warranty of any kind, either expressed or implied, including but not limited to the implied warranties of merchantability and fitness for a particular purpose. Fee schedules, relative value units, conversion factors and/or related components are not assigned by the AMA, are not part of CPT®, and the (AMA is not recommending their use. The AMA does not directly or indirectly practice medicine or dispense medical services. The responsibility for the content of this product is with The Joint Commission, and no endorsement by the AMA is intended or implied. The AMA disclaims responsibility for any consequences or liability attributable to or related to any use, non-use, or interpretation of information contained or not contained in this product.

This Agreement will terminate upon notice if you violate its terms. The AMA is a third party beneficiary to this Agreement.

Should the foregoing terms and conditions be acceptable to you, please indicate your agreement and acceptance by clicking below on the button labeled “accept”.

^