Specifications Manual for Joint Commission National Quality Measures (v2026A1)
Posted: 10/20/2025

Release Notes:
Measure Information Form
Version 2026A1

Measure Information Form

**SUSPENDED for Advanced Certification Heart Failure Centers, Effective January 1, 2025**
Measure Set: Advanced Certification Heart Failure Outpatient (ACHFOP)

Set Measure ID: ACHFOP-03

Performance Measure Name: Hospital Outpatient Mineralocorticoid Receptor Antagonists (MRA)

Description: Patients with a diagnosis of heart failure, a New York Heart Association (NYHA) class II-IV, and heart failure with a left ventricular ejection fraction (LVSD) ≤40% or a narrative description of left ventricular systolic (LVS) function consistent with moderate or severe systolic dysfunction who are prescribed a mineralocorticoid receptor antagonist (MRA).

Rationale: The 2022 AHA/ACC/HFSA Guideline for the Management of Heart Failure states a benefit of prescribing Mineralocorticoid Receptor Antagonists across the spectrum of HFrEF, inclusive of a wide range of etiologies and disease severities. An MRA (spironolactone or eplerenone) is recommended in patients with HFrEF and NYHA class II to IV symptoms to reduce morbidity and mortality, if eGFR is >30 mL/min/1.73 m2 and serum potassium is <5.0 mEq/L. Hyperkalemia is a major risk of MRA therapy; therefore, careful monitoring of potassium, renal function, and diuretic dosing should be performed at initiation and closely monitored thereafter (Heidenreich et al., 2022).

Type Of Measure: Process

Improvement Noted As: Increase in the rate

Numerator Statement: Patients who are prescribed a mineralocorticoid receptor antagonist (MRA) (i.e. Aldactone, Aldactazide [Hydrochlorothiazide + Spironolactone], Eplerenone, Inspra, Spironolactone) when seen in the outpatient setting.
Included Populations: Not applicable

Excluded Populations: None

Data Elements:

Denominator Statement: Heart failure patients with a NYHA class II-IV and current or prior documentation of left ventricular ejection fraction (LVSD) ≤40%.
Included Populations:
  • E/M Code for hospital outpatient encounter as defined in Appendix A, Table 2.0
  • An ICD-10-CM Principal Diagnosis Code for HF as defined in Appendix A, Table 2.1, and
  • Documentation of LVSD ≤40%
  • New York Heart Association (NYHA) Functional Classification II-IV

Excluded Populations:
  • Clinical Trial
  • Patients who had a left ventricular assistive device (LVAD) or heart transplant procedure during the hospital stay or a past medical history of an LVAD or heart transplant (ICD-10-PCS procedure code for LVAD and heart transplant as defined in Appendix A Table 2.2, and ICD-10 diagnosis codes on Table 2.13)
  • Patients less than 18 years of age
  • Patients with a documented Reason for No Mineralocorticoid Receptor Antagonist (MRA) Prescribed in the Outpatient Setting

Data Elements:

Risk Adjustment: No.

Data Collection Approach: Retrospective data sources for required data elements include administrative data and medical records.

Data Accuracy: Variation may exist in the assignment of ICD-10 codes; therefore, coding practices may require evaluation to ensure consistency.

Measure Analysis Suggestions: None.

Sampling: Yes. Please refer to the measure set specific sampling requirements and for additional information see the Population and Sampling Specifications section.

Data Reported As: Aggregate rate generated from count data reported as a proportion.

Selected References:

  • Heidenreich, P., Bozkurt, B., Aguilar, D., Allen, L., Byun, J., Colvin, M., Deswal, A., Drazner, M., Dunlay, S., Evers, L., Fang, J., Fedson, S., Fonarow, G., Hayek, S., Hernandez, A., Khazanie, P., Kittleson, M., Lee, C., Link, M., Milano, C., Nnacheta, L., Sandhu, A., Stevenson, L., Vardeny, O., Vest, A., & Yancy, C. (2022). 2022 AHA/ACC2022 AHA/ACC/HFSA Guideline for the Management of Heart Failure: A Report of the American College of Cardiology/American Heart Association Joint Committee on Clinical Practice Guidelines. Circulation. 2022;145(18):e895-e1032
  • Hunt SA, Abraham WT, Chin MH, Felman AM, Francis GS, Ganiats TG, Jessup M, Konstam MA, Mancini DM, Michl K, Oates JA, Rahko PS, Silver MA, Stevenson LW, Yancy CW. 2009 Focused update incorporated Into the ACC/AHA 2005 guidelines for the diagnosis and management of heart failure in adults: a report of the American College of Cardiology Foundation/American Heart Association Task Force on Practice Guidelines Developed in Collaboration With the International Society for Heart and Lung Transplantation. Circulation. 2009;119(14):e391-e479.
  • Lindenfeld J, Albert NM, Boehmer JP, Collins SP, Ezekowitz JA, Givertz MM, Klapholz M, MoserDK, Rogers JG, Starling RC, Stevenson WG, Tang WHW, Teerlink JR, Walsh MN. Executive Summary: HFSA 2010 Comphrensive Heart Failure Practice Guideline. J Card Fail 2010;16:475-539.
  • Yancy CW, Jessup M, Bozkurt B, Butler J, Casey DE Jr, Drazner MH, Fonarow GC, Geraci SA, Horwich T, Januzzi JL, Johnson MR, Kasper EK, Levy WC, Masoudi FA, McBride PE, McMurray JJV, Mitchell JE, Peterson PN, Riegel B, Sam F, Stevenson LW, Tang WHW, Tsai EJ, Wilkoff BL. 2013 ACCF/AHA guideline for the management of heart failure: a report of the American College of Cardiology Foundation/American Heart Association Task Force on Practice Guidelines. Circulation. 2013;128:e240–e327.

Measure Algorithm:
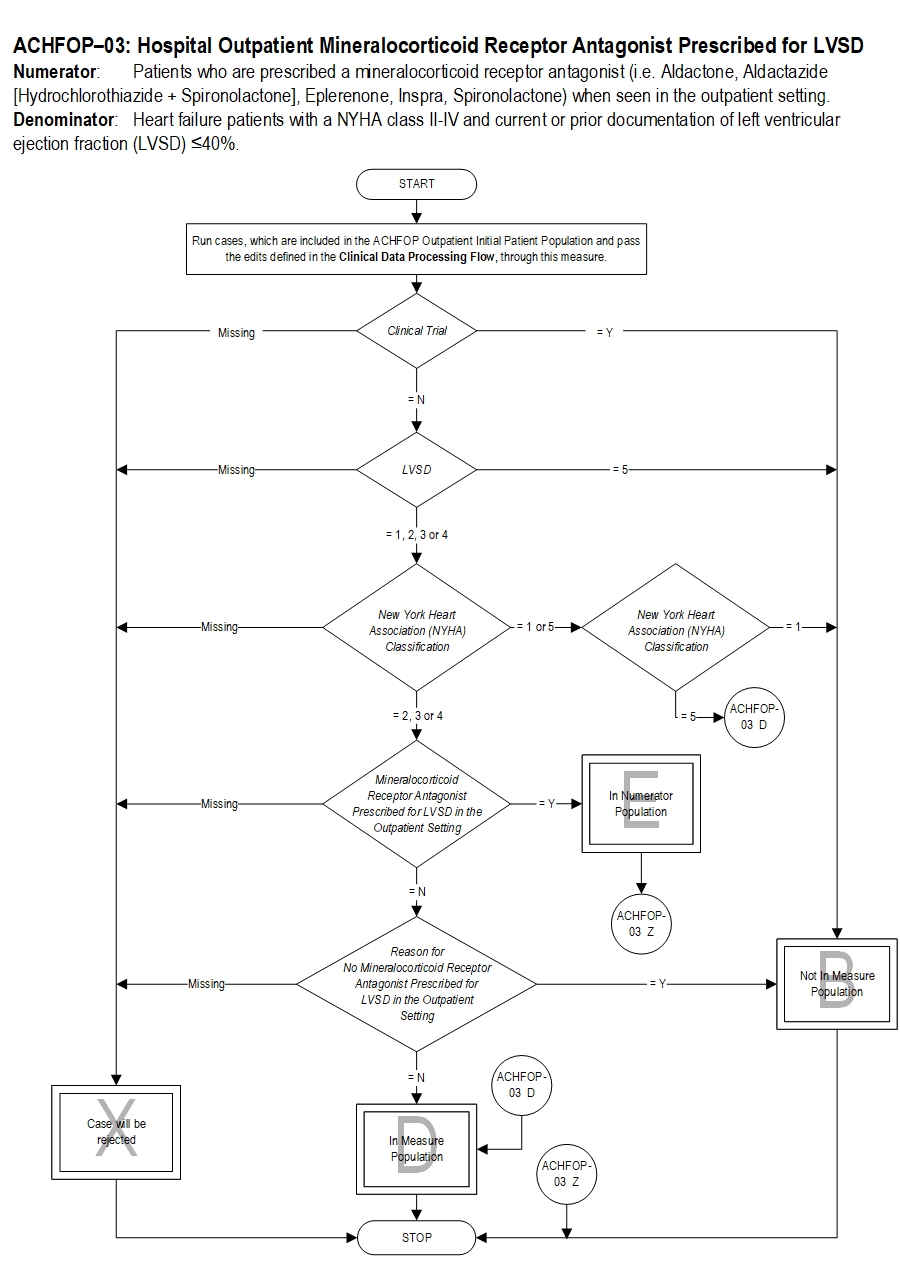
Graphic depiction of the Measure Algorithm. Refer to the Algorithm Narrative for each detailed step.

ACHFOP–03: Algorithm Narrative

ACHFOP–03: Hospital Outpatient Mineralocorticoid Receptor Antagonist Prescribed for LVSD

Numerator: Patients who are prescribed a mineralocorticoid receptor antagonist (i.e. Aldactone, Aldactazide [Hydrochlorothiazide + Spironolactone], Eplerenone, Inspra, Spironolactone) when seen in the outpatient setting.
Denominator: Heart failure patients with a NYHA class II-IV and current or prior documentation of left ventricular ejection fraction (LVSD) less than or equal to 40%.

1. Start processing. Run cases, which are included in the ACHFOP Outpatient Initial Patient Population and pass the edits defined in the Clinical Data Processing Flow, through this measure.

2. Check Clinical Trial
  1. If Clinical Trial is missing, the case will proceed to a Measure Category Assignment of X and will be rejected. Stop processing.
  2. If Clinical Trial equals Y, the case will proceed to a Measure Category Assignment of B and will not be in measure population. Stop processing
  3. If Clinical Trial equals N, continue processing and proceed to LVSD.
3.Check LVSD
  1. If LVSD is missing, the case will proceed to a Measure Category Assignment of X and will be rejected. Stop processing.
  2. If LVSD equals 5, the case will proceed to a Measure Category Assignment of B and will not be in measure population. Stop processing
  3. If LVSD equals 1,2,3 or 4, continue processing and proceed to New York Heart Association (NYHA) Classification
4.Check New York Heart Association (NYHA) Classification
  1. If New York Heart Association (NYHA) Classification is missing, the case will proceed to a Measure Category Assignment of X and will be rejected. Stop processing.
  2. If New York Heart Association (NYHA) Classification equals 1, the case will proceed to a Measure Category Assignment of B and will not be in measure population. Stop processing
  3. If New York Heart Association (NYHA) Classification equals 5, the case will proceed to a Measure Category Assignment of D and will be in measure population. Stop processing.
  4. If New York Heart Association (NYHA) Classification equals 2,3 or 4, continue processing and proceed to Mineralocorticoid Receptor Antagonist Prescribed for LVSD in the Outpatient Setting
5. Check Mineralocorticoid Receptor Antagonist Prescribed for LVSD in the Outpatient Setting
  1. If Mineralocorticoid Receptor Antagonist Prescribed for LVSD in the Outpatient Setting is missing, the case will proceed to a Measure Category Assignment of X and will be rejected. Stop processing.
  2. If Mineralocorticoid Receptor Antagonist Prescribed for LVSD in the Outpatient Setting equals Y, the case will proceed to a Measure Category Assignment of E and will be in numerator population. Stop processing
  3. If Mineralocorticoid Receptor Antagonist Prescribed for LVSD in the Outpatient Setting equals N, continue processing and proceed to Reason for No Mineralocorticoid Receptor Antagonist Prescribed for LVSD in the Outpatient Setting
6. Check Reason for No Mineralocorticoid Receptor Antagonist Prescribed for LVSD in the Outpatient Setting
  1. If Reason for No Mineralocorticoid Receptor Antagonist Prescribed for LVSD in the Outpatient Setting is missing, the case will proceed to a Measure Category Assignment of X and will be rejected. Stop processing.
  2. If Reason for No Mineralocorticoid Receptor Antagonist Prescribed for LVSD in the Outpatient Setting equals Y, the case will proceed to a Measure Category Assignment of B and will not be in measure population. Stop processing
  3. If Reason for No Mineralocorticoid Receptor Antagonist Prescribed for LVSD in the Outpatient Setting equals N, the case will proceed to a Measure Category Assignment of D and will be in measure population. Stop processing.

Measure Information Form ACHFOP-03
CPT® only copyright 2025 American Medical Association. All rights reserved.
Specifications Manual for Joint Commission National Quality Measures (v2026A1)
Discharges 01-01-2026 (1Q26) through 06-30-2026 (2Q26)

LICENSE FOR USE OF CURRENT PROCEDURAL TERMINOLOGY, FOURTH EDITION (“CPT®”)

CPT® only copyright 2025 American Medical Association. All rights reserved. CPT® is a registered trademark of the American Medical Association.

You, your employees and agents are authorized to use CPT® only as contained in The Joint Commission performance measures solely for your own personal use in directly participating in healthcare programs administered by The Joint Commission. You acknowledge that the American Medical Association (“AMA”) holds all copyright, trademark and other rights in CPT®.

Any use not authorized herein is prohibited, including by way of illustration and not by way of limitation, making copies of CPT® for resale and/or license, transferring copies of CPT® to any party not bound by this Agreement, creating any modified or derivative work of CPT®, or making any commercial use of CPT®. License to use CPT® for any use not authorized herein must be obtained through the American Medical Association, Intellectual Property Services, AMA Plaza, 330 North Wabash Avenue, Suite 39300, Chicago, Illinois 60611-5885. Applications are available at the American Medical Association Web site, www.ama- assn.org/go/cpt.

U.S. Government Rights This product includes CPT® which is commercial technical data, which was developed exclusively at private expense by the American Medical Association, 330 North Wabash Avenue, Chicago, Illinois 60611. The American Medical Association does not agree to license CPT® to the Federal Government based on the license in FAR 52.227-14 (Data Rights - General) and DFARS 252.227-7015 (Technical Data - Commercial Items) or any other license provision. The American Medical Association reserves all rights to approve any license with any Federal agency.

Disclaimer of Warranties and Liabilities. CPT® is provided “as is” without warranty of any kind, either expressed or implied, including but not limited to the implied warranties of merchantability and fitness for a particular purpose. Fee schedules, relative value units, conversion factors and/or related components are not assigned by the AMA, are not part of CPT®, and the (AMA is not recommending their use. The AMA does not directly or indirectly practice medicine or dispense medical services. The responsibility for the content of this product is with The Joint Commission, and no endorsement by the AMA is intended or implied. The AMA disclaims responsibility for any consequences or liability attributable to or related to any use, non-use, or interpretation of information contained or not contained in this product.

This Agreement will terminate upon notice if you violate its terms. The AMA is a third party beneficiary to this Agreement.

Should the foregoing terms and conditions be acceptable to you, please indicate your agreement and acceptance by clicking below on the button labeled “accept”.

^