As of 11 Oct 2025, the Performance Measurement Network has been upgraded.
If you experience any problems with the site, please report them to
Wiki Webmaster
.
Log in
Username:
Password:
Remember me on this computer
Submit
Welcome
Register on Performance Measurement Network
Reset password
Change email address
Change password
Log in
Manuals
Hospitals and Outpatient Centers
Assisted Living Community
Health Care Staffing
Other Resources
BHC Instrument List
Accreditation Literature
Help
My Questions
Search FAQs
Post new question
Password forgotten
Manual
Print
You are here:
Home
»
Manual
»
Measure Information Form
The content of this topic is restricted.
Data form
Edit form
TopicClassForm
Classification
TopicType
Summary
Facets
MeasureSet
Attachments
($count)
Show options
Search:
Sort by:
Name
Date
Author
Size
Type
Results per page:
6
12
24
48
all
Display hidden:
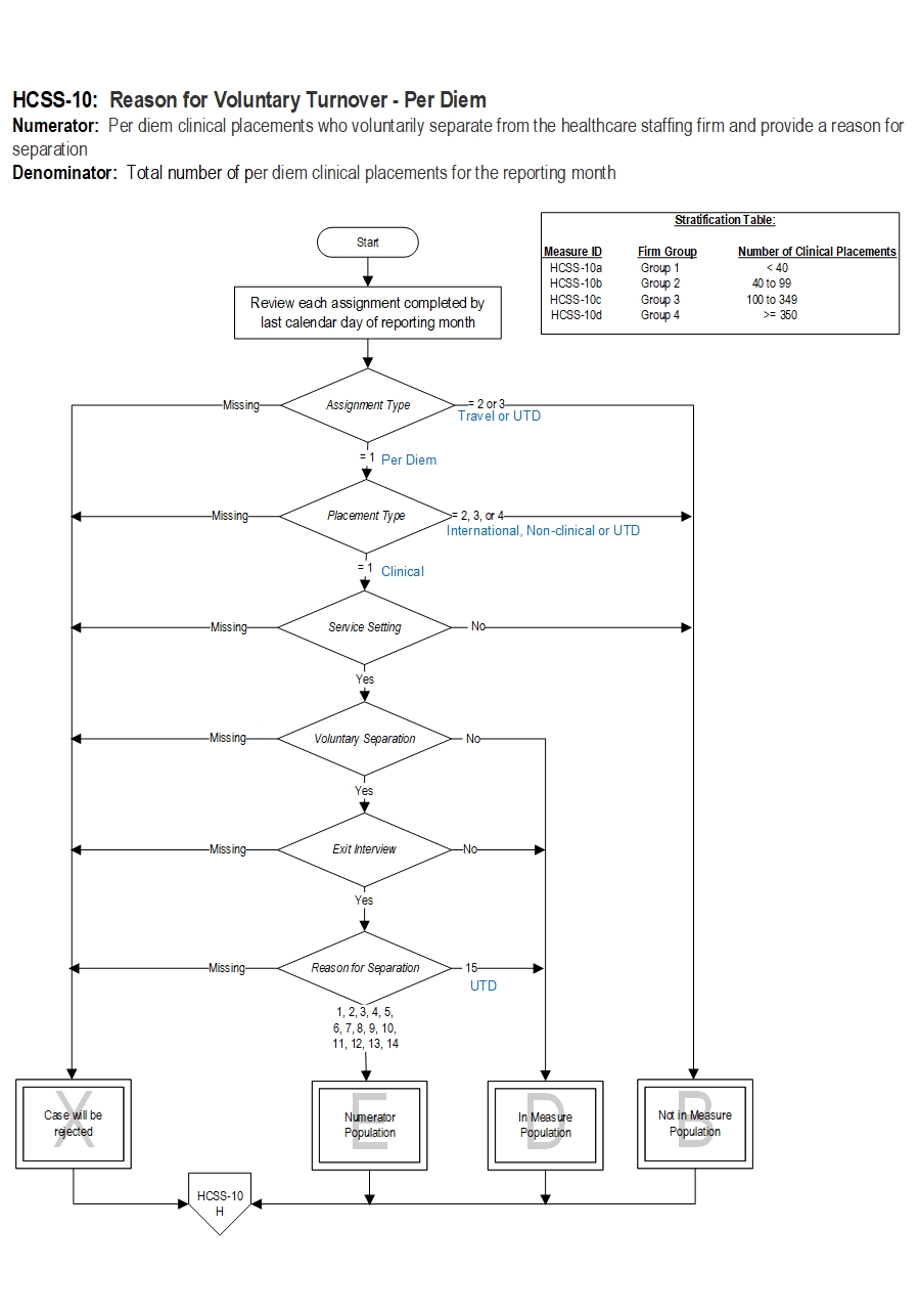
HCSS-10_pg1.jpg
(265.63 KB)
09 Nov 2021 - 14:31 | Version 1 | CathyL
More actions
Create link(s)
Embed
Download
Hide
Unhide
Move
Delete
0
attachment(s)
Select all
Clear all
Go to...
Hospitals and Outpatient Centers
Assisted Living Community
Health Care Staffing
BHC Instrument List
Accreditation Literature
My Questions
Search FAQs
Post New Question
Password forgotten
Copyright © by the contributing authors. All material on this collaboration platform is the property of the contributing authors.
Ideas, requests, problems regarding Performance Measurement Network?
Send feedback
This website is using cookies.
More info
.
That's Fine