Specifications Manual for Joint Commission National Quality Measures (v2026A1)
Posted: 10/20/2025

Release Notes:
Measure Information Form
Version 2026A1

Measure Information Form

Measure Set: Total Hip and Total Knee Replacement Outpatient (THKR-OP)

Set Measure ID: THKR-OP-5

Set Measure ID Performance Measure Name
THKR-OP-5a viewtopic Postoperative Functional/Health Status Assessment-Hip and Knee Overall
THKR-OP-5b viewtopic Postoperative Functional/Health Status Assessment-Hip
THKR-OP-5c viewtopic Postoperative Functional/Health Status Assessment-Knee

Performance Measure Name: Postoperative Functional/Health Status Assessment

Description: Patients who completed the general health and joint specific functional status assessments, at 1 year (300-425 days) after surgery, as specified below:

Hips: [VR-12 or PROMIS-Global] AND [HOOS Jr. (6 questions) or HOOS Pain, Function Daily Living Subscales (27 questions)]

Knees: [VR-12 or PROMIS-Global] and {KOOS Jr. (7 questions) or KOOS Stiffness, Pain, Function Daily Living Subscales (28 questions)]

The assessment tool must reflect the status of the patient’s health condition, health behavior, or experience with health care from the patient’s perspective, without interpretation of the patient’s response by a clinician or anyone else (Cella et al. 2015). The assessment can be completed by phone, mail, email, or in-person.

Rationale: Good orthopedic care requires knowledge of the patient’s history of musculoskeletal pain and associated limitations in daily function, along with improvements or declines seen after surgery. Standardized measures of patient-reported outcomes (PROs) can provide this information.

The American Association of Hip and Knee Surgeons (AAHKS) convened a Patient Reported Outcomes Summit for Total Joint Arthroplasty in 2015 with the goal of obtaining consensus regarding the patient-reported outcomes and risk variables suitable for total hip and total knee arthroplasty performance measures (Patient Reported Outcomes Summit for Total Joint Arthroplasty Report, 2015). The instruments specified in this measure align with the Summit’s recommendations as well as CMS Comprehensive Care for Joint Replacement legislation.

The Veterans RAND 12 item Health Survey (VR-12) is a generic patient reported outcome (PRO) instrument. It is a well validated and widely used in the hip and knee population to measure health related quality of life by capturing the patient’s physical function and health status. The Patient Reported Outcomes Measurement Information System (PROMIS) Global-10 assess patient-reported health status for physical, mental, and social well-being by measuring a patient’s pain, fatigue, physical function, depression/anxiety status, and social function. Hip disability and Osteoarthritis Outcome Score (HOOS) and Knee injury and Osteoarthritis Outcome Score (KOOS) are well validated and widely used instruments for measuring joint-specific pain and physical function before and after joint replacements. Full HOOS and KOOS surveys are lengthy, however, abbreviated versions are available as HOOS Jr./KOOS Jr.

Type Of Measure: Process

Improvement Noted As: Increase in the rate

Numerator Statement: Number of patients who completed the general health (VR-12 or PROMIS-Global) AND joint specific functional status assessments (HOOS Jr./subscales or KOOS Jr./subscales) at 1 year (300-425 days) after surgery.

Included Populations: Not applicable

Excluded Populations: None

Data Elements:

Denominator Statement: Patients who underwent a total hip or total knee replacement.
Included Populations: Patients with a CPT® Code with Modifier as defined in Appendix A: Table 14.01b (Total Hip Replacements-OP), or Table 14.02b (Total Knee Replacements-OP), or Table 14.03b (Bilateral Hip Replacements-OP), or Table 14.04b (Bilateral Knee Replacements-OP)

Excluded Populations:
  • Patients less than 18 years of age
  • Patients a CPT® Code with Modifier as defined in Appendix A: Table 14.05b (Partial hip and partial knee replacements-OP), or Table 14.06b (Revision and resurfacing procedures-OP), or Table 14.07b (Removal of implanted devices/prostheses-OP)
  • Patients with an ICD-10-CM Principal Diagnosis Code or ICD-10-CM Other Diagnosis Code as defined in Appendix A: Table 14.08 (Complication of Internal Fixation Device/Prosthesis), or Table 14.09 (Malignant neoplasm of the pelvis, sacrum, coccyx, lower limbs, or bone/bone marrow or a disseminated malignant neoplasm) or Table 14.10 (Fractures)
  • Documentation that the patient expired after the principal procedure and prior to the end of the data collection period

Data Elements:

Risk Adjustment: No.

Data Collection Approach: Retrospective data sources for required data elements include administrative data and medical records.

Data Accuracy: Variation may exist in the assignment of ICD-10 codes; therefore, coding practices may require evaluation to ensure consistency.

Measure Analysis Suggestions: None

Sampling: Yes. Please refer to the measure set specific sampling requirements and for additional information see the Population and Sampling Specifications Section.

Data Reported As: Aggregate rate generated from count data reported as a proportion. Proportion for hip replacements, proportion for knee replacements and aggregated proportion for hip & knee replacements.

Selected References:
  • Cella, D., Hahn, E., Jensen, S., Butt, Z., Nowinski, C. et al. Patient-Reported Outcomes in Performance Measurement. Research Triangle Park (NC): RTI Press; 2015 Sep.
  • Patient Report Outcomes Summit for Total Joint Arthroplasty Report, August 31, 2015.

Measure Algorithm:
Graphic depiction of the Measure Algorithm. Refer to the Algorithm Narrative for each detailed step. Graphic depiction of the Measure Algorithm. Refer to the Algorithm Narrative for each detailed step.

THKR-OP-5: Algorithm Narrative

THKR-OP-5: Postoperative Functional/Health Status Assessment

Numerator: Number of patients who completed the general health and joint specific functional status assessments at 1 year (300-425 days) after surgery.
Denominator: Patients who underwent a total hip or total knee replacement.

Variable Key: Post Assessment Day

Stratification Table:
Measure ID = THKR-OP-5a, Stratified Measure Name = Overall Rate
Measure ID = THKR-OP-5b, Stratified Measure Name = Hip
Measure ID = THKR-OP-5c, Stratified Measure Name = Knee

1. Start Postoperative Functional/Health Status Assessment logic. Run cases, which are included in the THKR Outpatient Initial Patient Population and pass the edits defined in the Clinical Data Processing Flow, through this measure.
2. Check ICD-10-CM Principal or Other Diagnosis Codes.
  1. If ICD-10-CM Principal or Other Diagnosis Codes is At least one on Table 14.10, the case will proceed to a Measure Category Assignment of B and will be Not In Measure Population. For Overall Rate (THKR-OP-5a). Proceed to step 9.
  2. If ICD-10-CM Principal or Other Diagnosis Codes is None on Table 14.10, the case will continue processing and proceed to Check Pre-Collection Mortality.
3. Check Pre-Collection Mortality
  1. If Pre-Collection Mortality is missing, the case will proceed to a Measure Category Assignment of X and Case Will Be Rejected. For Overall Rate (THKR-OP-5a). Proceed to step 9.
  2. If Pre-Collection Mortality equals Y, the case will proceed to a Measure Category Assignment of B and will be Not In Measure Population. For Overall Rate (THKR-OP-5a). Proceed to Step 9.
  3. If Pre-Collection Mortality equals N, the case will continue processing and proceed to Check CPT Code Procedure Date.
4. Check CPT Code Procedure Date.
  1. If CPT Code Procedure Date is Missing, the case will proceed to a Measure Category Assignment of X and Case Will Be Rejected. For Overall Rate (THKR-OP-5a). Proceed to step 9.
  2. If CPT Code Procedure Date equals UTD, the case will proceed to a Measure Category Assignment of D and will be In Measure Population. For Overall Rate (THKR-OP-5a). Proceed to step 9.
  3. If CPT Code Procedure Date is Non-UTD Value, the case will continue processing and proceed to Check Postoperative Assessments Completed.
5. Check Postoperative Assessments Completed.
  1. If Postoperative Assessments Completed is Missing, the case will proceed to a Measure Category Assignment of X and Case Will Be Rejected. For Overall Rate (THKR-OP-5a). Proceed to step 9.
  2. If Postoperative Assessments Completed equals N, the case will proceed to a Measure Category Assignment of D and will be In Measure Population. For Overall Rate (THKR-OP-5a). Proceed to step 9.
  3. If Postoperative Assessments Completed equals Y, the case will continue processing and proceed to Check Postoperative Assessments Completion Date.
6. Check Postoperative Assessments Completion Date.
  1. If Postoperative Assessments Completion Date is Missing, the case will proceed to a Measure Category Assignment of X and Case Will Be Rejected. For Overall Rate (THKR-OP-5a). Proceed to step 9.
  2. If Postoperative Assessments Completion Date equals UTD, the case will proceed to a Measure Category Assignment of D and will be In Measure Population. For Overall Rate (THKR-OP-5a). Proceed to step 9.
  3. If Postoperative Assessments Completion Date is Non-UTD Value, the case will continue processing and proceed to Check Post Assessment Day.
7. Post Assessment Day (in days) equals Postoperative Assessments Completion Date minus CPT Code Procedure Date.
8. Check Post Assessment Day.
  1. If Post Assessment Day is greater than or equal to 300 days and is less than or equal to 425 days, the case will proceed to a Measure Category Assignment of E and will be In Numerator Population. For Overall Rate (THKR-OP-5a). Proceed to step 9.
  2. If Post Assessment Day is less than 300 days or greater than 425 days, the case will proceed to a Measure Category Assignment of D and will be In Measure Population. For Overall Rate (THKR-OP-5a). Proceed to step 9.
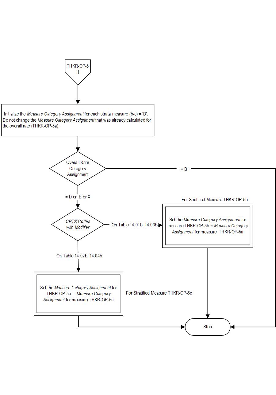
9. Initialize the Measure Category Assignment for each strata measure (b-c) equals 'B'. Do not change the Measure Category Assignment that was already calculated for the overall rate (THKR-OP-5a).
10. Check Overall Rate Category Assignment.
  1. If Overall Rate Category Assignment equals B, the case will Stop processing.
  2. If Overall Rate Category Assignment equals D or E or X, the case will continue processing and proceed to Check CPT Codes with Modifier.
11. Check CPT Codes with Modifier.
  1. If CPT Codes with Modifier is On Table 14.02b, 14.04b, the case will continue processing and proceed to Check the Measure Category Assignment for THKR-OP-5c.
  2. If CPT Codes with Modifier is On Table 14.01b, 14.03b, the case will continue processing and proceed to Check the Measure Category Assignment for THKR-OP-5b.
12. Set the Measure Category Assignment for THKR-OP-5c equals Measure Category Assignment for measure THKR-OP-5a. For Stratified Measure THKR-OP-5c. Stop processing.
13. Set the Measure Category Assignment for THKR-OP-5b equals Measure Category Assignment for measure THKR-OP-5a. For Stratified Measure THKR-OP-5b. Stop processing.

Measure Information Form THKR-OP-5
CPT® only copyright 2025 American Medical Association. All rights reserved.
Specifications Manual for Joint Commission National Quality Measures (v2026A1)
Discharges 01-01-2026 (1Q26) through 06-30-2026 (2Q26)

LICENSE FOR USE OF CURRENT PROCEDURAL TERMINOLOGY, FOURTH EDITION (“CPT®”)

CPT® only copyright 2025 American Medical Association. All rights reserved. CPT® is a registered trademark of the American Medical Association.

You, your employees and agents are authorized to use CPT® only as contained in The Joint Commission performance measures solely for your own personal use in directly participating in healthcare programs administered by The Joint Commission. You acknowledge that the American Medical Association (“AMA”) holds all copyright, trademark and other rights in CPT®.

Any use not authorized herein is prohibited, including by way of illustration and not by way of limitation, making copies of CPT® for resale and/or license, transferring copies of CPT® to any party not bound by this Agreement, creating any modified or derivative work of CPT®, or making any commercial use of CPT®. License to use CPT® for any use not authorized herein must be obtained through the American Medical Association, Intellectual Property Services, AMA Plaza, 330 North Wabash Avenue, Suite 39300, Chicago, Illinois 60611-5885. Applications are available at the American Medical Association Web site, www.ama- assn.org/go/cpt.

U.S. Government Rights This product includes CPT® which is commercial technical data, which was developed exclusively at private expense by the American Medical Association, 330 North Wabash Avenue, Chicago, Illinois 60611. The American Medical Association does not agree to license CPT® to the Federal Government based on the license in FAR 52.227-14 (Data Rights - General) and DFARS 252.227-7015 (Technical Data - Commercial Items) or any other license provision. The American Medical Association reserves all rights to approve any license with any Federal agency.

Disclaimer of Warranties and Liabilities. CPT® is provided “as is” without warranty of any kind, either expressed or implied, including but not limited to the implied warranties of merchantability and fitness for a particular purpose. Fee schedules, relative value units, conversion factors and/or related components are not assigned by the AMA, are not part of CPT®, and the (AMA is not recommending their use. The AMA does not directly or indirectly practice medicine or dispense medical services. The responsibility for the content of this product is with The Joint Commission, and no endorsement by the AMA is intended or implied. The AMA disclaims responsibility for any consequences or liability attributable to or related to any use, non-use, or interpretation of information contained or not contained in this product.

This Agreement will terminate upon notice if you violate its terms. The AMA is a third party beneficiary to this Agreement.

Should the foregoing terms and conditions be acceptable to you, please indicate your agreement and acceptance by clicking below on the button labeled “accept”.

^