Specifications Manual for Joint Commission National Quality Measures (v2026A1)
Posted: 10/20/2025

Release Notes:
Measure Information Form
Version 2026A1

Measure Information Form

Measure Set: Comprehensive Cardiac Center-Inpatient (CCCIP)

Set Measure ID: CCCIP-01

Performance Measure Name: High-intensity Statin Prescribed at Discharge

Description: Patients who are hospitalized with a diagnosis of an acute myocardial infarction (AMI) and were prescribed a high-intensity statin at hospital discharge.

Rationale: The 2013 ACC/AHA Guidelines on the Treatment of Blood Cholesterol to Reduce Atherosclerotic Cardiovascular Risk in Adults recommends that “high-intensity statin therapy should be initiated or continued as first-line therapy in women and men ≤75 years of age who have clinical atherosclerotic cardiovascular disease (ASCVD), unless contraindicated” (individualized treatment for patients over 75 years old is recommended). Despite this Class I, Level A guideline recommendation and that statins have been shown to reduce morbidity and mortality (Jneid et al., 2017), only 23% of AMI patients are discharged on maximal statin therapy (Arnold et al., 2014). Prescribing rates are also low for patients with acute coronary syndromes. A 2010 study found that only 38.3% of these patients are discharged with intensive lipid-lowering therapy (Javed et al., 2014).

Type Of Measure: Process

Improvement Noted As: Increase in the rate

Numerator Statement: Patients prescribed a high-intensity statin at hospital discharge (i.e. Atorvastatin 40-80mg OR Rosuvastatin 20-40mg).

Included Populations: Not applicable

Excluded Populations: Not applicable

Data Elements:

Denominator Statement: Patients who are discharged from the hospital with a diagnosis of an AMI.
Included Populations:
  • Patients ≥18 years of age and ≤75 years of age
  • Patients with a ICD-10-CM Principal Diagnosis Code for MI as defined in Appendix A, Table 2.3.

Excluded Populations:
  • Patients less than 18 years of age
  • Patients greater than 75 years of age
  • Patients with a documented Reason for Not Prescribing a High Intensity Statin
  • Patients who expired
  • Patients who left against medical advice (AMA)
  • Patients who are discharged to another hospital
  • Patients who are discharged to hospice
  • Patients who are discharged to a healthcare facility for hospice care
  • Patients who have a Length of Stay greater than 120 days
  • Patients enrolled in a Clinical Trial
  • Patients with Comfort Measures Only documented
  • Patients who had a left ventricular assist device (LVAD) or heart transplant procedure (ICD-10-PCS Procedure Code for LVAD or heart transplant as defined in Appendix A, Table 2.2 or Table 2.13)

Data Elements:

Risk Adjustment: No.

Data Collection Approach: Retrospective data sources for required data elements include administrative data and medical records.

Data Accuracy: Variation may exist in the assignment of ICD-10 codes; therefore, coding practices may require evaluation to ensure consistency.

Measure Analysis Suggestions: None

Sampling: Yes. Please refer to the measure set specific sampling requirements and for additional information see the Population and Sampling Specifications section.

Data Reported As: Aggregate rate generated from count data reported as a proportion.

Selected References:
  • Arnold, S., Kosiborod, M., Tang, F., Zhao, Z., Maddox, T. McCollam, P., et al. (2014). Patterns of Statin Initiation, Intensification, and Maximization Among Patients Hospitalized with an Acute Myocardial Infarction. Circulation. 2014 March 25; 129(12): 1303–1309.
  • Endorsed by the American Association of Cardiovascular and Pulmonary Rehabilitation, American Society for Preventive Cardiology, American Society of Hypertension, Association of Black Cardiologists, National Lipid Association, Preventive Cardiovascular Nurses Association, and Women Heart: The National Coalition for Women with Heart Disease. (2014). 2013 ACC/AHA Guideline on the Assessment of Cardiovascular Risk: A Report of the American College of Cardiology/American Heart Association Task Force on Practice Guidelines. Journal of the American College of Cardiology, 63(25 0 0), 2935–2959.
  • Javed, U., Deedwania, P., Bhatt, D., Cannon, C., Dai, D., Hernandez, A., et al. (2010). Use of intensive lipid-lowering therapy in patients hospitalized with acute coronary syndrome: An analysis of 65,396 hospitalizations from 344 hospitals participating in Get With The Guidelines (GWTG). Am Heart J.160(6):1130-6, 1136.e1-3
  • Jneid, H., Addison, D., Bhatt, D., Fonarow, G., Gokak, S., Grady, K., et. al. (2017). 2017 AHA/ACC Clinical Performance and Quality Measures for Adults With ST-Elevation and Non-ST-Elevation Myocardial Infarction: A Report of the American College of Cardiology/American Heart Association Task Force on Performance Measures. J Am Coll Cardiol. 2017 Oct 17;70(16):2048-2090.

Original Performance Measure Source / Developer: Jneid, H., Addison, D., Bhatt, D., Fonarow, G., Gokak, S., Grady, K. et.al. (2017). 2017 AHA/ACC Clinical Performance and Quality Measures for Adults with ST-Elevation and Non-ST-Elevation Myocardial Infarction: A Report of the American College of Cardiology/American Heart Association Task Force on Performance Measures. J Am Coll Cardiol. Oct 17;70(16):2048-2090.

Measure Algorithm:
Graphic depiction of the Measure Algorithm. Refer to the Algorithm Narrative for each detailed step.

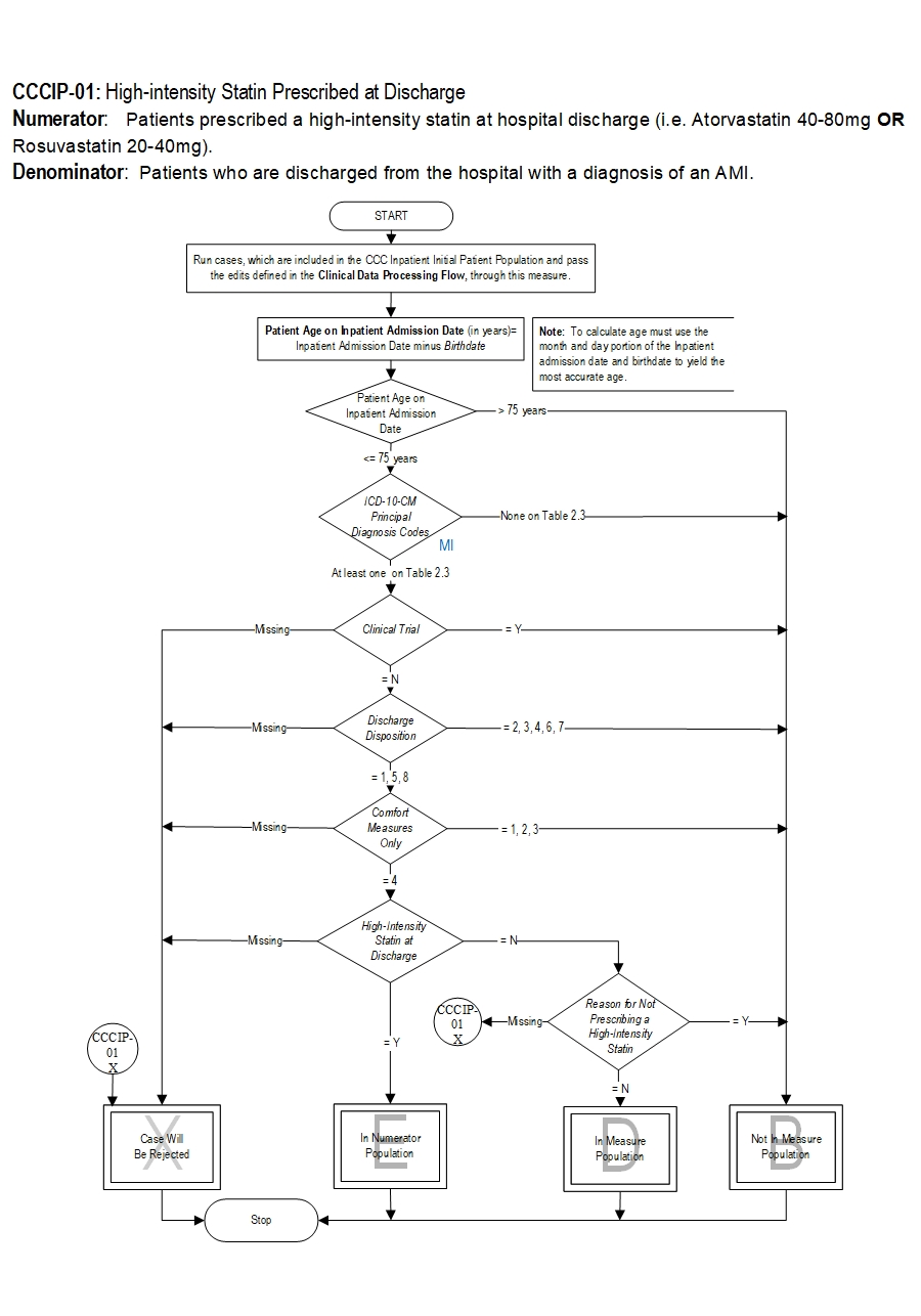
CCCIP-01: Algorithm Narrative

CCCIP-01: High-intensity Statin Prescribed at Discharge
Numerator: Patients prescribed a high-intensity statin at hospital discharge (i.e. Atorvastatin 40-80mg OR Rosuvastatin 20-40mg).
Denominator: Patients who are discharged from the hospital with a diagnosis of an AMI.

1. Start processing. Run cases, which are included in the CCC Inpatient Initial Patient Population and pass the edits defined in the Clinical Data Processing Flow, through this measure.

2. Compute Patient Age on Inpatient Admission Date (in years).
  1. Patient Age on Inpatient Admission (in years) equals Inpatient Admission Date minus Birthdate.
Note: To calculate age must use the month and day portion of the Inpatient admission date and birthdate to yield the most accurate age.
Continue processing and proceed the check Patient Age on Inpatient Admission Date.

3. Check Patient Age on Inpatient Admission Date.
  1. If Patient Age on Inpatient Admission Date is greater than 75 years the case will proceed to a Measure Category Assignment of B and will not be in the Measure Population. Stop processing.
  2. If Patient Age on Inpatient Admission Date is less than or equal to 75 years continue processing and proceed to check ICD-10-CM Principal Diagnosis Codes.

4. Check ICD-10-CM Principal Diagnosis Codes.
  1. If ICD-10-CM Principal Diagnosis Codes has None on Table 2.3 the case will proceed to a Measure Category Assignment of B and will not be in the Measure Population. Stop processing.
  2. If ICD-10-CM Principal Diagnosis Codes has at least one on Table 2.3 continue processing and proceed to check Clinical Trial.

5. Check Clinical Trial.
  1. If Clinical Trial is missing, the case will proceed to a Measure Category Assignment of X and will be rejected. Stop processing.
  2. If Clinical Trial equals Y the case will proceed to a Measure Category Assignment of B and will not be in the Measure Population. Stop processing.
  3. If Clinical Trial equals N continue processing and proceed to check Discharge Disposition.

6. Check Discharge Disposition.
  1. If Discharge Disposition is missing, the case will proceed to a Measure Category Assignment of X and will be rejected. Stop processing.
  2. If Discharge Disposition equals 2, 3, 4, 6 or 7 the case will proceed to a Measure Category Assignment of B and will not be in the Measure Population. Stop processing.
  3. If Discharge Disposition equals 1, 5 or 8 continue processing and proceed to check Comfort Measures Only.

7. Check Comfort Measures Only.
  1. If Comfort Measures Only is missing, the case will proceed to a Measure Category Assignment of X and will be rejected. Stop processing.
  2. If Comfort Measures Only equals 1, 2 or 3 the case will proceed to a Measure Category Assignment of B and will not be in the Measure Population. Stop processing.
  3. If Comfort Measures Only equals 4 continue processing and proceed to check High-Intensity Statin at Discharge.

8. Check High-Intensity Statin at Discharge.
  1. If High-Intensity Statin at Discharge is missing, the case will proceed to a Measure Category Assignment of X and will be rejected. Stop processing.
  2. If High-Intensity Statin at Discharge equals Y the case will proceed to a Measure Category Assignment of E and will be in the Numerator Population. Stop processing.
  3. If High-Intensity Statin at Discharge equals N continue processing and proceed to check Reason for Not Prescribing a High-Intensity Statin.

9. Check Reason for Not Prescribing a High-Intensity Statin.
  1. If Reason for Not Prescribing a High-Intensity Statin is missing, the case will proceed to a Measure Category Assignment of X and will be rejected. Stop processing.
  2. If Reason for Not Prescribing a High-Intensity Statin equals Y the case will proceed to a Measure Category Assignment of B and will not be in the Measure Population. Stop processing.
  3. If Reason for Not Prescribing a High-Intensity Statin equals N the case will proceed to a Measure Category Assignment of D and will be in the Measure Population. Stop processing.

Measure Information Form CCCIP-01
CPT® only copyright 2025 American Medical Association. All rights reserved.
Specifications Manual for Joint Commission National Quality Measures (v2026A1)
Discharges 01-01-2026 (1Q26) through 06-30-2026 (2Q26)

LICENSE FOR USE OF CURRENT PROCEDURAL TERMINOLOGY, FOURTH EDITION (“CPT®”)

CPT® only copyright 2025 American Medical Association. All rights reserved. CPT® is a registered trademark of the American Medical Association.

You, your employees and agents are authorized to use CPT® only as contained in The Joint Commission performance measures solely for your own personal use in directly participating in healthcare programs administered by The Joint Commission. You acknowledge that the American Medical Association (“AMA”) holds all copyright, trademark and other rights in CPT®.

Any use not authorized herein is prohibited, including by way of illustration and not by way of limitation, making copies of CPT® for resale and/or license, transferring copies of CPT® to any party not bound by this Agreement, creating any modified or derivative work of CPT®, or making any commercial use of CPT®. License to use CPT® for any use not authorized herein must be obtained through the American Medical Association, Intellectual Property Services, AMA Plaza, 330 North Wabash Avenue, Suite 39300, Chicago, Illinois 60611-5885. Applications are available at the American Medical Association Web site, www.ama- assn.org/go/cpt.

U.S. Government Rights This product includes CPT® which is commercial technical data, which was developed exclusively at private expense by the American Medical Association, 330 North Wabash Avenue, Chicago, Illinois 60611. The American Medical Association does not agree to license CPT® to the Federal Government based on the license in FAR 52.227-14 (Data Rights - General) and DFARS 252.227-7015 (Technical Data - Commercial Items) or any other license provision. The American Medical Association reserves all rights to approve any license with any Federal agency.

Disclaimer of Warranties and Liabilities. CPT® is provided “as is” without warranty of any kind, either expressed or implied, including but not limited to the implied warranties of merchantability and fitness for a particular purpose. Fee schedules, relative value units, conversion factors and/or related components are not assigned by the AMA, are not part of CPT®, and the (AMA is not recommending their use. The AMA does not directly or indirectly practice medicine or dispense medical services. The responsibility for the content of this product is with The Joint Commission, and no endorsement by the AMA is intended or implied. The AMA disclaims responsibility for any consequences or liability attributable to or related to any use, non-use, or interpretation of information contained or not contained in this product.

This Agreement will terminate upon notice if you violate its terms. The AMA is a third party beneficiary to this Agreement.

Should the foregoing terms and conditions be acceptable to you, please indicate your agreement and acceptance by clicking below on the button labeled “accept”.

^