Specifications Manual for Joint Commission National Quality Measures (v2026A1)
Posted: 10/20/2025

Release Notes:
Measure Information Form
Version 2026A1

Measure Information Form

Measure Set: Comprehensive Cardiac Center-Inpatient (CCCIP)

Set Measure ID: CCCIP-05

Performance Measure Name: Cardiac Rehabilitation Enrollment from an Inpatient Setting

Description: Patients with one of the qualifying events/diagnoses who attend at least one (1) cardiac rehabilitation session, within 90 calendar days of hospital discharge. Qualifying events:
  • Diagnosis of a myocardial infarction (MI)
  • Coronary artery bypass graft (CABG) surgery
  • Percutaneous coronary intervention (PCI)
  • Cardiac valve repair/replacement

Rationale: Studies have shown that cardiac rehabilitation reduces mortality, disease recurrence, and hospital readmission after a cardiovascular event (Thomas et al., 2018). Cardiac rehabilitation consists of exercise, education, and counseling (American Heart Association, 2018). Guidelines recommend referral to cardiac rehabilitation for certain qualifying cardiovascular conditions (Amsterdam et al., 2014), however, despite these benefits and recommendations, cardiac rehabilitation participation rates are low and range from 20-30% (Ades et al., 2017). In addition, referral to cardiac rehabilitation for patients undergoing PCI has been shown to be as low as 48% (Beatty et al., 2017).

Type Of Measure: Process

Improvement Noted As: Increase in the rate

Numerator Statement: Number of patients who attend at least one (1) cardiac rehabilitation session within 90 calendar days of hospital discharge.
Included Populations: Not applicable

Excluded Populations: Not applicable

Data Elements:

Denominator Statement: Patients with a qualifying event/diagnosis who received a referral to outpatient cardiac rehabilitation.

Included Populations:
  • Patients with a ICD-10-CM Principal Diagnosis Code for MI as defined in Appendix A, Table 2.3.
  • Patients with an ICD-10-PCS Principal or Other Procedure Code for PCI as defined in Appendix A, Table 2.4.
  • Patients with an ICD-10-PCS Principal or Other Procedure Code for CABG as defined in Appendix A, Table 2.5.
  • Patients with an ICD-10-PCS Principal or Other Procedure Code for valve repair/replacement as defined in Appendix A, Table 2.6.

Excluded Populations:
  • Patients less than 18 years of age
  • Patients who expired
  • Patients who have a Length of Stay greater than 120 days
  • Patients who had a left ventricular assist device (LVAD) or heart transplant procedure (ICD-10-PCS Procedure Code for LVAD or heart transplant as defined in Appendix A, Table 2.2 or Table 2.13)

Data Elements:

Risk Adjustment: No.

Data Collection Approach: Retrospective data sources for required data elements include administrative data and medical records.

Data Accuracy: Variation may exist in the assignment of ICD-10 codes; therefore, coding practices may require evaluation to ensure consistency.

Measure Analysis Suggestions: None

Sampling: Yes. Please refer to the measure set specific sampling requirements and for additional information see the Population and Sampling Specifications section.

Data Reported As: Aggregate rate generated from count data reported as a proportion.

Selected References:
  • Ades, P., Keteyian, S., Wright, J., Hamm, L., Lui, K., Newlin, K., et al. (2017). Increasing Cardiac Rehabilitation Participation From 20% to 70%: A Road Map From the Million Hearts Cardiac Rehabilitation Collaborative. Mayo Clin Proc. Feb; 92(2): 234-242.
  • American Heart Association. (2018). Cardiac Rehab 101. Retrieved April 27, 2018 at: http://www.heart.org/HEARTORG/Conditions/More/CardiacRehab/What-is-Cardiac-Rehabilitation_UCM_307049_Article.jsp#.WuNs0C7waUl
  • Amsterdam EA, Wenger NK, Brindis RG, et al. (2014). AHA/ACC guideline for the management of patients with non-ST-elevation acute coronary syndromes: a report of the American College of Cardiology/American Heart Association Task Force on Practice Guidelines. J Am Coll Cardiol. 64:e139–228.
  • Beatty, A., Bradley, S., Maynard, C., McCabe, J., (2017). Referral to Cardiac Rehabilitation After Percutaneous Coronary Intervention, Coronary Artery Bypass Surgery, and Valve Surgery Data From the Clinical Outcomes Assessment Program. Circ Cardiovasc Qual Outcomes. 10:e003364.
  • Hillis LD, Smith PK, Anderson JL, et al. (2011). 2011 ACCF/AHA guideline for coronary artery bypass graft surgery. a report of the American College of Cardiology Foundation/American Heart Association Task Force on Practice Guidelines. Developed in collaboration with the American Association for Thoracic Surgery, Society of Cardiovascular Anesthesiologists, and Society of Thoracic Surgeons. J Am Coll Cardiol. 58:e123–210.
  • Levine GN, Bates ER, Blankenship JC, et al. (2011). 2011 ACCF/AHA/SCAI guideline for percutaneous coronary intervention: a report of the American College of CardiologyFoundation/American Heart Association Task Force on Practice Guidelines and the Society for Cardiovascular Angiography and Interventions. J Am Coll Cardiol. 58:e44–122.
  • O’Gara PT, Kushner FG, Ascheim DD, et al. (2013). ACCF/AHA guideline for the management of ST elevation myocardial infarction: a report of the American College of Cardiology Foundation/American Heart Association Task Force on Practice Guidelines. J Am Coll Cardiol. 2013;61:e78–140.
  • Smith SC Jr., Benjamin EJ, Bonow RO, et al. (2011). AHA/ACCF secondary prevention and risk reduction therapy for patients with coronary and other atherosclerotic vascular disease: 2011 update: a guideline from the American Heart Association and American College of Cardiology Foundation. J Am Coll Cardiol. 58:2432–46.

Original Performance Measure Source / Developer: Thomas, R., Balady, G., Banka, G., Beckie, T., Chiu, J., Gokak, S. (2018). 2018 ACC/AHA Clinical Performance and Quality Measures for Cardiac Rehabiliation. Circ Cardiovasc Qual Outcomes. 2018 Apr;11(4):e000037.

Measure Algorithm:
Graphic depiction of the Measure Algorithm. Refer to the Algorithm Narrative for each detailed step. Graphic depiction of the Measure Algorithm. Refer to the Algorithm Narrative for each detailed step. Graphic depiction of the Measure Algorithm. Refer to the Algorithm Narrative for each detailed step.

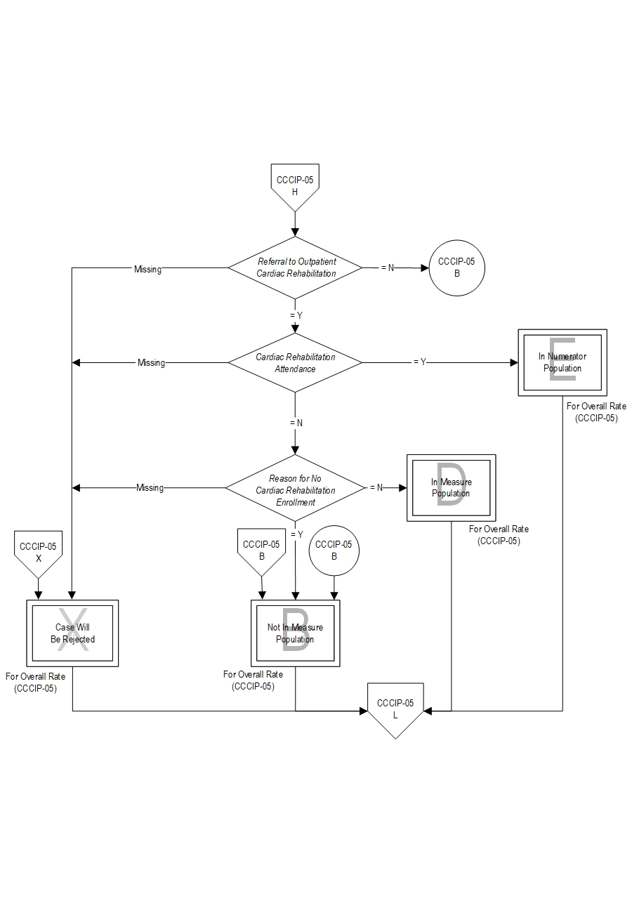
CCCIP-05: Algorithm Narrative

CCCIP-05: Cardiac Rehabilitation Enrollment from an Inpatient Setting

Numerator: Number of patients who attend at least one cardiac rehabilitation session within 90 calendar days of hospital discharge.
Denominator: Patients who are discharged from the hospital with a qualifying event/diagnosis (i.e. MI, PCI, CABG, valve repair/replacement).

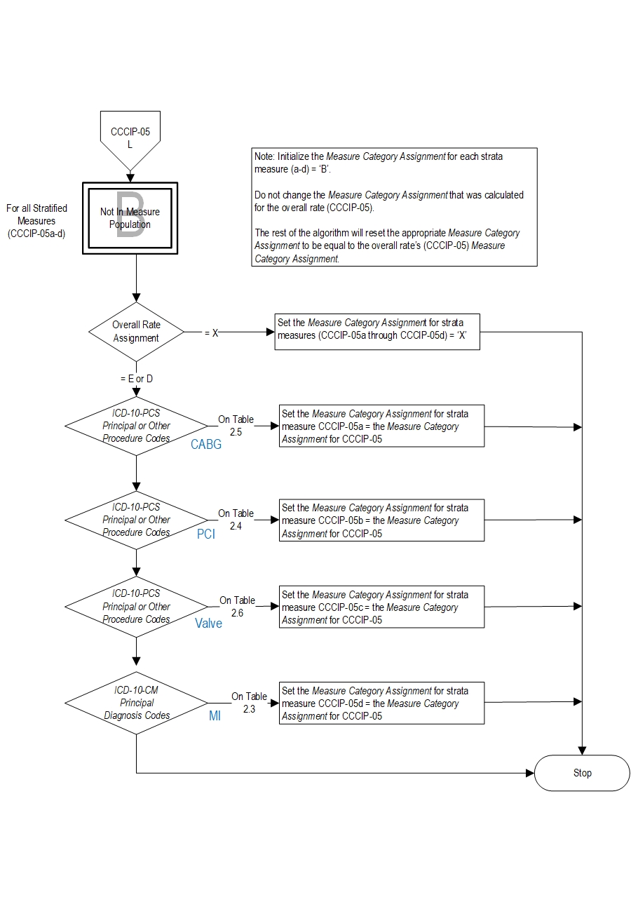
Stratification table:
If Measure ID is CCCIP-05 then Measure Name is Overall Rate.

If Measure ID is CCCIP-05a and the Procedure Codes is on Table 2.5 then Measure Name is CABG is coronary artery bypass graft surgery.

If Measure ID is CCCIP-05b and the Procedure Codes is on Table 2.4 then Measure Name is PCI is percutaneous coronary intervention.

If Measure ID is CCCIP-05c and the Procedure Codes is on Table 2.6 then Measure Name is Valve is cardiac valve repair or replacement.

If Measure ID is CCCIP-05d and the Procedure Codes is on Table 2.3 then Measure Name is MI is diagnosis of myocardial infarction.

1. Start processing. Run cases, which are included in the CCC Inpatient Initial Patient Population and pass the edits defined in the Clinical Data Processing Flow, through this measure.

2. Check ICD-10-PCS Principal or Other Procedure Codes.
  1. If ICD-10-PCS Principal or Other Procedure Codes have at least one on PCI Table 2.4, CABG Table 2.5 or Valve Table 2.6 continue processing and proceed to check Discharge Date.
  2. If ICD-10-PCS Principal or Other Procedure Codes have Missing or None on PCI Table 2.4, CABG Table 2.5 or Valve Table 2.6 continue processing and proceed to check ICD-10-CM Principal Diagnosis Codes.

3. Check ICD-10-CM Principal Diagnosis Codes.
  1. If ICD-10-CM Principal Diagnosis Codes have None on MI Table 2.3 the case will proceed to a Overall Rate Category Assignment of B and will not be in the Measure Population. Proceed to Step 8.
  2. If ICD-10-CM Principal Diagnosis Codes have At least one on MI Table 2.3 the case will continue processing and proceed to check Discharge Date.

4. Check Discharge Date.
  1. If Discharge Date is missing or Unable to Determine the case will proceed to a Overall Rate Category Assignment of X and will be rejected. Proceed to Step 8.
  2. Discharge Date is the reference for cardiac rehabilitation attendance. Continue processing and proceed to check Referral to Outpatient Cardiac Rehabilitation.

5. Check Referral to Outpatient Cardiac Rehabilitation.
  1. If Referral to Outpatient Cardiac Rehabilitation is missing, the case will proceed to a Overall Rate Category Assignment of X and will be rejected. Proceed to Step 8.
  2. If Referral to Outpatient Cardiac Rehabilitation equals N the case will proceed to a Overall Rate Category Assignment of B and will not be in the Measure Population. Proceed to Step 8.
  3. If Referral to Outpatient Cardiac Rehabilitation equals Y continue processing and proceed to check Cardiac Rehabilitation Attendance.

6. Check Cardiac Rehabilitation Attendance.
  1. If Cardiac Rehabilitation Attendance is missing, the case will proceed to a Overall Rate Category Assignment of X and will be rejected. Proceed to Step 8.
  2. If Cardiac Rehabilitation Attendance equals Y the case will proceed to a Overall Rate Category Assignment of E and will not be in the Numerator Population. Proceed to Step 8.
  3. If Cardiac Rehabilitation Attendance equals N continue processing and proceed to check Reason for No Cardiac Rehabilitation Enrollment.

7. Check Reason for No Cardiac Rehabilitation Enrollment.
  1. If Reason for No Cardiac Rehabilitation Enrollment is missing, the case will proceed to a Overall Rate Category Assignment of X and will be rejected. Proceed to Step 8.
  2. If Reason for No Cardiac Rehabilitation Enrollment equals Y the case will proceed to a Overall Rate Category Assignment of B and will not be in the Measure Population. Proceed to Step 8.
  3. If Reason for No Cardiac Rehabilitation Enrollment equals N the case will proceed to a Overall Rate Category Assignment of D and will be in the Measure Population. Proceed to Step 8.

8. Initialize the Measure Category Assignments for each strata measure (CCCIP-05a through CCCIP-05d) to B. Do not change the Measure Category Assignment that was calculated for the overall rate (CCCIP-05). The rest of the algorithm will reset the appropriate Measure Category Assignment to be equal to the overall rate's (CCCIP-05) Measure Category Assignment. Continue processing and proceed to check Overall Rate Category Assignment

9. Check Overall Rate Category Assignment.
  1. If Overall Rate Category Assignment equals X set the Measure Category Assignment for strata measures (CCCIP-05a through CCCIP-05d) to X. Stop processing.
  2. If Overall Rate Category Assignment equals E or D continue processing and proceed to check ICD-10-PCS Principal or Other Procedure Codes.

10. Check ICD-10-PCS Principal or Other Procedure Codes.
  1. If ICD-10-PCS Principal or Other Procedure Codes is on CABG Table 2.5 set the Measure Category Assignment for strata measure CCCIP-05a equal to the Overall Rate Category Assignment for CCCIP-05. Stop processing.
  2. If ICD-10-PCS Principal or Other Procedure Codes is on PCI Table 2.4 set the Measure Category Assignment for strata measure CCCIP-05b equal to the Overall Rate Category Assignment for CCCIP-05. Stop processing.
  3. If ICD-10-PCS Principal or Other Procedure Codes is on Valve Table 2.6 set the Measure Category Assignment for strata measure CCCIP-05c equal to the Overall Rate Category Assignment for CCCIP-05. Stop processing.
  4. If Missing or None ICD-10-PCS Principal or Other Procedure Codes are on Tables 2.5, 2.4 or 2.6 continue processing and proceed to check ICD-10-CM Principal Diagnosis Codes.

11. Check ICD-10-CM Principal Diagnosis Codes.
  1. If ICD-10-CM Principal Diagnosis Codes is on MI Table 2.3 set the Measure Category Assignment for strata measure CCCIP-05d equal to the Overall Rate Category Assignment for CCCIP-05. Stop processing.
  2. If None ICD-10-CM Principal Diagnosis Codes is on MI Table 2.3 stop processing.

Measure Information Form CCCIP-05
CPT® only copyright 2025 American Medical Association. All rights reserved.
Specifications Manual for Joint Commission National Quality Measures (v2026A1)
Discharges 01-01-2026 (1Q26) through 06-30-2026 (2Q26)

LICENSE FOR USE OF CURRENT PROCEDURAL TERMINOLOGY, FOURTH EDITION (“CPT®”)

CPT® only copyright 2025 American Medical Association. All rights reserved. CPT® is a registered trademark of the American Medical Association.

You, your employees and agents are authorized to use CPT® only as contained in The Joint Commission performance measures solely for your own personal use in directly participating in healthcare programs administered by The Joint Commission. You acknowledge that the American Medical Association (“AMA”) holds all copyright, trademark and other rights in CPT®.

Any use not authorized herein is prohibited, including by way of illustration and not by way of limitation, making copies of CPT® for resale and/or license, transferring copies of CPT® to any party not bound by this Agreement, creating any modified or derivative work of CPT®, or making any commercial use of CPT®. License to use CPT® for any use not authorized herein must be obtained through the American Medical Association, Intellectual Property Services, AMA Plaza, 330 North Wabash Avenue, Suite 39300, Chicago, Illinois 60611-5885. Applications are available at the American Medical Association Web site, www.ama- assn.org/go/cpt.

U.S. Government Rights This product includes CPT® which is commercial technical data, which was developed exclusively at private expense by the American Medical Association, 330 North Wabash Avenue, Chicago, Illinois 60611. The American Medical Association does not agree to license CPT® to the Federal Government based on the license in FAR 52.227-14 (Data Rights - General) and DFARS 252.227-7015 (Technical Data - Commercial Items) or any other license provision. The American Medical Association reserves all rights to approve any license with any Federal agency.

Disclaimer of Warranties and Liabilities. CPT® is provided “as is” without warranty of any kind, either expressed or implied, including but not limited to the implied warranties of merchantability and fitness for a particular purpose. Fee schedules, relative value units, conversion factors and/or related components are not assigned by the AMA, are not part of CPT®, and the (AMA is not recommending their use. The AMA does not directly or indirectly practice medicine or dispense medical services. The responsibility for the content of this product is with The Joint Commission, and no endorsement by the AMA is intended or implied. The AMA disclaims responsibility for any consequences or liability attributable to or related to any use, non-use, or interpretation of information contained or not contained in this product.

This Agreement will terminate upon notice if you violate its terms. The AMA is a third party beneficiary to this Agreement.

Should the foregoing terms and conditions be acceptable to you, please indicate your agreement and acceptance by clicking below on the button labeled “accept”.

^