Specifications Manual for Joint Commission National Quality Measures (v2026A1)
Posted: 10/20/2025

Release Notes:
Measure Information Form
Version 2026A1

Measure Information Form

Measure Set: Comprehensive Cardiac Center-Outpatient (CCCOP)

Set Measure ID: CCCOP-01

Performance Measure Name: Cardiac Rehabilitation Referral from an Outpatient Setting

Description: Patients evaluated in an outpatient setting, who have had one of the following qualifying events/diagnosis are to be referred to an outpatient cardiac rehabilitation program. Qualifying events:
  • Diagnosis of myocardial infarction (MI)
  • Percutaneous coronary intervention (PCI)

Rationale: Studies have shown that cardiac rehabilitation reduces mortality, disease recurrence, and hospital readmission after a cardiovascular event (Thomas et al., 2018). Cardiac rehabilitation consists of exercise, education, and counseling (American Heart Association, 2018). Guidelines recommend referral to cardiac rehabilitation for certain qualifying cardiovascular conditions (Amsterdam et al., 2014), however, despite these benefits and recommendations, cardiac rehabilitation participation rates are low and range from 20-30% (Ades et al., 2017). In addition, referral to cardiac rehabilitation for patients undergoing PCI has been shown to be as low as 48% (Beatty et al., 2017).

Type Of Measure: Process

Improvement Noted As: Increase in the rate

Numerator Statement: Number of outpatients who have been referred to an outpatient cardiac rehabilitation program, which includes the following:
  • Communication between the healthcare provider and the patient of the recommendation to attend an outpatient cardiac rehabilitation program AND referral sent to outpatient cardiac rehabilitation program.
Included Populations: Not applicable

Excluded Populations: Not applicable

Data Elements:

Denominator Statement: Patients with a qualifying event/diagnosis who are seen in the outpatient setting.
Included Populations:
  • E/M Code for hospital outpatient encounter as defined in OP Appendix A, OP Table 2.0
  • Patients with a ICD-10-CM Principal Diagnosis Code for MI as defined in Appendix A, Table 2.3.
  • Patients with a CPT® code for PCI as defined in Appendix A, Table 2.11.
  • Patients discharged to home or unable to determine discharge code

Excluded Populations:
  • Patients less than 18 years of age
  • Patients with a documented Reason for No Referral to Outpatient Cardiac Rehabilitation Program
  • Patients enrolled in a Clinical Trial
  • Patients with Comfort Measures Only documented
  • Patients discharged to home for hospice care
  • Patient discharged to an acute care facility
  • Patients discharged to another health care facility
  • Patients who expire
  • Patients who left AMA
  • Patients who had a left ventricular assist device (LVAD) or heart transplant procedure (ICD-10-PCS Procedure Code for LVAD or heart transplant as defined in Appendix A, Table 2.2 or Table 2.13)

Data Elements:

Risk Adjustment: No.

Data Collection Approach: Retrospective data sources for required data elements include administrative data and medical records.

Data Accuracy: Variation may exist in the assignment of ICD-10 codes; therefore, coding practices may require evaluation to ensure consistency.

Measure Analysis Suggestions: None

Sampling: Yes. Please refer to the measure set specific sampling requirements and for additional information see the Population and Sampling Specifications section.

Data Reported As: Aggregate rate generated from count data reported as a proportion.

Selected References:
  • Ades, P., Keteyian, S., Wright, J., Hamm, L., Lui, K., Newlin, K., et al. (2017). Increasing Cardiac Rehabilitation Participation From 20% to 70%: A Road Map From the Million Hearts Cardiac Rehabilitation Collaborative. Mayo Clin Proc. Feb; 92(2): 234-242.
  • American Heart Association. (2018). Cardiac Rehab 101. Retrieved April 27, 2018 at: http://www.heart.org/HEARTORG/Conditions/More/CardiacRehab/What-is-Cardiac-Rehabilitation_UCM_307049_Article.jsp#.WuNs0C7waUl
  • Amsterdam EA, Wenger NK, Brindis RG, et al. (2014). AHA/ACC guideline for the management of patients with non-ST-elevation acute coronary syndromes: a report of the American College of Cardiology/American Heart Association Task Force on Practice Guidelines. J Am Coll Cardiol. 64:e139–228.
  • Beatty, A., Bradley, S., Maynard, C., McCabe, J., (2017). Referral to Cardiac Rehabilitation After Percutaneous Coronary Intervention, Coronary Artery Bypass Surgery, and Valve Surgery Data From the Clinical Outcomes Assessment Program. Circ Cardiovasc Qual Outcomes. 10:e003364.
  • Hillis LD, Smith PK, Anderson JL, et al. (2011). 2011 ACCF/AHA guideline for coronary artery bypass graft surgery. a report of the American College of Cardiology Foundation/American Heart Association Task Force on Practice Guidelines. Developed in collaboration with the American Association for Thoracic Surgery, Society of Cardiovascular Anesthesiologists, and Society of Thoracic Surgeons. J Am Coll Cardiol. 58:e123–210.
  • Levine GN, Bates ER, Blankenship JC, et al. (2011). 2011 ACCF/AHA/SCAI guideline for percutaneous coronary intervention: a report of the American College of CardiologyFoundation/American Heart Association Task Force on Practice Guidelines and the Society for Cardiovascular Angiography and Interventions. J Am Coll Cardiol. 58:e44–122.
  • O’Gara PT, Kushner FG, Ascheim DD, et al. (2013). ACCF/AHA guideline for the management of ST elevation myocardial infarction: a report of the American College of Cardiology Foundation/American Heart Association Task Force on Practice Guidelines. J Am Coll Cardiol. 2013;61:e78–140.
  • Smith SC Jr., Benjamin EJ, Bonow RO, et al. (2011). AHA/ACCF secondary prevention and risk reduction therapy for patients with coronary and other atherosclerotic vascular disease: 2011 update: a guideline from the American Heart Association and American College of Cardiology Foundation. J Am Coll Cardiol. 58:2432–46.

Original Performance Measure Source / Developer: Thomas, R., Balady, G., Banka, G., Beckie, T., Chiu, J., Gokak, S. (2018). 2018 ACC/AHA Clinical Performance and Quality Measures for Cardiac Rehabiliation. Circ Cardiovasc Qual Outcomes. 2018 Apr;11(4):e000037.

Measure Algorithm:
Graphic depiction of the Measure Algorithm. Refer to the Algorithm Narrative for each detailed step. Graphic depiction of the Measure Algorithm. Refer to the Algorithm Narrative for each detailed step. Graphic depiction of the Measure Algorithm. Refer to the Algorithm Narrative for each detailed step.

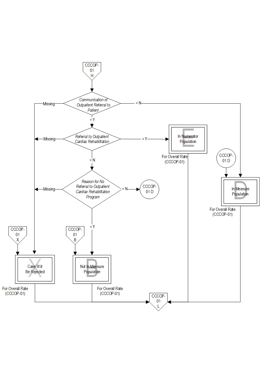
CCCOP–01: Algorithm Narrative

CCCOP–01: Cardiac Rehabilitation Referral from an Outpatient Setting

Numerator: Number of inpatients who have been referred to an outpatient cardiac rehabilitation program.
Denominator: Patients with a qualifying event/diagnosis (i.e. MI, PCI) within the previous 12 months who are seen in an outpatient setting.

Stratification Table:
If Measure ID is CCCOP-01, then Measure Name is Overall Rate.
If Measure ID is CCCOP-01a and if at least one of the CPT Codes is on Table 2.11, then the Measure Name is PCI (Percutaneous Coronary Intervention).
If Measure ID is CCCOP-01b and if at least one of the ICD-10-CM Principal Diagnosis Codes is on Table 2.3, then the Measure Name is MI (Myocardial Infarction).

1. Start processing. Run cases, which are included in the CCC Outpatient Initial Patient Population and pass the edits defined in the Clinical Data Processing Flow, through this measure.

2. Check Discharge Code.
  1. If Discharge Code is missing, the case will proceed to a Measure Category Assignment of X and will be rejected. Proceed to Step 10.
  2. If Discharge Code equals 2, 3, 4a, 4b, 4c, 4d, 5, 6 or 7 the case will proceed to a Measure Category Assignment of B and will not be in the Measure Population. Proceed to Step 10.
  3. If Discharge Code equals 1 or 8 continue processing and proceed to check Clinical Trial.

3. Check Clinical Trial.
  1. If Clinical Trial is missing, the case will proceed to a Measure Category Assignment of X and will be rejected. Proceed to Step 10.
  2. If Clinical Trial equals Y, the case will proceed to a Measure Category Assignment of B and will not be in the Measure Population. Proceed to Step 10.
  3. If Clinical Trial equals N, continue processing and proceed to check Comfort Measures only.

4. Check Comfort Measures Only.
  1. If Comfort Measures Only is missing, the case will proceed to a Measure Category Assignment of X and will be rejected. Proceed to Step 10.
  2. If Comfort Measures Only equals 1, 2 or 3 the case will proceed to a Measure Category Assignment of B and will not be in the Measure Population. Proceed to Step 10.
  3. If Comfort Measures Only equals 4, continue processing and proceed to check ICD-10-CM Principal Diagnosis Codes.

5. Check ICD-10 CM Principal Diagnosis codes.
  1. If at least one of the ICD-10 CM Principal Diagnosis codes is on Table 2.3, continue processing and proceed to step 7, to check Communication of Outpatient Referral to Patient.
  2. If none of the ICD-10 CM Principal Diagnosis codes are on Table 2.3, continue processing and proceed to check CPT® Codes.

6. Check CPT codes.
  1. If all CPT codes are missing or none of them on Table 2.11, the case will proceed to a Measure Category Assignment of B and will not be in the Measure Population. Proceed to Step 10.
  2. If at least one of the CPT codes is on Table 2.11, continue processing and proceed to check Communication of Outpatient Referral to Patient.

7. Check Communication of Outpatient Referral to Patient.
  1. If Communication of Outpatient Referral to Patient is missing, the case will proceed to a Measure Category Assignment of X and will be rejected. Proceed to Step 10.
  2. If Communication of Outpatient Referral to Patient equals N, the case will proceed to a Measure Category Assignment of D and will be in the Measure Population. Proceed to Step 10.
  3. If Communication of Outpatient Referral to Patient equals Y, continue processing and proceed to check Referral to Outpatient Cardiac Rehabilitation.

8. Check Referral to Outpatient Cardiac Rehabilitation.
  1. If Referral to Outpatient Cardiac Rehabilitation is missing, the case will proceed to a Measure Category Assignment of X and will be rejected. Proceed to Step 10.
  2. If Referral to Outpatient Cardiac Rehabilitation equals Y, the case will proceed to a Measure Category Assignment of E and will be in the numerator population. Proceed to Step 10.
  3. If Referral to Outpatient Cardiac Rehabilitation equals N, continue processing and proceed to check Reason for No Referral to Outpatient Cardiac Rehabilitation Program.

9. Check Reason for No Referral to Outpatient Cardiac Rehabilitation Program.
  1. If Reason for No Referral to Outpatient Cardiac Rehabilitation Program is missing, the case will proceed to a Measure Category Assignment of X and will be rejected. Proceed to Step 10.
  2. If Reason for No Referral to Outpatient Cardiac Rehabilitation Program equals Y, the case will proceed to a Measure Category Assignment of B and will not be in the Measure Population. Proceed to Step 10.
  3. If Reason for No Referral to Outpatient Cardiac Rehabilitation Program equals N, the case will proceed to a Measure Category Assignment of D and will be in the Measure Population. Proceed to Step 10.

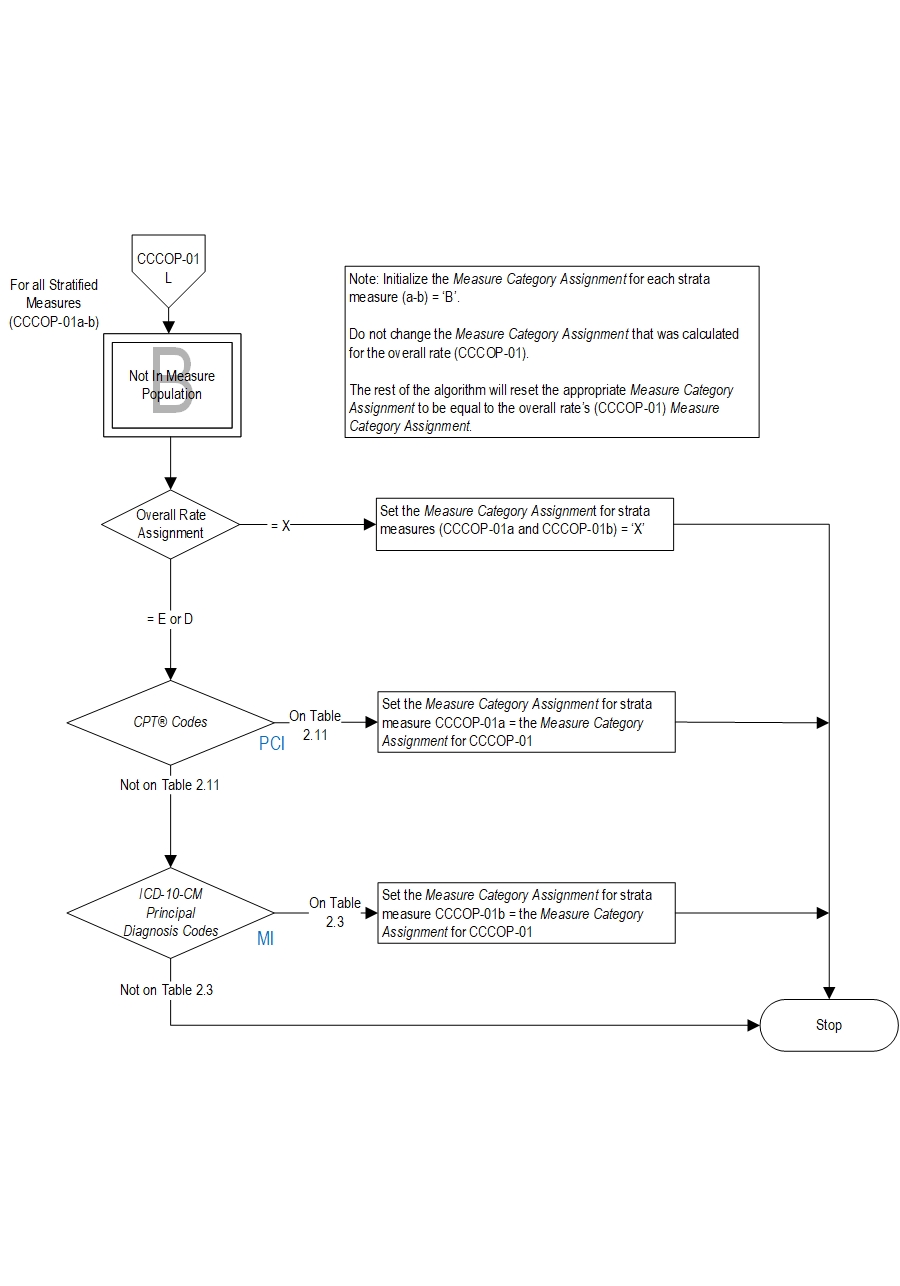
10. Initialize the Measure Category Assignment for each Strata Measure CCCOP-01a and CCCOP-01b to B, Not In Measure Population. Do not change the Measure Category Assignment that was calculated for the overall rate, CCCOP-01. Proceed to check CCCOP-01, Overall Rate Assignment. The rest of the algorithm will reset the appropriate Measure Category Assignment to be equal to the overall rate’s (CCCOP-01) Measure Category Assignment.

11. Check Overall Rate Assignment.
  1. If Overall Rate Assignment equals X, set the Measure Category Assignment for Strata Measures CCCOP-01a and CCCOP-01b to X. Stop processing.
  2. If Overall Rate Assignment equals D or E continue processing and proceed to check CPT Codes.

12. Check CPT codes.
  1. If at least one of the CPT codes is on Table 2.11, Set the Measure Category Assignment for Measure CCCOP-01a equal to Measure Category Assignment for Measure CCCOP-01. Stop processing.
  2. If none of the CPT codes are on Table 2.11, continue processing and proceed to check ICD-10-CM Principal Diagnosis Codes.

13. Check ICD-10-CM Principal Diagnosis Codes.
  1. If at least one of the ICD-10-CM Principal Diagnosis Codes is on Table 2.3, Set the Measure Category Assignment for Measure CCCOP-01b equal to Measure Category Assignment for Measure CCCOP-01. Stop processing.
  2. If none of the ICD-10-CM Principal Diagnosis Codes are on Table 2.3, Stop processing.

Measure Information Form CCCOP-01
CPT® only copyright 2025 American Medical Association. All rights reserved.
Specifications Manual for Joint Commission National Quality Measures (v2026A1)
Discharges 01-01-2026 (1Q26) through 06-30-2026 (2Q26)

LICENSE FOR USE OF CURRENT PROCEDURAL TERMINOLOGY, FOURTH EDITION (“CPT®”)

CPT® only copyright 2025 American Medical Association. All rights reserved. CPT® is a registered trademark of the American Medical Association.

You, your employees and agents are authorized to use CPT® only as contained in The Joint Commission performance measures solely for your own personal use in directly participating in healthcare programs administered by The Joint Commission. You acknowledge that the American Medical Association (“AMA”) holds all copyright, trademark and other rights in CPT®.

Any use not authorized herein is prohibited, including by way of illustration and not by way of limitation, making copies of CPT® for resale and/or license, transferring copies of CPT® to any party not bound by this Agreement, creating any modified or derivative work of CPT®, or making any commercial use of CPT®. License to use CPT® for any use not authorized herein must be obtained through the American Medical Association, Intellectual Property Services, AMA Plaza, 330 North Wabash Avenue, Suite 39300, Chicago, Illinois 60611-5885. Applications are available at the American Medical Association Web site, www.ama- assn.org/go/cpt.

U.S. Government Rights This product includes CPT® which is commercial technical data, which was developed exclusively at private expense by the American Medical Association, 330 North Wabash Avenue, Chicago, Illinois 60611. The American Medical Association does not agree to license CPT® to the Federal Government based on the license in FAR 52.227-14 (Data Rights - General) and DFARS 252.227-7015 (Technical Data - Commercial Items) or any other license provision. The American Medical Association reserves all rights to approve any license with any Federal agency.

Disclaimer of Warranties and Liabilities. CPT® is provided “as is” without warranty of any kind, either expressed or implied, including but not limited to the implied warranties of merchantability and fitness for a particular purpose. Fee schedules, relative value units, conversion factors and/or related components are not assigned by the AMA, are not part of CPT®, and the (AMA is not recommending their use. The AMA does not directly or indirectly practice medicine or dispense medical services. The responsibility for the content of this product is with The Joint Commission, and no endorsement by the AMA is intended or implied. The AMA disclaims responsibility for any consequences or liability attributable to or related to any use, non-use, or interpretation of information contained or not contained in this product.

This Agreement will terminate upon notice if you violate its terms. The AMA is a third party beneficiary to this Agreement.

Should the foregoing terms and conditions be acceptable to you, please indicate your agreement and acceptance by clicking below on the button labeled “accept”.

^