Specifications Manual for Joint Commission National Quality Measures (v2026A1)
Posted: 10/20/2025

Release Notes:
Measure Information Form
Version 2026A1

**NQF-ENDORSED VOLUNTARY CONSENSUS STANDARDS FOR HOSPITAL CARE**

Measure Information Form

Measure Set: Perinatal Care (PC)

Set Measure ID: PC-06

Set Measure ID Performance Measure Name
PC-06.0 viewtopic Unexpected Complications in Term Newborns - Overall Rate
PC-06.1 viewtopic Unexpected Complications in Term Newborns - Severe Rate
PC-06.2 viewtopic Unexpected Complications in Term Newborns - Moderate Rate

Performance Measure Name: Unexpected Complications in Term Newborns

Description: Unexpected complications among full term newborns with no preexisting conditions.

Severe complications include neonatal death, severe birth injuries such as intracranial hemorrhage or nerve injury, neurologic damage, severe respiratory and infectious complications such as sepsis. It also includes transfer to another hospital for higher level of care with severe complication codes or NO Moderate or Severe ICD-10-CM Principal Diagnosis Code, ICD-10-CM Other Diagnosis Codes, ICD-10-PCS Principal Procedure Code or ICD-10-PCS Other Procedure Codes.

Moderate complications include diagnoses or procedures that raise concern but at a lower level than the list for severe e.g. use of CPAP or bone fracture. Examples include less severe respiratory complications e.g. Transient Tachypnea of the Newborn, or infections with a longer length of stay not including sepsis, infants who have a prolonged length of stay of over 5 days. Transfer to another hospital for higher level of care with any moderate complication codes are also included.

Rationale: The most important childbirth outcome for families is bringing home a healthy baby. While there have been measures developed to assess clinical practices and outcomes in preterm infants, there is a lack of metrics that assess the health outcomes of term infants who represent over 90% of all births. This measure addresses this gap and gauges adverse outcomes resulting in severe or moderate morbidity in otherwise healthy term infants without preexisting conditions. This measure also uses length of stay (LOS) modifiers to guard against overcoding and undercoding of diagnoses. Importantly, this metric also serves as a balancing measure for other maternal measures such as NTSV Cesarean rates and early elective delivery rates. The purpose of a balancing measure is to guard against any unanticipated or unintended consequences of quality improvement activities for these measures.

Type Of Measure: Outcome

Improvement Noted As: Decrease in the rate

Numerator Statement:
PC-06.0 Newborns with severe complications and moderate complications.
PC-06.1 Newborns with severe complications.
PC-06.2 Newborns with moderate complications.
Included Populations:
Severe Complications:
  • Death
  • Transfer to another acute care facility for higher level of care with severe complication codes or NO Moderate or Severe ICD-10-CM Principal Diagnosis Code, ICD-10-CM Other Diagnosis Codes, ICD-10-PCS Principal Procedure Code or ICD-10-PCS Other Procedure Codes regardless of length of stay
  • ICD-10-CM Principal Diagnosis Code, ICD-10-CM Other Diagnosis Codes, ICD-10-PCS Principal Procedure Code or ICD-10-PCS Other Procedure Codes for Severe Morbidities as defined in Appendix A, Tables:
    • 11.36 Severe Birth Trauma
    • 11.37 Severe Hypoxia/Asphyxia
    • 11.38 Severe Shock and Resuscitation
    • 11.39 Neonatal Severe Respiratory Complications
    • 11.40 Neonatal Severe Infection
    • 11.41 Neonatal Severe Neurological Complications
    • 11.42 Severe Shock and Resuscitation Procedures
    • 11.43 Neonatal Severe Respiratory Procedures
    • 11.44 Neonatal Severe Neurological Procedures
  • Patients with Length of Stay greater than 4 days AND an ICD-10-CM Principal Diagnosis Code or ICD-10-CM Other Diagnosis Codes for Sepsis as defined in Appendix A, Table 11.45 Neonatal Severe Septicemia

Moderate Complications:
  • Transfer to another hospital for higher level of care with any moderate complication codes regardless of length of stay.
  • ICD-10-CM Principal Diagnosis Code, ICD-10-CM Other Diagnosis Codes, ICD-10-PCS Principal Procedure Code or ICD-10-PCS Other Procedure Codes for moderate complications as defined in Appendix A, Tables:
    • 11.46 Moderate Birth Trauma
    • 11.47 Moderate Respiratory Complications
    • 11.48 Moderate Respiratory Complications Procedures
  • ICD-10-CM Principal Diagnosis Code for single liveborn newborn as defined in Appendix A, Table 11.20.2 Single Liveborn Newborn-Vaginal AND Length of Stay greater than 2 days
    OR
    ICD-10-CM Principal Diagnosis Code for single liveborn newborn as defined in Appendix A, Table 11.20.3 Single Liveborn Newborn-Cesarean AND Length of Stay greater than 4 days
    AND ANY
    ICD-10-CM Principal Diagnosis Code, ICD-10-CM Other Diagnosis Codes, ICD-10-PCS Principal Procedure Code or ICD-10-PCS Other Procedure Codes for moderate complications as defined in Appendix A, Tables:
    • 11.49 Moderate Birth Trauma with LOS
    • 11.50 Moderate Respiratory Complications with LOS
    • 11.51 Moderate Neurological Complications with LOS Procedures
    • 11.52 Moderate Respiratory Complications with LOS Procedures
    • 11.53 Moderate Infection with LOS
  • Patients with Length of Stay greater than 5 days and NO ICD-10-CM Principal Diagnosis Code, ICD-10-CM Other Diagnosis Codes, ICD-10-PCS Principal Procedure Code or ICD-10-PCS Other Procedure Codes for jaundice or social indications as defined in Appendix A, Tables:
    • 11.33 Neonatal Jaundice
    • 11.34 Phototherapy
    • 11.35 Social Indications

Excluded Populations: None

Data Elements:

Denominator Statement: Liveborn single term newborns 2500 gm or over in birth weight.
Included Populations: Single liveborn newborns with ICD-10-CM Principal Diagnosis Code for single liveborn newborn as defined in Appendix A, Table Number 11.20.1: Single Liveborn Newborn

Excluded Populations:
  • Patients who are not born in the hospital or are part of multiple gestation pregnancies, with no ICD-10-CM Principal Diagnosis Code for single liveborn newborn as defined in Appendix A, Table Number 11.20.1: Single Liveborn Newborn
  • Birth Weight < 2500 gm
  • Patients who are not term or with < 37 weeks gestation completed
  • Patients whose term status or gestational age is missing and birth weight < 3000 gm
  • ICD-10-CM Principal Diagnosis Code or ICD-10-CM Other Diagnosis Codes for congenital malformations and genetic diseases as defined in Appendix A, Table 11.30 Congenital Malformations
  • ICD-10-CM Principal Diagnosis Code or ICD-10-CM Other Diagnosis Codes for pre-existing fetal conditions as defined in Appendix A, Table 11.31 Fetal Conditions
  • ICD-10-CM Principal Diagnosis Code or ICD-10-CM Other Diagnosis Codes for maternal drug use exposure in-utero as defined in Appendix A, Table 11.32 Maternal Drug Use

Data Elements:

Risk Adjustment: No.

Data Collection Approach: Retrospective data sources for required data elements include administrative data and medical records. Please see Appendix G for information on Guidance for Chart Abstraction when there is a Co-located NICU Appendix G

Data Accuracy: Variation may exist in the assignment of ICD-10 codes; therefore, coding practices may require evaluation to ensure consistency.

Measure Analysis Suggestions: In order to identify areas for improvement, hospitals may want to review results based on specific ICD-10 codes or patient populations. Data could then be analyzed further to determine specific patterns or trends to help reduce unexpected newborn complications.

Sampling: No.

Data Reported As: Aggregate rate generated from count data reported as a rate per 1000 livebirths.
Note:
All 3 sub-measures will have the same Final Denominator.
Final Denominator = Number of patients in Overall Numerator (PC-06.0=category E) + Number of cases in Overall Denominator (PC-06.0= category of D)

Rate Calculation:
PC-06.0: Overall rate = ((Number of patients with Severe Complications + Number of patients with Moderate Complications) / Final Denominator) * 1000
PC-06.1: Severe rate = (Number of patients with Severe Complications / Final Denominator) * 1000
PC-06.2: Moderate rate = (Number of patients with Moderate Complications / Final Denominator) * 1000

Selected References:
  • Martin JA, Hamilton BE, Ventura SJ et al. Births: Final data for 2010. National vital statistics reports; vol 61 no1. Hyattsville, MD: National Center for health Statistics. 2012
  • Russo, C. A (Thomson Reuters) and Andrews, R.M (AHRQ). Potentially Avoidable Injuries to mothers and Newborns During Childbirth, 2006. HCUP Statistical Brief # 74. June 2009. Agency for Healthcare Research and Quality. Rockville, MD. http://www.hcup-us.ahrq.gov/reports/statsbriefs/sb74.pdf.
  • Gregory KD, Fridman M, Shah S et al. Global measures of quality and patient safety-related childbirth outcomes: should we monitor adverse or ideal rates? Am J Obstet Gynecol 2009;200:681.e1-681.e7.
  • Profit J, Zupancic JA, Gould JB et al. Implementing pay-for-performance in the neonatal intensive care unit. Pediatrics 2007;119:975-82
  • American College of Obstetricians and Gynecologists. Operative Vaginal Delivery. (2020). Practice Bulletin, Number 219. Obstetrics and gynecology,135(4), e149–e159. https://doi.org/10.1097/AOG.0000000000003764
  • Practice Bulletin No 178: Shoulder Dystocia. Obstet Gynecol. 2017 May;129(5):e123-e133. doi: 10.1097/AOG.0000000000002043. PMID: 28426618.
  • Puopolo, K.M., Lynfield, R., & Cummings, J.J. (2019). Management of Infants at Risk for Group B Streptococcal Disease.American Academy of Pediatrics, 144 (2). https://doi.org/10.1542/peds.2019-1881
  • Wilmink, F. A., Hukkelhoven, C. W., Lunshof, S., Mol, B. W., van der Post, J. A., & Papatsonis, D. N. (2010). Neonatal outcome following elective cesarean section beyond 37 weeks of gestation: a 7-year retrospective analysis of a national registry. American journal of obstetrics and gynecology, 202(3), 250.e1–250.e2508. https://doi.org/10.1016/j.ajog.2010.01.052
  • Tita AT, Landon MB, Spong CY et al. Timing of Elective Repeat Cesarean Delivery at Term and Neonatal Outcomes. N Engl J Med 2009;360(2):111-20
  • Hansen AK, Wisborg K, Uldbjerg N. Risk of respiratory morbidity in term infants delivered by elective cesarean section: cohort study. BMJ 2008;336:85
  • Spong CY. Defining “Term” pregnancy: Recommendations from the defining “term” pregnancy workgroup. JAMA. 2013 Jun 19;309(23):2445-6.
  • Zhang X and Kramer MS. Variations in Mortality and Morbidity by Gestational Age among Infants Born at Term. J Pediatr 2009;154:358-62
  • Fleischman AR, Oinuma M and Clark SL. Rethinking the Definition of “Term Pregnancy”. Obstet Gynecol 2010;116(1)136-139
  • Clark SL, Miller DD, Belfort MA, et al. Neonatal and maternal outcomes associated with elective term delivery. Am J Obstet Gynecol 2009;200:156.e1-156.e4
  • Reddy UM, Bettegowda VR, Dias T et al. Term Pregnancy: A period of Heterogeneous Risk for Infant Mortality. Obstet Gynecol 2011;117:1279-1287
  • "Unexpected Complications in Term Newborns.” California Maternal Quality Care Collaborative (CMQCC), 2018, www.cmqcc.org/focus-areas/quality-metrics/unexpected-complications-term-newborns.

Original Performance Measure Source / Developer:
California Maternal Quality Care Collaborative

Measure Algorithm:
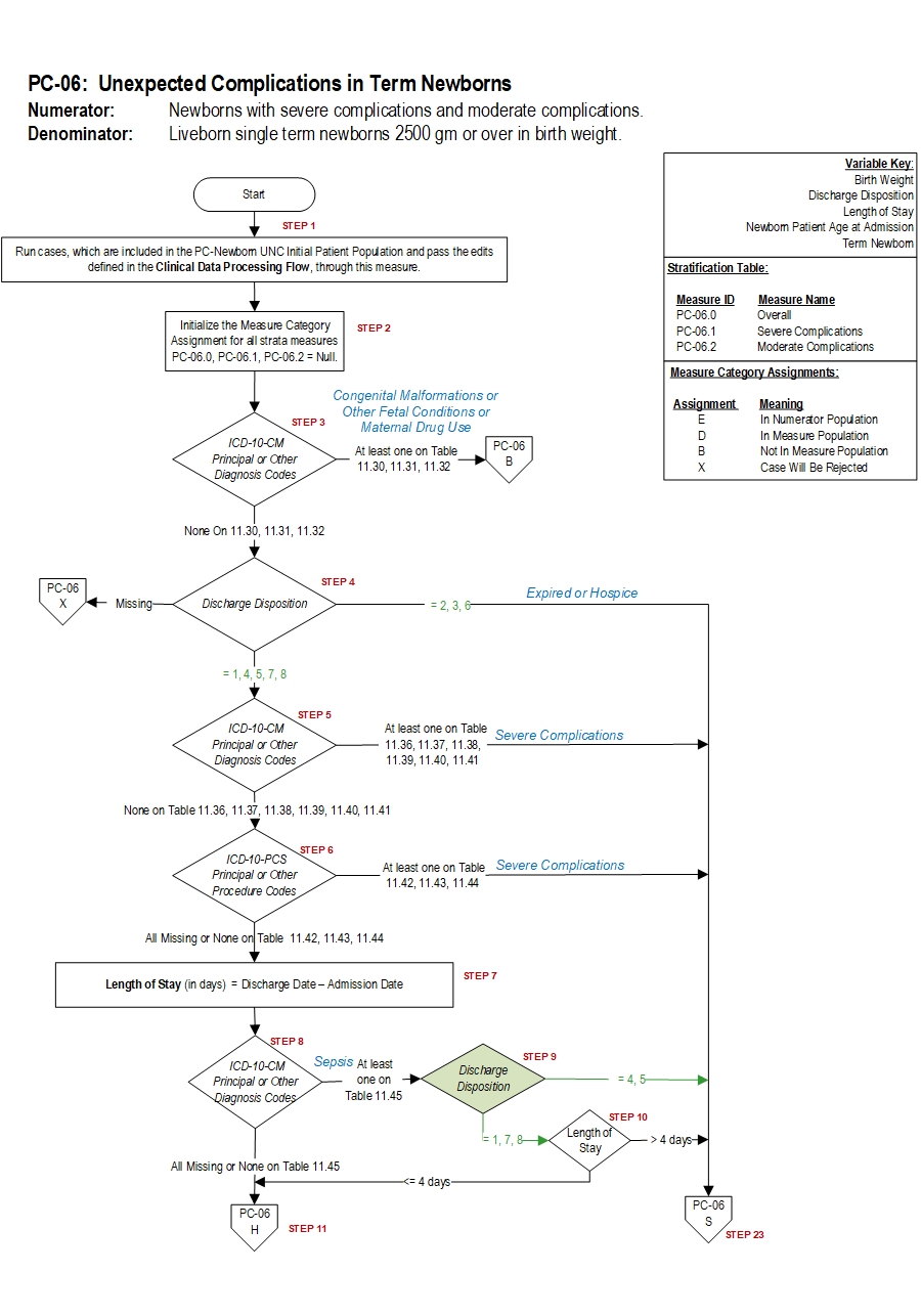
Graphic depiction of the Measure Algorithm. Refer to the Algorithm Narrative for each detailed step. Graphic depiction of the Measure Algorithm. Refer to the Algorithm Narrative for each detailed step. Graphic depiction of the Measure Algorithm. Refer to the Algorithm Narrative for each detailed step. Graphic depiction of the Measure Algorithm. Refer to the Algorithm Narrative for each detailed step.

PC-06: Algorithm with step number and changes are highlighted in green.

Graphic depiction of the Measure Algorithm. Refer to the Algorithm Narrative for each detailed step. Graphic depiction of the Measure Algorithm. Refer to the Algorithm Narrative for each detailed step. Graphic depiction of the Measure Algorithm. Refer to the Algorithm Narrative for each detailed step. Graphic depiction of the Measure Algorithm. Refer to the Algorithm Narrative for each detailed step.

PC-06: Algorithm Narrative

PC-06: Unexpected Complications in Term Newborns
Numerator: Newborns with severe complications and moderate complications
Denominator: Liveborn single term newborns 2500 gm or over in birth weight

Variable Key: Length of Stay

Measure ID
PC-06.0 Overall
PC-06.1 Severe Complications
PC-06.2 Moderate Complications

Assignment
E In Numerator Population
D In Measure Population
B Not in Measure Population
X Case Will Be Rejected

1. Start processing. Run cases, which are included in the PC-Newborn UNC Initial Patient Population and pass the edits defined in the Clinical Data Processing Flow, through this measure.

2. Initialize the Measure Category Assignment for all strata measures PC-06.0=Null, PC-06.1=Null, PC-06.2=Null.

3. Check ICD-10-CM Principal or Other Diagnosis Codes
  1. If at least one of the ICD-10-CM Principal or Other Diagnosis Codes is on Table 11.30,11.31 or 11.32, the case will proceed to a Measure Category Assignment of B and will not be in the Measure Population. Stop processing.
  2. If all ICD-10-CM Principal and Other Diagnosis Codes are missing or none of them on Table 11.30,11.31 or 11.32, continue processing and proceed to check Discharge Disposition.

4. Check Discharge Disposition
  1. If Discharge Disposition is missing, the case will proceed to a Measure Category Assignment of X and will be rejected. Stop processing.
  2. If Discharge Disposition equals 2, 3 or 6, the case will proceed to step 23 to check Severe Complications.
  3. If Discharge Disposition equals 1, 4, 5, 7 or 8, continue processing and proceed to check ICD-10-CM Principal or Other Diagnosis Codes.

5. Check ICD-10-CM Principal or Other Diagnosis Codes
  1. If at least one of the ICD-10-CM Principal or Other Diagnosis Codes is on Table 11.36, 11.37, 11.38, 11.39, 11.40 or 11.41, the case will proceed to step 23 to check Severe Complications.
  2. If all ICD-10-CM Principal and Other Diagnosis Codes are missing or none of them on Table 11.36, 11.37, 11.38, 11.39, 11.40, 11.41, continue processing and proceed to check ICD-10-PCS Principal or Other Procedure Codes.

6. Check ICD-10-PCS Principal or Other Procedure Codes
  1. If at least one of the ICD-10-PCS Principal or Other Procedure Codes is on Table 11.42, 11.43 or 11.44, the case will proceed to step 23 to check Severe Complications.
  2. If all ICD-10-PCS Principal or Other Procedure Codes are missing or none of them on Table 11.42, 11.43, 11.44, continue processing and proceed to calculate Length of Stay.

7. Calculate Length of Stay.
Length of Stay, in days, is equal to the Discharge Date minus the Admission Date. continue processing and proceed to check ICD-10-CM Principal or Other Diagnosis Codes.

8. Check ICD-10-CM Principal or Other Diagnosis Codes
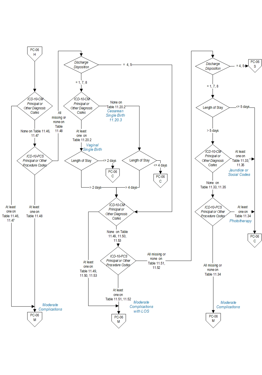
  1. If at least one of the ICD-10-CM Principal or Other Diagnosis Codes is on Table 11.45 , the case will proceed to step 9 to check Discharge Disposition.
  2. If all ICD-10-CM Principal and Other Diagnosis Codes are missing or none of them on Table 11.45, the case will proceed to step 11 to check ICD-10-CM Principal or Other Diagnosis Codes.

9. Check Discharge Disposition
  1. If Discharge Disposition is 4 or 5 proceed to step 23 to check Severe Complications.
  2. If Discharge Disposition is 1, 7, or 8 proceed to step 10 to check Length of Stay.

10. Check Length of Stay
  1. If Length of Stay is equal to or less than 4 days, the case will proceed to step 11 to check ICD-10-CM Principal or Other Diagnosis Codes.
  2. If Length of Stay is greater than 4 days, the case will proceed to step 23 to check Severe Complications.

11. Check ICD-10-CM Principal or Other Diagnosis Codes
  1. If at least one of the ICD-10-CM Principal or Other Diagnosis Codes is on Table 11.46 or 11.47 , the case will proceed to step 27 to check Moderate Complications.
  2. If all ICD-10-CM Principal and Other Diagnosis Codes are missing or none of them on Table 11.46, 11.47, the case will proceed to step 12 to check ICD-10-PCS Principal or Other Procedure Codes.

12. Check ICD-10-PCS Principal or Other Procedure Codes
  1. If at least one of the ICD-10-PCS Principal or Other Procedure Codes is on Table 11.48, the case will proceed to step 27 to check Moderate Complications.
  2. If all ICD-10-PCS Principal or Other Procedure Codes are missing or none of them on Table 11.48, continue processing and proceed to step 13 to check Discharge Disposition.

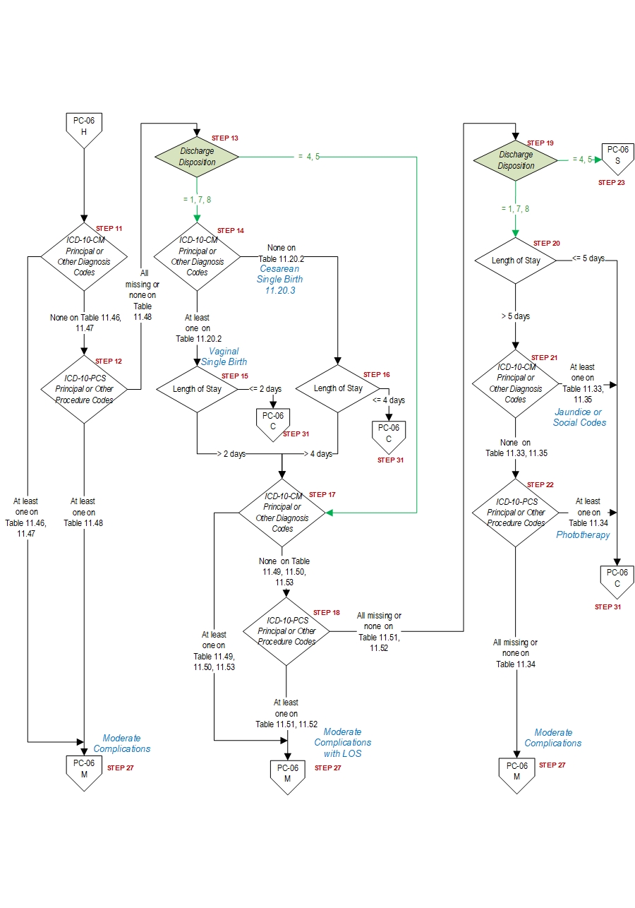
13. Check Discharge Disposition
  1. If Discharge Disposition is 4 or 5 proceed to step 17 to check ICD-10-CM Principal or Other Diagnosis Codes
  2. If Discharge Disposition is 1, 7, or 8 proceed to step 14 to check ICD-10-CM Principal or Other Diagnosis Codes

14. Check ICD-10-CM Principal or Other Diagnosis Codes
  1. If at least one of the ICD-10-CM Principal or Other Diagnosis Codes is on Table 11.20.2 , the case will proceed to step 15 to check Length of Stay.
  2. If none of them on Table 11.20.2 and at least one of the ICD-10-CM Principal or Other Diagnosis Codes is on Table 11.20.3, the case will proceed to step 16 to check Length of Stay.

15. Check Length of Stay
  1. If Length of Stay is equal to or less than 2 days, the case will proceed to step 31 to check Birth Weight.
  2. If Length of Stay is greater than 2 days, the case will proceed to step 17 to check ICD-10-CM Principal or Other Diagnosis Codes.

16. Check Length of Stay
  1. If Length of Stay is equal to or less than 4 days, the case will proceed to step 31 to check Birth Weight.
  2. If Length of Stay is greater than 4 days, the case will proceed to step 17 to check ICD-10-CM Principal or Other Diagnosis Codes.

17. Check ICD-10-CM Principal or Other Diagnosis Codes
  1. If at least one of the ICD-10-CM Principal or Other Diagnosis Codes is on Table 11.49, 11.50 or 11.53 , the case will proceed to step 27 to check Moderate Complications.
  2. If all ICD-10-CM Principal and Other Diagnosis Codes are missing or none of them on Table 11.49, 11.50, 11.53, the case will proceed to step 18 to check ICD-10-PCS Principal or Other Procedure Codes.

18. Check ICD-10-PCS Principal or Other Procedure Codes
  1. If at least one of the ICD-10-PCS Principal or Other Procedure Codes is on Table 11.51, or 11.52 , the case will proceed to step 27 to check Moderate Complications.
  2. If all ICD-10-PCS Principal or Other Procedure Codes are missing or none of them on Table 11.51, 11.52, the case will proceed to step 19 to check Discharge Disposition.

19. Check Discharge Disposition.
  1. If Discharge Disposition is 4 or 5, the case will proceed to step 23 to check Severe Complications.
  2. If Discharge Disposition is 1, 7, or 8, the case will proceed to step 20 to check Length of Stay.

20. Check Length of Stay
  1. If Length of Stay is equal to or less than 5 days, the case will proceed to Step 31 to check Birth Weight.
  2. If Length of Stay is greater than 5 days, the case will proceed to Step 21 to check ICD-10-CM Principal or Other Diagnosis Codes.

21. Check ICD-10-CM Principal or Other Diagnosis Codes.
  1. If at least one of the ICD-10-CM Principal or Other Diagnosis Codes is on Table 11.33, or 11.35 , the case will proceed to step 31 to check Birth Weight.
  2. If all ICD-10-CM Principal and Other Diagnosis Codes are missing or none of them on Table 11.33, 11.35, the case will proceed to step 22 to check ICD-10-CM Principal or Other Diagnosis Codes.

22. Check ICD-10-PCS Principal or Other Procedure Codes
  1. If at least one of the ICD-10-PCS Principal or Other Procedure Codes is on Table 11.34 , the case will proceed to step 31 to check Birth Weight.
    b. If all ICD-10-PCS Principal or Other Procedure Codes are missing or none of them on Table 11.34, continue processing and proceed to step 27 to check Moderate Complications.

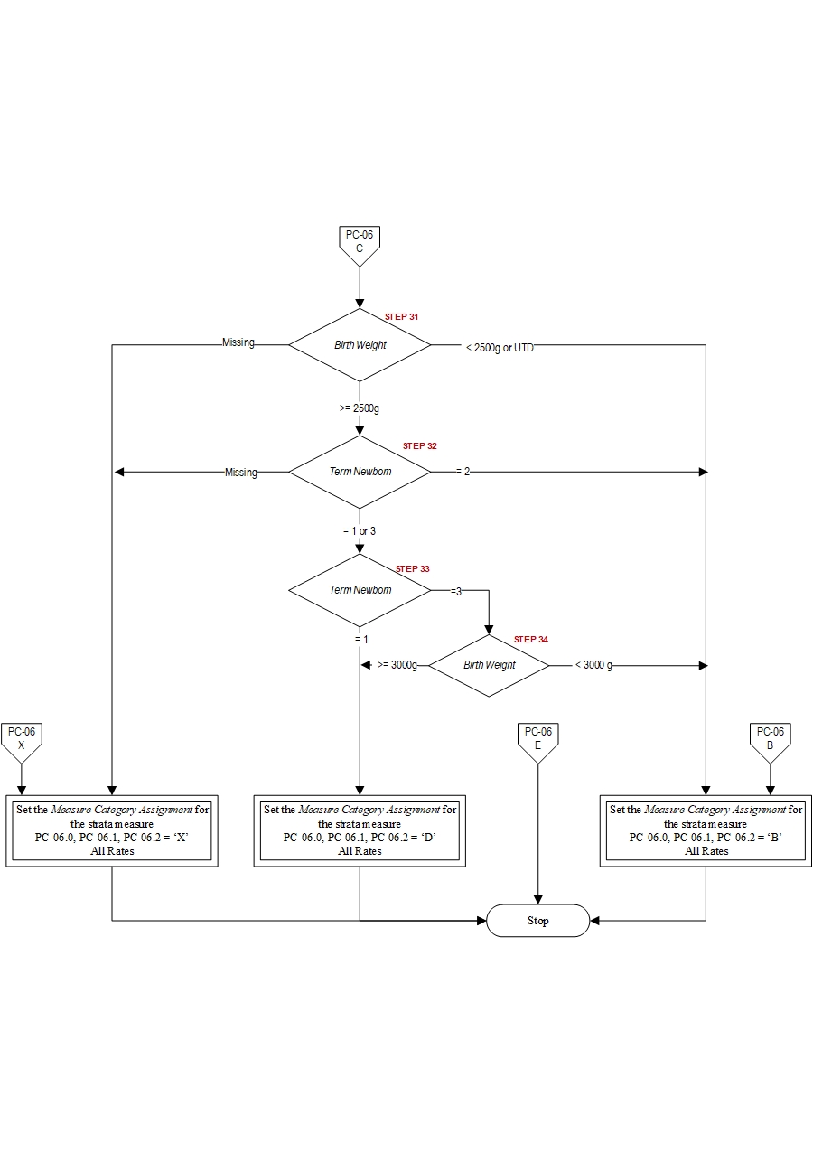
23. Check Birth Weight
  1. If Birth Weight is missing, the case will proceed to a Measure Category Assignment of X and will be rejected. Assign the Measure Category to X for PC-06.0, PC-06.1 and PC-06.2. Stop processing.
  2. If Birth Weight is UTD or less than 2500g, the case will proceed to a Measure Category Assignment of B and will not be in the Measure Population. Assign the Measure Category to B for PC-06.0, PC-06.1 and PC-06.2. Stop processing.
  3. If Birth Weight is equal to or greater than 2500g, continue processing and proceed to step 24 to check Term Newborn.

24. Check Term Newborn
  1. If Term Newborn is missing, the case will proceed to a Measure Category Assignment of X and will be rejected. Assign the Measure Category to X for PC-06.0, PC-06.1 and PC-06.2. Stop processing.
  2. If Term Newborn is equal to 2, the case will proceed to a Measure Category Assignment of B and will not be in the Measure Population. Assign the Measure Category to B for PC-06.0, PC-06.1 and PC-06.2. Stop processing.
  3. If Term Newborn is equal to 1 or 3, continue processing and proceed to step 25 to check Term Newborn.

25. Check Term Newborn
  1. If Term Newborn is equal to 1, the case will proceed to a Measure Category Assignment of E and will be in the numerator population. Assign the Measure Category to E for PC-06.0, PC-06.1, and assign Measure Category to D for PC-06.2. Stop processing.
  2. If Term Newborn is equal to 3, continue processing and proceed to step 26 to check Birth Weight.

26. Check Birth Weight
  1. If Birth Weight is less than 3000g, the case will proceed to a Measure Category Assignment of B and will not be in the Measure Population. Assign the Measure Category to B for PC-06.0, PC-06.1 and PC-06.2. Stop processing.
  2. If Birth Weight is equal or greater than 3000g, the case will proceed to a Measure Category Assignment of E and will be in the numerator population. Assign the Measure Category to E for PC-06.0, PC-06.1, and assign Measure Category to D for PC-06.2. Stop processing.

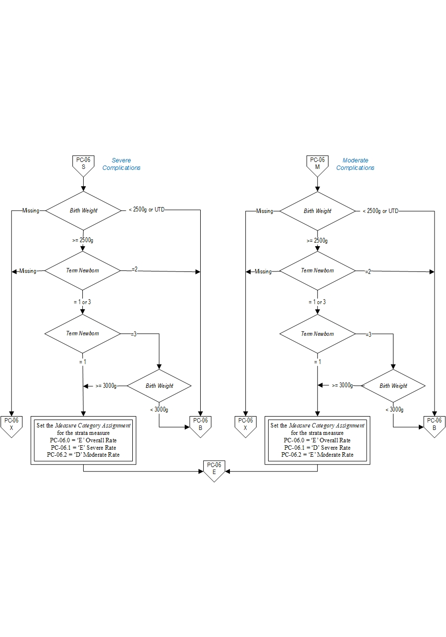
27. Check Birth Weight
  1. If Birth Weight is missing, the case will proceed to a Measure Category Assignment of X and will be rejected. Assign the Measure Category to X for PC-06.0, PC-06.1 and PC-06.2. Stop processing.
  2. If Birth Weight is UTD or less than 2500g, the case will proceed to a Measure Category Assignment of B and will not be in the Measure Population. Assign the Measure Category to B for PC-06.0, PC-06.1 and PC-06.2. Stop processing.
  3. If Birth Weight is equal to or greater than 2500g, continue processing and proceed to step 28 to check Term Newborn.

28. Check Term Newborn
  1. If Term Newborn is missing, the case will proceed to a Measure Category Assignment of X and will be rejected. Assign the Measure Category to X for PC-06.0, PC-06.1 and PC-06.2. Stop processing.
  2. If Term Newborn is equal to 2, the case will proceed to a Measure Category Assignment of B and will not be in the Measure Population. Assign the Measure Category to B for PC-06.0, PC-06.1 and PC-06.2. Stop processing.
  3. If Term Newborn is equal to 1 or 3, continue processing and proceed to step 29 to check Term Newborn.

29. Check Term Newborn
  1. If Term Newborn is equal to 1, the case will proceed to a Measure Category Assignment of E and will be in the numerator population. Assign the Measure Category to E for PC-06.0, PC-06.2, and assign Measure Category to D for PC-06.1. Stop processing.
  2. If Term Newborn is equal to 3, continue processing and proceed to step 30 to check Birth Weight.

30. Check Birth Weight
  1. If Birth Weight is less than 3000g, the case will proceed to a Measure Category Assignment of B and will not be in the Measure Population. Assign the Measure Category to B for PC-06.0, PC-06.1 and PC-06.2. Stop processing.
  2. If Birth Weight is equal or greater than 3000g, the case will proceed to a Measure Category Assignment of E and will be in the numerator population. Assign the Measure Category to E for PC-06.0, PC-06.2, and assign Measure Category to D for PC-06.1. Stop processing.

31. Check Birth Weight
  1. If Birth Weight is missing, the case will proceed to a Measure Category Assignment of X and will be rejected. Assign the Measure Category to X for PC-06.0, PC-06.1 and PC-06.2. Stop processing.
  2. If Birth Weight is UTD or less than 2500g, the case will proceed to a Measure Category Assignment of B and will not be in the Measure Population. Assign the Measure Category to B for PC-06.0, PC-06.1 and PC-06.2. Stop processing.
  3. If Birth Weight is equal to or greater than 2500g, continue processing and proceed to step 32 to check Term Newborn.

32. Check Term Newborn
  1. If Term Newborn is missing, the case will proceed to a Measure Category Assignment of X and will be rejected. Assign the Measure Category to X for PC-06.0, PC-06.1 and PC-06.2. Stop processing.
  2. If Term Newborn is equal to 2, the case will proceed to a Measure Category Assignment of B and will not be in the Measure Population. Assign the Measure Category to B for PC-06.0, PC-06.1 and PC-06.2. Stop processing.
  3. If Term Newborn is equal to 1 or 3, continue processing and proceed to step 33 to check Term Newborn.

33. Check Term Newborn
  1. If Term Newborn is equal to 1, the case will proceed to a Measure Category Assignment of D and will be in the population. Assign the Measure Category to D for PC-06.0, PC-06.1 and PC-06.2. Stop processing.
  2. If Term Newborn is equal to 3, continue processing and proceed to step 34 to check Birth Weight.

34. Check Birth Weight
  1. If Birth Weight is less than 3000g, the case will proceed to a Measure Category Assignment of B and will not be in the Measure Population. Assign the Measure Category to B for PC-06.0, PC-06.1 and PC-06.2. Stop processing.
  2. If Birth Weight is equal or greater than 3000g, the case will proceed to a Measure Category Assignment of D and will be in the population. Assign the Measure Category to D for PC-06.0, PC-06.1 and PC-06.2. Stop processing.

Measure Information Form PC-06
CPT® only copyright 2025 American Medical Association. All rights reserved.
Specifications Manual for Joint Commission National Quality Measures (v2026A1)
Discharges 01-01-2026 (1Q26) through 06-30-2026 (2Q26)

LICENSE FOR USE OF CURRENT PROCEDURAL TERMINOLOGY, FOURTH EDITION (“CPT®”)

CPT® only copyright 2025 American Medical Association. All rights reserved. CPT® is a registered trademark of the American Medical Association.

You, your employees and agents are authorized to use CPT® only as contained in The Joint Commission performance measures solely for your own personal use in directly participating in healthcare programs administered by The Joint Commission. You acknowledge that the American Medical Association (“AMA”) holds all copyright, trademark and other rights in CPT®.

Any use not authorized herein is prohibited, including by way of illustration and not by way of limitation, making copies of CPT® for resale and/or license, transferring copies of CPT® to any party not bound by this Agreement, creating any modified or derivative work of CPT®, or making any commercial use of CPT®. License to use CPT® for any use not authorized herein must be obtained through the American Medical Association, Intellectual Property Services, AMA Plaza, 330 North Wabash Avenue, Suite 39300, Chicago, Illinois 60611-5885. Applications are available at the American Medical Association Web site, www.ama- assn.org/go/cpt.

U.S. Government Rights This product includes CPT® which is commercial technical data, which was developed exclusively at private expense by the American Medical Association, 330 North Wabash Avenue, Chicago, Illinois 60611. The American Medical Association does not agree to license CPT® to the Federal Government based on the license in FAR 52.227-14 (Data Rights - General) and DFARS 252.227-7015 (Technical Data - Commercial Items) or any other license provision. The American Medical Association reserves all rights to approve any license with any Federal agency.

Disclaimer of Warranties and Liabilities. CPT® is provided “as is” without warranty of any kind, either expressed or implied, including but not limited to the implied warranties of merchantability and fitness for a particular purpose. Fee schedules, relative value units, conversion factors and/or related components are not assigned by the AMA, are not part of CPT®, and the (AMA is not recommending their use. The AMA does not directly or indirectly practice medicine or dispense medical services. The responsibility for the content of this product is with The Joint Commission, and no endorsement by the AMA is intended or implied. The AMA disclaims responsibility for any consequences or liability attributable to or related to any use, non-use, or interpretation of information contained or not contained in this product.

This Agreement will terminate upon notice if you violate its terms. The AMA is a third party beneficiary to this Agreement.

Should the foregoing terms and conditions be acceptable to you, please indicate your agreement and acceptance by clicking below on the button labeled “accept”.

^