Specifications Manual for Joint Commission National Quality Measures (v2026A1)
Posted: 10/20/2025

Release Notes:
Measure Information Form
Version 2026A1

Measure Information Form

Measure Set: Comprehensive Stroke (CSTK)

Set Measure ID: CSTK-11

Performance Measure Name: Rate of Rapid Effective Reperfusion From Hospital Arrival

Description: Ischemic stroke patients with a large vessel cerebral occlusion (i.e., internal carotid artery (ICA) or ICA terminus (T-lesion; T-occlusion), middle cerebral artery (MCA) M1 or M2, basilar artery) who receive mechanical endovascular reperfusion (MER) therapy within 120 minutes (>/= 0 min. and </= 150 min.) of hospital arrival and achieve TICI 2B or higher at the end of treatment

Rationale: The Thrombolysis in Cerebral Infarction (TICI) Reperfusion Grade is used to measure cerebral reperfusion. Results with this scoring system range between zero and three: 0 (no perfusion); 1 (perfusion past the initial occlusion, but no distal branch filling); 2 (perfusion with incomplete or slow distal branch filling); and, 3 (full perfusion with filling of all distal branches). Reperfusion past the target arterial occlusion and into the distal arterial bed and terminal branches, in conjunction with recanalization of the target arterial occlusion, demonstrates flow restoration or revascularization.

Endovascular therapy (EVT) is now the standard of care for treatment of acute ischemic stroke due to large-vessel occlusion (LVO). In 2015, the American Heart Association/American Stroke Association published a focused update to the 2013 Guidelines for the Early Management of Patients with Acute Ischemic Stroke regarding endovascular treatment (Powers WJ, et. al., 2015). Endovascular therapy with a stent retriever is recommended for eligible patients. The use of mechanical thrombectomy devices other than stent retrievers as first-line devices for mechanical thrombectomy may be reasonable in some circumstances, but stent retrievers remain the first choice (Powers WJ, et. al., 2018).

To ensure benefit, reperfusion to TICI 2B/3 should be achieved as early as possible and within 6 hours of stroke onset. The DAWN Clinical Trial Investigators (Nogueira RG, et. al., 2018) reported the benefits of mechanical thrombectomy in the extended window up to 24 hours of last known well for select patients meeting certain criteria. As with IV alteplase (t-PA), reduced time from symptom onset to reperfusion with EVT is highly associated with better clinical outcomes. Recent recommendations from the Society of Vascular and Interventional Neurology (SVIN) offer procedural metrics which include time from hospital arrival to groin puncture less than 90 minutes, and time from groin puncture to TICI 2B or better or conclusion of procedure less than 60 minutes (English JD, et. al., 2016).

Type Of Measure: Process

Improvement Noted As: Increase in the rate

Numerator Statement: Ischemic stroke patients who achieve TICI 2B or higher for the primary vessel occlusion within 120 minutes (>/= 0 min. and </= 150 min.) of hospital arrival
Included Populations: As above

Excluded Populations: None

Data Elements:

Denominator Statement: Ischemic stroke patients treated with mechanical endovascular reperfusion therapy for a large vessel occlusion (LVO)
Included Populations:
  • Discharges with ICD-10-CM Principal Diagnosis Code for ischemic stroke as defined in Appendix A, Table 8.1 for ICD-10 codes, AND
  • Patients with documented Mechanical Endovascular Reperfusion Therapy (ICD-10-PCS Principal or Other Procedure Codes as defined in Appendix A, Table 8.1b for ICD-10 codes) OR
  • Patients with documented Failed Attempt at Thrombectomy (ICD-10-PCS Principal or Other Procedure Codes as defined in Appendix A, Table 8.1c for ICD-10 codes)

Excluded Populations:
  • Patients less than 18 years of age
  • Patients who have a Length of Stay > 120 days
  • Patients admitted for Elective Carotid Intervention
  • Patients who have an Initial NIHSS Less Than 6
  • Patients who have a Delayed Endovascular Rescue Procedure later than 8 hours after hospital arrival (ICD-10-PCS Principal or Other Procedure Codes as defined in Appendix A, Table 8.1b for ICD-10 codes)
  • Patients who have a primary cerebral occlusion that is not a large vessel occlusion (LVO)

Data Elements:

Risk Adjustment: No.

Data Collection Approach: Retrospective data sources for required data elements include administrative data and medical records.

Data Accuracy: Variation may exist in the assignment of ICD-10 codes; therefore, coding practices may require evaluation to ensure consistency.

Measure Analysis Suggestions: None

Sampling: Yes. Please refer to the measure set specific sampling requirements and for additional information see the Population and Sampling Specifications section.

Data Reported As: Aggregate rate generated from count data reported as a proportion.

Selected References:
  • Adams HP, Brott TG, Furlan AJ, Gomez CR, Grotta J, Helgason CM, Kwiatkowski T, Lyden PD, Marler JR, Torner J, et. al. Guidelines for thrombolytic therapy for acute stroke: a supplement to the guidelines for the management of patients with acute ischemic stroke. Circulation. 1996;94:1167-1174.
  • Albers GW, Marks MP, Kemp S, Christensen S, Tsai JP, Ortega-Gutierrez S, et. al. Thrombectomy for stroke at 6 to 16 hours with selection by perfusion imaging. NEJM. 2018;378(8): 708-718.
  • Antman EM, Anbe DT, Armstrong PW, Bates ER, Green LA, Hand M, et al. ACC/AHA guidelines for the management of patients with ST-elevation myocardial infarction: a report of the American College of Cardiology/American Heart Association Task Force on Practice Guidelines (Committee to Revise the 1999 Guidelines for the Management of Patients With Acute Myocardial Infarction). 2004.
  • Antman EM, Hand M, Armstrong PW, Bates ER, Green LA, Halasyamani LK, et al. 2007 focused update of the ACC/AHA 2004 Guidelines for the Management of Patients With ST-Elevation Myocardial Infarction: a report of the American College of Cardiology/American Heart Association Task Force on Practice Guidelines (Writing Group to Review New Evidence and Update the ACC/AHA 2004 Guidelines for the Management of Patients With ST-Elevation Myocardial Infarction). J Am Coll Cardiol. 2008;51:210-—47.
  • Campbell BCV, Mitchell PJ, Kleinig TJ, Dewey HM, Churilov L, Yassi N, et. al. Endovascular therapy for ischemic stroke with perfusion-imaging selection. NEJM. 2015 Mar;372(11): 1009-17.
  • Demchuk AM, Goyal M, Monon BK, Eesa M, Ryckborst KJ, Kamal N, et. al. Endovascular treatment for Small Core and Anterior circulation Proximal occlusion with Emphasis on minimizing CT to recanalization times (ESCAPE) trial: methodology. Int J Stroke. 2015 Apr;10(3): 429-38.
  • English JD, Yavagal DR, Gupta R, Janardhan V, Zaidat OO, Xavier AR, Nogueira RG, Kirmani JF, Jovin TG. Mechanical thrombectomy-ready comprehensive stroke center requirements and endovascular stroke systems of care: recommendations from the endovascular stroke standards committee of the Society of Vascular and interventional Neurology (SVIN). Intervent Neurol. 2015;4:138-50.
  • Jauch EC, Saver JL, Adams HP Jr, Bruno A, Connors JJ, Demaerschalk BM, Khatri P, et al. Guidelines for the early management of patients with acute ischemic stroke: a guideline for healthcare professionals from the American Heart Association/American Stroke Association. Stroke. 2013;44:32-36.
  • Khatari P, Abruzzo T, Yeatts SD, Nichols C, Broderick JP, Tomsick TA; IMS I and II Investigators. Good clinical outcome after ischemic stroke with successful revascularization is time-dependent. Neurology. 2009 Sep 29;73(13):1066-72.
  • Kole M, Amin B, Marin H, Russman A, Sanders W. Intracranial angioplasty and stent placement for direct cerebral revascularization o nonacute intracranial occlusions and near occlusions. Applications/LocalApps. NeuroSurg Focus. 2009; 26(3): E3.
  • Leifer D, Bravata DM, Connors JJ III, Hinchey JA, Jauch EC, Johnston SC, Latchaw R, Likosky W, Ogilvy C, Qureshi AI, Summers D, Sung GY, Williams LS, Zorowitz R, on behalf of the American Heart Association Special Writing Group of the Stroke Council, Atherosclerotic Peripheral Vascular Disease Working Group and Council on Cardiovascular Surgery and Anesthesia, and Council on Cardiovascular Nursing. Metrics for measuring quality of care in comprehensive stroke centers: detailed follow-up to Brain Attack Coalition comprehensive stroke center recommendations: a statement for healthcare professionals from the American Heart Association/American Stroke Association. Stroke. 2011;42; 857.
  • Menon BK, Saver JL, Prabhakaran S, Reeves M, Liang L, Olson DWM, Peterson ED, Hernandez AF, Fonarow GC, Schwamm LH, Smith EE. Risk score for intracranial hemorrhage in patients with acute ischemic stroke treated with intravenous tissue-type plasminogen activator. Stroke. 2012;43: 1-9.
  • Nogueira RG, Jadhav AP, Haussen DC, Bonafe A, Budzik RF, Bhuva P, et. al. Thrombectomy 6 to 24 hours after stroke with a mismatch between deficit and infarct. NEJM. 2018;378(1): 11-21.
  • Powers WJ, Derdeyn CP, Biller J, Coffey CS, Jauch EC, Johnston KC, Johnston SC, Khalessi AA, Kidwell CS, Meschia JF, Ovbiagele B, Yavagal DR, on behalf of the American Heart Association Stroke Council. 2015 AHA/ASA focused update of the 2013 guidelines for the early management of patients with acute ischemic stroke regarding endovascular treatment: a guideline for healthcare professionals from the American Heart Association/American Stroke Association. Stroke. 2015;46; 3021-3035.
  • Powers WJ, Rabinstein AA, Ackerson T, Adeoye OM, Bambakidis NC, Becker K, Biller J, et al; on behalf of the American Heart Association Stroke Council. 2018 Guidelines for the Early Management of Patients with Acute Ischemic Stroke: A Guideline for Healthcare Professionals From the American Heart Association/American Stroke Association. Stroke. 2018 Jan;49:e26-e30.
  • Powers WJ, Rabinstein AA, Ackerson T, Adeoye OM, Bambakidis NC, Becker K, Biller J, et al. Guidelines for the Early Management of Patients with Acute Ischemic Stroke: 2019 Update to the 2018 Guidelines for the Early Management of Acute Ischemic Stroke. A Guideline for Healthcare Professionals From the American Heart Association/American Stroke Association. Stroke. 2019 Dec;50(12):e344-e418.
  • Pride GL, Fraser JF, Gupta R, Alberts MJ, Rutledge JN, Fowler R, et. al. Prehospital care delivery and triage of stroke with emergent large vessel occlusion (LVO): report of the Standards and Guidelines Committee of the Society of Neurointerventional Surgery (SNIS). Applications/LocalApps. NeuroIntervent Surg. 2016;0:1-11.
  • Rha JH, Saver JL. The impact of recanalization on ischemic stroke outcome: a meta-analysis. Stroke.
  • Sacks D, Black CM, Cognard C, Connors III JJ, Frei D, Gupta R, Jovin TG, Kluck B, Meyers PM, Murphy KJ, Ramee S, Rϋfenacht DA, Stallmeyer MJB, Vorwerk D. Multisociety consensus quality improvement guidelines for intraarterial catheter-directed treatment of acute ischemic stroke from the American Society of Neuroradiology, Canadian Interventional Radiology Association, Cardiovascular and interventional Radiological Society of Europe, Society for Cardiovascular Angiography and Interventions, Society of Interventional Radiology, Society of NeuroInterventional Surgery, European Society of Minimally Invasive Neurological Therapy, and Society of Vascular and Interventional Neurology. J Vasc Interv Radiol. 2013;24:151-163.
  • Saver JL, Goyal M, Bonafe A, Diener HC, Levy EI, Pereira VM, et. al. Stent-retriever thrombectomy after intravenous t-PA vs. t-PA alone in stroke. NEJM. 2015 Apr: 1-11.
  • Sharma VK, Teoh HL, Wong LYH, Su J, Ong BKC, and Chan BLP. Recanalization therapies in acute ischemic stroke: pharmacological agents, devices, and combinations. Stroke Research and Treatment. 2010.
  • Sims JR, Gharai R, Schaefer PW, Vangel M, Rosenthal ES, Lev MH, Schwamm LH. ABC/2 for rapid clinical estimate of infarct, perfusion, and mismatch volumes. Neurology. 2009;72:2104-2110.
  • Tomsick T, Broderick J, Carrosella J, Khatari P, Hill M, Palesch Y, Khoury J; Interventional Management of Stroke II Investigators. Revascularizaton results in the Interventional Management of Stroke II Trial. American Journal of Neuroradiology. 2008 Mar; 29(3): 582-587.
  • Turk AS, Frei D, Fiorella D, Mocco J, Baxter B, Siddiqui A, et. al. ADAPT FAST study: a direct aspiration first pass technique for acute stroke thrombectomy. J Neurointerv Surg. 2014 May;694): 260-4.

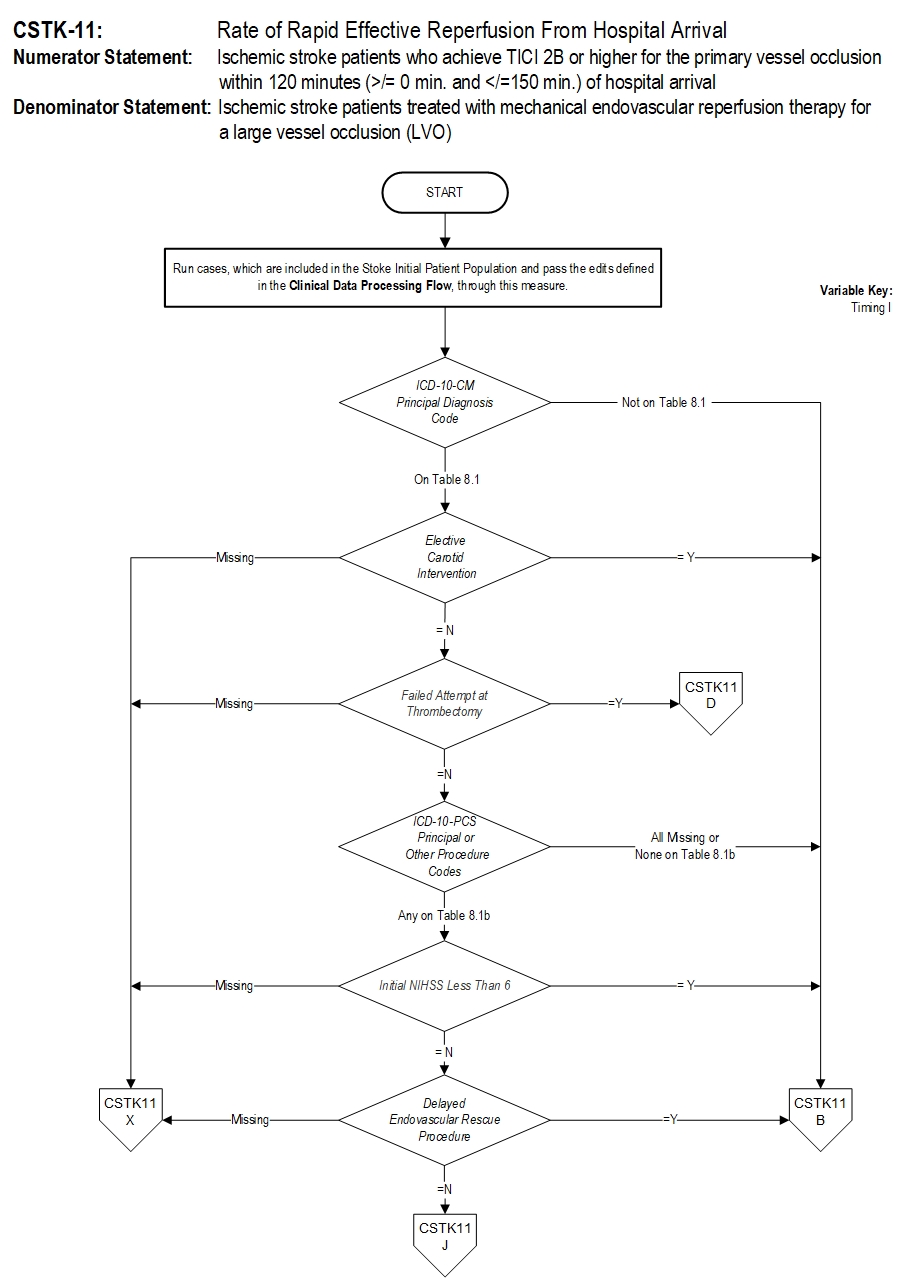
Measure Algorithm:
Graphic depiction of the Measure Algorithm. Refer to the Algorithm Narrative for each detailed step. Graphic depiction of the Measure Algorithm. Refer to the Algorithm Narrative for each detailed step. Graphic depiction of the Measure Algorithm. Refer to the Algorithm Narrative for each detailed step.

CSTK-11: Algorithm Narrative

CSTK-11: Rate of Rapid Effective Reperfusion From Hospital Arrival

Numerator: Ischemic stroke patients who achieve TICI 2B or higher for the primary vessel occlusion within 120 minutes (greater than or equal to 0 minutes and less than or equal to 150 minutes) of hospital arrival.
Denominator: Ischemic stroke patients treated with mechanical endovascular reperfusion therapy for a large vessel occlusion (LVO).

Variable Key: Timing I

1. Start processing. Run cases, which are included in the Comprehensive Stoke Initial Patient Population and pass the edits defined in the Clinical Data Processing Flow, through this measure.

2. Check ICD-10-CM Principal Diagnosis Code.
  1. If all ICD-10-CM Principal Diagnosis codes are not on Table 8.1, the case will proceed to a Measure Category Assignment of B and will not be in the Measure Population. Stop processing.
  2. If at least one of the ICD-10-CM Principal Diagnosis codes is on Table 8.1, continue processing and proceed to check Elective Carotid Intervention.

3. Check Elective Carotid Intervention.
  1. If Elective Carotid Intervention is missing, the case will proceed to a Measure Category Assignment of X and will be rejected. Stop processing.
  2. If Elective Carotid Intervention equals Y, the case will proceed to a Measure Category Assignment of B and will not be in the Measure Population. Stop processing.
  3. If Elective Carotid Intervention equals N, continue processing and proceed to check Failed Attempt at Thrombectomy.

4. Check Failed Attempt at Thrombectomy.
  1. If Failed Attempt at Thrombectomy is missing, the case will proceed to a Measure Category Assignment of X and will be rejected. Stop processing.
  2. If Failed Attempt at Thrombectomy equals Y, the case will proceed to a Measure Category Assignment of D and will be in the Measure Population. Stop processing.
  3. If Failed Attempt at Thrombectomy equals N, continue processing and proceed to check ICD-10-PCS Principal or Other Procedure Codes.

5. Check ICD-10-PCS Principal or Other Procedure Codes.
  1. If all ICD-10-PCS Principal or Other Procedure Codes are not on Table 8.1b, the case will proceed to a Measure Category Assignment of B and will not be in the Measure Population. Stop processing.
  2. If at least one of the ICD-10-PCS Principal or Other Procedure Codes is on Table 8.1b, continue processing and proceed to check Initial NIHSS Less Than 6.

6. Check Initial NIHSS Less Than 6.
  1. If Initial NIHSS Less Than 6 is missing, the case will proceed to a Measure Category Assignment of X and will be rejected. Stop processing.
  2. If Initial NIHSS Less Than 6 equals Y, the case will proceed to a Measure Category Assignment of B and will not be in the Measure Population. Stop processing.
  3. If Initial NIHSS Less Than 6 equals N, continue processing and proceed to check Delayed Endovascular Rescue Procedure .

7. Check Delayed Endovascular Rescue Procedure.
  1. If Delayed Endovascular Rescue Procedure is missing, the case will proceed to a Measure Category Assignment of X and will be rejected. Stop processing.
  2. If Delayed Endovascular Rescue Procedure equals Y, the case will proceed to a Measure Category Assignment of B and will not be in the Measure Population. Stop processing.
  3. If Delayed Endovascular Rescue Procedure equals N, continue processing and proceed to check Site of Primary Vessel Occlusion .

8. Check Site of Primary Vessel Occlusion.
  1. If Site of Primary Vessel Occlusion is missing, the case will proceed to a Measure Category Assignment of X and will be rejected. Stop processing.
  2. If Site of Primary Vessel Occlusion equals 1, 2, 3, 9, 10, 12, 13 or 14, the case will proceed to a Measure Category Assignment of B and will not be in the Measure Population. Stop processing.
  3. If Site of Primary Vessel Occlusion equals 4, 5, 6, 7, 8 or 11, continue processing and proceed to check Post-Treatment Thrombolysis in Cerebral Infarction (TICI) Reperfusion Grade.

9. Check Post-Treatment Thrombolysis in Cerebral Infarction (TICI) Reperfusion Grade.
  1. If Post-Treatment Thrombolysis in Cerebral Infarction (TICI) Reperfusion Grade is missing, the case will proceed to a Measure Category Assignment of X and will be rejected. Stop processing.
  2. If Post-Treatment Thrombolysis in Cerebral Infarction (TICI) Reperfusion Grade equals 2 or 3, the case will proceed to a Measure Category Assignment of D and will be in the Measure Population. Stop processing.
  3. If Post-Treatment Thrombolysis in Cerebral Infarction (TICI) Reperfusion Grade equals 1, continue processing and proceed to check Arrival Date.

10. Check Arrival Date.
  1. If Arrival Date is missing, the case will proceed to a Measure Category Assignment of X and will be rejected. Stop processing.
  2. If Arrival Date equals UTD, the case will proceed to a Measure Category Assignment of D and will be in the Measure Population. Stop processing.
  3. If Arrival Date is Non-UTD value continue processing and proceed to check Arrival Time.

11. Check Arrival Time.
  1. If Arrival Time is missing, the case will proceed to a Measure Category Assignment of X and will be rejected. Stop processing.
  2. If Arrival Time equals UTD, the case will proceed to a Measure Category Assignment of D and will be in the Measure Population. Stop processing.
  3. If Arrival Time is Non-UTD value continue processing and proceed to check TICI Date.

12. Check TICI Date.
  1. If TICI Date is missing, the case will proceed to a Measure Category Assignment of X and will be rejected. Stop processing.
  2. If TICI Date equals UTD, the case will proceed to a Measure Category Assignment of D and will be in the Measure Population. Stop processing.
  3. If TICI Date is Non-UTD value continue processing and proceed to check TICI Time.

13. Check TICI Time.
  1. If TICI Time is missing, the case will proceed to a Measure Category Assignment of X and will be rejected. Stop processing.
  2. If TICI Time equals UTD, the case will proceed to a Measure Category Assignment of D and will be in the Measure Population. Stop processing.
  3. If TICI Time is Non-UTD value continue processing and proceed to calculate Timing I.

14. Calculate Timing I (in minute). Timing I, in minute, is equal to the TICI Date and TICI Time minus Arrival Date and Arrival Time, continue processing and proceed to check Timing I.

15. Check Timing I
  1. If Timing I is less than 0 minutes, the case will proceed to a Measure Category Assignment of X and will be rejected. Stop processing.
  2. If Timing I is greater than 150 minutes, the case will proceed to a Measure Category Assignment of D and will be in the Measure Population. Stop processing.
  3. If Timing I is greater than or equal to 0 minutes and less than or equal to 150 minutes, the case will proceed to a Measure Category Assignment of E and will be in the numerator population. Stop processing.

Measure Information Form CSTK-11
CPT® only copyright 2025 American Medical Association. All rights reserved.
Specifications Manual for Joint Commission National Quality Measures (v2026A1)
Discharges 01-01-2026 (1Q26) through 06-30-2026 (2Q26)

LICENSE FOR USE OF CURRENT PROCEDURAL TERMINOLOGY, FOURTH EDITION (“CPT®”)

CPT® only copyright 2025 American Medical Association. All rights reserved. CPT® is a registered trademark of the American Medical Association.

You, your employees and agents are authorized to use CPT® only as contained in The Joint Commission performance measures solely for your own personal use in directly participating in healthcare programs administered by The Joint Commission. You acknowledge that the American Medical Association (“AMA”) holds all copyright, trademark and other rights in CPT®.

Any use not authorized herein is prohibited, including by way of illustration and not by way of limitation, making copies of CPT® for resale and/or license, transferring copies of CPT® to any party not bound by this Agreement, creating any modified or derivative work of CPT®, or making any commercial use of CPT®. License to use CPT® for any use not authorized herein must be obtained through the American Medical Association, Intellectual Property Services, AMA Plaza, 330 North Wabash Avenue, Suite 39300, Chicago, Illinois 60611-5885. Applications are available at the American Medical Association Web site, www.ama- assn.org/go/cpt.

U.S. Government Rights This product includes CPT® which is commercial technical data, which was developed exclusively at private expense by the American Medical Association, 330 North Wabash Avenue, Chicago, Illinois 60611. The American Medical Association does not agree to license CPT® to the Federal Government based on the license in FAR 52.227-14 (Data Rights - General) and DFARS 252.227-7015 (Technical Data - Commercial Items) or any other license provision. The American Medical Association reserves all rights to approve any license with any Federal agency.

Disclaimer of Warranties and Liabilities. CPT® is provided “as is” without warranty of any kind, either expressed or implied, including but not limited to the implied warranties of merchantability and fitness for a particular purpose. Fee schedules, relative value units, conversion factors and/or related components are not assigned by the AMA, are not part of CPT®, and the (AMA is not recommending their use. The AMA does not directly or indirectly practice medicine or dispense medical services. The responsibility for the content of this product is with The Joint Commission, and no endorsement by the AMA is intended or implied. The AMA disclaims responsibility for any consequences or liability attributable to or related to any use, non-use, or interpretation of information contained or not contained in this product.

This Agreement will terminate upon notice if you violate its terms. The AMA is a third party beneficiary to this Agreement.

Should the foregoing terms and conditions be acceptable to you, please indicate your agreement and acceptance by clicking below on the button labeled “accept”.

^