Specifications Manual for Joint Commission National Quality Measures (v2026A1)
Posted: 10/20/2025

Release Notes:
Measure Information Form
Version 2026A1

Measure Information Form

Measure Set: Comprehensive Stroke (CSTK)

Set Measure ID: CSTK-10

Set Measure ID Performance Measure Name
CSTK-10 viewtopic Modified Rankin Score (mRS) at 90 Days: Favorable Outcome (Overall Rate)
CSTK-10a viewtopic Functional Status Prior to Stroke-Independent: IV Alteplase Only
CSTK-10b viewtopic Functional Status Prior to Stroke-Dependent: IV Alteplase Only
CSTK-10c viewtopic Functional Status Prior to Stroke-Independent: MER Therapy
CSTK-10d viewtopic Functional Status Prior to Stroke-Dependent: MER Therapy

Performance Measure Name: Modified Rankin Score (mRS at 90 Days: Favorable Outcome)

Description: Ischemic stroke patients treated with intra-venous (IV) alteplase or who undergo mechanical endovascular reperfusion therapy and have a mRS less than or equal to 2 at 90 days (≥75 days and ≤105 days)

CSTK-10   All ischemic stroke patients treated with intra-venous (IV) alteplase or who undergo mechanical endovascular reperfusion therapy and have a mRS less than or equal to 2 at 90 days (≥75 days and ≤105 days)

CSTK-10a   Ischemic stroke patients treated with intra-venous (IV) alteplase only and have a mRS 0, 1, or 2 documented prior to the stroke; OR no mRS documented prior to the stroke

CSTK-10b   Ischemic stroke patients treated with intra-venous (IV) alteplase only and have a mRS 3, 4, or 5 documented prior to the stroke

CSTK-10c   Ischemic stroke patients treated with mechanical endovascular reperfusion therapy with or without IV/IA alteplase therapy and have a mRS 0, 1, or 2 documented prior to the stroke; OR no mRS documented prior to the stroke

CSTK-10d   Ischemic stroke patients treated with mechanical endovascular reperfusion therapy with or without IV/IA alteplase therapy and have a mRS 3, 4, or 5 documented prior to the stroke

The CSTK-10 measure is reported as an overall rate which includes ischemic stroke patients treated with intra-venous (IV) alteplase only or who undergo mechanical endovascular reperfusion therapy with or without IV/IA alteplase therapy and have a mRS less than or equal to 2 at 90 days (>/=75 days and </=105 days); CSTK-10a, CSTK-10b, CSTK-10c, and CSTK-10d are subsets of the overall rate, stratified by mRS prior to the stroke and type of reperfusion therapy.

Rationale: The Modified Rankin Scale (mRS) is the accepted standard for assessing recovery post-stroke. As such, it has become the most widely used clinical outcome measure for stroke clinical trials. Scores are used to measure the degree of disability or dependence in activities of daily living. Score reliability and reproducibility are improved through use of a structured interview by a trained evaluator. Interviews may be conducted in-person or over the phone. According to guideline recommendations from the American Heart Association/American Stroke Association, standardized interviews to obtain a mRS score should be conducted for acute ischemic stroke patients treated with IV or IA alteplase therapy or mechanical endovascular reperfusion therapy at 3 months (90 days); however, recovery may continue well beyond 3 months for many ischemic stroke patients.

Recent clinical studies (e.g., AURORA, BEST, BASICS, BAOCHE, ATTENTION) have evaluated stroke disability at 90 days following endovascular therapy (EVT) for patients with large vessel occlusions. Patients undergoing EVT were more likely to achieve favorable outcomes and functional independence as assessed by mRS score of 0-2 when compared to medical management.

Type Of Measure: Outcome

Improvement Noted As: Increase in the rate

Numerator Statement:
CSTK-10:   Ischemic stroke patients with a mRS less than or equal to 2 at 90 days (≥75 days and ≤105 days)

CSTK-10a:   Ischemic stroke patients with a mRS less than or equal to 2 at 90 days (≥75 days and ≤105 days) and a mRS 0, 1, or 2 documented prior to the stroke; OR no mRS documented prior to the stroke

CSTK-10b:   Ischemic stroke patients with a mRS less than or equal to 2 at 90 days (≥75 days and ≤105 days) and a mRS 3, 4, or 5 documented prior to the stroke

CSTK-10c:   Ischemic stroke patients with a mRS less than or equal to 2 at 90 days (≥75 days and ≤105 days) and a mRS 0, 1, or 2 documented prior to the stroke; OR no mRS documented prior to the stroke

CSTK-10d:   Ischemic stroke patients with a mRS less than or equal to 2 at 90 days (≥75 days and ≤105 days) and a mRS 3, 4, or 5 documented prior to the stroke
Included Populations: As above

Excluded Populations: None

Data Elements:

Denominator Statement:
CSTK-10:   Ischemic stroke patients treated with IV alteplase therapy or who undergo mechanical endovascular reperfusion therapy

CSTK-10a:   Ischemic stroke patients treated with IV alteplase only

CSTK-10b:   Ischemic stroke patients treated with IV alteplase only

CSTK-10c:   Ischemic stroke patients treated with mechanical endovascular reperfusion therapy with or without IV/IA alteplase therapy

CSTK-10d:   Ischemic stroke patients treated with mechanical endovascular reperfusion therapy with or without IV/IA alteplase therapy

Included Populations:
  • Discharges with ICD-10-CM Principal Diagnosis Code for ischemic stroke as defined in Appendix A, Table 8.1 for ICD-10 codes, AND
  • Patients with documented IV alteplase therapy (ICD-10-PCS Principal or Other Procedure Codes as defined in Appendix A, Table 8.1a for ICD-10 codes), OR
  • Patients with documented Mechanical Endovascular Reperfusion Therapy (ICD-10-PCS Principal or Other Procedure Codes as defined in Appendix A, Table 8.1b for ICD-10 codes)

Excluded Populations:
  • Patients less than 18 years of age
  • Patients who have a Length of Stay > 120 days
  • Patients admitted for Elective Carotid Intervention
  • Patients and their caregivers who cannot be contacted via phone or in-person at 90 days

Data Elements:

Risk Adjustment: Suspended. This section has been moved to the ORYX Risk Adjustment Guide. The guide is available to the public on the Joint Commission's website.

Data Collection Approach: Retrospective data sources for required data elements include administrative data and, if applicable, medical record documents.

Data Accuracy: Variation may exist in the assignment of ICD-10 codes; therefore, coding practices may require evaluation to ensure consistency.

Measure Analysis Suggestions: None

Sampling: Yes. Please refer to the measure set specific sampling requirements and for additional information see the Population and Sampling Specifications section.

Data Reported As: Aggregate rate generated from count data reported as a proportion.

Selected References:
  • Adams HP, del Zoppo G, Alberts MJ, Bhatt DL, Brass L, Furlan A, Grubb RL, Higashida RT, Jauch EC, Kidwell C, Lyden PD, Morgenstern LB, Qureshi AI, Rosenwasser RH, Scott PA, Wijdicks E. Guidelines for the Early Management of Adults with Ischemic Stroke: A Guideline From the American Heart Association/American Stroke Association Stroke Council, Clinical Cardiology Council, Cardiovascular Radiology and Intervention Council, and the Atherosclerotic Peripheral Vascular Disease and Quality of Care Outcomes in Research Interdisciplinary Working Groups. Stroke. 2007;38:1675-1678.
  • Banks JL, Marotta CA. Outcomes validity and reliability of the modified Rankin scale: implications for stroke clinical trials: a literature review and synthesis. Stroke. 2007:38:2262-2269.
  • Bruno A, Shah N, Lin C, Close B, Hess DC, Davis K, Baute V, Switzer JA, Waller JL, Nichols FT. Simplified modified Rankin scale questionnaire: reproducibility over the telephone and validation with quality of life. Stroke. 2011;42:2276-2279.
  • Campbell BCV, Mitchell PJ, Kleinig TJ, Dewey HM, Churilov L, Yassi N, et. al. Endovascular therapy for ischemic stroke with perfusion-imaging selection. NEJM. 2015 Mar;372(11): 1009-17.
  • Demchuk AM, Goyal M, Monon BK, Eesa M, Ryckborst KJ, Kamal N, et. al. Endovascular treatment for Small Core and Anterior circulation Proximal occlusion with Emphasis on minimizing CT to recanalization times (ESCAPE) trial: methodology. Int J Stroke. 2015 Apr;10(3): 429-38.
  • Jauch EC, Saver JL, Adams HP Jr, Bruno A, Connors JJ, Demaerschalk BM, Khatri P, et al. Guidelines for the early management of patients with acute ischemic stroke: a guideline for healthcare professionals from the American Heart Association/American Stroke Association. Stroke. 2013;44:32-36.
  • Leifer D, Bravata DM, Connors JJ III, Hinchey JA, Jauch EC, Johnston SC, Latchaw R, Likosky W, Ogilvy C, Qureshi AI, Summers D, Sung GY, Williams LS, Zorowitz R, on behalf of the American Heart Association Special Writing Group of the Stroke Council, Atherosclerotic Peripheral Vascular Disease Working Group and Council on Cardiovascular Surgery and Anesthesia, and Council on Cardiovascular Nursing. Metrics for measuring quality of care in comprehensive stroke centers: detailed follow-up to Brain Attack Coalition comprehensive stroke center recommendations: a statement for healthcare professionals from the American Heart Association/American Stroke Association. Stroke. 2011;42:857.
  • Martin, S.S., Aday, A.W., Allen, N.B., Almarzooq, Z.I., Anderson, C.A.M., Arora, P.,…Palaniappan, L.P. “2025 Heart Disease and Stroke Statistics: A Report of US and Global Data From the American Heart Association.” [In eng]. Circulation 151, (Feb 25 2025): e354.
  • Powers WJ, Rabinstein AA, Ackerson T, Adeoye OM, Bambakidis NC, Becker K, Biller J, et al; on behalf of the American Heart Association Stroke Council. 2018 Guidelines for the Early Management of Patients with Acute Ischemic Stroke: A Guideline for Healthcare Professionals From the American Heart Association/American Stroke Association. Stroke. 2018 Jan;49:e10-e11.
  • Powers WJ, Rabinstein AA, Ackerson T, Adeoye OM, Bambakidis NC, Becker K, Biller J, et al. Guidelines for the Early Management of Patients with Acute Ischemic Stroke: 2019 Update to the 2018 Guidelines for the Early Management of Acute Ischemic Stroke. A Guideline for Healthcare Professionals From the American Heart Association/American Stroke Association. Stroke. 2019 Dec;50(12):e344-e418.
  • Quinn TJ, Dawson J, Walters MR, Lees KR. Reliability of the modified Rankin scale. Stroke. 2007:38:e144.
  • Rankin J. Cerebral vascular accidents in patients over the age of 60. Scott Med J. 1957;2(5):200-15.
  • Saver JL, Goyal M, Bonafe A, Diener HC, Levy EI, Pereira VM, et. al. Stent-retriever thrombectomy after intravenous t-PA vs. t-PA alone in stroke. NEJM. 2015 Apr: 1-11.
  • Schwamm LH, Holloway RG, Amarenco P. Audebert HJ, Bakas T, Chumbler NR, Handschu R, Jauch EC, Knight WA IV, Levine SR, Mayberg M, Meyer BC, Meyers PM, Skalabrin E, Wechsler LR; American Heart Association Stroke Council; Interdisciplinary Council on Peripheral Vascular Disease. A review of the evidence for the use of telemedicine within stroke systems of care: a scientific statement for the American Heart Association/American Stroke Association. Stroke. 2009;40:2616-2634.
  • The National Institute of Neurological Disorders and Stroke rt-PA Stroke Study Group. Tissue plasminogen activator for acute ischemic stroke. The National Institute of Neurological Disorders and Stroke rt-PA Stroke Study Group. New England Journal of Medicine 1995;333:1581-1587.
  • Turk AS, Frei D, Fiorella D, Mocco J, Baxter B, Siddiqui A, et. al. ADAPT FAST study: a direct aspiration first pass technique for acute stroke thrombectomy. J Neurointerv Surg. 2014 May;694): 260-4.
  • Wilson JT, Hareendran A, Hendry A, Potter J. Bone I, Muir KW. Reliability of the modified Rankin scale across multiple raters: benefits of a structured interview. Stroke. 2005;36:777-781.

Measure Algorithm:
Graphic depiction of the Measure Algorithm. Refer to the Algorithm Narrative for each detailed step. Graphic depiction of the Measure Algorithm. Refer to the Algorithm Narrative for each detailed step. Graphic depiction of the Measure Algorithm. Refer to the Algorithm Narrative for each detailed step.

CSTK-10: Algorithm Narrative

CSTK-10: Modified Rankin Score (mRS) at 90 Days: Favorable Outcome

Numerator Statement: Ischemic stroke patients with a mRS less than or equal to 2 at 90 days (greater or equal to 75 days and less or equal to 105 days)

Denominator Statement: Ischemic stroke patients treated with IV alteplase therapy or who undergo mechanical endovascular reperfusion therapy

Stratification table:
If Measure ID is CSTK-10 then Measure Name is Overall Rate.

If Measure ID is CSTK-10a then Measure Name is Functional Status Prior to Stroke-Independent Intra-Venous (IV) Alteplase Only.

If Measure ID is CSTK-10b then Measure Name is Functional Status Prior to Stroke-Dependent Intra-Venous (IV) Alteplase Only.

If Measure ID is CSTK-10c then Measure Name is Functional Status Prior to Stroke-Independent Mechanical Endovascular Reperfusion (MER) Therapy.

If Measure ID is CSTK-10d then Measure Name is Functional Status Prior to Stroke-Dependent Mechanical Endovascular Reperfusion (MER) Therapy.

1. Start processing. Run cases, which are included in the Stroke Initial Patient Population and pass the edits defined in the Clinical Data Processing Flow, through this measure.

2. Check ICD-10 CM Principal Diagnosis codes
  1. If all ICD-10 CM Principal Diagnosis codes are missing or none of them on Table 8.1, the case will proceed to a Overall Rate Category Assignment of B and will not be in the Measure Population. Proceed to Step 12.
  2. If at least one of the ICD-10 CM Principal Diagnosis codes is on Table 8.1, continue processing and proceed to check Elective Carotid Intervention.

3. Check Elective Carotid Intervention.
  1. If Elective Carotid Intervention is missing, the case will proceed to a Overall Rate Category Assignment of X and will be rejected. Proceed to Step 12.
  2. If Elective Carotid Intervention equals Y the case will proceed to a Overall Rate Category Assignment of B and will not be in the Measure Population. Proceed to Step 12.
  3. If Elective Carotid Intervention equals N continue processing and proceed to check ICD-10-PCS Principal or Other Procedure Codes.

4. Check ICD-10-PCS Principal or Other Procedure Codes.
  1. If ICD-10-PCS Principal or Other Procedure Codes are all missing or none of them on Table 8.1a or 8.1b, the case will proceed to a Overall Rate Category Assignment of B and will not be in the Measure Population. Proceed to Step 12.
  2. If ICD-10-PCS Principal or Other Procedure Codes is Any on Table 8.1a and None on Table 8.1b, continue processing and proceed to check IV Alteplase Initiation.
  3. If ICD-10-PCS Principal or Other Procedure Codes is on Table 8.1b, continue processing and proceed to check Discharge Disposition.

5. Check IV Alteplase Initiation.
  1. If IV Alteplase Initiation is missing, the case will proceed to a Overall Rate Category Assignment of X and will be rejected. Proceed to Step 12.
  2. If IV Alteplase Initiation equals N, the case will proceed to a Overall Rate Category Assignment of B and will not be in the Measure Population. Proceed to Step 12.
  3. If IV Alteplase Initiation equals Y, the case will proceed to check Discharge Disposition.

6. Check Discharge Disposition.
  1. If Discharge Disposition is missing, the case will proceed to a Overall Rate Category Assignment of X and will be rejected. Proceed to Step 12.
  2. If Discharge Disposition equals 2, 3 or 6 the case will proceed to a Overall Rate Category Assignment of D and will be in the Measure Population. Proceed to Step 12.
  3. If Discharge Disposition equals 1, 4, 5, 7 or 8 continue processing and proceed to check Modified Rankin Score (mRS) Date.

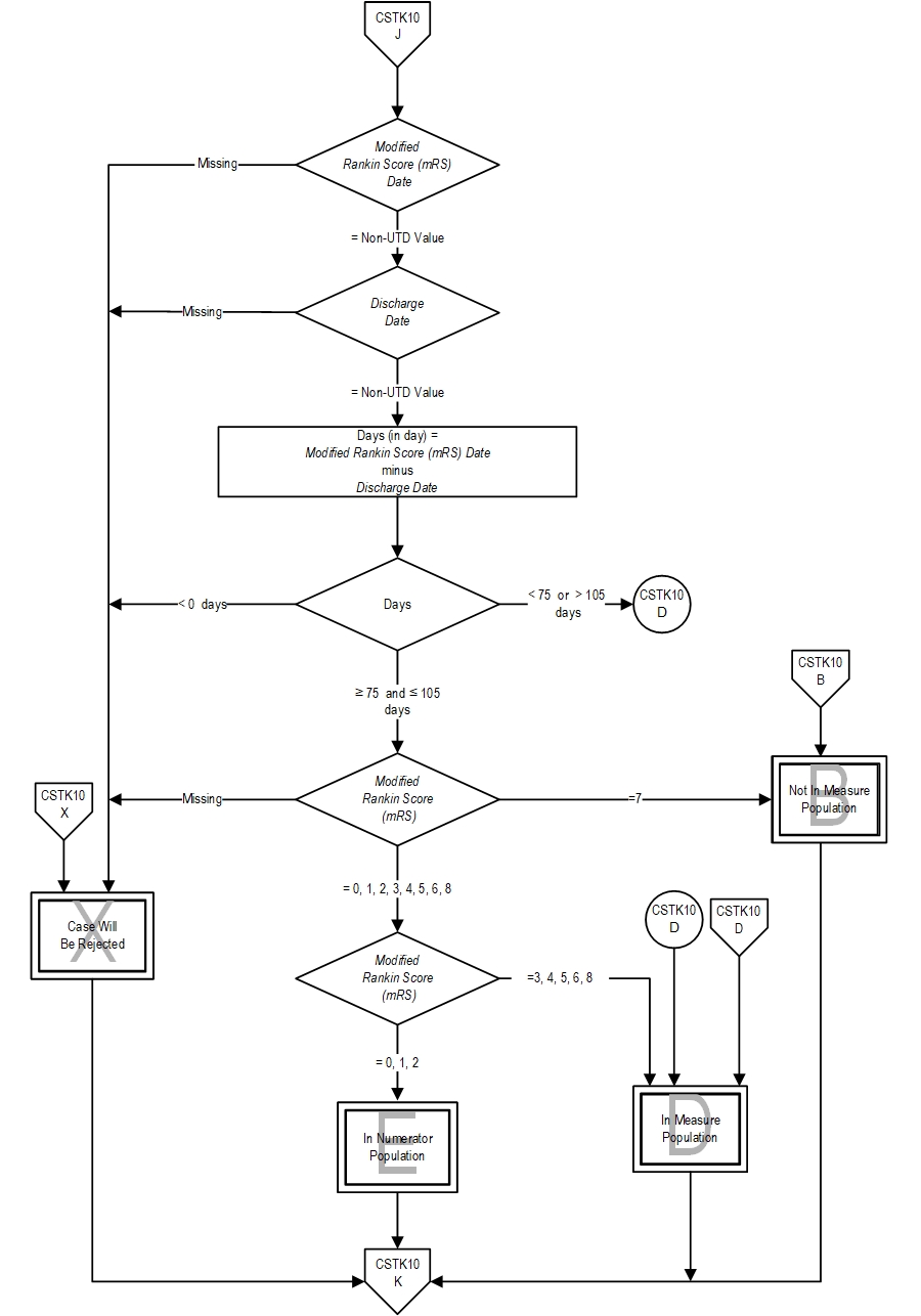
7. Check Modified Rankin Score (mRS) Date.
  1. If Modified Rankin Score (mRS) Date is missing, the case will proceed to a Overall Rate Category Assignment of X and will be rejected. Proceed to Step 12.
  2. If Modified Rankin Score (mRS) Date equals a Non-UTD Value continue processing and proceed to check Discharge Date.

8. Check Discharge Date.
  1. If Discharge Date is missing the case will proceed to a Overall Rate Category Assignment of X and will be rejected. Proceed to Step 12.
  2. If Discharge Date equals a Non-UTD Value continue processing and proceed to Compute Days.

9. Compute Days (in day).
  1. Days (in day) equals Modified Rankin Score (mRS) Date minus Discharge Date.
  2. Proceed to Check Days (in day).

10. Check Days (in day).
  1. If Days (in day) is less than zero, the case will proceed to a Overall Rate Category Assignment for CSTK-10 of X and will be rejected. Proceed to Step 12.
  2. If Days (in day) is less than seventy-five or greater than one hundred and five, the case will proceed to Overall Rate Category Assignment of D and will be in the Measure Population. Proceed to Step 12.
  3. Days (in day) is greater or equal to seventy-five and less or equal to one hundred and five. Continue processing and proceed to check Modified Rankin Score (mRS)

11. Check Modified Rankin Score (mRS).
  1. If Modified Rankin Score (mRS) is missing, the case will proceed to a Overall Rate Category Assignment of X and will be rejected. Proceed to Step 12.
  2. If Modified Rankin Score (mRS) equals 7 the case will proceed to a Overall Rate Category Assignment of B and will not be in the Measure Population. Proceed to Step 12.
  3. If Modified Rankin Score (mRS) equals 3, 4, 5, 6 or 8 the case will proceed to a Overall Rate Category Assignment of D and will be in the Measure Population. Proceed to Step 12.
  4. If Modified Rankin Score (mRS) equals 0, 1 or 2 the case will proceed to a Measure Category Assignment of E and will be in the Numerator Population. Proceed to Step 12.

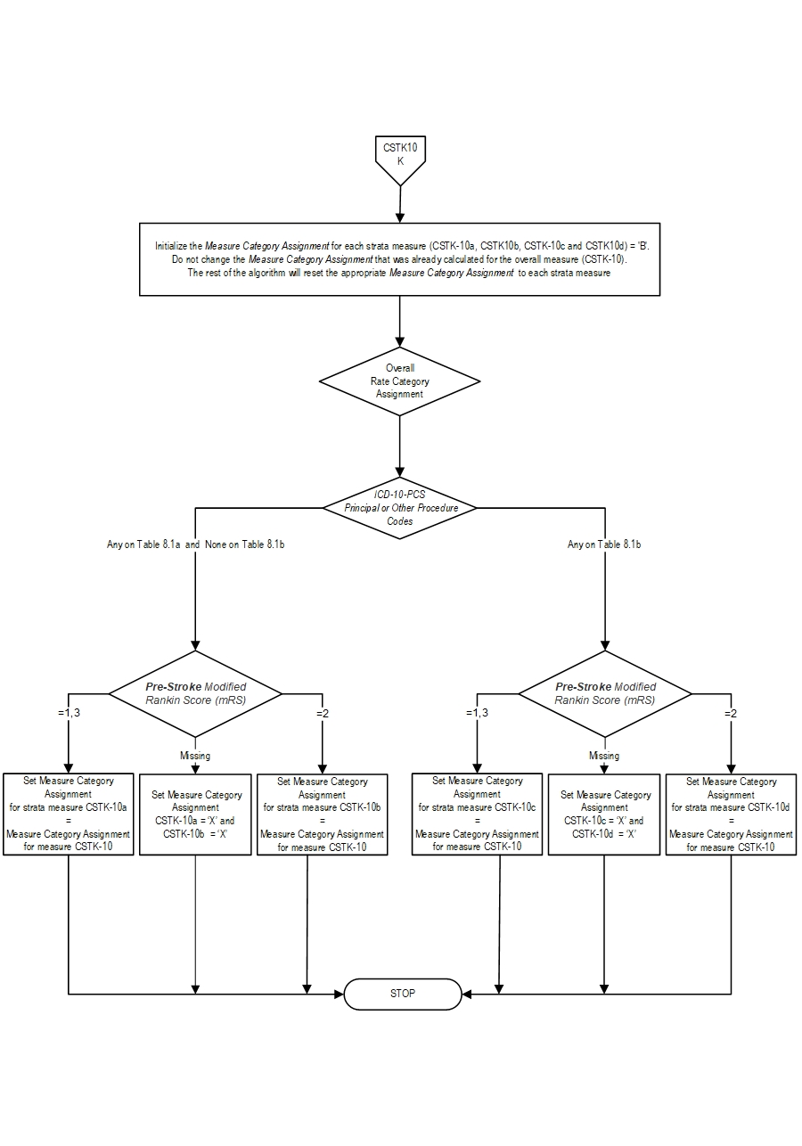
12. Initialize the Measure Category Assignment for each strata measure (CSTK-10a, CSTK-10b, CSTK-10c and CSTK-10d) to B, Not In Measure Population. Do not change the Measure Category Assignment that was already calculated for the overall measure (CSTK-10). The rest of the algorithm will reset the appropriate Measure Category Assignment to each strata measure. Proceed to Step 13, check ICD-10-PCS Principal or Other Procedure Codes.

13. Check ICD-10-PCS Principal or Other Procedure Codes.
  1. If Any ICD-10-PCS Principal or Other Procedure Codes are on Table 8.1a and None are on Table 8.1b, the case will proceed to Step 14 to check Pre-Stroke Modified Rankin Score (mRS) when Table 8.1a Procedures.
  2. If Any ICD-10-PCS Principal or Other Procedure Codes are on Table 8.1b, the case will proceed to Step 15 to check Pre-Stroke Modified Rankin Score (mRS) when Table 8.1b Procedures.

14. Check Pre-Stroke Modified Rankin Score (mRS) when Table 8.1a Procedures.
  1. If Modified Rankin Score (mRS) is missing the case will set Measure Category Assignment for CSTK-10a and CSTK-10b to X. Stop Processing.
  2. If Modified Rankin Score (mRS) equals 1 or 3 the case will set Measure Category Assignment for strata measure CSTK-10a to the Overall Rate Category Assignment. Stop Processing.
  3. If Modified Rankin Score (mRS) equals 2 the case will set Measure Category Assignment for strata measure CSTK-10b to the Overall Rate Category Assignment. Stop Processing.

15. Check Pre-Stroke Modified Rankin Score (mRS) when Table 8.1b Procedures.
  1. If Modified Rankin Score (mRS) is missing the case will set Measure Category Assignment for CSTK-10c and CSTK-10d to X. Stop Processing.
  2. If Modified Rankin Score (mRS) equals 1 or 3 the case will set Measure Category Assignment for strata measure CSTK-10c to the Overall Rate Category Assignment. Stop Processing.
  3. If Modified Rankin Score (mRS) equals 2 the case will set Measure Category Assignment for strata measure CSTK-10d to the Overall Rate Category Assignment. Stop Processing.

Measure Information Form CSTK-10
CPT® only copyright 2025 American Medical Association. All rights reserved.
Specifications Manual for Joint Commission National Quality Measures (v2026A1)
Discharges 01-01-2026 (1Q26) through 06-30-2026 (2Q26)

LICENSE FOR USE OF CURRENT PROCEDURAL TERMINOLOGY, FOURTH EDITION (“CPT®”)

CPT® only copyright 2025 American Medical Association. All rights reserved. CPT® is a registered trademark of the American Medical Association.

You, your employees and agents are authorized to use CPT® only as contained in The Joint Commission performance measures solely for your own personal use in directly participating in healthcare programs administered by The Joint Commission. You acknowledge that the American Medical Association (“AMA”) holds all copyright, trademark and other rights in CPT®.

Any use not authorized herein is prohibited, including by way of illustration and not by way of limitation, making copies of CPT® for resale and/or license, transferring copies of CPT® to any party not bound by this Agreement, creating any modified or derivative work of CPT®, or making any commercial use of CPT®. License to use CPT® for any use not authorized herein must be obtained through the American Medical Association, Intellectual Property Services, AMA Plaza, 330 North Wabash Avenue, Suite 39300, Chicago, Illinois 60611-5885. Applications are available at the American Medical Association Web site, www.ama- assn.org/go/cpt.

U.S. Government Rights This product includes CPT® which is commercial technical data, which was developed exclusively at private expense by the American Medical Association, 330 North Wabash Avenue, Chicago, Illinois 60611. The American Medical Association does not agree to license CPT® to the Federal Government based on the license in FAR 52.227-14 (Data Rights - General) and DFARS 252.227-7015 (Technical Data - Commercial Items) or any other license provision. The American Medical Association reserves all rights to approve any license with any Federal agency.

Disclaimer of Warranties and Liabilities. CPT® is provided “as is” without warranty of any kind, either expressed or implied, including but not limited to the implied warranties of merchantability and fitness for a particular purpose. Fee schedules, relative value units, conversion factors and/or related components are not assigned by the AMA, are not part of CPT®, and the (AMA is not recommending their use. The AMA does not directly or indirectly practice medicine or dispense medical services. The responsibility for the content of this product is with The Joint Commission, and no endorsement by the AMA is intended or implied. The AMA disclaims responsibility for any consequences or liability attributable to or related to any use, non-use, or interpretation of information contained or not contained in this product.

This Agreement will terminate upon notice if you violate its terms. The AMA is a third party beneficiary to this Agreement.

Should the foregoing terms and conditions be acceptable to you, please indicate your agreement and acceptance by clicking below on the button labeled “accept”.

^