Specifications Manual for Joint Commission National Quality Measures (v2026A1)
Posted: 10/20/2025

Release Notes:
Measure Information Form
Version 2026A1

Measure Information Form

Measure Set: Total Hip and Total Knee Replacement Outpatient (THKR-OP)

Set Measure ID: THKR-OP-3

Set Measure ID Performance Measure Name
THKR-OP-3a viewtopic Discharged to Home - Hip and Knee Overall
THKR-OP-3b viewtopic Discharged to Home - Hip
THKR-OP-3c viewtopic Discharged to Home - Knee

Performance Measure Name: Discharged to Home

Description: Patients discharged to home following total hip or total knee replacement.

Rationale: Home-based rehabilitation is increasingly utilized to reduce health-care costs; however, with a shorter hospital stay, the possibility arises for an increase in adverse clinical outcomes. Research has shown that despite concerns about early hospital discharge, there is no difference in pain, functional outcomes, or patient satisfaction between groups that received home-based rehabilitation versus inpatient rehabilitation. Home-based rehabilitation protocol following elective primary total hip or knee replacement is the more cost-effective strategy.1-2

According to 2012 Medicare claims data, 49% of patients undergoing hip and knee replacements were discharged to an inpatient rehabilitation facility (IRF) or skilled nursing facility (SNF) for rehabilitation. Therefore, only 51% of patients were discharged to home.

Type Of Measure: Process

Improvement Noted As: Increase in the rate

Numerator Statement: Patients who were discharged to home following total hip or total knee replacement.
Included Populations: Patients discharged to home with or without home health services, in-home physical therapy or outpatient physical therapy.

Excluded Populations: None

Data Elements:

Denominator Statement: Patients undergoing a total hip or total knee replacement.
Included Populations:
  • Patient with a CPT® Code with Modifier as defined in Appendix A, Table 14.01b (Total Hip Replacement-OP), or Table 14.02b (Total Knee Replacement-OP), or Table 14.03b (Bilateral Hip Replacements-OP), or Table 14.04b (Bilateral Knee Replacements-OP).

Excluded Populations:
  • Patients less than 18 years of age
  • Residents of Other Health Care Facility:
    • Extended or Intermediate Care Facility (ECF/ICF)
    • Long Term Acute Care Hospital (LTACH)
    • Nursing Home or Facility including Veteran’s Administration Nursing Facility
    • Psychiatric Hospital or Psychiatric Unit of a Hospital
    • Skilled Nursing Facility (SNF), Sub-Acute Care or Swing Bed
    • Veterans Home
  • Patients with a CPT® Code with Modifier as defined in Appendix A: Table 14.05b (partial hip and partial knee replacements-OP), or Table 14.06b (revision and resurfacing procedures-OP), or Table 14.07b (removal of implanted devices/prostheses-OP)
  • Patients with an ICD-10-CM Principal Diagnosis Code or ICD-10-CM Other Diagnosis Code as defined in Appendix A: Table 14.08 (Complication of Internal Fixation Device/Prosthesis), or Table 14.09 (malignant neoplasm of the pelvis, sacrum, coccyx, lower limbs, or bone/bone marrow or a disseminated malignant neoplasm), or Table 14.10 (Fractures)
  • Patient expired
  • Patient left AMA
  • Physician/APN/PA/nurse/social worker/care manager/discharge planner/physical therapist/occupational therapist documentation of medical/social reason why patient cannot be discharged to home.

Data Elements:

Risk Adjustment: No.

Data Collection Approach: Retrospective data sources for required data elements include administrative data and medical records. Some hospitals may prefer to gather data concurrently by identifying patients in the population of interest. This approach provides opportunities for improvement at the point of care/service. However, complete documentation includes the principal or other ICD-10 diagnosis and CPT procedure codes, which require retrospective data entry.

Data Accuracy: Variation may exist in the assignment of ICD-10 and CPT codes; therefore, coding practices may require evaluation to ensure consistency.

Measure Analysis Suggestions: None

Sampling: Yes. Please refer to the measure set specific sampling requirements and for additional information see the Population and Sampling Specifications Section.

Data Reported As: Aggregate rate generated from count data reported as a proportion. Proportion for hip replacements, proportion for knee replacements and aggregated proportion for hip & knee replacements.

Selected References:
  • 1Mahomed NN, Davis AM, Hawker G, Badley E, Davey JR, Syed KA. et al. Inpatient compared with home-based rehabilitation following primary unilateral total hip or knee replacement: a randomized controlled trial. J Bone Joint Surg Am. 2008;90(8):1673–1680.
  • 2Padgett DE, et al. Study: Patients Who Go Home After Knee Replacement Do As Well as Those Discharged to Rehab Facility. Presented at: American Academy of Orthopaedic Surgeons Annual Meeting; March 24-28, 2015; Las Vegas.
  • Inpatient Rehabilitation Facility Services: Assessing payment adequacy and updating payments - Report to the Congress: Medicare Payment Policy March 2014
  • Mallinson TR, Bateman J, Tseng HY, Manheim L, et al. A Comparison of Discharge Functional Status After Rehabilitation in Skilled Nursing, Home Health, and Medical Rehabilitation Settings for Patients After Lower-Extremity Joint Replacement Surgery. Arch Phys Med Rehabil Vol 92, May 2011.
  • Fleischman A, Austin, M, Purtill JJ, Parvizi J, Hozack WJ, The Rothman Institute Study: Even if you live alone, there is no place like home after total joint arthroplasty. Presented at American Academy of Orthopaedic Surgeons Annual Meeting; March 14, 2017; San Diego, CA.
  • McLawhorn AS, Fu, MC, Schairer WW, Sculco PK, MacLeanCH,Padgett DE. Continued Inpatient Care After Primary Total Knee Arthroplasty Increases 30-Day Post-Discharge Complications: A Propensity Score-Adjusted Analysis. The Journal of Arthroplasty. January 31, 2017 (http://dx.doi.org/10.1016/j.arth.2017.01.039).
  • Ramos NL, Karia RJ, Hutzler LH, Brandt AM, Slover JD, Bosco JA. The effect of discharge disposition on 30-day readmission rates after total joint arthroplasty. J Arthroplasty. 2014 Apr;29(4):674-7. doi: 10.1016/j.arth.2013.09.010. Epub 2013 Oct 30.

Measure Algorithm:
Graphic depiction of the Measure Algorithm. Refer to the Algorithm Narrative for each detailed step. Graphic depiction of the Measure Algorithm. Refer to the Algorithm Narrative for each detailed step.

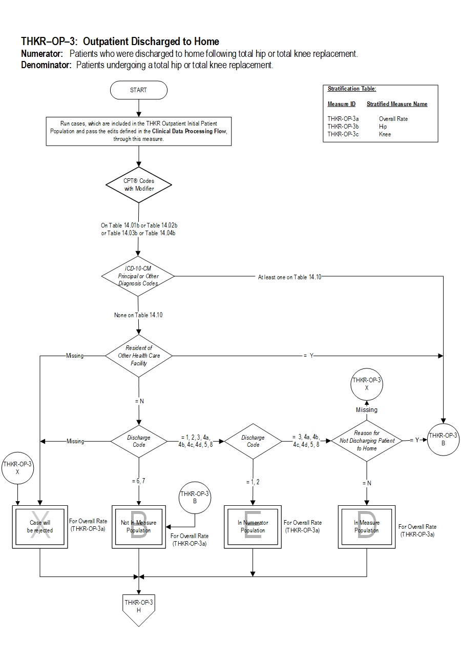
THKR-OP-3: Algorithm Narrative

THKR-OP-3: Outpatient Discharged to Home

Numerator: Patients who were discharged to home following total hip or total knee replacement.
Denominator: Patients undergoing a total hip or total knee replacement.

Stratification Table:
Measure ID Stratified Measure Name
THKR-OP-3a Overall Rate
THKR-OP-3b Hip
THKR-OP-3c Knee

1. Run cases, which are included in the THKR Outpatient Initial Patient Population and pass the edits defined in the Clinical Data Processing Flow, through this measure.

2. Check CPT® Codes with Modifier.
  1. If at least one of the CPT® Codes with Modifier is on Table 14.01b or Table 14.02b or Table 14.03b or Table 14.04b, continue processing and proceed to check ICD-10-CM Principal or Other Diagnosis Codes.
3. Check ICD-10-CM Principal or Other Diagnosis codes.
  1. If at least one of the ICD-10-CM Principal or Other Diagnosis codes is on Table 14.10, the case will proceed to a Measure Category Assignment of B and will not be in the Measure Population. Proceed to Step 7.
  2. If none of the ICD-10-CM Principal or Other Diagnosis codes are on Table 14.10, continue processing and proceed to check Resident of Other Health Care Facility.
4. Check Resident of Other Health Care Facility.
  1. If Resident of Other Health Care Facility is missing, the case will proceed to a Measure Category Assignment of X and will be rejected. Proceed to Step 7.
  2. If Resident of Other Health Care Facility equals Y, the case will proceed to a Measure Category Assignment of B and will not be in the Measure Population. Proceed to Step 7.
  3. If Resident of Other Health Care Facility equals N, continue processing and proceed to check Discharge Disposition.
5. Check Discharge Disposition.
  1. If Discharge Disposition is missing, the case will proceed to a Measure Category Assignment of X and will be rejected. Proceed to Step 7.
  2. If Discharge Disposition equals 6 or 7, the case will proceed to a Measure Category Assignment of B and will not be in the Measure Population. Proceed to Step 7.
  3. If Discharge Disposition equals 1 or 2, the case will proceed to a Measure Category Assignment of E and will be in the Numerator Population. Proceed to Step 7.
  4. If Discharge Disposition equals 3, 4a, 4b, 4c, 4d, 5 or 8, continue processing and proceed to check Reason for Not Discharging Patient to Home.
6. Check Reason for Not Discharging Patient to Home.
  1. If Reason for Not Discharging Patient to Home is missing, the case will proceed to a Measure Category Assignment of X and will be rejected. Proceed to Step 7.
  2. If Reason for Not Discharging Patient to Home equals Y, the case will proceed to a Measure Category Assignment of B and will not be in the Measure Population. Proceed to Step 7.
  3. If Reason for Not Discharging Patient to Home equals N, the case will proceed to a Measure Category Assignment of D and will be in the Measure Population. Proceed to Step 7.
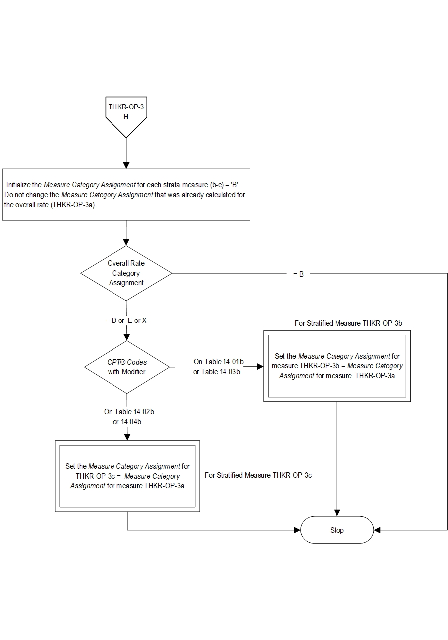
7. Initialize the Measure Category Assignment for each strata measure (b-c) equals to B. Do not change the Measure Category Assignment that was already calculated for the overall rate (THKR-OP-3a). Proceed to check Overall Rate Category Assignment.

8. Check Overall Rate Category Assignment.
  1. If Measure Category Assignment equals B, assign B to Measure Category Assignment for measures THKR-0P-03b and THKR-0P-03c. Stop Processing.
  2. If Measure Category Assignment equals D,E or X, continue processing and proceed to check CPT® Codes with Modifier.
9. Check CPT® Codes with Modifier.
  1. If CPT® Codes with Modifier is on Table 14.01b or Table 14.03b, set Measure Category Assignment for measure THKR-OP-03b equal to Measure Category Assignment of THKR-OP-03a. Stop processing.
  2. If CPT® Codes with Modifier is on Table 14.02b or Table 14.04b, set Measure Category Assignment for measure THKR-OP-03c equal to Measure Category Assignment of THKR-OP-03a. Stop processing.

Measure Information Form THKR-OP-3
CPT® only copyright 2025 American Medical Association. All rights reserved.
Specifications Manual for Joint Commission National Quality Measures (v2026A1)
Discharges 01-01-2026 (1Q26) through 06-30-2026 (2Q26)

LICENSE FOR USE OF CURRENT PROCEDURAL TERMINOLOGY, FOURTH EDITION (“CPT®”)

CPT® only copyright 2025 American Medical Association. All rights reserved. CPT® is a registered trademark of the American Medical Association.

You, your employees and agents are authorized to use CPT® only as contained in The Joint Commission performance measures solely for your own personal use in directly participating in healthcare programs administered by The Joint Commission. You acknowledge that the American Medical Association (“AMA”) holds all copyright, trademark and other rights in CPT®.

Any use not authorized herein is prohibited, including by way of illustration and not by way of limitation, making copies of CPT® for resale and/or license, transferring copies of CPT® to any party not bound by this Agreement, creating any modified or derivative work of CPT®, or making any commercial use of CPT®. License to use CPT® for any use not authorized herein must be obtained through the American Medical Association, Intellectual Property Services, AMA Plaza, 330 North Wabash Avenue, Suite 39300, Chicago, Illinois 60611-5885. Applications are available at the American Medical Association Web site, www.ama- assn.org/go/cpt.

U.S. Government Rights This product includes CPT® which is commercial technical data, which was developed exclusively at private expense by the American Medical Association, 330 North Wabash Avenue, Chicago, Illinois 60611. The American Medical Association does not agree to license CPT® to the Federal Government based on the license in FAR 52.227-14 (Data Rights - General) and DFARS 252.227-7015 (Technical Data - Commercial Items) or any other license provision. The American Medical Association reserves all rights to approve any license with any Federal agency.

Disclaimer of Warranties and Liabilities. CPT® is provided “as is” without warranty of any kind, either expressed or implied, including but not limited to the implied warranties of merchantability and fitness for a particular purpose. Fee schedules, relative value units, conversion factors and/or related components are not assigned by the AMA, are not part of CPT®, and the (AMA is not recommending their use. The AMA does not directly or indirectly practice medicine or dispense medical services. The responsibility for the content of this product is with The Joint Commission, and no endorsement by the AMA is intended or implied. The AMA disclaims responsibility for any consequences or liability attributable to or related to any use, non-use, or interpretation of information contained or not contained in this product.

This Agreement will terminate upon notice if you violate its terms. The AMA is a third party beneficiary to this Agreement.

Should the foregoing terms and conditions be acceptable to you, please indicate your agreement and acceptance by clicking below on the button labeled “accept”.

^