Specifications Manual for Joint Commission National Quality Measures (v2026A1)
Posted: 10/20/2025

Release Notes:
Measure Information Form
Version 2026A1

Measure Information Form

Measure Set: Total Hip and Total Knee Replacement Outpatient (THKR-OP)

Set Measure ID: THKR-OP-1

Set Measure ID Performance Measure Name
THKR-OP-1a viewtopic Regional Anesthesia - Hip and Knee Overall
THKR-OP-1b viewtopic Regional Anesthesia - Hip
THKR-OP-1c viewtopic Regional Anesthesia - Knee

Performance Measure Name: Regional Anesthesia

Description: Patients undergoing a total hip or total knee replacement with regional anesthesia attempted or performed. Regional anesthesia includes neuraxial anesthesia (spinal and epidural blocks) as well as peripheral nerve blocks.

Rationale: Regional anesthesia is associated with fewer postoperative complications and deaths than general anesthesia. Research shows that patients who received neuraxial anesthesia had statistically significant decreases in 30-day mortality and in-hospital complications including pneumonia, kidney failure and the need for mechanical ventilation.1 Additional studies show decrease in operative blood loss and need for blood transfusions.2-3 Additionally, evidence supports the overall beneficial effects of neuraxial anesthesia versus general anesthesia in decreasing the development of surgical site infections after total hip and knee arthroplasty.4 Several factors, such as compromised cardiopulmonary function, anticoagulative therapy, or anatomical deformity, may prevent general anesthesia and neuraxial blockade from being conducted in total joint replacement surgery.5 Peripheral nerve blocks (PNBs) can be used as the primary anesthetic for total knee replacement facilitating faster postoperative recovery than general anesthesia.6

In December, 2015, The American Academy of Orthopaedic Surgeons (AAOS) published Surgical Management of Osteoarthritis of the Knee Evidence-Based Clinical Practice Guidelines. Per the guidelines, evidence supports that neuraxial anesthesia could be used to improve select perioperative outcomes and complication rates compared to general anesthesia.7 In March, 2017, AAOS published Management of Osteoarthritis of the Hip Evidence-Based Clinical Practice Guidelines. These guidelines state evidence supports the use of neuraxial anesthesia compared to general anesthesia to reduce complications in patients undergoing total hip arthroplasty.8 According to the National Surgical Quality Improvement Project database, from 2005-2011, 52% of knee replacements and 60% of hip replacements were performed under general anesthesia.

Some surgeons avoid using regional anesthesia due to concerns that regional anesthesia may cause motor weakness, making patients more likely to fall when they are walking postoperatively. Peripheral nerve blockade did not alter the risk of inpatient fall, whereas use of neuraxial anesthesia reduced the risk by 30% compared with general anesthesia. The type of anesthesia may represent a modifiable risk factor and the use of neuraxial over general anesthesia may be considered in the context of a fall-prevention program.9

Type Of Measure: Process

Improvement Noted As: Increase in the rate

Numerator Statement: Patients undergoing a total hip or total knee replacement with regional anesthesia attempted or performed.
Included Populations: Patients receiving any of the following or documentation of a failed attempt of any of the following during the operative episode:

  • Epidural anesthesia
  • Epidural block
  • Peripheral nerve block (single injection or continuous infusion)
  • Spinal anesthesia
  • Spinal block
  • Subarachnoid block

Excluded Populations: None

Data Elements:

Denominator Statement: Patients undergoing a total hip or total knee replacement.
Included Populations:
  • Patients with a CPT® Code with Modifier as defined in Appendix A: Table 14.01b (Total Hip Replacements-OP), or Table 14.02b (Total Knee Replacements-OP), or Table 14.03b (Bilateral Hip Replacements-OP) or Table 14.04b (Bilateral Knee Replacements-OP)

Excluded Populations:
  • Patients less than 18 years of age
  • Patients with a CPT® Code with Modifier as defined in Appendix A: Table 14.05b (partial hip and partial knee replacements-OP), or Table 14.06b (revision and resurfacing procedures-OP), or Table 14.07b (removal of implanted devices/prostheses-OP)
  • Patients with an ICD-10-CM Principal Diagnosis Code or ICD-10-CM Other Diagnosis Codes as defined in Appendix A: Table 14.08 (complication of internal fixation device/prosthesis, or Table 14.09 (malignant neoplasm of the pelvis, sacrum, coccyx, lower limbs, or bone/bone marrow or a disseminated malignant neoplasm)
  • Patients with a documented Reason for No Regional Anesthesia

Data Elements:

Risk Adjustment: No.

Data Collection Approach: Retrospective data sources for required data elements include administrative data and medical records. Some hospitals may prefer to gather data concurrently by identifying patients in the population of interest. This approach provides opportunities for improvement at the point of care/service. However, complete documentation includes the principal or other ICD-10 diagnosis and CPT procedure codes, which require retrospective data entry.

Data Accuracy: Variation may exist in the assignment of ICD-10 and CPT codes; therefore, coding practices may require evaluation to ensure consistency.

Measure Analysis Suggestions: None

Sampling: Yes. Please refer to the measure set specific sampling requirements and for additional information see the Population and Sampling Specifications Section.

Data Reported As: Aggregate rate generated from count data reported as a proportion. Proportion for hip replacements, proportion for knee replacements and aggregated proportion for hip & knee replacements.

Selected References:

  • 1 Memtsoudis SG, Xuming S.; Ya-Lin Chiu, et al. Perioperative Comparative Effectiveness of Anesthetic Technique in Orthopedic Patients, Anesthesiology 05 2013, Vol.118, 1046-1058.
  • 2 Mauermann WJ, Shilling AM, Zuo Z. A comparison of neuraxial block versus general anesthesia for elective total hip replacement: a metaanalysis. Anesth. Analg. 2006; 103: 1018–25.
  • 3 Hu S, Zhang Z-Y, Hua Y-Q, Li J, Cai Z-D. A comparison of regional and general anaesthesia for total replacement of the hip or knee: a metaanalysis. J. Bone Joint Surg. Br. 2009; 91: 935–42.
  • 4 Zorrilla-Vaca A, Grant MC, Mathur V, Li J, Wu CL. The Impact of Neuraxial Versus General Anesthesia on the Incidence of Postoperative Surgical Site Infections Following Knee or Hip Arthroplasty: A Meta-Analysis. Regional Anesthesia & Pain Medicine: September/October 2016 - Volume 41 - Issue 5 - p 555–563.
  • 5 Kim JH, Cho MR, et al. A comparison of femoral/sciatic nerve block with lateral femoral cutaneous nerve block and combined spinal epidural anesthesia for total knee replacement arthroplasty. Korean J Anesthesiol 2012 May 62(5): 448-453.
  • 6 Liu JL, Yuan WX, et al. Peripheral nerve blocks versus general anesthesia for total knee replacement in elderly patients on the postoperative quality of recovery. Clinical Interventions in Aging 2014:9 341-350.
  • 7 Surgical Management of Osteoarthritis of the Knee Evidence-Based Clinical Practice Guideline. Adopted by the American Academy of Orthopaedic Surgeons Board of Directors, 12/4/2015.
  • 8 Management of Osteoarthritis of the Hip Evidence-Based Clinical Practice Guideline. Adopted by the American Academy of Orthopaedic Surgeons Board of Directors, 3.13.17.
  • 9 Memtsoudis SG, Thomas Danninger, Rehana Rasul, Jashvant Poeran, Philipp Gerner, Ottokar Stundner, Edward R. Mariano, Madhu Mazumdar. Inpatient Falls after Total Knee Arthroplasty. Anesthesiology, 2014; 120 (3): 551-563.
  • Nielsen PT, Jørgensen LN, Albrecht-Beste E, LeffersA, RasmussenLS. Lower thrombosis risk with epidural blockade in knee arthroplasty. Acta Orthopaedica Scandinavica, 1990,61:1, 29-31
  • Mitchell D, Friedman, RJ, Baker DJ, Cooke JE, Darcy, MD, Miller MC. Prevention of thromboembolic disease following total knee arthroplasty: Epidural versus general anesthesia. Clinical Orthopaedics & Related Research, August 1991; 269:109-112.
  • Jorgensen LN, Rasmussen LS, Nielsen PT, Leffers A, Albrecht-Beste E. Antithrombotic efficacy of continuous extradural analgesia after knee replacement. Br J Anaesth. 1991/1; 1: 8-12
  • Soohoo NF, Lieberman JR, et al. Development of Quality of Care Indicators for Patients Undergoing THR/TKR. BMJ Qual Saf 2011;20:153-157
  • Basques BA, Toy JO, Bohl, DD, Golinvaux, NS, Grauer, JN. General Compared with Spinal Anesthesia for Total Hip Arthroplasty. The Journal of Bone and Joint Surgery 2015;97:455-61
  • Hunt LP, Ben-Shlomo Y, Clark EM, Dieppe P, Judge A, MacGregor AJ, Tobias JH, Vernon K, Blom AW. 90 day mortality after 409,096 total hip replacements for osteoarthritis, from the National Joint Registry for England and Wales: a retrospective analysis, Lancet. 2013 Sep 28;382(9898):1097-104
  • Premier-IHI Integrated Care Pathway for Total Joint Arthroplasty (April 2013)
  • Williams-Russo P, Sharrock NE, Haas SB, et al. Randomized Trial of Epidural Versus General Anesthesia: Outcomes After Primary Total Knee Replacement. Clinical Orthopaedics & Related Research. 331:199-208, October, 1996.
  • National Surgical Quality Improvement Project database
  • FORCE-Total Joint Registry database
  • Warren, F., Sundaram, A., Anis, A., Kamath, S., Mont, S., Higuera, S., & Piuzzi, S. (2020). Spinal Anesthesia Is Associated With Decreased Complications After Total Knee and Hip Arthroplasty. Journal of the American Academy of Orthopaedic Surgeons, 28(5), e213–e221.

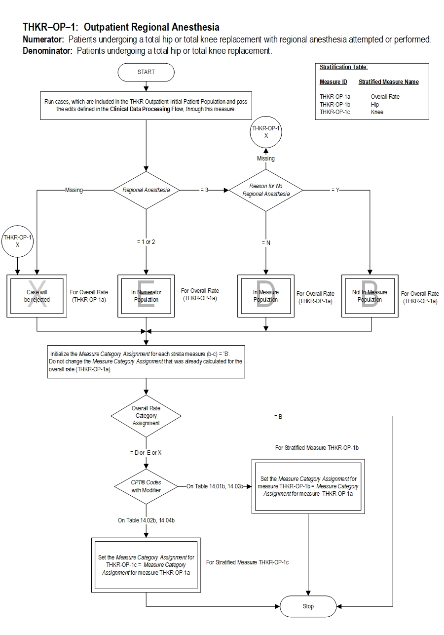
Measure Algorithm:

Graphic depiction of the Measure Algorithm. Refer to the Algorithm Narrative for each detailed step.

THKR-OP-1: Algorithm Narrative

THKR-OP-1: Outpatient Regional Anesthesia

Numerator: Patients undergoing a total hip or total knee replacement with regional anesthesia attempted or performed.
Denominator: Patients undergoing a total hip or total knee replacement.

Stratification Table:
Measure ID = THKR-OP-1a, Stratified Measure Name = Overall Rate
Measure ID = THKR-OP-1b, Stratified Measure Name = Hip
Measure ID = THKR-OP-1c, Stratified Measure Name = Knee

1. Start Outpatient Regional Anesthesia logic. Run cases, which are included in the THKR Outpatient Initial Patient Population and pass the edits defined in the Clinical Data Processing Flow, through this measure.
2. Check Regional Anesthesia.
  1. If Regional Anesthesia is Missing, the case will proceed to a Measure Category Assignment of X and Case will be rejected. For Overall Rate (THKR-OP-1a). Proceed to Step 4.
  2. If Regional Anesthesia equals 1 or 2, the case will proceed to a Measure Category Assignment of E and will be In Numerator Population. For Overall Rate (THKR-OP-1a). Proceed to Step 4.
  3. If Regional Anesthesia equals 3, the case will continue processing and proceed to Check Reason for No Regional Anesthesia.
3. Check Reason for No Regional Anesthesia.
  1. If Reason for No Regional Anesthesia is Missing, the case will proceed to a Measure Category Assignment of X and Case will be rejected. For Overall Rate (THKR-OP-1a). Proceed to Step 4.
  2. If Reason for No Regional Anesthesia equals N, the case will proceed to a Measure Category Assignment of D and will be In Measure Population. For Overall Rate (THKR-OP-1a). Proceed to Step 4.
  3. If Reason for No Regional Anesthesia equals Y, the case will proceed to a Measure Category Assignment of B and will be Not in Measure Population. For Overall Rate (THKR-OP-1a). Proceed to Step 4.
4. Initialize the Measure Category Assignment for each strata measure (b-c) equals 'B'. Do not change the Measure Category Assignment that was already calculated for the overall rate (THKR-OP-1a). Proceed to Check Overall Rate Category Assignment.
5. Check Overall Rate Category Assignment.
  1. If Overall Rate Category Assignment equals B, the case will Stop processing.
  2. If Overall Rate Category Assignment equals D or E or X, the case will continue processing and proceed to Check CPT Codes with Modifier.
6. Check CPT Codes with Modifier.
  1. If CPT Codes with Modifier is On Table 14.02b, 14.04b, the case will continue processing and proceed to Check the Measure Category Assignment for THKR-OP-1c.
  2. If CPT Codes with Modifier is On Table 14.01b, 14.03b, the case will continue processing and proceed to Check the Measure Category Assignment for THKR-OP-1b.
7. Set the Measure Category Assignment for THKR-OP-1c equals Measure Category Assignment for measure THKR-OP-1a. For Stratified Measure THKR-OP-1c. Stop processing.
8. Set the Measure Category Assignment for THKR-OP-1b equals Measure Category Assignment for measure THKR-OP-1a. For Stratified Measure THKR-OP-1b. Stop processing.

Measure Information Form THKR-OP-1
CPT® only copyright 2025 American Medical Association. All rights reserved.
Specifications Manual for Joint Commission National Quality Measures (v2026A1)
Discharges 01-01-2026 (1Q26) through 06-30-2026 (2Q26)

LICENSE FOR USE OF CURRENT PROCEDURAL TERMINOLOGY, FOURTH EDITION (“CPT®”)

CPT® only copyright 2025 American Medical Association. All rights reserved. CPT® is a registered trademark of the American Medical Association.

You, your employees and agents are authorized to use CPT® only as contained in The Joint Commission performance measures solely for your own personal use in directly participating in healthcare programs administered by The Joint Commission. You acknowledge that the American Medical Association (“AMA”) holds all copyright, trademark and other rights in CPT®.

Any use not authorized herein is prohibited, including by way of illustration and not by way of limitation, making copies of CPT® for resale and/or license, transferring copies of CPT® to any party not bound by this Agreement, creating any modified or derivative work of CPT®, or making any commercial use of CPT®. License to use CPT® for any use not authorized herein must be obtained through the American Medical Association, Intellectual Property Services, AMA Plaza, 330 North Wabash Avenue, Suite 39300, Chicago, Illinois 60611-5885. Applications are available at the American Medical Association Web site, www.ama- assn.org/go/cpt.

U.S. Government Rights This product includes CPT® which is commercial technical data, which was developed exclusively at private expense by the American Medical Association, 330 North Wabash Avenue, Chicago, Illinois 60611. The American Medical Association does not agree to license CPT® to the Federal Government based on the license in FAR 52.227-14 (Data Rights - General) and DFARS 252.227-7015 (Technical Data - Commercial Items) or any other license provision. The American Medical Association reserves all rights to approve any license with any Federal agency.

Disclaimer of Warranties and Liabilities. CPT® is provided “as is” without warranty of any kind, either expressed or implied, including but not limited to the implied warranties of merchantability and fitness for a particular purpose. Fee schedules, relative value units, conversion factors and/or related components are not assigned by the AMA, are not part of CPT®, and the (AMA is not recommending their use. The AMA does not directly or indirectly practice medicine or dispense medical services. The responsibility for the content of this product is with The Joint Commission, and no endorsement by the AMA is intended or implied. The AMA disclaims responsibility for any consequences or liability attributable to or related to any use, non-use, or interpretation of information contained or not contained in this product.

This Agreement will terminate upon notice if you violate its terms. The AMA is a third party beneficiary to this Agreement.

Should the foregoing terms and conditions be acceptable to you, please indicate your agreement and acceptance by clicking below on the button labeled “accept”.

^