Specifications Manual for Joint Commission National Quality Measures (v2026A1)
Posted: 10/20/2025

Release Notes:
Measure Information Form
Version 2026A1

Measure Information Form

Measure Set: Total Hip and Total Knee Replacement Inpatient (THKR-IP)

Set Measure ID: THKR-IP-4

Set Measure ID Performance Measure Name
THKR-IP-4a viewtopic Preoperative Functional/Health Status Assessment - Hip and Knee Overall
THKR-IP-4b viewtopic Preoperative Functional/Health Status Assessment - Hip
THKR-IP-4c viewtopic Preoperative Functional/Health Status Assessment - Knee

Performance Measure Name: Preoperative Functional/Health Status Assessment

Description: Patients who completed the general health and joint specific functional status assessments within 90 days prior to surgery as specified below:

Hips: [VR-12 or PROMIS-Global] AND [HOOS Jr. (6 questions) or HOOS Pain, Function Daily Living Subscales (27 questions)]

Knees: [VR-12 or PROMIS-Global] AND [KOOS Jr. (7 questions) or KOOS Stiffness, Pain, Function Daily Living Subscales (28 questions)]

The assessment tool must reflect the status of the patient’s health condition, health behavior, or experience with health care from the patient’s perspective, without interpretation of the patient’s response by a clinician or anyone else 1. The assessment can be completed by phone, mail, email, or in-person.

Rationale: Good orthopedic care requires knowledge of the patient’s history of musculoskeletal pain and associated limitations in daily function. Standardized measures of patient-reported outcomes (PROs) can provide this information. Integrating PROs into routine orthopedic patient visits can provide key information to monitor changes in symptom severity over time, support shared clinical care decisions, and assess treatment effectiveness.2

Patient reported outcome measures (PROMs) capture patients’ self-assessments of their health and provide a mechanism for evaluating the effectiveness of patient-centered care.3 In acknowledgement of the administrative burden associated with PRO data capture, The Joint Commission will implement PROMs in a phased approach. During this first phase, the process of collecting preoperative data will be measured. During the second phase, pre- and postoperative data will be evaluated with the goal of calculating patients’ improvement scores. The American Academy of Orthopedic Surgeons and American Association of Hip and Knee Surgeons are very supportive of the Centers for Medicare and Medicaid Services’ effort to develop patient-reported functional status outcome measures for total hip and knee arthroplasty. When fully specified and risk-adjusted, these measures will be useful in assessing quality and value of care and will permit performance measurement progression beyond process measures.4-5

On August 31, 2015, the American Association of Hip and Knee Surgeons (AAHKS) convened a Patient Reported Outcomes Summit for Total Joint Arthroplasty in Baltimore, Maryland. Representatives from orthopaedic organizations (AAHKS, AAOS, The Hip Society, The Knee Society, and American Joint Replacement Registry), CMS, YNHHSC/CORE, National Committee for Quality Assurance (NCQA), Mathematica, CECity, and Blue Cross Blue Shield Association participated in the Summit. The Summit’s goal was to obtain a consensus regarding the patient-reported outcomes (PRO) and risk variables suitable for total hip and knee arthroplasty performance measures.6 The instruments specified in this measure, align with the Summit’s recommendations as well as CMS Comprehensive Care for Joint Replacement (CJR) legislation.

The Veterans RAND 12 Item Health Survey (VR-12) is a generic patient reported outcome (PRO) instrument used to measure health related quality of life. This tool, which measures physical function and health status, is widely used and is well validated in the total hip and total knee population. Additionally, the Patient Reported Outcomes Measurement Information System (PROMIS) Global-10 instrument, funded by the National Institute of Health, is increasingly used in the United States. PROMIS instruments use modern measurement theory to assess patient–reported health status for physical, mental, and social well–being to reliably and validly measure patient reported outcomes (PROs) for clinical research and practice. PROMIS instruments measure concepts such as pain, fatigue, physical function, depression, anxiety and social function. Hip disability and Osteoarthritis Outcome Score (HOOS) and Knee injury and Osteoarthritis Outcome Score (KOOS) are well validated and widely used instruments for measuring joint-specific pain and physical function before and after joint replacement. While the full HOOS and KOOS surveys are lengthy, the orthopedic community prefers an abbreviated survey that captures a subset of items referred to as HOOS JR/KOOS JR.

Type Of Measure: Process

Improvement Noted As: Increase in the rate

Numerator Statement: Patients who completed the general health (VR-12 or PROMIS-Global) AND joint specific functional status assessments (HOOS Jr./subscales or KOOS Jr./subscales) within 90 days prior to surgery.

Included Populations: As above

Excluded Populations: None

Data Elements:

Denominator Statement: Patients undergoing total hip or total knee replacement.
Included Populations:
  • Patients with an ICD-10-PCS Principal Procedure Code as defined in Appendix A: Table 14.01a Total Hip Replacement or Table 14.02a Total Knee Replacement

Excluded Populations:
  • Patients less than 18 years of age
  • Patients who have a Length of Stay greater than 120 day
  • Patients with an ICD-10-PCS Other Procedure Code as defined in Appendix A: Table 14.05a (partial hip and partial knee replacements), Table 14.06a (revision and resurfacing procedures), Table 14.07a (removal of implanted devices/prostheses)
  • Patients with an ICD-10-CM Principal Diagnosis Code or ICD-10-CM Other Diagnosis Code as defined in Appendix A: Table 14.08 (complication of internal fixation device/prosthesis), Table 14.09 (malignant neoplasm of the pelvis, sacrum, coccyx, lower limbs, or bone/bone marrow or a disseminated malignant neoplasm), or Table 14.10 (Fractures)

Data Elements:

Risk Adjustment: No.

Data Collection Approach: Retrospective data sources for required data elements include administrative data and medical records. Some hospitals may prefer to gather data concurrently by identifying patients in the population of interest. This approach provides opportunities for improvement at the point of care/service. However, complete documentation includes the principal or other ICD-10 diagnosis and procedure codes, which require retrospective data entry.

Data Accuracy: Variation may exist in the assignment of ICD-10 codes; therefore, coding practices may require evaluation to ensure consistency.

Measure Analysis Suggestions: None

Sampling: Yes. Please refer to the measure set specific sampling requirements and for additional information see the Population and Sampling Specifications Section.

Data Reported As: Aggregate rate generated from count data reported as a proportion. Proportion for hip replacements, proportion for knee replacements and aggregated proportion for hip & knee replacements

Selected References:
  • 1 Cella D, Hahn EA, Jensen SE, Patient-Reported Outcomes in Performance Measurement, ©2015 Research Triangle Institute.
  • 2 Ayers DC, Zheng H, Franklin PD. Integrating Patient-reported Outcomes Into Orthopaedic Clinical Practice: Proof of Concept From FORCE-TJR. Clinical Orthopaedics and Related Research. 2013;471(11):3419-3425. doi:10.1007/s11999-013-3143-z.
  • 3 Patient-Reported Outcomes Following Elective Primary Total Hip and/or Total Knee Arthroplasty: Hospital-Level Performance Measure(s), Phase 3 Measure Methodology Report, Yale New Haven Health Services Corporation – Center for Outcomes Research and Evaluation (CORE), May 2015.
  • 4 AAOS letter to Andy Slavitt, Acting Administrator/CMS dated April 3, 2015. Re.: Response during public comment on “Proposed Electronic Clinical Quality Measures for Functional Status Assessment and Improvement for Patients who received a Total Hip Replacement and Functional Status Assessment and Improvement for Patients who received a Total Knee Replacement.”
  • 5 AAHKS letter to Andy Slavitt, Acting Administrator/CMS dated March 30, 2015. Re.: Response during public comment on “Proposed Electronic Clinical Quality Measures for Functional Status Assessment and Improvement for Patients who received a Total Hip Replacement and Functional Status Assessment and Improvement for Patients who received a Total Knee Replacement.”

  • 6 Patient Reported Outcomes Summit for Total Joint Arthroplasty Report, August 31, 2015.
  • AAHKS sponsored Patient Reported Outcomes Summit for Total Joint Arthroplasty Report. August 31, 2015.
  • FORCE-TJR letter to CMS dated September 3, 2015. Response during public comment on CMS-5516-Proposal for Comprehensive Care for Joint Replacement Payment Model for Acute Care Hospitals Furnishing Lower Extremity Joint Replacement Services.
  • AAHKS, AAOS, AJRR letter to Andy Slavitt, Acting Administrator/CMS dated September 8, 2015. Response during public comment on CMS-5516-Proposal for Comprehensive Care for Joint Replacement Payment Model for Acute Care Hospitals Furnishing Lower Extremity Joint Replacement Services.
  • AAHKS letter to Andy Slavitt, Acting Administrator/CMS dated September 8, 2015. Response during public comment on CMS-5516-Proposal for Comprehensive Care for Joint Replacement Payment Model for Acute Care Hospitals Furnishing Lower Extremity Joint Replacement Services.

Measure Algorithm:
Graphic depiction of the Measure Algorithm. Refer to the Algorithm Narrative for each detailed step. Graphic depiction of the Measure Algorithm. Refer to the Algorithm Narrative for each detailed step.

THKR-IP-4: Algorithm Narrative

THKR-IP-4: Inpatient Preoperative Functional/Health Status Assessment

Numerator: Patients who completed the general health (VR-12 or PROMIS- Global) AND joint specific functional status assessments (HOOS Jr./subscales or KOOS Jr./subscales) within 90 days prior to surgery.
Denominator: Patients undergoing elective total hip or total knee replacement.

Variable Key: Initial Assessment Day

Stratification Table:
Measure ID Stratified Measure Name
THKR-IP-4a Overall Rate
THKR-IP-4b Hip
THKR-IP-4c Knee

1. Run cases, which are included in the THKR Inpatient Initial Patient Population and pass the edits defined in the Clinical Data Processing Flow, through this measure.

2. Check ICD-10-CM Principal or Other Diagnosis Codes.
  1. If at least one of the ICD-10-CM Principal or Other Diagnosis Codes is on 14.10, the case will proceed to a Measure Category Assignment of B and will not be in the Measure Population. Proceed to Step 8
  2. If all ICD-10-CM Principal or Other Diagnosis Codes are missing or none of them on Table 14.10, continue processing and proceed to check ICD-10-PCS Principal Procedure Date.
3. Check ICD-10-PCS Principal Procedure Date.
  1. If ICD-10-PCS Principal Procedure Date is missing, the case will proceed to a Measure Category Assignment of X and will be rejected. Proceed to Step 8.
  2. If ICD-10-PCS Principal Procedure Date equals UTD, the case will proceed to a Measure Category Assignment of D and will be in the Measure Population. Proceed to Step 8.
  3. If ICD-10-PCS Principal Procedure Date equals Non-UTD value, continue processing and proceed to check Preoperative Assessments Completed.
4. Check Preoperative Assessments Completed.
  1. If Preoperative Assessments Completed is missing, the case will proceed to a Measure Category Assignment of X and will be rejected. Proceed to Step 8.
  2. If Preoperative Assessments Completed equals N, the case will proceed to a Measure Category Assignment of D and will be in the Measure Population. Proceed to Step 8.
  3. If Preoperative Assessments Completed equals Y, continue processing and proceed to check Preoperative Assessments Completion Date.
5. Check Preoperative Assessments Completion Date.
  1. If Preoperative Assessments Completion Date is missing, the case will proceed to a Measure Category Assignment of X and will be rejected. Proceed to Step 8.
  2. If Preoperative Assessments Completion Date equals UTD, the case will proceed to a Measure Category Assignment of D and will be in the Measure Population. Proceed to Step 8.
  3. If Preoperative Assessments Completion Date equals non-UTD value, continue processing and proceed to calculate Initial Assessment Day.
6. Calculate Initial Assessment Day. Initial Assessment Day, in days, is equal to ICD-10-PCS Principal Procedure Date minus Preoperative Assessments Completion Date, continue processing and proceed to check Initial Assessment Day.

7. Check Initial Assessment Day.
  1. If Initial Assessment Day is less than 0 day(s) or greater than 90 days, the case will proceed to a Measure Category Assignment of D and will be in the Measure Population. Proceed to Step 8.
  2. If Initial Assessment Day is greater than or equal to 0 and less than or equal to 90 days, the case will proceed to a Measure Category Assignment of E and will be in the Numerator Population. Proceed to Step 8.
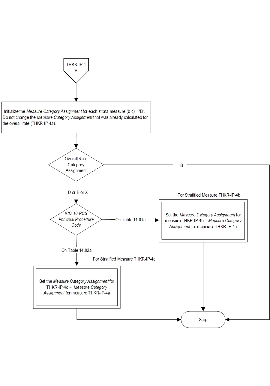
8. Initialize the Measure Category Assignment for each strata measure (b-c) equals to B. Do not change the Measure Category Assignment that was already calculated for the overall rate (THKR-IP-4a). Proceed to check Overall Rate Category Assignment.

9. Check Overall Rate Category Assignment.
  1. If Measure Category Assignment equals B, assign B to Measure Category Assignment for measures THKR-IP-04b and THKR-IP-04c. Stop Processing.
  2. If Measure Category Assignment equals D, E or X, continue processing and proceed to check ICD-10-PCS Principal Procedure Code.
10. Check ICD-10-PCS Principal Procedure Code.
  1. If ICD-10-CM Principal Diagnosis Code is on Table 14.01a, set Measure Category Assignment for measure THKR-IP-04b equal to Measure Category Assignment of THKR-IP-04a. Stop processing.
  2. If ICD-10-CM Principal Diagnosis Code is on Table 14.02a, set Measure Category Assignment for measure THKR-IP-04c equal to Measure Category Assignment of THKR-IP-04a. Stop processing.

Measure Information Form THKR-IP-4
CPT® only copyright 2025 American Medical Association. All rights reserved.
Specifications Manual for Joint Commission National Quality Measures (v2026A1)
Discharges 01-01-2026 (1Q26) through 06-30-2026 (2Q26)

LICENSE FOR USE OF CURRENT PROCEDURAL TERMINOLOGY, FOURTH EDITION (“CPT®”)

CPT® only copyright 2025 American Medical Association. All rights reserved. CPT® is a registered trademark of the American Medical Association.

You, your employees and agents are authorized to use CPT® only as contained in The Joint Commission performance measures solely for your own personal use in directly participating in healthcare programs administered by The Joint Commission. You acknowledge that the American Medical Association (“AMA”) holds all copyright, trademark and other rights in CPT®.

Any use not authorized herein is prohibited, including by way of illustration and not by way of limitation, making copies of CPT® for resale and/or license, transferring copies of CPT® to any party not bound by this Agreement, creating any modified or derivative work of CPT®, or making any commercial use of CPT®. License to use CPT® for any use not authorized herein must be obtained through the American Medical Association, Intellectual Property Services, AMA Plaza, 330 North Wabash Avenue, Suite 39300, Chicago, Illinois 60611-5885. Applications are available at the American Medical Association Web site, www.ama- assn.org/go/cpt.

U.S. Government Rights This product includes CPT® which is commercial technical data, which was developed exclusively at private expense by the American Medical Association, 330 North Wabash Avenue, Chicago, Illinois 60611. The American Medical Association does not agree to license CPT® to the Federal Government based on the license in FAR 52.227-14 (Data Rights - General) and DFARS 252.227-7015 (Technical Data - Commercial Items) or any other license provision. The American Medical Association reserves all rights to approve any license with any Federal agency.

Disclaimer of Warranties and Liabilities. CPT® is provided “as is” without warranty of any kind, either expressed or implied, including but not limited to the implied warranties of merchantability and fitness for a particular purpose. Fee schedules, relative value units, conversion factors and/or related components are not assigned by the AMA, are not part of CPT®, and the (AMA is not recommending their use. The AMA does not directly or indirectly practice medicine or dispense medical services. The responsibility for the content of this product is with The Joint Commission, and no endorsement by the AMA is intended or implied. The AMA disclaims responsibility for any consequences or liability attributable to or related to any use, non-use, or interpretation of information contained or not contained in this product.

This Agreement will terminate upon notice if you violate its terms. The AMA is a third party beneficiary to this Agreement.

Should the foregoing terms and conditions be acceptable to you, please indicate your agreement and acceptance by clicking below on the button labeled “accept”.

^