Specifications Manual for Joint Commission National Quality Measures (v2026A1)
Posted: 10/20/2025

Release Notes:
Measure Information Form
Version 2026A1

Measure Information Form

Measure Set: Total Hip and Total Knee Replacement Inpatient (THKR-IP)

Set Measure ID: THKR-IP-2

Set Measure ID Performance Measure Name
THKR-IP-2a viewtopic Postoperative Ambulation on Day of Surgery - Hip & Knee Overall
THKR-IP-2b viewtopic Postoperative Ambulation on Day of Surgery - Hip
THKR-IP-2c viewtopic Postoperative Ambulation on Day of Surgery - Knee

Performance Measure Name: Postoperative Ambulation on Day of Surgery

Description: Patients undergoing total hip or total knee replacement who ambulated postoperatively the day of surgery or ambulated in the PACU or within 4 hours of discharge from the PACU.

Rationale: Early ambulation as close to the time of surgery as possible can reduce the risk of complications associated with bed rest such as deep vein thrombosis, pulmonary embolism, atelectasis, pneumonia and urinary retention. Additionally, early ambulation results in a decreased length of stay, lowering the patient’s risk for hospital acquired infections and other complications. Early ambulation leads to improvement in outcomes (range of motion, gait, balance, muscle strength and pain) without an increase in adverse events.1 Studies demonstrating positive results showed that rapid ambulation can be achieved as early as in the PACU.2

Type Of Measure: Process

Improvement Noted As: Increase in the rate

Numerator Statement: Patients undergoing total hip or total knee replacement who ambulated postoperatively the day of surgery or ambulated in the PACU or within 4 hours of discharge from the PACU.
Included Populations:
  • Postoperative ambulation (walking) on the day of surgery
  • Postoperative ambulation (walking) in the PACU or within 4 hours of discharge from the PACU

Excluded Populations: None

Data Elements:

Denominator Statement: Patients undergoing a total hip or total knee replacement.
Included Populations:
  • Patients with an ICD-10-PCS Principal Procedure Code as defined in Appendix A: Table 14.01a Total Hip Replacement or Table 14.02a Total Knee Replacement

Excluded Populations:
  • Patients less than 18 years of age
  • Patients who have a Length of Stay greater than 120 days
  • Patients with an ICD-10-PCS Other Procedure Code as defined in Appendix A: Table 14.05a (partial hip and partial knee replacements), or Table 14.06a (revision and resurfacing procedures, or Table 14.07a (removal of implanted devices/prostheses)
  • Patients with an ICD-10-CM Principal Diagnosis Code or ICD-10-CM Other Diagnosis Code as defined in Appendix A: Table 14.08 (complication of Internal Fixation Device/Prosthesis) or Table 14.09 (malignant neoplasm of the pelvis, sacrum, coccyx, lower limbs, or bone/bone marrow or a disseminated malignant neoplasm), or Table 14.10 (Fractures)
  • Postoperative patients who are admitted to ICU on Principal Procedure Date or PACU Discharge Date
  • Patient expired on Principal Procedure Date
  • Patient expired on PACU Discharge Date
  • Patient left AMA on PACU Discharge Date
  • Documented contraindication by physician/APN/PA/nurse/physical therapist/occupational therapist for not ambulating on day of surgery (e.g. nerve block has not worn off, hypotensive upon standing, patient is vomiting)

Data Elements:

Risk Adjustment: No.

Data Collection Approach: Retrospective data sources for required data elements include administrative data and medical records. Some hospitals may prefer to gather data concurrently by identifying patients in the population of interest. This approach provides opportunities for improvement at the point of care/service. However, complete documentation includes the principal or other ICD-10 diagnosis and procedure codes, which require retrospective data entry.

Data Accuracy: Variation may exist in the assignment of ICD-10 codes; therefore, coding practices may require evaluation to ensure consistency.

Measure Analysis Suggestions: None

Sampling: Yes. Please refer to the measure set specific sampling requirements and for additional information see the Population and Sampling Specifications Section.

Data Reported As: Aggregate rate generated from count data reported as a proportion. Proportion for hip replacements, proportion for knee replacements and aggregated proportion for hip & knee replacements.

Selected References:
  • 1Guerra ML, Singh PJ, Taylor NF. Early mobilization of patients who have had a hip or knee joint replacement reduces length of stay in hospital: A systematic review. Clin Rehabil. 2014 Dec 1.
  • 2Tayrose G, Newman D, Slover J, Jaffe F, Hunter T, Bosco J. Rapid Mobilization Decreases Length of Stay in Joint Replacement Patients. Bulletin of the Hospital for Joint Diseases 2013;71(3):222-6.
  • AAOS Guidelines on Preventing Venous Thromboembolic Disease in Patients Undergoing Elective Hip and Knee Arthroplasty”, AAOS.
  • Premier-IHI Integrated Care Pathway for Total Joint Arthroplasty (April 2013)
  • Soohoo NF, Lieberman JR, et al. Development of Quality of Care Indicators for Patients Undergoing THR/TKR. BMJ Qual Saf 2011;20:153-157
  • Larsen K, Sorensen, O, Hansen T, Thomsen P, Soballe K. Accelerated perioperative care and rehabilitation intervention for hip and knee replacement is effective: A randomized clinical trial involving 87 patients with 3 months of followup. Acta Orthopaedica 79:2, 149-159.
  • den Hertog A, Gliesche K, Timm J, Mühlbauer B, Zebrowski. Pathway-controlled fast-track rehabilitation after total knee arthroplasty: a randomized prospective clinical study evaluating the recovery pattern, drug consumption, and length of stay. Arch Orthop Trauma Surg. 2012 Aug; 132(8):1153-63.
  • Smith TO, McCabe C, Lister Set al Rehabilitation implications during the development of the Norwich Enhanced Recovery Programme (NERP) for patients following total knee and total hip arthroplasty. Orthop Traumatol Surg Res 2012; 98: 499–505.
  • Raut S, Mertes SC, Muniz-Terrera G, Khanduja V. Factors associated with prolonged length of stay following a total knee replacement in patients aged over 75. Int Orthop 2012; 36: 1,601–1,608.
  • Raphael M, Jaeger M, van Vlymen J. Easily adoptable total joint arthroplasty program allows discharge home in two days. Can J Anaesth 2011; 58: 902–910
  • Pua YH, Ong PH. Association of early ambulation with length of stay and costs in total knee arthroplasty: retrospective cohort study. Am J Phys Med Rehabil 2014; 93:962-970.
  • Chen AF, Stewart MK, Heyl AE, Klatt BA. Effect of Immediate Postoperative Physical Therapy on Length of Stay for Total Joint Arthroplasty Patients. The Journal of Arthroplasty 2012;Vol.27 No. 6
  • Wellman SS, Murphy AC, Gulcynski D, Murphy SB. Implementation of an accelerated mobilization protocol following primary total hip arthroplasty: impact on length of stay and disposition. Current Reviews in Musculoskeletal Medicine Volume 4(3); 2011 Sep
  • Renkawitz T, Rieder T, Handel M. Comparison of two accelerated clinical pathways – after total knee replacement how fast can we really go? Clinical Rehabilitation 2010; 24:230-239
  • Labraca,NS, Castro-Sanchez,AM, Mataran-Penarrocha,G, Arroyo-Morales,M, Sanchez-Joya,M, Moreno-Lorenzo C. Benefits of starting rehabilitation within 24 hours of primary total knee arthroplasty: randomized clinical trial. Clin Rehabil. 2011/25(6):557-566
  • Surgical Management of Osteoarthritis of the Knee Evidence-Based Clinical Practice Guideline. Adopted by the American Academy of Orthopaedic Surgeons Board of Directors, 12/4/2015.

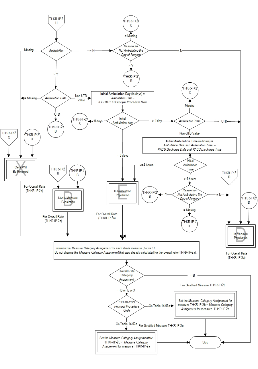
Measure Algorithm:
Graphic depiction of the Measure Algorithm. Refer to the Algorithm Narrative for each detailed step. Graphic depiction of the Measure Algorithm. Refer to the Algorithm Narrative for each detailed step.

THKR-IP-2: Algorithm Narrative

THKR-IP-2: Inpatient Postoperative Ambulation on Day of Surgery

Numerator: Patients undergoing total hip or total knee replacement who ambulated postoperatively the day of surgery or in the PACU or within 4 hours of discharge from the PACU.
Denominator: Patients undergoing a total hip or total knee replacement.

Variable Key:
Initial Discharge Day I
Initial Discharge Day II
Initial Ambulation Day
Initial Ambulation Time

Stratification Table:
If Measure ID is THKR-IP-2a, then the Stratified Measure Name is Overall Rate.
If Measure ID is THKR-IP-2b, then the Stratified Measure Name is Hip.
If Measure ID is THKR-IP-2c, then the Stratified Measure Name is Knee.

1. Start processing. Run cases, which are included in the THKR Inpatient Initial Patient Population and pass the edits defined in the Clinical Data Processing Flow, through this measure.

2. Check ICD-10 CM Principal or Other Diagnosis codes
  1. If at least one of the ICD-10 CM Principal or Other Diagnosis codes is on Table 14.10, the case will proceed to a Overall Rate Category Assignment of B and will not be in the Measure Population.
  2. If none of the ICD-10 CM Principal or Other Diagnosis codes are on Table 14.10, continue processing and proceed to check Postoperative ICU Admit or Transfer.

3. Check Postoperative ICU Admit or Transfer.
  1. If Postoperative ICU Admit or Transfer is missing, the case will proceed to a Measure Category Assignment of X and will be rejected. Proceed to Step 22.
  2. If Postoperative ICU Admit or Transfer equals Y, the case will proceed to a Measure Category Assignment of B and will not be in the Measure Population. Proceed to Step 22.
  3. If Postoperative ICU Admit or Transfer equals N, continue processing and proceed to check ICD-10-PCS Principal Procedure Date.

4. Check ICD-10-PCS Principal Procedure Date.
  1. If ICD-10-PCS Principal Procedure Date is missing, the case will proceed to a Measure Category Assignment of X and will be rejected. Proceed to Step 22.
  2. If ICD-10-PCS Principal Procedure Date equals UTD, the case will proceed to a Measure Category Assignment of D and will be in the Measure Population. Proceed to Step 22.
  3. If ICD-10-PCS Principal Procedure Date is Non-UTD value continue processing and proceed to check Discharge Disposition.

5. Check Discharge Disposition.
  1. If Discharge Disposition is missing, the case will proceed to a Measure Category Assignment of X and will be rejected. Proceed to Step 22.
  2. If Discharge Disposition equals 6, continue processing and proceed to calculate Initial Discharge Day I.
  3. If Discharge Disposition equals 1, 2, 3, 4, 5, 7 or 8, continue processing and proceed to Step 8, to check PACU Discharge Date.

6. Calculate Initial Discharge Day I (in days). Initial Discharge Day I, in days, is equal to the Discharge Date minus ICD-10-PCS Principal Procedure Date, continue processing and proceed to check Initial Discharge Day I.

7. Check Initial Discharge Day I
  1. If Initial Discharge Day I is less than 0 days, the case will proceed to a Measure Category Assignment of X and will be rejected. Proceed to Step 22.
  2. If Initial Discharge Day I is equal to 0 days, the case will proceed to a Measure Category Assignment of B and will not be in the Measure Population. Proceed to Step 22.
  3. If Initial Discharge Day I is equal to or greater than 1 day, continue processing and proceed to check PACU Discharge Date

8. Check PACU Discharge Date.
  1. If PACU Discharge Date is missing, the case will proceed to a Measure Category Assignment of X and will be rejected. Proceed to Step 22.
  2. If PACU Discharge Date equals UTD, the case will proceed to a Measure Category Assignment of D and will be in the Measure Population. Proceed to Step 22.
  3. If PACU Discharge Date is Non-UTD value continue processing and proceed to check PACU Discharge Time.

9. Check PACU Discharge Time.
  1. If PACU Discharge Time is missing, the case will proceed to a Measure Category Assignment of X and will be rejected. Proceed to Step 22.
  2. If PACU Discharge Time equals UTD, the case will proceed to a Measure Category Assignment of D and will be in the Measure Population. Proceed to Step 22.
  3. If PACU Discharge Time is Non-UTD value continue processing and proceed to check Discharge Disposition.

10. Check Discharge Disposition.
  1. If Discharge Disposition equals 6 or 7, continue processing and proceed to calculate Initial Discharge Day II.
  2. If Discharge Disposition equals 1, 2, 3, 4, 5 or 8, continue processing and proceed to Step 13, to check Ambulation.

11. Calculate Initial Discharge Day II (in days). Initial Discharge Day II, in days, is equal to the Discharge Date minus PACU Discharge Date, continue processing and proceed to check Initial Discharge Day II.

12. Check Initial Discharge Day II
  1. If Initial Discharge Day II is less than 0 days, the case will proceed to a Measure Category Assignment of X and will be rejected. Proceed to Step 22.
  2. If Initial Discharge Day II is equal to 0 days, the case will proceed to a Measure Category Assignment of B and will not be in the Measure Population. Proceed to Step 22.
  3. If Initial Discharge Day II is equal to or greater than 1 day, continue processing and proceed to check Ambulation

13. Check Ambulation.
  1. If Ambulation is missing, the case will proceed to a Measure Category Assignment of X and will be rejected. Proceed to Step 22.
  2. If Ambulation equals N, continue processing and proceed to check Reason for Not Ambulating the Day of Surgery.
  3. If Ambulation equals Y, continue processing and proceed to Step 15, to check Ambulation Date.

14. Check Reason for Not Ambulating the Day of Surgery.
  1. If Reason for Not Ambulating the Day of Surgery is missing, the case will proceed to a Measure Category Assignment of X and will be rejected. Proceed to Step 22.
  2. If Reason for Not Ambulating the Day of Surgery equals N, the case will proceed to a Measure Category Assignment of D and will be in the Measure Population. Proceed to Step 22.
  3. If Reason for Not Ambulating the Day of Surgery equals Y, the case will proceed to a Measure Category Assignment of B and will not be in the Measure Population. Proceed to Step 22.

15. Check Ambulation Date.
  1. If Ambulation Date is missing, the case will proceed to a Measure Category Assignment of X and will be rejected. Proceed to Step 22.
  2. If Ambulation Date equals UTD, the case will proceed to a Measure Category Assignment of D and will be in the Measure Population. Proceed to Step 22.
  3. If Ambulation Date is Non-UTD value continue processing and proceed to calculate Initial Ambulation Day.

16. Calculate Initial Ambulation Day (in days). Initial Ambulation Day, in days, is equal to the Ambulation Date minus ICD-10-PCS Principal Procedure Date, continue processing and proceed to check Initial Ambulation Day.

17. Check Initial Ambulation Day
  1. If Initial Ambulation Day is less than 0 days, the case will proceed to a Measure Category Assignment of X and will be rejected. Proceed to Step 22.
  2. If Initial Ambulation Day is equal to 0 days, the case will proceed to a Measure Category Assignment of E and will be in the numerator population. Proceed to Step 22.
  3. If Initial Ambulation Day is greater than 0 day, continue processing and proceed to check Ambulation Time

18. Check Ambulation Time.
  1. If Ambulation Time is missing, the case will proceed to a Measure Category Assignment of X and will be rejected. Proceed to Step 22.
  2. If Ambulation Time equals UTD, the case will proceed to a Measure Category Assignment of D and will be in the Measure Population. Proceed to Step 22.
  3. If Ambulation Time is Non-UTD value continue processing and proceed to calculate Initial Ambulation Time.

19. Calculate Initial Ambulation Time (in hours). Initial Ambulation Time, in hours, is equal to the Ambulation Date and Ambulation Time minus PACU Discharge Date and PACU Discharge Time, continue processing and proceed to check Initial Ambulation Time.

20. Check Initial Ambulation Time
  1. If Initial Ambulation Time is equal to or less than 4 hours, the case will proceed to a Measure Category Assignment of E and will be in the numerator population. Proceed to Step 22.
  2. If Initial Ambulation Time is greater than 4 hours, continue processing and proceed to check Reason for Not Ambulating the Day of Surgery

21. Check Reason for Not Ambulating the Day of Surgery.
  1. If Reason for Not Ambulating the Day of Surgery is missing, the case will proceed to a Measure Category Assignment of X and will be rejected. Proceed to Step 22.
  2. If Reason for Not Ambulating the Day of Surgery equals N, the case will proceed to a Measure Category Assignment of D and will be in the Measure Population. Proceed to Step 22.
  3. If Reason for Not Ambulating the Day of Surgery equals Y, the case will proceed to a Measure Category Assignment of B and will not be in the Measure Population. Proceed to Step 22.

22. Initialize the Measure Category Assignment for each Strata Measure THKR-IP-2b and THKR-IP-2c to B, Not In Measure Population. Do not change the Measure Category Assignment that was already calculated for the overall rate,THKR-IP-2a. Proceed to check Overall Rate Category Assignment.

23. Check Overall Rate Category Assignment.
  1. If Overall Rate Category Assignment equals B Stop Processing.
  2. If Overall Rate Category Assignment equals D or E or X continue processing and proceed to check ICD-10-PCS Principal Procedure Code.

24. Check ICD-10-PCS Principal Procedure Code.
  1. If ICD-10-PCS Principal Procedure Code is on Table 14.01a, Set the Measure Category Assignment for Measure THKR-IP-2b equal to Measure Category Assignment for Measure THKR-IP-2a. Stop processing.
  2. If ICD-10-PCS Principal Procedure Code is on Table 14.02a, Set the Measure Category Assignment for Measure THKR-IP-2c equal to Measure Category Assignment for Measure THKR-IP-2a. Stop processing.

Measure Information Form THKR-IP-2
CPT® only copyright 2025 American Medical Association. All rights reserved.
Specifications Manual for Joint Commission National Quality Measures (v2026A1)
Discharges 01-01-2026 (1Q26) through 06-30-2026 (2Q26)

LICENSE FOR USE OF CURRENT PROCEDURAL TERMINOLOGY, FOURTH EDITION (“CPT®”)

CPT® only copyright 2025 American Medical Association. All rights reserved. CPT® is a registered trademark of the American Medical Association.

You, your employees and agents are authorized to use CPT® only as contained in The Joint Commission performance measures solely for your own personal use in directly participating in healthcare programs administered by The Joint Commission. You acknowledge that the American Medical Association (“AMA”) holds all copyright, trademark and other rights in CPT®.

Any use not authorized herein is prohibited, including by way of illustration and not by way of limitation, making copies of CPT® for resale and/or license, transferring copies of CPT® to any party not bound by this Agreement, creating any modified or derivative work of CPT®, or making any commercial use of CPT®. License to use CPT® for any use not authorized herein must be obtained through the American Medical Association, Intellectual Property Services, AMA Plaza, 330 North Wabash Avenue, Suite 39300, Chicago, Illinois 60611-5885. Applications are available at the American Medical Association Web site, www.ama- assn.org/go/cpt.

U.S. Government Rights This product includes CPT® which is commercial technical data, which was developed exclusively at private expense by the American Medical Association, 330 North Wabash Avenue, Chicago, Illinois 60611. The American Medical Association does not agree to license CPT® to the Federal Government based on the license in FAR 52.227-14 (Data Rights - General) and DFARS 252.227-7015 (Technical Data - Commercial Items) or any other license provision. The American Medical Association reserves all rights to approve any license with any Federal agency.

Disclaimer of Warranties and Liabilities. CPT® is provided “as is” without warranty of any kind, either expressed or implied, including but not limited to the implied warranties of merchantability and fitness for a particular purpose. Fee schedules, relative value units, conversion factors and/or related components are not assigned by the AMA, are not part of CPT®, and the (AMA is not recommending their use. The AMA does not directly or indirectly practice medicine or dispense medical services. The responsibility for the content of this product is with The Joint Commission, and no endorsement by the AMA is intended or implied. The AMA disclaims responsibility for any consequences or liability attributable to or related to any use, non-use, or interpretation of information contained or not contained in this product.

This Agreement will terminate upon notice if you violate its terms. The AMA is a third party beneficiary to this Agreement.

Should the foregoing terms and conditions be acceptable to you, please indicate your agreement and acceptance by clicking below on the button labeled “accept”.

^