Specifications Manual for Joint Commission National Quality Measures (v2026A1)
Posted: 10/20/2025

Release Notes:
Measure Information Form
Version 2026A1

Measure Information Form

Measure Set: Acute Stroke Ready Outpatient (ASR-OP)

Set Measure ID: ASR-OP-1

Performance Measure Name: Thrombolytic Therapy: Drip and Ship

Description: Acute ischemic stroke patients who arrive at this hospital within 2 hours of time last known well and for whom IV alteplase was initiated at this hospital within 3 hours of time last known well (i.e., drip and ship patients).

Rationale: The administration of IV alteplase to carefully screened, eligible patients with acute ischemic stroke has been shown to be beneficial in several clinical trials (Class I, Level of Evidence A, American Heart Association/American Stroke Association (AHA/ASA), 2019). These included two positive randomized controlled trials in the United States: The National Institute of Neurological Disorders and Stroke (NINDS) Studies, Part I and Part II. Based on the results of these studies, the Food and Drug Administration (FDA) approved the use of intravenous alteplase for the treatment of acute ischemic stroke when given within 3 hours of stroke symptom onset. A large meta-analysis controlling for factors associated with stroke outcome confirmed the benefit of IV alteplase in patients treated within 3 hours of symptom onset. Physicians with experience and skill in stroke management and the interpretation of CT scans should supervise treatment.

The European Cooperative Acute Stroke Study (ECASS) III trial indicated that intravenous r-tPA (alteplase) can be given safely to, and can improve outcomes for, carefully selected patients treated 3 to 4.5 hours after stroke; however, as the NINDS investigators concluded, the earlier that IV thrombolytic therapy is initiated, the better the patient outcome. Therefore, the target for IV alteplase initiation remains within 3 hours of time last known well. The administration of IV alteplase beyond 3 hours of stroke symptom onset has not been FDA approved.

Although the benefit of IV alteplase has been well established, only a minority of patients with acute ischemic stroke actually receive this medication across the United States, despite the removal of many previous contraindications and warnings for alteplase therapy in recent years. Updated recommendations from the AHA/ASA in 2019 identified IV tenecteplase (TNK) as a reasonable alternative to alteplase. In March, 2025, IV TNK received FDA-approval for the treatment of acute ischemic stroke (AIS) in adults. The approval is based on a large multi-center non-inferiority study demonstrating that the efficacy of TNK and alteplase are comparable. Symptomatic intracranial hemorrhage (ICH) is a potential complication with both agents. However, a systematic review of 26 studies comparing IV TNK with alteplase suggests slightly less risk of an event (RR 0.89, 95% CI, 0.65-1.23) with TNK (Martin, 2025).

Type Of Measure: Process

Improvement Noted As: Increase in the rate

Numerator Statement: Acute ischemic stroke patients for whom IV alteplase therapy was initiated at this hospital within 3 hours (< 180 min.) of time last known well
Included Populations: Not applicable

Excluded Populations: None

Data Elements:

Denominator Statement: Acute ischemic stroke patients whose time of arrival is within 2 hours (< 120 min.) of time last known well

Included Populations:
  • Patients with an ICD-10-CM Principal Diagnosis Code for acute ischemic stroke as defined in Appendix A, Table 8.1, AND
  • An E/M Code for emergency department encounter as defined in Appendix A, Table 1.0

Excluded Populations:
  • Patients less than 18 years of age
  • Time Last Known Well to arrival in ED > 2 hours
  • Patients with a documented Reason for Extending the Initiation of IV Alteplase
  • Patients with a documented Reason for Not Initiating IV Alteplase

Data Elements:

Risk Adjustment: No.

Data Collection Approach: Retrospective data sources for required data elements include administrative data and medical records. Some hospitals may prefer to gather data concurrently by identifying patients in the population of interest. This approach provides opportunities for improvement at the point of care/service. However, complete documentation includes the principal or other ICD-10 diagnosis and procedure codes, which require retrospective data entry.

Data Accuracy: Variation may exist in the assignment of ICD-10 codes; therefore, coding practices may require evaluation to ensure consistency.

Measure Analysis Suggestions: None

Sampling: No.

Data Reported As: Aggregate rate generated from count data reported as a proportion.

Selected References:
  • H., R. Adams, G. Del Zoppo, L. B. Goldstein, Association Stroke Council of the American Heart, and Association American Stroke. "Guidelines for the Early Management of Patients with Ischemic Stroke: 2005 Guidelines Update a Scientific Statement from the Stroke Council of the American Heart Association/American Stroke Association." [In eng]. Stroke 36, no. 4 (Apr 2005): 916-23.
  • Adams, H. P., Jr., G. del Zoppo, M. J. Alberts, D. L. Bhatt, L. Brass, A. Furlan, R. L. Grubb, et al. "Guidelines for the Early Management of Adults with Ischemic Stroke: A Guideline from the American Heart Association/American Stroke Association Stroke Council, Clinical Cardiology Council, Cardiovascular Radiology and Intervention Council, and the Atherosclerotic Peripheral Vascular Disease and Quality of Care Outcomes in Research Interdisciplinary Working Groups: The American Academy of Neurology Affirms the Value of This Guideline as an Educational Tool for Neurologists." [In eng]. Stroke 38, no. 5 (May 2007): 1655-711.
  • Albers, G. W., P. Amarenco, J. D. Easton, R. L. Sacco, and P. Teal. "Antithrombotic and Thrombolytic Therapy for Ischemic Stroke: The Seventh Accp Conference on Antithrombotic and Thrombolytic Therapy." [In eng]. Chest 126, no. 3 Suppl (Sep 2004): 483S-512S.
  • Centers for Disease Control and Prevention. "Prevalence and Most Common Causes of Disability among Adults--United States, 2005." [In eng]. MMWR Morb Mortal Wkly Rep 58, no. 16 (May 1 2009): 421-6.
  • Del Zoppo, G. J., J. L. Saver, E. C. Jauch, H. P. Adams, Jr., and Council American Heart Association Stroke. "Expansion of the Time Window for Treatment of Acute Ischemic Stroke with Intravenous Tissue Plasminogen Activator: A Science Advisory from the American Heart Association/American Stroke Association." [In eng]. Stroke 40, no. 8 (Aug 2009): 2945-8.
  • Demaerschalk, B. M., D. O. Kleindorfer, O. M. Adeoye, A. M. Demchuk, et. al., on behalf of the American Heart Association Stroke Council and Council on Epidemiology and Prevention. “Scientific Rationale for the Inclusion and Exclusion Criteria for Intravenous Alteplase in Acute Ischemic Stroke: As Statement for Healthcare Professionals From the American Heart Association/American Stroke Association.” [In eng]. Stroke, no. 47 (Feb 2016): 581-641.
  • "Diagnosis and Initial Treatment of Ischemic Stroke." Institute for Clinical Systems Improvement (2001).
  • Fagan, S. C., L. B. Morgenstern, A. Petitta, R. E. Ward, B. C. Tilley, J. R. Marler, S. R. Levine, et al. "Cost-Effectiveness of Tissue Plasminogen Activator for Acute Ischemic Stroke. Ninds Rt-Pa Stroke Study Group." [In eng]. Neurology 50, no. 4 (Apr 1998): 883-90.
  • Guyatt, G. H., E. A. Akl, M. Crowther, D. D. Gutterman, H. J. Schuunemann, Therapy American College of Chest Physicians Antithrombotic, and Panel Prevention of Thrombosis. "Executive Summary: Antithrombotic Therapy and Prevention of Thrombosis, 9th Ed: American College of Chest Physicians Evidence-Based Clinical Practice Guidelines." [In eng]. Chest 141, no. 2 Suppl (Feb 2012): 7S-47S.
  • Hacke, W., G. Donnan, C. Fieschi, M. Kaste, R. von Kummer, J. P. Broderick, T. Brott, et al. "Association of Outcome with Early Stroke Treatment: Pooled Analysis of Atlantis, Ecass, and Ninds Rt-Pa Stroke Trials." [In eng]. Lancet 363, no. 9411 (Mar 6 2004): 768-74.
  • Hacke, W., M. Kaste, E. Bluhmki, M. Brozman, A. Davalos, D. Guidetti, V. Larrue, et al. "Thrombolysis with Alteplase 3 to 4.5 Hours after Acute Ischemic Stroke." [In eng]. N Engl J Med 359, no. 13 (Sep 25 2008): 1317-29.
  • Hacke, W., M. Kaste, C. Fieschi, D. Toni, E. Lesaffre, R. von Kummer, G. Boysen, et al. "Intravenous Thrombolysis with Recombinant Tissue Plasminogen Activator for Acute Hemispheric Stroke. The European Cooperative Acute Stroke Study (Ecass)." [In eng]. JAMA 274, no. 13 (Oct 4 1995): 1017-25.
  • Jauch, E. C., J. L. Saver, H. P. Adams, Jr., A. Bruno, J. J. Connors, B. M. Demaerschalk, P. Khatri, et al. "Guidelines for the Early Management of Patients with Acute Ischemic Stroke: A Guideline for Healthcare Professionals from the American Heart Association/American Stroke Association." [In Eng]. Stroke (Jan 31 2013).
  • Kwiatkowski, T. G., R. B. Libman, M. Frankel, B. C. Tilley, L. B. Morgenstern, M. Lu, J. P. Broderick, et al. "Effects of Tissue Plasminogen Activator for Acute Ischemic Stroke at One Year. National Institute of Neurological Disorders and Stroke Recombinant Tissue Plasminogen Activator Stroke Study Group." [In eng]. N Engl J Med 340, no. 23 (Jun 10 1999): 1781-7.
  • "Management of Patients with Stroke: Rehabilitation, Prevention and Management of Complications, and Discharge Planning. A National Clinical Guideline.". http://www.sign.ac.uk/guidelines/fulltext/118/.
  • Marler, J. R., B. C. Tilley, M. Lu, T. G. Brott, P. C. Lyden, J. C. Grotta, J. P. Broderick, et al. "Early Stroke Treatment Associated with Better Outcome: The Ninds Rt-Pa Stroke Study." [In eng]. Neurology 55, no. 11 (Dec 12 2000): 1649-55.
  • Martin, S.S., Aday, A.W., Allen, N.B., Almarzooq, Z.I., Anderson, C.A.M., Arora, P.,…Palaniappan, L.P. “2025 Heart Disease and Stroke Statistics: A Report of US and Global Data From the American Heart Association.” [In eng]. Circulation 151, (Feb 25 2025): e353.
  • Powers WJ, Rabinstein AA, Ackerson T, Adeoye OM, Bambakidis NC, Becker K, Biller J, et al; on behalf of the American Heart Association Stroke Council. 2018 Guidelines for the Early Management of Patients with Acute Ischemic Stroke: A Guideline for Healthcare Professionals From the American Heart Association/American Stroke Association. Stroke. 2018 Jan;49:e18-e25.
  • Powers WJ, Rabinstein AA, Ackerson T, Adeoye OM, Bambakidis NC, Becker K, Biller J, et al. Guidelines for the Early Management of Patients with Acute Ischemic Stroke: 2019 Update to the 2018 Guidelines for the Early Management of Acute Ischemic Stroke. A Guideline for Healthcare Professionals From the American Heart Association/American Stroke Association. Stroke. 2019 Dec;50(12):e344-e418.
  • Sacco, R. L., R. Adams, G. Albers, M. J. Alberts, O. Benavente, K. Furie, L. B. Goldstein, et al. "Guidelines for Prevention of Stroke in Patients with Ischemic Stroke or Transient Ischemic Attack: A Statement for Healthcare Professionals from the American Heart Association/American Stroke Association Council on Stroke: Co-Sponsored by the Council on Cardiovascular Radiology and Intervention: The American Academy of Neurology Affirms the Value of This Guideline." [In eng]. Stroke 37, no. 2 (Feb 2006): 577-617.
  • Saposnik, G., J. Fang, M. K. Kapral, J. V. Tu, M. Mamdani, P. Austin, S. C. Johnston, Network Investigators of the Registry of the Canadian Stroke, and Group Stroke Outcomes Research Canada Working. "The Iscore Predicts Effectiveness of Thrombolytic Therapy for Acute Ischemic Stroke." [In eng]. Stroke 43, no. 5 (May 2012): 1315-22.
  • "Tissue Plasminogen Activator for Acute Ischemic Stroke. The National Institute of Neurological Disorders and Stroke Rt-Pa Stroke Study Group." [In eng]. N Engl J Med 333, no. 24 (Dec 14 1995): 1581-7.
  • Wardlaw, J. M., V. Murray, E. Berge, and G. J. Del Zoppo. "Thrombolysis for Acute Ischaemic Stroke." [In eng]. Cochrane Database Syst Rev, no. 4 (2009): CD000213.
  • U.S. Drug and Food Administration. (2015). “Label-Alteplase-Food and Drug.”

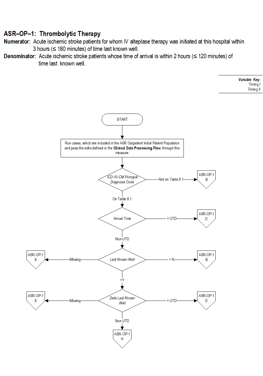
Measure Algorithm:
Graphic depiction of the Measure Algorithm. Refer to the Algorithm Narrative for each detailed step. Graphic depiction of the Measure Algorithm. Refer to the Algorithm Narrative for each detailed step.

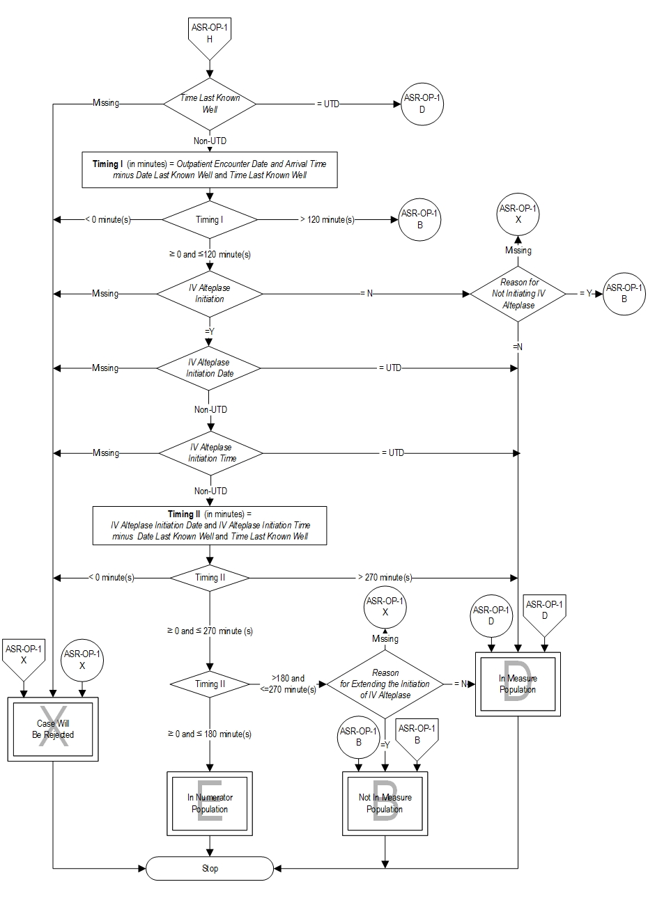
ASR-OP-1: Algorithm Narrative

ASR-OP-1: Thrombolytic Therapy

Numerator: Acute ischemic stroke patients for whom IV alteplase therapy was initiated at this hospital within 3 hours (Less than or equal to 180 minutes) of time last known well.
Denominator: Acute ischemic stroke patients whose time of arrival is within 2 hours (Less than or equal to 120 minutes) of time last known well.
Variable Key: Timing I, Timing II

1. Start processing. Run cases, which are included in the ASR Outpatient Initial Patient Population and pass the edits defined in the Clinical Data Processing Flow, through this measure.

2. Check ICD-10-CM Principal Diagnosis Code
  1. If ICD-10-CM Principal Diagnosis Code is Not on Table 8.1, the case will proceed to a Measure Category Assignment of B and will not be in the Measure Population. Stop processing.
  2. If ICD-10-CM Principal Diagnosis Code is on Table 8.1, continue processing and proceed to check Arrival Time.
3. Check Arrival Time
  1. If Arrival Date equals Unable To Determine (UTD), the case will proceed to a Measure Category Assignment of D and will be in the Measure Population. Stop processing.
  2. If Arrival Date is equals a Non-Unable To Determine (non-UTD) Value, continue processing and proceed to check Last Known Well.
4. Check Last Known Well
  1. If Last Known Well is missing, the case will proceed to a Measure Category Assignment of X and will be rejected. Stop processing.
  2. If Last Known Well equals N, the case will proceed to a Measure Category Assignment of B and will not be in the Measure Population. Stop processing.
  3. If Last Known Well equals Y, continue processing and proceed to check Date Last Known Well.

5. Check Date Last Known Well
  1. If Date Last Known Well is missing, the case will proceed to a Measure Category Assignment of X and will be rejected. Stop processing.
  2. If Date Last Known Well equals Unable To Determine (UTD), the case will proceed to a Measure Category Assignment of D and will be in the Measure Population. Stop processing.
  3. If Date Last Known Well is equals a Non-Unable To Determine (non-UTD) Value, continue processing and proceed to check Time Last Known Well.

6. Check Time Last Known Well
  1. If Time Last Known Well is missing, the case will proceed to a Measure Category Assignment of X and will be rejected. Stop processing.
  2. If Time Last Known Well equals Unable To Determine (UTD), the case will proceed to a Measure Category Assignment of D and will be in the Measure Population. Stop processing.
  3. If Time Last Known Well is equals a Non-Unable To Determine (non-UTD) Value, continue processing and proceed to calculate Timing I.

7. Calculate Timing I (in minute). Timing I (in minutes) equals Outpatient Encounter Date and Arrival Time minus Date Last Known Well and Time Last Known Well.

8. Check Timing I
  1. If timing I is less than 0 minutes, the case will proceed to a Measure Category Assignment of X and will be rejected. Stop processing.
  2. If timing I is greater than 120 minutes, the case will proceed to a Measure Category Assignment of B and will not be in the Measure Population. Stop processing.
  3. If timing I is greater than or equal to 0 minutes and less than or equal to 120 minutes, continue processing and proceed to check IV Alteplase Initiation.

9. Check IV Alteplase Initiation
a. If IV Alteplase Initiation is missing, the case will proceed to a Measure Category Assignment of X and will be rejected. Stop processing.
b. If IV Alteplase Initiation equals N, continue processing and proceed to check Reason for Not Initiating IV Alteplase.
c. If IV Alteplase Initiation equals Y, continue processing and proceed to step 11 to check IV Alteplase Initiation Date.

10. Check Reason for Not Initiating IV Alteplase
a. If Reason for Not Initiating IV Alteplase is missing, the case will proceed to a Measure Category Assignment of X and will be rejected. Stop processing.
b. If Reason for Not Initiating IV Alteplase equals Y, the case will proceed to a Measure Category Assignment of B and will not be in the Measure Population. Stop processing.
c. If Reason for Not Initiating IV Alteplase equals N, the case will proceed to a Measure Category Assignment of D and will be in the Measure Population. Stop processing.

11. Check IV Alteplase Initiation Date
a. If IV Alteplase Initiation Date is missing, the case will proceed to a Measure Category Assignment of X and will be rejected. Stop processing.
b. If IV Alteplase Initiation Date equals Unable To Determine (UTD), the case will proceed to a Measure Category Assignment of D and will be in the Measure Population. Stop processing.
c. If IV Alteplase Initiation Date is equals a Non-Unable To Determine (non-UTD) Value, continue processing and proceed to check IV Alteplase Initiation Time.

12. Check IV Alteplase Initiation Time
a. If IV Alteplase Initiation Time is missing, the case will proceed to a Measure Category Assignment of X and will be rejected. Stop processing.
b. If IV Alteplase Initiation Time equals Unable To Determine (UTD), the case will proceed to a Measure Category Assignment of D and will be in the Measure Population. Stop processing.
c. If IV Alteplase Initiation Time is equals a Non-Unable To Determine (non-UTD) Value, continue processing and proceed to calculate Timing II.

13. Calculate Timing II (in minute). Timing II (in minutes) equals IV Alteplase Initiation Date and IV Alteplase Initiation Time minus Date Last Known Well and Time Last Known Well.

14. Check Timing II
a. If timing II is less than 0 minutes, the case will proceed to a Measure Category Assignment of X and will be rejected. Stop processing.
b. If timing II is greater than 270 minutes, the case will proceed to a Measure Category Assignment of D and will be in the Measure Population. Stop processing.
c. If timing II is greater than or equal to 0 minutes and less than or equal to 270 minutes, continue processing and proceed to check Timing II.

15. Check Timing II
a. If timing II is greater than or equal to 0 minutes and less than or equal to 180 minutes, the case will proceed to a Measure Category Assignment of E and will be in the numerator population, Stop processing.
b. If timing II is greater than 180 minutes and less than or equal to 270 minutes, continue processing and proceed to check Reason for Extending the Initiation of IV Alteplase.

16. Check Reason for Extending the Initiation of IV Alteplase
a. If Reason for Extending the Initiation of IV Alteplase is missing, the case will proceed to a Measure Category Assignment of X and will be rejected. Stop processing.
b. If Reason for Extending the Initiation of IV Alteplase is equals Y, the case will proceed to a Measure Category Assignment of B and will not be in the Measure Population. Stop processing.
c. If Reason for Extending the Initiation of IV Alteplase is equals N, the case will proceed to a Measure Category Assignment of D and will be in the Measure Population. Stop processing.

Measure Information Form ASR-OP-1
CPT® only copyright 2025 American Medical Association. All rights reserved.
Specifications Manual for Joint Commission National Quality Measures (v2026A1)
Discharges 01-01-2026 (1Q26) through 06-30-2026 (2Q26)

LICENSE FOR USE OF CURRENT PROCEDURAL TERMINOLOGY, FOURTH EDITION (“CPT®”)

CPT® only copyright 2025 American Medical Association. All rights reserved. CPT® is a registered trademark of the American Medical Association.

You, your employees and agents are authorized to use CPT® only as contained in The Joint Commission performance measures solely for your own personal use in directly participating in healthcare programs administered by The Joint Commission. You acknowledge that the American Medical Association (“AMA”) holds all copyright, trademark and other rights in CPT®.

Any use not authorized herein is prohibited, including by way of illustration and not by way of limitation, making copies of CPT® for resale and/or license, transferring copies of CPT® to any party not bound by this Agreement, creating any modified or derivative work of CPT®, or making any commercial use of CPT®. License to use CPT® for any use not authorized herein must be obtained through the American Medical Association, Intellectual Property Services, AMA Plaza, 330 North Wabash Avenue, Suite 39300, Chicago, Illinois 60611-5885. Applications are available at the American Medical Association Web site, www.ama- assn.org/go/cpt.

U.S. Government Rights This product includes CPT® which is commercial technical data, which was developed exclusively at private expense by the American Medical Association, 330 North Wabash Avenue, Chicago, Illinois 60611. The American Medical Association does not agree to license CPT® to the Federal Government based on the license in FAR 52.227-14 (Data Rights - General) and DFARS 252.227-7015 (Technical Data - Commercial Items) or any other license provision. The American Medical Association reserves all rights to approve any license with any Federal agency.

Disclaimer of Warranties and Liabilities. CPT® is provided “as is” without warranty of any kind, either expressed or implied, including but not limited to the implied warranties of merchantability and fitness for a particular purpose. Fee schedules, relative value units, conversion factors and/or related components are not assigned by the AMA, are not part of CPT®, and the (AMA is not recommending their use. The AMA does not directly or indirectly practice medicine or dispense medical services. The responsibility for the content of this product is with The Joint Commission, and no endorsement by the AMA is intended or implied. The AMA disclaims responsibility for any consequences or liability attributable to or related to any use, non-use, or interpretation of information contained or not contained in this product.

This Agreement will terminate upon notice if you violate its terms. The AMA is a third party beneficiary to this Agreement.

Should the foregoing terms and conditions be acceptable to you, please indicate your agreement and acceptance by clicking below on the button labeled “accept”.

^