Specifications Manual for Joint Commission National Quality Measures (v2026A1)
Posted: 10/20/2025

Release Notes:
Measure Information Form
Version 2026A1

Measure Information Form

Measure Set: Palliative Care (PAL)

Set Measure ID: PAL-02

Performance Measure Name: Pain Assessment

Description: Proportion of palliative care patients who screened positive for pain during the palliative care initial encounter and received a clinical assessment of pain, which included at least five of seven components, within one (1) day of screening.

Rationale: As described from the University of Chapel Hill PEACE Measure Set project, pain is prevalent and undertreated for many populations of seriously ill patients, including those patients nearing the end of life. Poor screening, assessment, and undertreatment of pain is more common for patients with serious illness who are also of minority race ethnicity. Use of the Pain Screening and Pain Assessment quality measures will increase reporting and efforts to improve awareness of the presence of pain (screening) and assessment of severity, etiology and effect on function (assessment) which are the essential first steps required for quality pain management and treatment. The prevalence of pain ranges from 40-80% in seriously ill patient populations. As detailed in a systematic review from AHRQ and the American Pain Society Quality of Care guidelines, pain screening and assessment are the essential steps required to ensure that pain is detected by clinicians and appropriate treatment implemented. (Wells et al., 2008; Gordon et al. 2005; as cited by PEACE) Failure to screen, assess, and treat pain results in functional limitations, physiologic stress, and psychological harms such as social withdrawal and depression. The current quality of pain screening, assessment, and treatment is poor, as documented in systematic pain prevalence and treatment studies from hospital, outpatient, cancer and nursing home settings. (Reynolds et al., 2002; Deandria et al., 2008; Mularski et al., 2006; Erdek et al., 2004; as cited by PEACE) In a systematic review of quality of pain care for diverse patient populations, Gordon reported high average pain severity (6.17-8.37 on 10 point scale) and moderate rates of pain severity screening or other assessment (47%-96%). These findings did not vary by underlying diagnosis. (Gordon et al., 2002) (PEACE, 2015)

The National Consensus Project for Quality Palliative Care (2013) guidelines recommend that the interdisciplinary team assesses and manages pain in a safe and timely manner to a level acceptable to the patient or surrogate and that symptom assessment, treatment, side effect and treatment outcome information should be recorded in the medical record.

Type Of Measure: Process

Improvement Noted As: Increase in the rate

Numerator Statement: Patients who received a comprehensive clinical assessment, which included at least five of seven components, within one (1) day of screening positive for pain.
Included Populations: Not applicable

Excluded Populations: None

Data Elements:

Denominator Statement: Patients receiving specialty palliative care in an acute hospital setting who report pain when pain screening is done on the initial palliative care encounter.
Included Populations:

Excluded Populations:
  • Palliative care program length of stay less than 1 day

Data Elements:

Risk Adjustment: No.

Data Collection Approach: Retrospective data sources for required data elements include administrative/billing data and medical records. Some hospitals may prefer to gather data concurrently by identifying patients in the population of interest. This approach provides opportunities for improvement at the point of care/service. However, complete documentation includes the principal or other ICD-10CM/PCS diagnosis and procedure codes, which require retrospective data entry.

Data Accuracy: Variation may exist in the assignment of ICD-10CM/PCS codes; therefore, coding practices may require evaluation to ensure consistency.

Measure Analysis Suggestions: None

Sampling: Yes. Please refer to the measure set specific sampling requirements and for additional information see the Population and Sampling Specifications Section.

Data Reported As: Aggregate rate generated from count data reported as a proportion.

Selected References:
  • CMS Hospice Item Set, http://www.cms.gov/Medicare/Quality-Initiatives-Patient-Assessment-Instruments/Hospice-Quality-Reporting/Hospice-Item-Set-HIS.html
  • Deandria S, Montanri M, Moja L et al. Prevalence of undertreatment of cancer pain: a review of published literature. Ann Oncol 2008; 19:1985-91.
  • Erdek MA, Pronovost PA. Improving assessment and treatment of pain in the critically ill. Int J Qual Health Care 2004; 16:59-64.
  • Gordon DB, Dahl JL, Miaskowski C et al. American Pain Society recommendations for improving the quality of acute and cancer pain management. Arch Intern Med 2005; 165:1574-1580.
  • Gordon DB, Pelliano TA, Miaskowski C et al. A 10-year review of quality improvement monitoring in pain management: recommendations for standardized outcome measures. Pain Manage Nurs 2002; 4:116-130.
  • Measuring What Matters, http://aahpm.org/quality/measuring-what-matters
  • Mularski R, White-Chu F, Overbay D et al. Measuring pain as the 5th vital sign does not improve quality of pain management. J Gen Intern Med 2006; 6:607-612.
  • National Consensus Project for Quality Palliative Care. Clinical Practice Guidelines for Quality Palliative Care. 3rd ed. Pittsburgh, PA: Author; 2013. http://www.nationalconsensusproject.org/NCP_Clinical_Practice_Guidelines_3rd_Edition.pdf
  • PEACE Hospice and Palliative Care Quality Measures, http://www.med.unc.edu/pcare/resources/PEACE-Quality-Measures
  • Reynolds K, Henderson M, Schulman A, Hanson LC. Needs of the dying in nursing homes. J Pall Med 2002; 5:895-901.
  • Wells N, Pasero C, McCaffery M. Improving the Quality of Care through Pain Assessment and Management. In: Hughes RG, editor. Patient Safety and Quality: An Evidence-Based Handbook for Nurses. Rockville (MD): Agency for Healthcare Research and Quality (US); 2008 Apr. Chapter 17.

Original Performance Measure Source / Developer:
American Academy of Hospice and Palliative Care (AAHPM) and Hospice and Palliative Nurses Association (HPNA) Measuring What Matters Project Top Ten Measures That Matter List
CMS Hospice Item Set
PEACE Hospice and Palliative Care Quality Measures Set

Measure Algorithm:
Graphic depiction of the Measure Algorithm. Refer to the Algorithm Narrative for each detailed step.

Graphic depiction of the Measure Algorithm. Refer to the Algorithm Narrative for each detailed step.

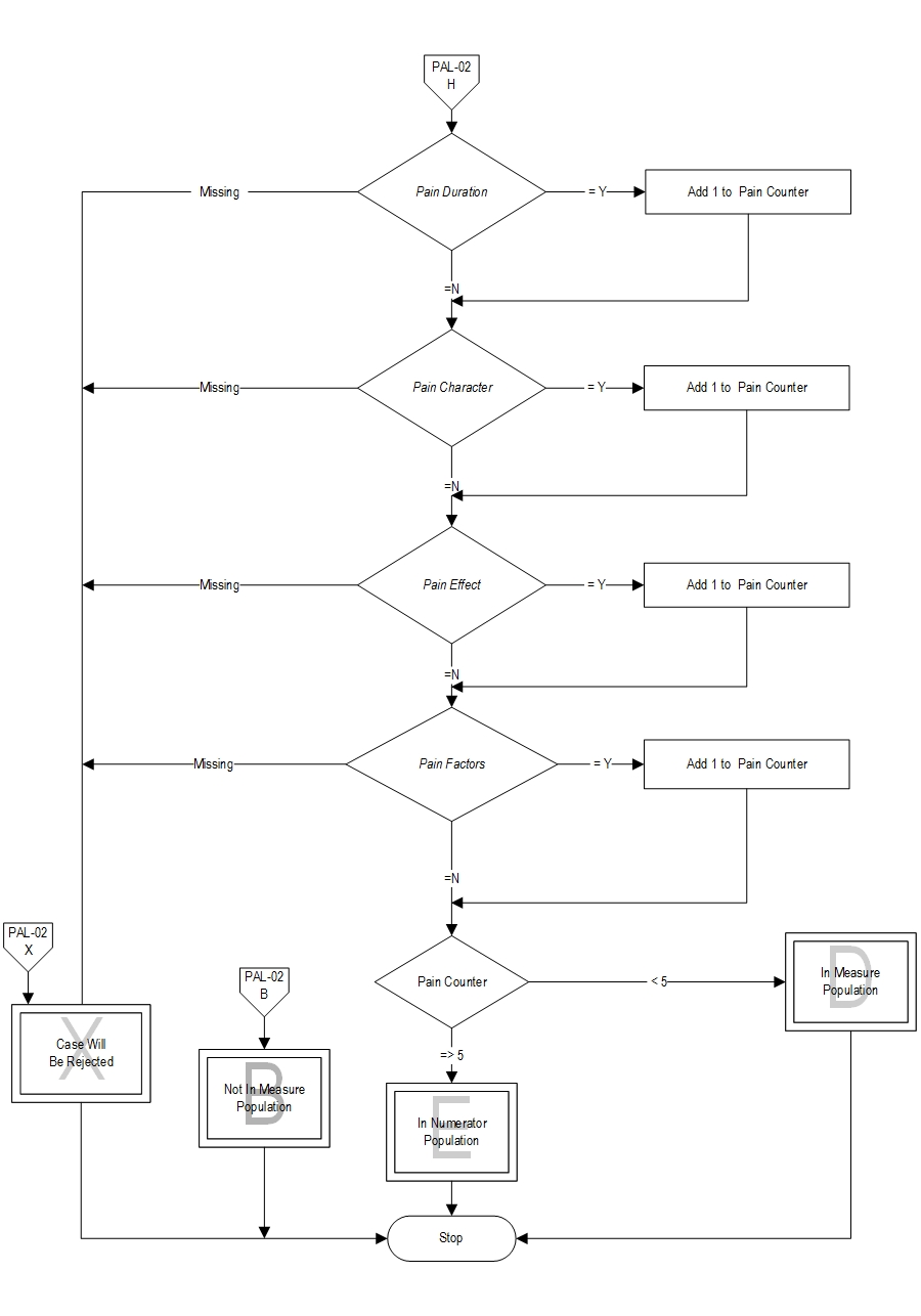
PAL-02: Algorithm Narrative

PAL-02: Pain Assessment


Numerator: Patients who received a comprehensive clinical assessment, which included at least five of seven components, within one (1) day of screening positive for pain.
Denominator: Patients receiving specialty palliative care in an acute hospital setting who report pain when pain screening is done on the initial palliative care encounter.

Variable Key: Pain Counter

1. Start Pain Assessment logic. Run cases, which are included in the PAL Initial Patient Population and pass the edits defined in the Clinical Data Processing Flow, through this measure.
2. Check Pain Severity.
  1. If Pain Severity is Missing, the case will proceed to a Measure Category Assignment of X and will be rejected. Stop processing.
  2. If Pain Severity equals 1, 2, or 3, the case will continue processing and proceed to Initialize Pain Counter.
  3. If Pain Severity equals 0, 4, or 5, the case will proceed to a Measure Category Assignment of B and will be Not In Measure Population. Stop processing.
3. Initialize Pain Counter = 1. Proceed to Check Pain Location.
4. Check Pain Location.
  1. If Pain Location is Missing, the case will proceed to a Measure Category Assignment of X and will be rejected. Stop processing.
  2. If Pain Location equals N, the case will continue processing and proceed to Check Pain Frequency.
  3. If Pain Location equals Y, the case will continue processing and proceed to Pain Counter.
5. Add 1 to Pain Counter. Proceed to Check Pain Frequency.
6. Check Pain Frequency.
  1. If Pain Frequency is Missing, the case will proceed to a Measure Category Assignment of X and will be rejected. Stop processing.
  2. If Pain Frequency equals N, the case will continue processing and proceed to Check Pain Duration.
  3. If Pain Frequency equals Y, the case will continue processing and proceed to Pain Counter.
7. Add 1 to Pain Counter. Proceed to Check Pain Duration.
8. Check Pain Duration.
  1. If Pain Duration is Missing, the case will proceed to a Measure Category Assignment of X and will be rejected. Stop processing.
  2. If Pain Duration equals N, the case will continue processing and proceed to Check Pain Character.
  3. If Pain Duration equals Y, the case will continue processing and proceed to Pain Counter.
9. Add 1 to Pain Counter. Proceed to Check Pain Character.
10. Check Pain Character.
  1. If Pain Character is Missing, the case will proceed to a Measure Category Assignment of X and will be rejected. Stop processing.
  2. If Pain Character equals N, the case will continue processing and proceed to Check Pain Effect.
  3. If Pain Character equals Y, the case will continue processing and proceed to Pain Counter.
11. Add 1 to Pain Counter. Proceed to Check Pain Effect.
12. Check Pain Effect.
  1. If Pain Effect is Missing, the case will proceed to a Measure Category Assignment of X and will be rejected. Stop processing.
  2. If Pain Effect equals N, the case will continue processing and proceed to Check Pain Factors.
  3. If Pain Effect equals Y, the case will continue processing and proceed to Pain Counter.
13. Add 1 to Pain Counter. Proceed to Check Pain Factors.
14. Check Pain Factors.
  1. If Pain Factors is Missing, the case will proceed to a Measure Category Assignment of X and will be rejected. Stop processing.
  2. If Pain Factors equals N, the case will continue processing and proceed to Check Pain Counter.
  3. If Pain Factors equals Y, the case will continue processing and proceed to Pain Counter.
15. Add 1 to Pain Counter. Proceed to Check Pain Counter.
16. Check Pain Counter.
  1. If Pain Counter is greater than or equal to 5, the case will proceed to a Measure Category Assignment of E and will be In Numerator Population. Stop processing.
  2. If Pain Counter is less than 5, the case will proceed to a Measure Category Assignment of D and will be In Measure Population. Stop processing.

Measure Information Form PAL-02
CPT® only copyright 2025 American Medical Association. All rights reserved.
Specifications Manual for Joint Commission National Quality Measures (v2026A1)
Discharges 01-01-2026 (1Q26) through 06-30-2026 (2Q26)

LICENSE FOR USE OF CURRENT PROCEDURAL TERMINOLOGY, FOURTH EDITION (“CPT®”)

CPT® only copyright 2025 American Medical Association. All rights reserved. CPT® is a registered trademark of the American Medical Association.

You, your employees and agents are authorized to use CPT® only as contained in The Joint Commission performance measures solely for your own personal use in directly participating in healthcare programs administered by The Joint Commission. You acknowledge that the American Medical Association (“AMA”) holds all copyright, trademark and other rights in CPT®.

Any use not authorized herein is prohibited, including by way of illustration and not by way of limitation, making copies of CPT® for resale and/or license, transferring copies of CPT® to any party not bound by this Agreement, creating any modified or derivative work of CPT®, or making any commercial use of CPT®. License to use CPT® for any use not authorized herein must be obtained through the American Medical Association, Intellectual Property Services, AMA Plaza, 330 North Wabash Avenue, Suite 39300, Chicago, Illinois 60611-5885. Applications are available at the American Medical Association Web site, www.ama- assn.org/go/cpt.

U.S. Government Rights This product includes CPT® which is commercial technical data, which was developed exclusively at private expense by the American Medical Association, 330 North Wabash Avenue, Chicago, Illinois 60611. The American Medical Association does not agree to license CPT® to the Federal Government based on the license in FAR 52.227-14 (Data Rights - General) and DFARS 252.227-7015 (Technical Data - Commercial Items) or any other license provision. The American Medical Association reserves all rights to approve any license with any Federal agency.

Disclaimer of Warranties and Liabilities. CPT® is provided “as is” without warranty of any kind, either expressed or implied, including but not limited to the implied warranties of merchantability and fitness for a particular purpose. Fee schedules, relative value units, conversion factors and/or related components are not assigned by the AMA, are not part of CPT®, and the (AMA is not recommending their use. The AMA does not directly or indirectly practice medicine or dispense medical services. The responsibility for the content of this product is with The Joint Commission, and no endorsement by the AMA is intended or implied. The AMA disclaims responsibility for any consequences or liability attributable to or related to any use, non-use, or interpretation of information contained or not contained in this product.

This Agreement will terminate upon notice if you violate its terms. The AMA is a third party beneficiary to this Agreement.

Should the foregoing terms and conditions be acceptable to you, please indicate your agreement and acceptance by clicking below on the button labeled “accept”.

^