Specifications Manual for Joint Commission National Quality Measures (v2026A1)
Posted: 10/20/2025

Release Notes:
Measure Information Form
Version 2026A1

Measure Information Form

***Removed from ORYX. Measure will be maintained through 2026 discharges.***
Measure Set: Immunization (IMM)

Set Measure ID: IMM-2

Performance Measure Name: Influenza Immunization

Description: This prevention measure addresses acute care hospitalized inpatients age 6 months and older who were screened for seasonal influenza immunization status and were vaccinated prior to discharge if indicated. The numerator captures two activities: screening and the intervention of vaccine administration when indicated. As a result, patients who had documented contraindications to the vaccine, patients who were offered and declined the vaccine and patients who received the vaccine during the current year’s influenza season but prior to the current hospitalization are captured as numerator events.

Influenza (flu) is an acute, contagious, viral infection of the nose, throat and lungs (respiratory illness) caused by influenza viruses. Outbreaks of seasonal influenza occur annually during late autumn and winter months although the timing and severity of outbreaks can vary substantially from year to year and community to community. Influenza activity most often peaks in February, but can peak rarely as early as November and as late as April. In order to protect as many people as possible before influenza activity increases, most flu vaccine is administered in September through November, but vaccine is recommended to be administered throughout the influenza season as well. Because the flu vaccine usually first becomes available in September, health systems can usually meet public and patient needs for vaccination in advance of widespread influenza circulation.

Rationale: An estimated 9.3 to 41 million people in the United States get influenza every season. Each year approximately 120,000 to 710,000 people in the US are hospitalized with complications from influenza and between 6,300 and 52,000 die from the disease and its complications (Center for Disease Control and Prevention [CDC], 2024a). Combined with pneumonia, influenza is in the nation’s top 10 leading causes of death for ages 1 through 44 (CDC, 2023). About 14.1% of people of all ages hospitalized with influenza were admitted to the intensive care unit during the 2021-22 flu season, down from 22.3% during the 2013-14 flu season (Naquin et al., 2024). The Advisory Committee on Immunization Practices (ACIP) recommends seasonal influenza vaccination for all persons 6 months of age and older to highlight the importance of preventing influenza. Flu vaccines substantially reduced the risk of flu related medical visits and hospitalizations for all age groups during the 2023-24 flu season (CDC, 2024b).

The influenza vaccination is the most effective method for preventing influenza virus infection and its potentially severe complications. Screening and vaccination of inpatients is recommended, but hospitalization is an underutilized opportunity to provide vaccination to persons 6 months of age or older.

Type Of Measure: Process

Improvement Noted As: Increase in the rate

Numerator Statement: Inpatient discharges who were screened for influenza vaccine status and were vaccinated prior to discharge if indicated.
Included Populations:
  • Patients who received the influenza vaccine during this inpatient hospitalization
  • Patients who received the influenza vaccine during the current year’s flu season but prior to the current hospitalization
  • Patients who were offered and declined the influenza vaccine
  • Patients who have documentation of a severe allergic reaction (e.g. anaphylaxis) after previous dose of influenza vaccine or to vaccine component, OR history of Guillian-Barré syndrome within 6 weeks after a previous influenza vaccination OR moderate or severe acute illness with or without fever.

Excluded Populations: None

Data Elements:

Denominator Statement: Acute care hospitalized inpatients age 6 months and older discharged during October, November, December, January, February or March.
Included Populations: Inpatient discharges 6 months of age and older

Excluded Populations:
  • Patients less than 6 months of age
  • Patients who expire prior to hospital discharge
  • Patients with an organ transplant during the current hospitalization(Appendix A, Table 12.10)
  • Patients for whom vaccination was indicated, but supply had not been received by the hospital due to problems with vaccine production or distribution
  • Patients who have a Length of Stay greater than 120 days
  • Patients who are transferred or discharged to another acute care hospital
  • Patients who leave Against Medical Advice (AMA)

Data Elements:

Risk Adjustment: No.

Data Collection Approach: Retrospective data sources for required data elements include administrative data and medical records. Some hospitals may prefer to gather data concurrently by identifying patients in the population of interest. This approach provides opportunities for improvement at the point of care/service. However, complete documentation includes the principal or other ICD-10 diagnosis and procedure codes, which require retrospective data entry.

Data Accuracy: Variation may exist in the assignment of ICD-10 codes; therefore, coding practices may require evaluation to ensure consistency.

Measure Analysis Suggestions: Hospitals may wish to analyze the measure data by individual high risk populations, for example, diabetes, COPD, etc., in order to determine if all defined high risk populations are equally vaccinated or if there are opportunities to improve care to a specific population of patients.

Sampling: Yes. Please refer to the measure set specific sampling requirements and for additional information see the Population and Sampling Specifications section.

Data Reported As: Aggregate rate generated from count data reported as a proportion.

Selected References:
  • Benowitz I, Esposito DB, Gracey KD, Shapiro ED, Vazquez M. Influenza vaccine given to pregnant women reduces hospitalization due to influenza in their infants.CID. December 2010; 51 (12): 1355-1361.
  • Carr S, Allison Kim J, et al. Safety and immunogenicity of live attenuated and inactivated influenza vaccines in children with cancer. J Infect Dis.2011:204:1475-1482.
  • Centers for Disease Control and Prevention. (2013). Estimated Influenza Illnesses and Hospitalizations Averted by Influenza Vaccination — United States,2012–13 Influenza Season. MMWR. 2013;62(49):997-1000.
  • Centers for Disease Control and Prevention. (2017). Prevention and Control of Seasonal Influenza with Vaccines: Recommendations of the Advisory Committee on Immunization Practices, United States, 2017-2018. MMWR, August 17, 2017;62(RR07); 1-20. https://www.cdc.gov/mmwr/volumes/66/rr/rr6602a1.htm
  • Centers for Disease Control and Prevention. (2023). Leading causes of death. WISQARS. https://wisqars.cdc.gov/lcd/?o=LCD&y1=2023&y2=2023&ct=10&cc=ALL&g=00&s=0&r=0&ry=2&e=0&ar=lcd1age&at=groups&ag=lcd1age&a1=0&a2=199
  • Centers for Disease Control and Prevention. (2024a). Frequently asked questions about estimating influenza burden. https://www.cdc.gov/flu-burden/php/about/faq.html
  • Centers for Disease Control and Prevention. (2024b). 2023-2024 flu vaccines reduce medical visits. https://www.cdc.gov/flu/whats-new/2023-2024-vaccines-reduce-medical-visits.html
  • Centers for Disease Control and Prevention. (2024, July 25). General best practices for immunization. Vaccines & immunizations. https://www.cdc.gov/vaccines/hcp/imz-best-practices/?CDC_AAref_Val=https://www.cdc.gov/vaccines/hcp/acip-recs/general-recs/index.html
  • Centers for Disease Control and Prevention. (2024, July 25). Contraindications and precautions. Vaccines & immunizations. https://www.cdc.gov/vaccines/hcp/imz-best-practices/contraindications-precautions.html
  • Chung EY, Huang L, and Schneider L. Safety of influenza vaccine administration in egg-allergic patients. Pediatrics. 2010 May;125(5):e1024-30. Epub 2010 Apr 5.
  • Darvishiana M, Gefenaitea G, Turnerc RM, Pechlivanogloua P, Van der HoekeW, Van den Heuvelb ER, Haka E (2014). After adjusting for bias in meta-analysis seasonal influenza vaccine remains effective in community-dwelling elderly. JClin Epidemiol 2014;67:734-744.
  • Grohskopf LA, Alyanak E, Ferdinands JM, et al. Prevention and Control of Seasonal Influenza with Vaccines: Recommendations of the Advisory Committee on Immunization Practices, United States, 2021–22 Influenza Season. MMWR Recomm Rep 2021;70(No. RR-5):1–28. DOI: http://dx.doi.org/10.15585/mmwr.rr7005a1
  • Mandell LA, Wunderink RG, Anzueta A, Bartlett JG, Infectious Diseases Society of America; American Thoracic Society. Infectious Diseases Society of America/American Thoracic Society consensus guidelines on the management of community-acquired pneumonia in adults. Clin Infect Dis. 2007 March 1;44 Suppl2:S27-72.
  • Naquin, A., O’Halloran, A., Ujamaa, D., et al. (2024). Laboratory-confirmed influenza-associated hospitalizations among children and adults — Influenza Hospitalization Surveillance Network, United States, 2010–2023. MMWR Surveillance Summaries, 73(SS-6), 1–18. http://dx.doi.org/10.15585/mmwr.ss7706a1
  • Nichol KL, Nordin J, Mullooly J, et al. Influenza Vaccination and Reduction in Hospitalizations for Cardiac Disease and Stroke among the Elderly. N Engl JMed. 2003;348:1322-1332.
  • Rubin L, Levin M, Ljungman P, et al. 2013 IDSA clinical practice guideline for vaccination of the immunocompromised host. Clin Infect Dis. 2014;58(3):e44-100. DOI: 10.1093/cid/cit684

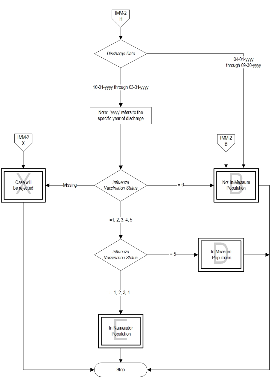
Measure Algorithm:
Graphic depiction of the Measure Algorithm. Refer to the Algorithm Narrative for each detailed step. Graphic depiction of the Measure Algorithm. Refer to the Algorithm Narrative for each detailed step.

Algorithm Narrative

IMM-2: Influenza Immunization
Numerator: Inpatient discharges who were screened for Influenza vaccine status and were vaccinated prior to discharge if indicated.
Denominator: Acute care hospitalized inpatients age 6 months and older discharged during October, November, December, January, February or March.

Variable Key: Patient Age

1. Start processing. Run cases, which are included in the Global Initial Patient Population and pass the edits defined in the Clinical Data Processing Flow, through this measure.

2. Calculate Patient Age. Patient Age, in years, is equal to the Admission Date minus the Birthdate. Use the month and day portion of admission date and birthdate to yield the most accurate age. Only cases with valid Admission Date and Birthdate will pass the critical feedback messages into the measure specific algorithms.

3. Check Patient Age
a. If the Patient Age is less than 6 months old, the case will proceed to a Measure Category Assignment of B and will not be in the Measure Population. Stop processing.
b. If the Patient Age is greater than or equal to 6 months, continue processing and proceed to ICD-10-PCS Principal or Other Procedure Codes.

4. Check ICD-10-PCS Principal or Other Procedure Codes
a. If at least one of ICD-10-PCS Principal or Other Procedure Codes is on Table 12.10 the case will proceed to a Measure Category Assignment of B and will not be in the Measure Population. Stop processing.
b. If all of ICD-10-PCS Principal or Other Procedure Codes are missing or none of ICD-10-PCS Principal or Other Procedure Codes is on Table 12.10, continue processing and check Discharge Disposition.

5. Check Discharge Disposition
a. If Discharge Disposition is missing, the case will proceed to a Measure Category Assignment of X and will be rejected. Stop processing.
b. If Discharge Disposition equals 4, 6, or 7 the case will proceed to a Measure Category Assignment of B and will not be in the Measure Population. Stop processing.
c. If Discharge Disposition equals 1, 2, 3, 5, or 8 continue processing and proceed to Discharge Date.

6. Check Discharge Date. Note: ‘yyyy’ refers to the specific year of discharge.
a. If the Discharge Date is 04-01-yyyy through 09-30-yyyy, the case will proceed to a Measure Category Assignment of B and will not be in the Measure Population. Stop processing.
b. If the Discharge Date is 10-01-yyyy through 03-31-yyyy, continue processing and proceed to Influenza Vaccination Status.

7. Check Influenza Vaccination Status
a. If Influenza Vaccination Status is missing, the case will proceed to a Measure Category Assignment of X and will be rejected. Stop processing.
b. If Influenza Vaccination Status equals 6, the case will proceed to a Measure Category Assignment of B and will not be in the Measure Population. Stop processing.
c. If Influenza Vaccination Status equals 1, 2, 3, 4, or 5, continue processing and recheck Influenza Vaccination Status.

8. Recheck Influenza Vaccination Status
a. If Influenza Vaccination Status equals 5, the case will proceed to a Measure Category Assignment of D and will be in the Measure Population. Stop processing.
b. If Influenza Vaccination Status equals 1, 2, 3, or 4 the case will proceed to a Measure Category Assignment of E and will be in the Numerator Population. Stop processing.

Measure Information Form IMM-2
CPT® only copyright 2025 American Medical Association. All rights reserved.
Specifications Manual for Joint Commission National Quality Measures (v2026A1)
Discharges 01-01-2026 (1Q26) through 06-30-2026 (2Q26)

LICENSE FOR USE OF CURRENT PROCEDURAL TERMINOLOGY, FOURTH EDITION (“CPT®”)

CPT® only copyright 2025 American Medical Association. All rights reserved. CPT® is a registered trademark of the American Medical Association.

You, your employees and agents are authorized to use CPT® only as contained in The Joint Commission performance measures solely for your own personal use in directly participating in healthcare programs administered by The Joint Commission. You acknowledge that the American Medical Association (“AMA”) holds all copyright, trademark and other rights in CPT®.

Any use not authorized herein is prohibited, including by way of illustration and not by way of limitation, making copies of CPT® for resale and/or license, transferring copies of CPT® to any party not bound by this Agreement, creating any modified or derivative work of CPT®, or making any commercial use of CPT®. License to use CPT® for any use not authorized herein must be obtained through the American Medical Association, Intellectual Property Services, AMA Plaza, 330 North Wabash Avenue, Suite 39300, Chicago, Illinois 60611-5885. Applications are available at the American Medical Association Web site, www.ama- assn.org/go/cpt.

U.S. Government Rights This product includes CPT® which is commercial technical data, which was developed exclusively at private expense by the American Medical Association, 330 North Wabash Avenue, Chicago, Illinois 60611. The American Medical Association does not agree to license CPT® to the Federal Government based on the license in FAR 52.227-14 (Data Rights - General) and DFARS 252.227-7015 (Technical Data - Commercial Items) or any other license provision. The American Medical Association reserves all rights to approve any license with any Federal agency.

Disclaimer of Warranties and Liabilities. CPT® is provided “as is” without warranty of any kind, either expressed or implied, including but not limited to the implied warranties of merchantability and fitness for a particular purpose. Fee schedules, relative value units, conversion factors and/or related components are not assigned by the AMA, are not part of CPT®, and the (AMA is not recommending their use. The AMA does not directly or indirectly practice medicine or dispense medical services. The responsibility for the content of this product is with The Joint Commission, and no endorsement by the AMA is intended or implied. The AMA disclaims responsibility for any consequences or liability attributable to or related to any use, non-use, or interpretation of information contained or not contained in this product.

This Agreement will terminate upon notice if you violate its terms. The AMA is a third party beneficiary to this Agreement.

Should the foregoing terms and conditions be acceptable to you, please indicate your agreement and acceptance by clicking below on the button labeled “accept”.

^