Specifications Manual for Joint Commission National Quality Measures (v2026A1)
Posted: 10/20/2025

Release Notes:
Measure Information Form
Version 2026A1

Measure Information Form

Measure Set: Comprehensive Stroke (CSTK)

Set Measure ID: CSTK-04

Performance Measure Name: Procoagulant Reversal Agent Initiation for Intracerebral Hemorrhage (ICH )

Description: Intracerebral hemorrhage (ICH) stroke patients with an INR value greater than or equal to 1.4 at hospital arrival who are treated with a procoagulant reversal agent (i.e., fresh frozen plasma, recombinant factor VIIa, prothrombin complex concentrates)

Rationale: Intracerebral hemorrhage (ICH) is a life-threatening disorder. Patients receiving oral anticoagulants (OACs), as well as those with an acquired or congenital coagulopathy, are at increased risk for ICH and hemorrhagic expansion with warfarin-associated bleeds comprising 12% to 15% of all spontaneous hemorrhages. Prompt INR reversal with intravenous infusions of vitamin K and fresh-frozen plasma (FFP) has been historically recommended; however, normalization with prothrombin complex concentrates (PCCs) is increasingly recommended because several studies have shown that these agents can rapidly normalize the INR within minutes. According to Greenberg and colleagues (2022), patients with oral anticoagulation treatment (OAT) associated ICH and an INR above 1.3, should have OAT discontinued and the INR normalized with PCCs or FFP in addition to intravenous infusion of vitamin K.

Type Of Measure: Process

Improvement Noted As: Increase in the rate

Numerator Statement: ICH stroke patients treated with a procoagulant reversal agent
Included Populations: As above

Excluded Populations: None

Data Elements:

Denominator Statement: ICH stroke patients with INR value greater than or equal to 1.4 at hospital arrival.
Included Populations:
  • Discharges with ICD-10-CM Principal Diagnosis Code for hemorrhagic stroke as defined in Appendix A, Table 8.2b for ICD-10 codes,
    AND
  • Patients who have an Admitting Diagnosis of primary parenchymal ICH as defined in Appendix A, Table 8.2c for ICD-10 codes,
    AND
  • INR greater than or equal to 1.4 performed closest to hospital arrival

Excluded Populations:
  • Patients less than 18 years of age
  • Patients who have a Length of Stay > 120 days
  • Patients with Comfort Measures Only documented on day of or after hospital arrival
  • Patients enrolled in clinical trials

Data Elements:

Risk Adjustment: No.

Data Collection Approach: Retrospective data sources for required data elements include administrative data and medical records.

Data Accuracy: Variation may exist in the assignment of ICD-10 codes; therefore, coding practices may require evaluation to ensure consistency.

Measure Analysis Suggestions: None

Sampling: Yes. Please refer to the measure set specific sampling requirements and for additional information see the Population and Sampling Specifications section.

Data Reported As: Aggregate rate generated from count data reported as a proportion.

Selected References:

1.  Ansell J, Hirsch J, Hylek E, Jacobson A, Crowther M, Palareti G; American College of Chest Physicians. Pharmacology and management of the vitamin K antagonists: American College of Chest Physicians Evidence-Based Clinical Practice Guidleines (8th Edition). Chest. 2008;133(suppl):160S-198S.

2.  Fredriksson K, Norrving B, Strömblad, LG. Emergency reversal of anticoagulation after intracerebral hemorrhage. Stroke. 1992;23:972-977.

3.  Frontera JA, Lewin JJ 3rd, Rabinstein AA, Aisiku IP, Alexandrov AW, Cook AM, del Zoppo GJ, Kumar MA, Peerschke EI, Stiefel MF, Teitelbaum JS, Wartenberg KE, Zerfoss CL. Guideline for reversal of antithrombotics in intracranial hemorrhage: a statement for healthcare professionals from the Neurocritical Care Society and Society of Critical Care Medicine. Neurocrit Care. 2016;24(1):6-46.

4.  Goldstein JN, Thomas SH, Frontiero V, Joseph A, Engel C, Snider R, Smith EE, Greenberg SM, Rosand J. Timing of fresh frozen plasma administration and rapid correction of coagulopathy in warfarin-related intracerebral hemorrhage. Stroke. 2006;37:151-155.

5.  Greenberg SM, Ziai WC, Cordonnier C, Dowlatshahi D, Francis B, Goldstein JN, Hemphill JC III, Johnson R, Keigher KM, Mack WJ, Mocco J, Newton EJ, Ruff IM, Sansing LH, Schulman S, Selim MH, Sheth KN, Sprigg N, Sunnerhagen KS. 2022 guideline for the management of patients with spontaneous intracerebral hemorrhage: a guideline from the American Heart Association/American Stroke Association. Stroke. 2022;53(7):e282-e361.

6.  Hanley JP. Warfarin reversal. J Clin Pathol. 2004;57:1132-1139.

7.  Leifer D, Bravata DM, Connors JJ III, Hinchey JA, Jauch EC, Johnston SC, Latchaw R, Likosky W, Ogilvy C, Qureshi AI, Summers D, Sung GY, Williams LS, Zorowitz R, on behalf of the American Heart Association Special Writing Group of the Stroke Council, Atherosclerotic Peripheral Vascular Disease Working Group and Council on Cardiovascular Surgery and Anesthesia, and Council on Cardiovascular Nursing. Metrics for measuring quality of care in comprehensive stroke centers: detailed follow-up to Brain Attack Coalition comprehensive stroke center recommendations: a statement for healthcare professionals from the American Heart Association/American Stroke Association. Stroke. 2011;42:865-866.

8.  Leissinger CA, Blatt PM, Hoots WK, Ewenstein B. Role of prothrombin complex concentrates in reversing warfarin anticoagulation: a review of the literature. Am J Hematol. 2008;83:137-143.

9.  Morgenstern LB, Hemphill JC III, Anderson C, Becker K, Broderick JP, Connolly ES Jr, Greenberg SM, Huang JN, Macdonald RL, Messé SR, Mitchell PH, Selim M, Tamargo RJ; and on behalf of the American Heart Association Stroke council and Council on Cardiovascular Nursing. Guidelines for the management of spontaneous intracerebral hemorrhage: a guideline for healthcare professionals from the American Heart Association/American Stroke Association. Stroke. 2010;41:2111-2114.

10.  Nilsson OG, Lindgren A, Ståhl N, Brandt L, Säveland H. Incidence of intracerebral and subarachnoid hemorrhage in southern Sweden. J Neurol Neurosurg Psychiatry. 2000;69:601-607.

11.   Pabinger I, Brenner B, Kalina U, Knaub S, Nagy A, Ostermann H; Beriplex P/N Reversal Study Group. Prothrombin complex concentrate (Beriplex P/N) for emergency anticoagulation reversal: a prospective multinational clinical trial. J Thromb Haemost. 2008;6:622-631.

12.  Rådberg JA, Olsson JE, Rådberg CT. Prognostic parameters in spontaneous intracerebral hematomas with special reference to anticoagulant treatment. Stroke. 1991;22:571-576.

13.  Reiss H, Meier-Hellman A, Motsch J, Elias M, Kursten FW, Dempfle CE. Prothrombin complex concentrate (Octaplex) in patients requiring immediate reversal of oral anticoagulation. Thromb Res. 2007;121:9-16.

14.  Rosovsky RP, Crowther, MA. What is the evidence for the off-label use of recombinant factor VII (rFVIIa) in the acute reversal of warfarin? Hematology Am Soc Hematol Educ Program. 2008:36-38.

15.  Sjöblom L, Hårdemark HG, Lindgren A, Norrving B, Fahlén M, Samuelsson M, Stigendal L, Stockelberg D, Taghavi A, Wallrup L, Wallvik J. Mangement and prognostic features of intracerebral hemorrhage during anticoagulant therapy: a Swedish multicenter study. Stroke. 2001;32:2567-2574.

16.  Steiner T, Kaste M, Katse M, Forsting M, Mendelow D, Kwiecinski H, Szikora I, Juvela S, Marchel A, Chapot R, Cognard C, Unterberg A. Hacke W. Recommendations for the management of intracranial haemorrhage - part I: spontaneous intracerebral haemorrhage. The European Stroke Initiative Writing Committee and the Writing Committee for the EUSI Executive Committee. Cerebrovascular Diseases. 2006;22(4):294-316.

17.  Watson HG, Baglin T, Laidlaw SL, Makris M, Preston FE. A comparison of the efficacy and rate of response to oral and intravenous vitamin K in reversal of over-anticoagulation with warfarin. Haematol. 2001;115:145-149.

Measure Algorithm:
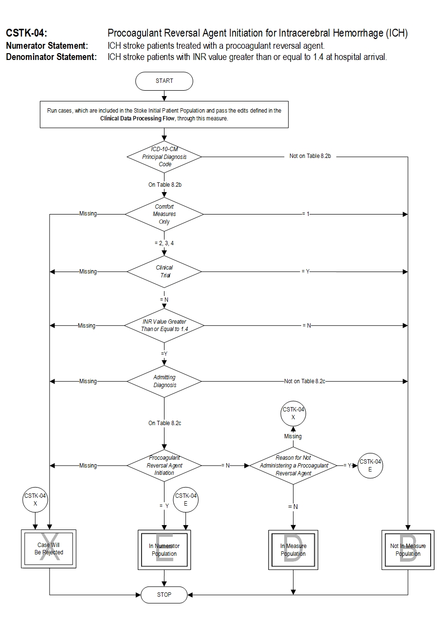
Graphic depiction of the Measure Algorithm. Refer to the Algorithm Narrative for each detailed step.

CSTK-04: Algorithm Narrative

CSTK-04: Procoagulant Reversal Agent Initiation for Intracerebral Hemorrhage (ICH)

Numerator Statement: ICH stroke patients treated with a procoagulant reversal agent.
Denominator Statement: ICH stroke patients with INR value greater than or equal to 1.4 at hospital arrival.

1. Start processing. Run cases, which are included in the Comprehensive Stroke Initial Patient Population and pass the edits defined in the Clinical Data Processing Flow, through this measure.

2. Check ICD-10 CM Principal Diagnosis Code
  1. If all ICD-10 CM Principal Diagnosis codes are not on on Table 8.2b, the case will proceed to a Measure Category Assignment of B and will not be in the Measure Population. Stop processing.
  2. If at least one of the ICD-10 CM Principal Diagnosis codes is on Table 8.2b, continue processing and proceed to check Comfort Measures Only.

3. Check Comfort Measures Only.
  1. If Comfort Measures Only is missing, the case will proceed to a Measure Category Assignment of X and will be rejected. Stop processing.
  2. If Comfort Measures Only equals 1 the case will proceed to a Measure Category Assignment of B and will not be in the Measure Population. Stop processing.
  3. If Comfort Measures Only equals 2, 3 or 4 continue processing and proceed to check Clinical Trial.

4. Check Clinical Trial.
  1. If Clinical Trial is missing, the case will proceed to a Measure Category Assignment of X and will be rejected. Stop processing.
  2. If Clinical Trial equals Y the case will proceed to a Measure Category Assignment of B and will not be in the Measure Population. Stop processing.
  3. If Clinical Trial equals N continue processing and proceed to check INR Value Greater Than or Equal to 1.4.

5. Check INR Value Greater Than or Equal to 1.4.
  1. If INR Value Greater Than or Equal to 1.4 is missing, the case will proceed to a Measure Category Assignment of X and will be rejected. Stop processing.
  2. If INR Value Greater Than or Equal to 1.4 equals N, the case will proceed to a Measure Category Assignment of B and will not be in the Measure Population. Stop processing.
  3. If INR Value Greater Than or Equal to 1.4 equals Y continue processing and proceed to check Admitting Diagnosis.

6. Check Admitting Diagnosis.
  1. If Admitting Diagnosis is missing, the case will proceed to a Measure Category Assignment of X and will be rejected. Stop processing.
  2. If all Admitting Diagnosis codes are not on Table 8.2c, the case will proceed to a Measure Category Assignment of B and will not be in the Measure Population. Stop processing.
  3. If at least one of the Admitting Diagnosis codes is on Table 8.2c, continue processing and proceed to check Procoagulant Reversal Agent Initiation.

7. Check Procoagulant Reversal Agent Initiation.
  1. If Procoagulant Reversal Agent Initiation is missing, the case will proceed to a Measure Category Assignment of X and will be rejected. Stop processing.
  2. If Procoagulant Reversal Agent Initiation equals Y continue processing and proceed to a Measure Category Assignment of E and will be in the Numerator Population. Stop processing.
  3. If Procoagulant Reversal Agent Initiation equals N, the case will proceed to check Reason for Not Administering a Procoagulant Reversal Agent.

8. Check Reason for Not Administering a Procoagulant Reversal Agent.
  1. If Reason for Not Administering a Procoagulant Reversal Agent is missing, the case will proceed to a Measure Category Assignment of X and will be rejected. Stop processing.
  2. If Reason for Not Administering a Procoagulant Reversal Agent equals Y, the case will proceed to a Measure Category Assignment of E and will be in the Numerator Population. Stop processing.
  3. If Reason for Not Administering a Procoagulant Reversal Agent equals N, the case will proceed to a Measure Category Assignment of D and will be in the Measure Population. Stop processing.

Measure Information Form CSTK-04
CPT® only copyright 2025 American Medical Association. All rights reserved.
Specifications Manual for Joint Commission National Quality Measures (v2026A1)
Discharges 01-01-2026 (1Q26) through 06-30-2026 (2Q26)

LICENSE FOR USE OF CURRENT PROCEDURAL TERMINOLOGY, FOURTH EDITION (“CPT®”)

CPT® only copyright 2025 American Medical Association. All rights reserved. CPT® is a registered trademark of the American Medical Association.

You, your employees and agents are authorized to use CPT® only as contained in The Joint Commission performance measures solely for your own personal use in directly participating in healthcare programs administered by The Joint Commission. You acknowledge that the American Medical Association (“AMA”) holds all copyright, trademark and other rights in CPT®.

Any use not authorized herein is prohibited, including by way of illustration and not by way of limitation, making copies of CPT® for resale and/or license, transferring copies of CPT® to any party not bound by this Agreement, creating any modified or derivative work of CPT®, or making any commercial use of CPT®. License to use CPT® for any use not authorized herein must be obtained through the American Medical Association, Intellectual Property Services, AMA Plaza, 330 North Wabash Avenue, Suite 39300, Chicago, Illinois 60611-5885. Applications are available at the American Medical Association Web site, www.ama- assn.org/go/cpt.

U.S. Government Rights This product includes CPT® which is commercial technical data, which was developed exclusively at private expense by the American Medical Association, 330 North Wabash Avenue, Chicago, Illinois 60611. The American Medical Association does not agree to license CPT® to the Federal Government based on the license in FAR 52.227-14 (Data Rights - General) and DFARS 252.227-7015 (Technical Data - Commercial Items) or any other license provision. The American Medical Association reserves all rights to approve any license with any Federal agency.

Disclaimer of Warranties and Liabilities. CPT® is provided “as is” without warranty of any kind, either expressed or implied, including but not limited to the implied warranties of merchantability and fitness for a particular purpose. Fee schedules, relative value units, conversion factors and/or related components are not assigned by the AMA, are not part of CPT®, and the (AMA is not recommending their use. The AMA does not directly or indirectly practice medicine or dispense medical services. The responsibility for the content of this product is with The Joint Commission, and no endorsement by the AMA is intended or implied. The AMA disclaims responsibility for any consequences or liability attributable to or related to any use, non-use, or interpretation of information contained or not contained in this product.

This Agreement will terminate upon notice if you violate its terms. The AMA is a third party beneficiary to this Agreement.

Should the foregoing terms and conditions be acceptable to you, please indicate your agreement and acceptance by clicking below on the button labeled “accept”.

^