Specifications Manual for Joint Commission National Quality Measures (v2026A1)
Posted: 10/20/2025

Release Notes:
Measure Information Form
Version 2026A1

Measure Information Form

Measure Set: Comprehensive Stroke (CSTK)

Set Measure ID: CSTK-03

Set Measure ID Performance Measure Name
CSTK-03a viewtopic Hunt and Hess Scale Performed for SAH Patients
CSTK-03b viewtopic ICH Score Performed for ICH Patients

Performance Measure Name: Severity Measurement Performed for SAH and ICH Patients (Overall Rate)

Description: Subarachnoid hemorrhage (SAH) and intracerebral hemorrhage (ICH) stroke patients for whom a severity measurement (i.e., Hunt and Hess Scale for SAH patients or ICH Score for ICH patients) is performed prior to surgical intervention (e.g. clipping, coiling, or any surgical intervention) in patients undergoing surgical intervention and documented in the medical record; OR documented within 6 hours of arrival at the hospital emergency department for patients who do not undergo surgical intervention.

CSTK-03    SAH and ICH stroke patients for whom a severity measurement is performed prior to surgical intervention in patients undergoing surgical intervention and documented in the medical record; OR documented within 6 hours of hospital arrival for patients who do not undergo surgical intervention.

CSTK-03a   SAH stroke patients for whom a severity measurement is performed prior to surgical intervention in patients undergoing surgical intervention and documented in the medical record; OR documented within 6 hours of hospital arrival for patients who do not undergo surgical intervention.

CSTK-03b   ICH stroke patients for whom a severity measurement is performed prior to surgical intervention in patients undergoing surgical intervention and documented in the medical record; OR documented within 6 hours of hospital arrival for patients who do not undergo surgical intervention.

The CSTK-03 measure is reported as an overall rate which includes SAH and ICH stroke patients for whom a severity measurement is performed prior to surgical intervention in patients undergoing surgical intervention and documented in the medical record; OR documented within 6 hours of hospital arrival for patients who do not undergo surgical intervention; CSTK-03a and CSTK-03b are subsets of the overall rate, and stratified by the type of stroke patient.

Rationale: Subarachnoid hemorrhage (SAH) and intracerebral hemorrhage (ICH) are medical emergencies requiring rapid diagnosis and assessment. Early deterioration is common in the first few hours after onset, and associated with increased mortality rates of > 75% compared to 30-day mortality rates of 35%-52%. More than half of all deaths from these conditions occur within the first two days. According to the American Heart Association/American Stroke Association, the severity of SAHs should be documented with the Hunt and Hess Scale, and the severity of ICHs should be documented with ICH score to capture the clinical state of the patient. The severity of initial neurological injury should be determined and documented in the emergency department because it is a useful predictor of outcome and helpful in planning future care with family and physicians. For both severity methodologies, higher scores are associated with increased mortality.

Type Of Measure: Process

Improvement Noted As: Increase in the rate

Numerator Statement:
CSTK-03:   The number of SAH and ICH stroke patients for whom a severity measurement is performed prior to surgical intervention in patients undergoing surgical intervention and documented in the medical record; OR documented within 6 hours of hospital arrival for patients who do not undergo surgical intervention.

CSTK-03a:   The number of SAH patients for whom a Hunt and Hess Scale is performed prior to surgical intervention in patients undergoing surgical intervention and documented in the medical record; OR documented within 6 hours of hospital arrival for patients who do not undergo surgical intervention.

CSTK-03b:   The number of ICH stroke patients for whom an ICH Score is performed prior to surgical intervention in patients undergoing surgical intervention and documented in the medical record; OR documented within 6 hours of hospital arrival for patients who do not undergo surgical intervention.

Included Populations: As above

Excluded Populations: None

Data Elements:

Data Elements By Measure | CSTK-03 | CSTK-03a | CSTK-03b | | Arrival Date | Arrival Date | Arrival Date | | Arrival Time | Arrival Time | Arrival Time | | Initial Hunt and Hess Scale Date | Initial Hunt and Hess Scale Date | Initial ICH Score Date | | Initial Hunt and Hess Scale Performed | Initial Hunt and Hess Scale Performed | Initial ICH Score Performed | | Initial Hunt and Hess Scale Time | Initial Hunt and Hess Scale Time | Initial ICH Score Time | | Initial ICH Score Date | | | | Initial ICH Score Performed | | | | Initial ICH Score Time | | |

Denominator Statement: SAH and ICH stroke patients

Included Populations: Discharges with ICD-10-CM Principal Diagnosis Code for hemorrhagic stroke as defined in Appendix A, Table 8.2 for ICD-10 codes (i.e., Table 8.2a and Table 8.2b) with or without aneurysm repair procedure (ICD-10-PCS Principal or Other Procedure Code as defined in Appendix A, Table 8.2d for ICD-10 codes) or surgical intervention procedure (ICD-10-PCS Principal or Other Procedure Code as defined in Appendix A, Table 8.2e for ICD-10 codes)

Excluded Populations:
  • Patients less than 18 years of age
  • Patients who have a Length of Stay > 120 days
  • Patients with Comfort Measures Only documented on the day of or day after hospital arrival
  • Non-surgical patients discharged within 6 hours of arrival at this hospital
  • Patients with traumatic brain injury (TBI), unruptured arteriovenous malformation (AVM), non-traumatic subdural hematoma, or hemorrhage due to malignant brain neoplasm (ICD-10-CM Other Diagnosis Codes as defined in Appendix A, Table 8.2f for ICD-10 codes)
  • Patients who have an ICD-10-CM Principal Diagnosis Code in Appendix A, Table 8.2a assigned at discharge and documentation of non-aneurysmal SAH or SAH related to head trauma any time during the hospital stay

Data Elements:

Risk Adjustment: No.

Data Collection Approach: Retrospective data sources for required data elements include administrative data and medical records.

Data Accuracy: Variation may exist in the assignment of ICD-10 codes; therefore, coding practices may require evaluation to ensure consistency.

Measure Analysis Suggestions: Hospitals may wish to identify those patients that did not receive a severity assessment within the specified timeframe(s), or received a severity assessment that did not match their diagnosis, or both, so that efforts can be directed toward improving care.

Sampling: Yes. Please refer to the measure set specific sampling requirements and for additional information see the Population and Sampling Specifications section.

Data Reported As: Aggregate rate generated from count data reported as a proportion.

Selected References:

1.  Broderick J, Connolly ES, Feldmann E, Hanley D, Kase C, Krieger D, Mayberg M, Morgenstern L, Ogilvy CS, Vespa P, and Zuccarello M. Guidelines for the management of spontaneous intracerebral hemorrhage in adults: 2007 update: a guideline from the American Heart Association/American Stroke Association Stroke Council, High Blood Pressure Research Council, and the Quality of Care and Outcomes in Research Interdisciplinary Working Group: The American Academy of Neurology affirms the value of this guideline as an educational told for neurologists. Stroke. 2007;38:2001-2023.

2.  Greenberg SM, Ziai WC, Cordonnier C, Dowlatshahi D, Francis B, Goldstein JN, Hemphill JC 3rd, Johnson R, Keigher KM, Mack WJ, Mocco J, Newton EJ, Ruff IM, Sansing LH, Schulman S, Selim MH, Sheth KN, Sprigg N, Sunnerhagen KS; on behalf of the American Heart Association/American Stroke Association. 2022 Guideline for the management of patients with spontaneous intracerebral hemorrhage: a guideline from the American Heart Association/American Stroke Association. Stroke. 2022;53:e282–e361. doi: 10.1161/STR.0000000000000407.

3.  Hoh BL, Ko NU, Amin-Hanjani S, Chou SH-Y, Cruz-Flores S, Dangayach NS, Derdeyn CP, Du R, Hänggi D, Hetts SW, Ifejika NL, Johnson R; Keigher KM, Leslie-Mazwi TM, Lucke-Wold B, Rabinstein AA, Robicsek SA, Stapleton CJ, Suarez JI, Tjoumakaris SI, Welch BG. 2023 Guideline for the management of patients with aneurysmal subarachnoid hemorrhage: a guideline from the American Heart Association/American Stroke Association. Stroke. 2023;54:e8. doi: 10.1161/STR.000000000000043

4.  Hunt WE, Hess RM. Surgical risk as related to time of intervention in the repair of intracranial aneurysms. J Neurosurg. 1968;28:14-20.

5.  Hunt WE, Kosnik EJ. Timing and perioperative care in intracranial aneurysm surgery. Clin Neurosurg. 1974;21:79-89.

6.  Leifer D, Bravata DM, Connors JJ III, Hinchey JA, Jauch EC, Johnston SC, Latchaw R, Likosky W, Ogilvy C, Qureshi AI, Summers D, Sung GY, Williams LS, Zorowitz R, on behalf of the American Heart Association Special Writing Group of the Stroke Council, Atherosclerotic Peripheral Vascular Disease Working Group and Council on Cardiovascular Surgery and Anesthesia, and Council on Cardiovascular Nursing. Metrics for measuring quality of care in comprehensive stroke centers: detailed follow-up to Brain Attack Coalition comprehensive stroke center recommendations: a statement for healthcare professionals from the American Heart Association/American Stroke Association. Stroke. 2011;42:862-63.

7.  Matchett SC, Castaldo J, Wasser TE, Baker K, Mathiesen C, and Rodgers J. Predicting mortality after intracerebral hemorrhage: comparison of scoring systems and influence of withdrawal of care. J Stroke Cerebrovasc Dis. 2006 Jul-Aug;15(4):144-50.

8.  Morgastern LB, Hemphill JC III, Anderson C, Becker K, Broderick JP, Connolly ES Jr, Greenberg SM, Huang JN, Macdonald RL, Messé SR, Mitchell PH, Selim M, Tamargo RJ; and on behalf of the American Heart Association Stroke Council and Council on Cardiovascular Nursing. Guidelines for the management of spontaneous intracerebral hemorrhage: a guideline for healthcare professionals from the American Heart Association/American Stroke Association. Stroke. 2010;41:2108-2129.

9.  Rosen DS, Macdonald RL. Subarachnoid hemorrhage grading scales: a systematic review. Neurocritical Care. 2005;2:110-118.

Measure Algorithm:
Graphic depiction of the Measure Algorithm. Refer to the Algorithm Narrative for each detailed step. Graphic depiction of the Measure Algorithm. Refer to the Algorithm Narrative for each detailed step. Graphic depiction of the Measure Algorithm. Refer to the Algorithm Narrative for each detailed step. Graphic depiction of the Measure Algorithm. Refer to the Algorithm Narrative for each detailed step. Graphic depiction of the Measure Algorithm. Refer to the Algorithm Narrative for each detailed step. Graphic depiction of the Measure Algorithm. Refer to the Algorithm Narrative for each detailed step.

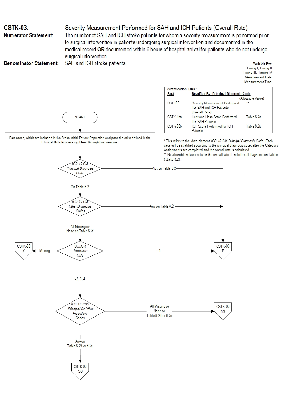
CSTK-03: Algorithm Narrative

CSTK-03: Severity Measurement Performed for SAH and ICH Patients (Overall Rate)

Numerator Statement: The number of SAH and ICH stroke patients for whom a severity measurement is performed prior to surgical intervention in patients undergoing surgical intervention and documented in the medical record; OR documented within 6 hours of hospital arrival for patients who do not undergo surgical intervention.
Denominator Statement: SAH and ICH stroke patients

Stratification Table:

Stratified by Principal Diagnosis Code

If Principal Diagnosis Code is on Table 8.2a (Subarachnoid Hemorrhage) or if Principal Diagnosis Code is on Table 8.2b (Intracerebral Hemorrhage) then set number is CSTK-03 (Severity Measurement performed for SAH and ICH Patients), Overall Rate.

If Principal Diagnosis Code is on Table 8.2a (Subarachnoid Hemorrhage) then set number is CSTK-03a (Hunt and Hess Scale Performed for SAH Patients).

If Principal Diagnosis Code is on Table 8.2b (Intracerebral Hemorrhage) then set number is CSTK-03b (ICH Score Performed for ICH Patients).

* This refers to the data element 'ICD-10-CM Principal Diagnosis Code’. Each case will be stratified according to the principal diagnosis code, after the Category Assignments are completed and the overall rate is calculated.
** No allowable value exists for the overall rate. It includes all diagnosis on Tables 8.2a to 8.2b.

1. Start processing. Run cases, which are included in the Comprehensive Stroke Initial Patient Population and pass the edits defined in the Clinical Data Processing Flow, through this measure.

2. Check ICD-10-CM Principal Diagnosis Code.
  1. If all ICD-10-CM Principal Diagnosis codes are missing or none of them on Table 8.2, the case will proceed to a Overall Rate Category Assignment of B and will not be in the Measure Population. Proceed to Step 38.
  2. If at least one of the ICD-10 CM Principal Diagnosis codes is on Table 8.2, continue processing and proceed to check ICD-10-CM Other Diagnosis Codes.
3. Check ICD-10-CM Other Diagnosis Codes.
  1. If at least one of the ICD-10-CM Other Diagnosis Codes is on Table 8.2f, the case will proceed to a Overall Rate Category Assignment of B and will not be in the Measure Population. Proceed to Step 38.
  2. If all ICD-10-CM Other Diagnosis codes are missing or none of them on Table 8.2f, continue processing and proceed to check Comfort Measures Only.
4. Check Comfort Measures Only.
  1. If Comfort Measures Only is missing, the case will proceed to a Overall Rate Category Assignment of X and will be rejected. Proceed to Step 38.
  2. If Comfort Measures Only equals 1 the case will proceed to a Overall Rate Category Assignment of B and will not be in the Measure Population. Proceed to Step 38.
  3. If Comfort Measures Only equals 2,3,4 continue processing and proceed to check ICD-10-PCS Principal or Other Procedure Codes.
5. Check ICD-10-PCS Principal or Other Procedure Codes.
  1. If ICD-10-PCS Principal or Other Procedure Codes are missing or none of them on Table 8.2d or 8.2e, continue processing and proceed to check Discharge Time. Proceed to Step 21.
  2. If ICD-10-PCS Principal or Other Procedure Codes is on Table 8.2d or 8.2e, continue processing and proceed to check ICD-10-CM Principal Diagnosis Code.
6. Check ICD-10-CM Principal Diagnosis Codes.
  1. If ICD-10-CM Principal Diagnosis Codes are on Table 8.2b, continue processing and proceed to check Initial ICH Score Performed. Proceed to Step 12.
  2. If ICD-10-CM Principal Diagnosis Codes are on Table 8.2a, continue processing and proceed to check Non-aneurysmal.
7. Check Non-aneurysmal.
  1. If Non-aneurysmal is missing, the case will proceed to a Overall Rate Category Assignment of X and will be rejected. Proceed to Step 38.
  2. If Non-aneurysmal equals Y, the case will proceed to a Overall Rate Category Assignment of B and will not be in the Measure Population. Proceed to Step 38.
  3. If Non-aneurysmal equals N, continue processing and proceed to check Initial Hunt and Hess Scale Performed.
8. Check Initial Hunt and Hess Scale Performed.
  1. If Initial Hunt and Hess Scale Performed is missing, the case will proceed to a Overall Rate Category Assignment of X and will be rejected. Proceed to Step 38.
  2. If Initial Hunt and Hess Scale Performed equals N, the case will proceed to a Overall Rate Category Assignment of D and will be in the Measure Population. Proceed to Step 38.
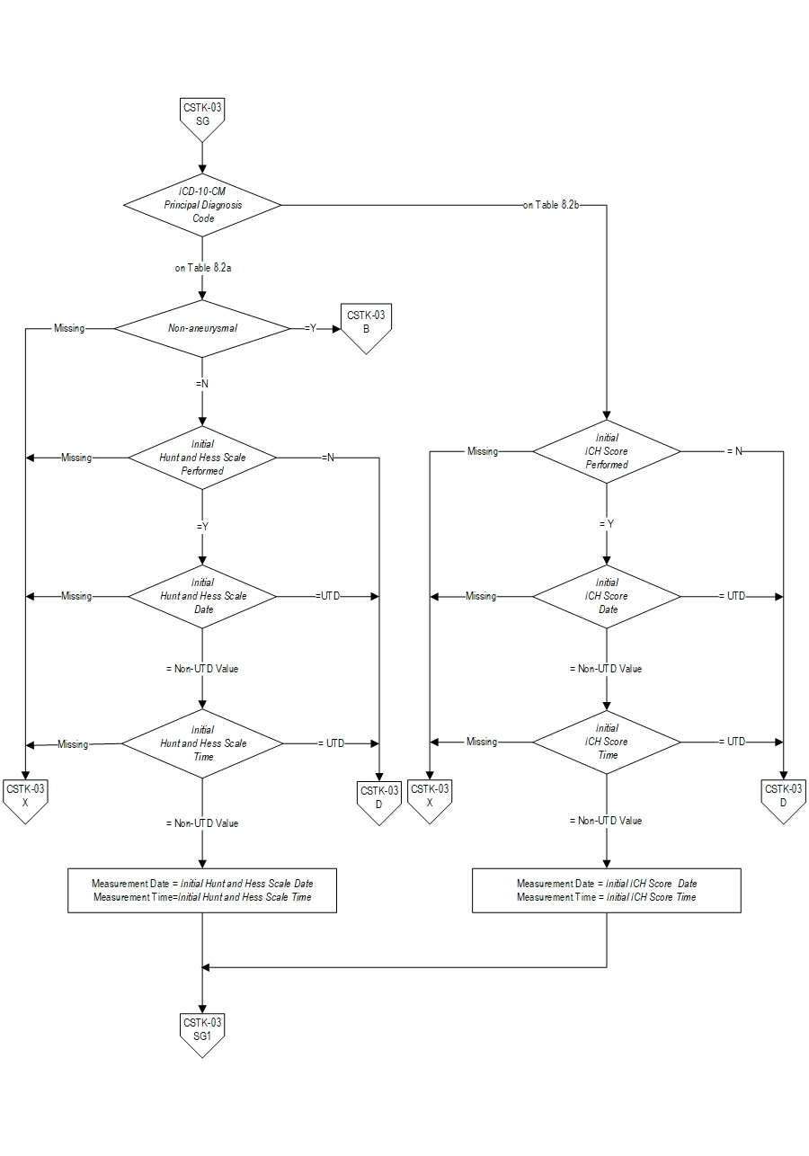
  3. If Initial Hunt and Hess Scale Performed equals Y, continue processing and proceed to check Initial Hunt and Hess Scale Date.
9. Check Initial Hunt and Hess Scale Date.
  1. If Initial Hunt and Hess Scale Date is missing, the case will proceed to a Overall Rate Category Assignment of X and will be rejected. Proceed to Step 38.
  2. If Initial Hunt and Hess Scale Date equals UTD, the case will proceed to a Overall Rate Category Assignment of D and will be in the Measure Population. Proceed to Step 38.
  3. If Initial Hunt and Hess Scale Date equals Non-UTD Value, continue processing and proceed to check Initial Hunt and Hess Scale Time.
10. Check Initial Hunt and Hess Scale Time.
  1. If Initial Hunt and Hess Scale Time is missing, the case will proceed to a Overall Rate Category Assignment of X and will be rejected. Proceed to Step 38.
  2. If Initial Hunt and Hess Scale Time equals UTD, the case will proceed to a Overall Rate Category Assignment of D and will be in the Measure Population. Proceed to Step 38.
  3. If Initial Hunt and Hess Scale Time equals Non-UTD Value, continue processing and proceed to calculate Measurement Date and Measurement Time.
11. Calculate Measurement Date and Measurement Time. Set Measurement Date equal to Initial Hunt and Hess Scale Date and set Measurement Time equal to Initial Hunt and Hess Scale Time, continue processing and proceed to Notes of ICD-10-PCS Principal or Other Procedure Date and Time. Proceed to Step 16.

12. Check Initial ICH Score Performed.
  1. If Initial ICH Score Performed is missing, the case will proceed to a Overall Rate Category Assignment of X and will be rejected. Proceed to Step 38.
  2. If Initial ICH Score Performed equals N, the case will proceed to a Overall Rate Category Assignment of D and will be in the Measure Population. Proceed to Step 38.
  3. If Initial ICH Score Performed equals Y, continue processing and proceed to check Initial ICH Score Date.
13. Check Initial ICH Score Date.
  1. If Initial ICH Score Date is missing, the case will proceed to a Overall Rate Category Assignment of X and will be rejected. Proceed to Step 38.
  2. If Initial ICH Score Date equals UTD, the case will proceed to a Overall Rate Category Assignment of D and will be in the Measure Population. Proceed to Step 38.
  3. If Initial ICH Score Date equals Non-UTD Value, continue processing and proceed to check Initial ICH Score Time.
14. Check Initial ICH Score Time.
  1. If Initial ICH Score Time is missing, the case will proceed to a Overall Rate Category Assignment of X and will be rejected. Proceed to Step 38.
  2. If Initial ICH Score Time equals UTD the case will proceed to a Overall Rate Category Assignment of D and will be in the Measure Population. Proceed to Step 38.
  3. If Initial ICH Score Time equals Non-UTD Value continue processing and proceed to calculate Measurement Date and Measurement Time.
15. Calculate Measurement Date and Measurement Time. Set Measurement Date equal to Initial ICH Score Date and set Measurement Time equal to Initial ICH Score Time, continue processing and proceed to Notes of ICD-10-PCS Principal or Other Procedure Date and Time.

16. Notes: ICD-10-PCS Principal or Other Procedure Date and Time equal to the procedure that has the earliest corresponding ICD-10-PCS Principal or Other Procedure Date and ICD-10-PCS Principal or Other Procedure Time.
Note: The earliest procedure code is the earliest procedure performed that is on Table 8.2d or/and 8.2e
- If there is only one procedure code on Table 8.2d or 8.2e, select that procedure’s date and time even if UTD
- If there is more than one procedure code on Table 8.2d or/and 8.2e on the earliest date, select the procedure’s date and the earliest non-UTD time
- Proceed only with this earliest date and time
Continue processing and proceed to check ICD-10-PCS Principal or Other Procedure Date.

17. Check ICD-10-PCS Principal or Other Procedure Date.
  1. If ICD-10-PCS Principal or Other Procedure Date is missing, the case will proceed to a Overall Rate Category Assignment of X and will be rejected. Proceed to Step 38.
  2. If ICD-10-PCS Principal or Other Procedure Date equals UTD, the case will proceed to a Overall Rate Category Assignment of D and will be in the Measure Population. Proceed to Step 38.
  3. If ICD-10-PCS Principal or Other Procedure Date equals Non-UTD Value, continue processing and proceed to check ICD-10-PCS Principal or Other Procedure Time.
18. Check ICD-10-PCS Principal or Other Procedure Time.
  1. If ICD-10-PCS Principal or Other Procedure Time is missing, the case will proceed to a Overall Rate Category Assignment of X and will be rejected. Proceed to Step 38.
  2. If ICD-10-PCS Principal or Other Procedure Time equals UTD, the case will proceed to a Overall Rate Category Assignment of D and will be in the Measure Population. Proceed to Step 38.
  3. If ICD-10-PCS Principal or Other Procedure Time equals Non-UTD Value, continue processing and proceed to calculate Timing I.
19. Calculate Timing I (in minute). Timing I, in minute, is equal to the ICD-10-PCS Principal or Other Procedure Date and ICD-10-PCS Principal or Other Procedure Time Minus Measurement Date and Measurement Time, continue processing and proceed to check Timing I.

20. Check Timing I.
  1. If Timing I is less than 0 minutes, the case will proceed to a Overall Rate Category Assignment of D and will be in the Measure Population. Proceed to Step 38.
  2. If Timing I is greater than or equal to 0 minutes, the case will proceed to a Overall Rate Category Assignment of E and will be in the Numerator Population. Proceed to Step 38.
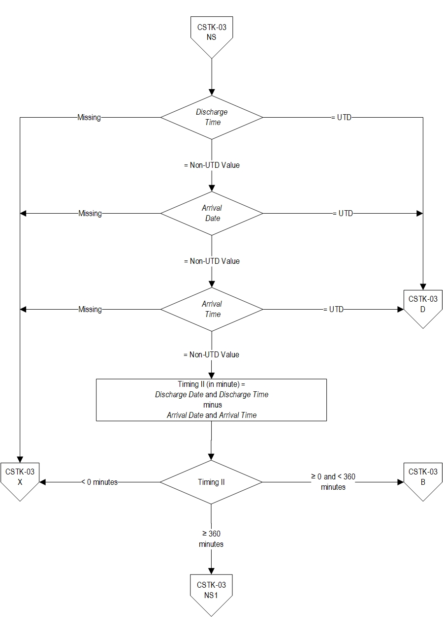
21. Check Discharge Time.
  1. If Discharge Time is missing, the case will proceed to a Overall Rate Category Assignment of X and will be rejected. Proceed to Step 38.
  2. If Discharge Time equals UTD, the case will proceed to a Overall Rate Category Assignment of D and will be in the Measure Population. Proceed to Step 38.
  3. If Discharge Time equals Non-UTD Value, continue processing and proceed to check Arrival Date.
22. Check Arrival Date.
  1. If Arrival Date is missing, the case will proceed to a Overall Rate Category Assignment of X and will be rejected. Proceed to Step 38.
  2. If Arrival Date equals UTD, the case will proceed to a Overall Rate Category Assignment of D and will be in the Measure Population. Proceed to Step 38.
  3. If Arrival Date equals Non-UTD Value, continue processing and proceed to check Arrival Time.
23. Check Arrival Time.
  1. If Arrival Time is missing, the case will proceed to a Overall Rate Category Assignment of X and will be rejected. Proceed to Step 38.
  2. If Arrival Time equals UTD, the case will proceed to a Overall Rate Category Assignment of D and will be in the Measure Population. Proceed to Step 38.
  3. If Arrival Time equals Non-UTD Value, continue processing and proceed to calculate Timing II.
24. Calculate Timing II (in minute). Timing II, in minute, is equal to Discharge Date and Discharge Time minus Arrival Date and Arrival Time, continue processing and proceed to check Timing II.

25. Check Timing II.
  1. If Timing II is less than 0, the case will proceed to a Overall Rate Category Assignment of X and will be rejected. Proceed to Step 38.
  2. If Timing II is greater than or equal to 0 minutes and less than 360 minutes, the case will proceed to a Overall Rate Category Assignment of B and will not be in the Measure Population. Proceed to Step 38.
  3. If Timing II is greater than or equal to 360 minutes, continue processing and proceed to check ICD-10-CM Principal Diagnosis Code.
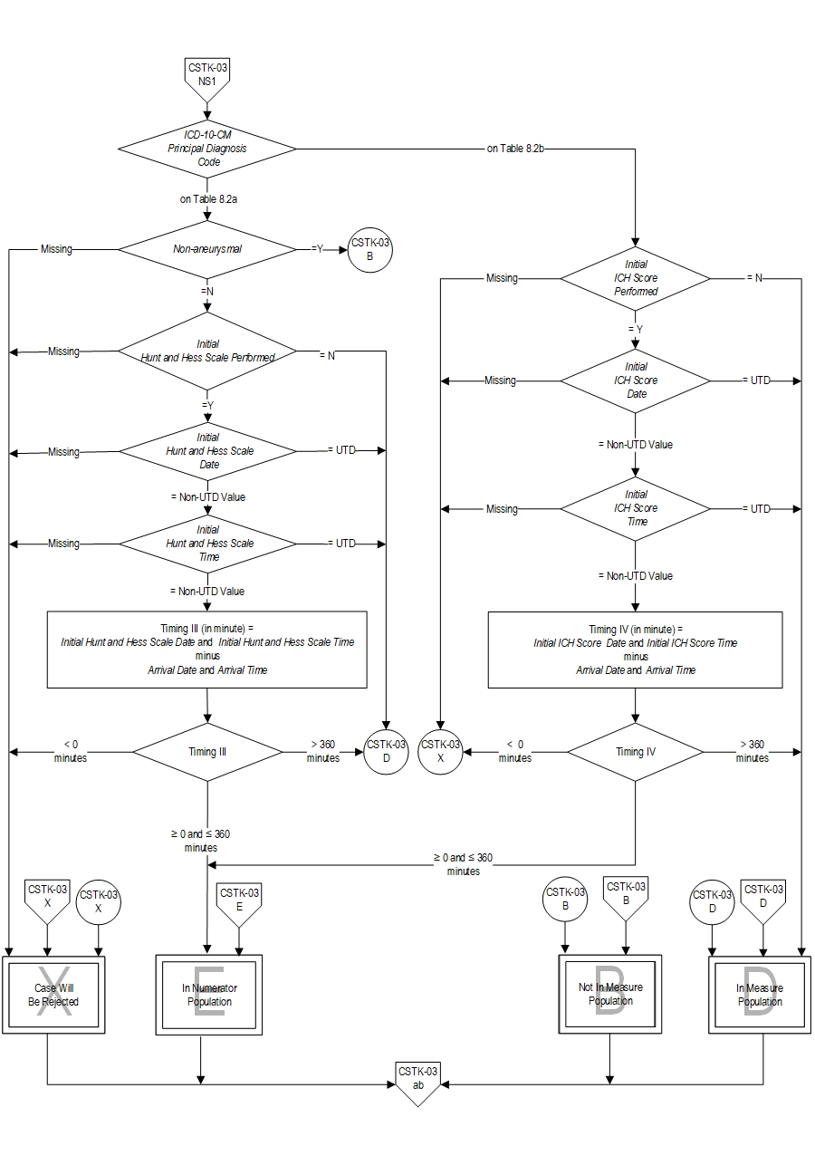
26. Check ICD-10-CM Principal Diagnosis Codes.
  1. If ICD-10-CM Principal Diagnosis Codes are on Table 8.2b, continue processing and proceed to check Initial ICH Score Performed. Proceed to Step 28.
  2. If ICD-10-CM Principal Diagnosis Codes are on Table 8.2a, continue processing and proceed to check Non-aneurysmal.
27. Check Non-aneurysmal.
  1. If Non-aneurysmal is missing, the case will proceed to a Overall Rate Category Assignment of X and will be rejected. Proceed to Step 38.
  2. If Non-aneurysmal equals Y, the case will proceed to a Overall Rate Category Assignment of B and will not be in the Measure Population. Proceed to Step 38.
  3. If Non-aneurysmal equals N, continue processing and proceed to check Initial Hunt and Hess Scale Performed.
28. Check Initial Hunt and Hess Scale Performed.
  1. If Initial Hunt and Hess Scale Performed is missing, the case will proceed to a Overall Rate Category Assignment of X and will be rejected. Proceed to Step 38.
  2. If Initial Hunt and Hess Scale Performed equals N, the case will proceed to a Overall Rate Category Assignment of D and will be in the Measure Population. Proceed to Step 38.
  3. If Initial Hunt and Hess Scale Performed equals Y, continue processing and proceed to check Initial Hunt and Hess Scale Date.
29. Check Initial Hunt and Hess Scale Date.
  1. If Initial Hunt and Hess Scale Date is missing, the case will proceed to a Overall Rate Category Assignment of X and will be rejected. Proceed to Step 38.
  2. If Initial Hunt and Hess Scale Date equals UTD, the case will proceed to a Overall Rate Category Assignment of D and will be in the Measure Population. Proceed to Step 38.
  3. If Initial Hunt and Hess Scale Date equals Non-UTD Value, continue processing and proceed to check Initial Hunt and Hess Scale Time.
30. Check Initial Hunt and Hess Scale Time.
  1. If Initial Hunt and Hess Scale Time is missing, the case will proceed to a Overall Rate Category Assignment of X and will be rejected. Proceed to Step 38.
  2. If Initial Hunt and Hess Scale Time equals UTD, the case will proceed to a Overall Rate Category Assignment of D and will be in the Measure Population. Proceed to Step 38.
  3. If Initial Hunt and Hess Scale Time equals Non-UTD Value, continue processing and proceed to calculate Timing III.
31. Calculate Timing III. Timing III, in minute, is equal to Initial Hunt and Hess Scale Date and Initial Hunt and Hess Scale Time minus Arrival Date and Arrival Time, continue processing and proceed to check Timing III.

32. Check Timing III.
  1. If Timing III is less than 0, the case will proceed to a Overall Rate Category Assignment of X and will be rejected. Proceed to Step 38.
  2. If Timing III is greater than 360 minutes, the case will proceed to a Overall Rate Category Assignment of D and will be in the Measure Population. Proceed to Step 38.
  3. If Timing III is greater than or equal to 0 minutes and less than or equal to 360 minutes, the case will proceed to a Overall Rate Category Assignment of E and will be in the Numerator Population. Proceed to Step 38.
33. Check Initial ICH Score Performed.
  1. If Initial ICH Score Performed is missing, the case will proceed to a Overall Rate Category Assignment of X and will be rejected. Proceed to Step 38.
  2. If Initial ICH Score Performed equals N, the case will proceed to a Overall Rate Category Assignment of D and will be in the Measure Population. Proceed to Step 38.
  3. If Initial ICH Score Performed equals Y, continue processing and proceed to check Initial ICH Score Date.
34. Check Initial ICH Score Date.
  1. If Initial ICH Score Date is missing, the case will proceed to a Overall Rate Category Assignment of X and will be rejected. Proceed to Step 38.
  2. If Initial ICH Score Date equals UTD, the case will proceed to a Overall Rate Category Assignment of D and will be in the Measure Population. Proceed to Step 38.
  3. If Initial ICH Score Date equals Non-UTD Value, continue processing and proceed to check Initial ICH Score Time.
35. Check Initial ICH Score Time.
  1. If Initial ICH Score Time is missing, the case will proceed to a Overall Rate Category Assignment of X and will be rejected. Proceed to Step 38.
  2. If Initial ICH Score Time equals UTD, the case will proceed to a Overall Rate Category Assignment of D and will be in the Measure Population. Proceed to Step 38.
  3. If Initial ICH Score Time equals Non-UTD Value, continue processing and proceed to calculate Timing IV.
36. Calculate Timing IV. Timing IV, in minute, is equal to Initial ICH Score Date and Initial ICH Score Time minus Arrival Date and Arrival Time, continue processing and proceed to check Timing IV.

37. Check Timing IV.
  1. If Timing IV is less than 0, the case will proceed to a Overall Rate Category Assignment of X and will be rejected. Proceed to Step 38.
  2. If Timing IV is greater than 360 minutes, the case will proceed to a Overall Rate Category Assignment of D and will be in the Measure Population. Proceed to Step 38.
  3. If Timing IV is greater than or equal to 0 minutes and less than or equal to 360 minutes, the case will proceed to a Overall Rate Category Assignment of E and will be in the Numerator Population. Proceed to Step 38.
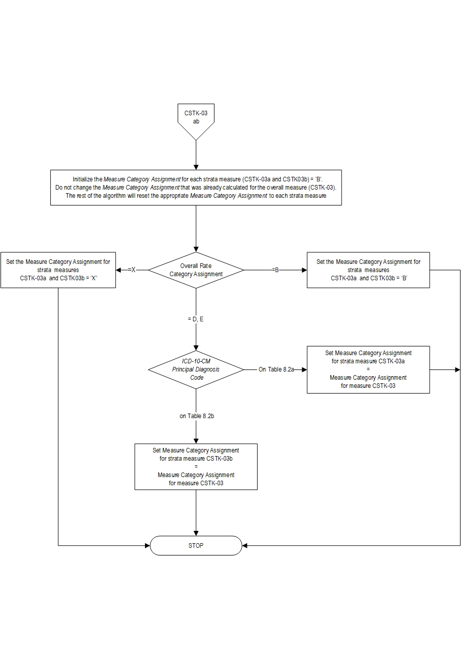
38. Initialize the Overall Rate Category Assignment for measures CSTK-03a and CSTK-03b to B, will not be in the Measure Population. Do not change the Measure Category Assignment that was already calculated for the overall measure CSTK-03.The rest of the algorithm will reset the appropriate Measure Category Assignment to each strata measure. Proceed to check Overall Rate Category Assignment.

39. Check Overall Rate Category Assignment.
  1. If Overall Rate Category Assignment is X, assign X to Measure Category Assignment for measures CSTK-03a and CSTK-03b. Stop Processing.
  2. If Overall Rate Category Assignment equals B, assign B to Measure Category Assignment for measures CSTK-03a and CSTK-03b. Stop Processing.
  3. If Overall Rate Category Assignment equals D or E, continue processing and proceed to check ICD-10-CM Principal Diagnosis Code.
40. Check ICD-10-CM Principal Diagnosis Code.
  1. If ICD-10-CM Principal Diagnosis Code is on Table 8.2a, set Measure Category Assignment for measure CSTK-03a equal to Overall Rate Category Assignment of CSTK-03. Stop processing.
  2. If ICD-10-CM Principal Diagnosis Code is on Table 8.2b, set Measure Category Assignment for measure CSTK-03b equal to Overall Rate Category Assignment of CSTK-03. Stop processing.

Measure Information Form CSTK-03
CPT® only copyright 2025 American Medical Association. All rights reserved.
Specifications Manual for Joint Commission National Quality Measures (v2026A1)
Discharges 01-01-2026 (1Q26) through 06-30-2026 (2Q26)

LICENSE FOR USE OF CURRENT PROCEDURAL TERMINOLOGY, FOURTH EDITION (“CPT®”)

CPT® only copyright 2025 American Medical Association. All rights reserved. CPT® is a registered trademark of the American Medical Association.

You, your employees and agents are authorized to use CPT® only as contained in The Joint Commission performance measures solely for your own personal use in directly participating in healthcare programs administered by The Joint Commission. You acknowledge that the American Medical Association (“AMA”) holds all copyright, trademark and other rights in CPT®.

Any use not authorized herein is prohibited, including by way of illustration and not by way of limitation, making copies of CPT® for resale and/or license, transferring copies of CPT® to any party not bound by this Agreement, creating any modified or derivative work of CPT®, or making any commercial use of CPT®. License to use CPT® for any use not authorized herein must be obtained through the American Medical Association, Intellectual Property Services, AMA Plaza, 330 North Wabash Avenue, Suite 39300, Chicago, Illinois 60611-5885. Applications are available at the American Medical Association Web site, www.ama- assn.org/go/cpt.

U.S. Government Rights This product includes CPT® which is commercial technical data, which was developed exclusively at private expense by the American Medical Association, 330 North Wabash Avenue, Chicago, Illinois 60611. The American Medical Association does not agree to license CPT® to the Federal Government based on the license in FAR 52.227-14 (Data Rights - General) and DFARS 252.227-7015 (Technical Data - Commercial Items) or any other license provision. The American Medical Association reserves all rights to approve any license with any Federal agency.

Disclaimer of Warranties and Liabilities. CPT® is provided “as is” without warranty of any kind, either expressed or implied, including but not limited to the implied warranties of merchantability and fitness for a particular purpose. Fee schedules, relative value units, conversion factors and/or related components are not assigned by the AMA, are not part of CPT®, and the (AMA is not recommending their use. The AMA does not directly or indirectly practice medicine or dispense medical services. The responsibility for the content of this product is with The Joint Commission, and no endorsement by the AMA is intended or implied. The AMA disclaims responsibility for any consequences or liability attributable to or related to any use, non-use, or interpretation of information contained or not contained in this product.

This Agreement will terminate upon notice if you violate its terms. The AMA is a third party beneficiary to this Agreement.

Should the foregoing terms and conditions be acceptable to you, please indicate your agreement and acceptance by clicking below on the button labeled “accept”.

^