Specifications Manual for Joint Commission National Quality Measures (v2026A1)
Posted: 10/20/2025

Release Notes:
Measure Information Form
Version 2026A1

Measure Information Form

Measure Set: Comprehensive Stroke (CSTK)

Set Measure ID: CSTK-01

Performance Measure Name: National Institutes of Health Stroke Scale (NIHSS Score Performed for Ischemic Stroke Patients)

Description: Ischemic stroke patients for whom an initial NIHSS score is performed prior to any acute recanalization therapy (i.e., IV alteplase therapy, or IA alteplase therapy, or mechanical endovascular reperfusion therapy) in patients undergoing recanalization therapy and documented in the medical record, OR documented within 12 hours of arrival at the hospital emergency department for patients who do not undergo recanalization therapy.

Rationale: A neurological examination of all patients presenting to the hospital emergency department with warning signs and symptoms of stroke should be a top priority and performed in a timely fashion. Use of a standardized stroke scale or scoring tool ensures that the major components of the neurological examination are evaluated. Clinical practice guidelines from the American Heart Association/American Stroke Association recommend The National Institutes of Health Stroke Scale (NIHSS) as the preferred scoring tool for this purpose. Scores obtained aid in the initial diagnosis of the patient, facilitate communication among healthcare professionals, and identify patient eligibility for various interventions and the potential for complications.

Type Of Measure: Process

Improvement Noted As: Increase in the rate

Numerator Statement: Ischemic stroke patients for whom a NIHSS score is performed prior to any acute recanalization therapy in patients undergoing recanalization therapy and documented in the medical record, OR documented within 12 hours of hospital arrival for patients who do not undergo recanalization therapy.
Included Populations:
  • Patients with documented thrombolytic (IV or IA alteplase) therapy (ICD-10-PCS Principal or Other Procedure Codes as defined in Appendix A, Table 8.1a for ICD-10 codes), OR
  • Patients with documented Mechanical Endovascular Reperfusion Therapy (ICD-10-PCS Principal or Other Procedure Codes as defined in Appendix A, Table 8.1b for ICD-10 codes), OR
  • Patients with documented root procedures (ICD-10-PCS Principal or Other Procedure Codes as defined in Appendix A, Table 8.1c for ICD-10 codes)

Excluded Populations: None

Data Elements:

Denominator Statement: Ischemic stroke patients.
Included Populations:
  • Discharges with ICD-10-CM Principal Diagnosis Code for ischemic stroke as defined in Appendix A, Table 8.1 for ICD-10 codes

Excluded Populations:
  • Patients less than 18 years of age
  • Patients who have a Length of Stay > 120 days
  • Patients with Comfort Measures Only documented on the day of or day after hospital arrival
  • Patients admitted for Elective Carotid Intervention
  • Patients who do not undergo recanalization therapy and are discharged within 12 hours of arrival at this hospital

Data Elements:

Risk Adjustment: No.

Data Collection Approach: Retrospective data sources for required data elements include administrative data and medical records.

Data Accuracy: Variation may exist in the assignment of ICD-10 codes; therefore, coding practices may require evaluation to ensure consistency.

Measure Analysis Suggestions: None

Sampling: Yes. Please refer to the measure set specific sampling requirements and for additional information see the Population and Sampling Specifications section.

Data Reported As: Aggregate rate generated from count data reported as a proportion.

Selected References:
  • Adams HP, del Zoppo G, Alberts MJ, Bhatt DL, Brass L, Furlan A, Grubb RL, Higashida RT, Jauch EC, Kidwell C, Lyden PD, Morgenstern LB, Qureshi AI, Rosenwasser RH, Scott PA, Wijdicks E. Guidelines for the Early Management of Adults with Ischemic Stroke: A Guideline From the American Heart Association/American Stroke Association Stroke Council, Clinical Cardiology Council, Cardiovascular Radiology and Intervention Council, and the Atherosclerotic Peripheral Vascular Disease and Quality of Care Outcomes in Research Interdisciplinary Working Groups. Stroke. 2007;38:1664-1666.
  • Cote R, Hachinski VC, Shurell BL, Norris JW, Wolfson C. The Canadian Neurological Scale: a preliminary study in acute stroke. Stroke. 1986; 17:731-737.
  • Goldstein LB, Samsa GP. Reliability of the National Institutes of Health Stroke Scale: extension to non-neurologists in the context of a clinical trial. Stroke. 1997;28:307-310.
  • Jauch EC, Saver JL, Adams HP Jr, Bruno A, Connors JJ, Demaerschalk BM, Khatri P, et al. Guidelines for the early management of patients with acute ischemic stroke: a guideline for healthcare professionals from the American Heart Association/American Stroke Association. Stroke. 2013;44:32-36.
  • Kothari KU, Brott T, Broderick JP, Hamilton CA. Emergency physicians: accuracy in the diagnosis of stroke. Stroke. 1995;26:2238-2241. * Leifer D, Bravata DM, Connors JJ III, Hinchey JA, Jauch EC, Johnston SC, Latchaw R, Likosky W, Ogilvy C, Qureshi AI, Summers D, Sung GY, Williams LS, Zorowitz R, on behalf of the American Heart Association Special Writing Group of the Stroke Council, Atherosclerotic Peripheral Vascular Disease Working Group and Council on Cardiovascular Surgery and Anesthesia, and Council on Cardiovascular Nursing. Metrics for measuring quality of care in comprehensive stroke centers: detailed follow-up to Brain Attack Coalition comprehensive stroke center recommendations: a statement for healthcare professionals from the American Heart Association/American Stroke Association. Stroke. 2011;42:857.
  • Morgenstern LB, Lisabeth LD, Mecozzi AC, Smith MA, Longwell PJ, McFarling DA, Risser JM. A population-based study of acute stroke and TIA diagnosis. Neurology. 2004;62:895-900.
  • Powers WJ, Rabinstein AA, Ackerson T, Adeoye OM, Bambakidis NC, Becker K, Biller J, et al; on behalf of the American Heart Association Stroke Council. 2018 Guidelines for the Early Management of Patients with Acute Ischemic Stroke: A Guideline for Healthcare Professionals From the American Heart Association/American Stroke Association. Stroke. 2018 Jan;49:e11-e12.
  • Powers WJ, Rabinstein AA, Ackerson T, Adeoye OM, Bambakidis NC, Becker K, Biller J, et al. Guidelines for the Early Management of Patients with Acute Ischemic Stroke: 2019 Update to the 2018 Guidelines for the Early Management of Acute Ischemic Stroke. A Guideline for Healthcare Professionals From the American Heart Association/American Stroke Association. Stroke. 2019 Dec;50(12):e344-e418.

Measure Algorithm:
Graphic depiction of the Measure Algorithm. Refer to the Algorithm Narrative for each detailed step. Graphic depiction of the Measure Algorithm. Refer to the Algorithm Narrative for each detailed step. Graphic depiction of the Measure Algorithm. Refer to the Algorithm Narrative for each detailed step. Graphic depiction of the Measure Algorithm. Refer to the Algorithm Narrative for each detailed step.

CSTK-01: Algorithm Narrative

CSTK-01: National Institutes of Health Stroke Scale (NIHSS) Score Performed for Ischemic Stroke Patients

Numerator Statement: Ischemic stroke patients for whom a NIHSS score is performed prior to any acute recanalization therapy in patients undergoing recanalization therapy and documented in the medical record, OR documented within 12 hours of hospital arrival for patients who do not undergo recanalization therapy.
Denominator Statement: Ischemic stroke patients.

1. Start processing. Run cases, which are included in the Comprehensive Stoke Initial Patient Population and pass the edits defined in the Clinical Data Processing Flow, through this measure.

2. Check ICD-10 CM Principal Diagnosis Code
  1. If none of ICD-10 CM Principal Diagnosis codes are on Table 8.1, the case will proceed to a Measure Category Assignment of B and will not be in the Measure Population. Stop processing.
  2. If at least one of the ICD-10 CM Principal Diagnosis codes is on Table 8.1, continue processing and proceed to check Comfort Measures only.

3. Check Comfort Measures only.
  1. If Comfort Measures only is missing, the case will proceed to a Measure Category Assignment of X and will be rejected. Stop processing.
  2. If Comfort Measures only equals 1, the case will proceed to a Measure Category Assignment of B and will not be in the Measure Population. Stop processing.
  3. If Comfort Measures only equals 2, 3 or 4, continue processing and proceed to check Elective Carotid Intervention.

4. Check Elective Carotid Interventions.
  1. If Elective Carotid Intervention is missing, the case will proceed to a Measure Category Assignment of X and will be rejected. Stop processing.
  2. If Elective Carotid Intervention equals Y, the case will proceed to a Measure Category Assignment of B and will not be in the Measure Population. Stop processing.
  3. If Elective Carotid Intervention equals N, continue processing and proceed to check Discharge Time.

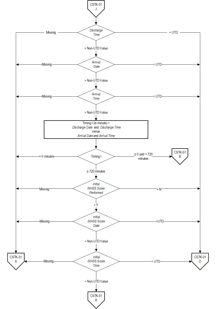
5. Check Discharge Time.
  1. If Discharge Time is missing, the case will proceed to a Measure Category Assignment of X and will be rejected. Stop processing.
  2. If Discharge Time equals UTD, the case will proceed to a Measure Category Assignment of D and will be in the Measure Population. Stop processing.
  3. If Discharge Time is Non-UTD value, continue processing and proceed to check Arrival Date.

6. Check Arrival Date.
  1. If Arrival Date is missing, the case will proceed to a Measure Category Assignment of X and will be rejected. Stop processing.
  2. If Arrival Date equals UTD, the case will proceed to a Measure Category Assignment of D and will be in the Measure Population. Stop processing.
  3. If Arrival Date is Non-UTD value, continue processing and proceed to check Arrival Time.

7. Check Arrival Time.
  1. If Arrival Time is missing, the case will proceed to a Measure Category Assignment of X and will be rejected. Stop processing.
  2. If Arrival Time equals UTD, the case will proceed to a Measure Category Assignment of D and will be in the Measure Population. Stop processing.
  3. If Arrival Time is Non-UTD value, continue processing and proceed to calculate Timing I.

8. Calculate Timing I (in minute). Timing I (in minute) is equal to the Discharge Date and Discharge Time minus Arrival Date and Arrival Time, continue processing and proceed to check Timing I.

9. Check Timing I
  1. If Timing I is less than 0 minutes, the case will proceed to a Measure Category Assignment of X and will be rejected. Stop processing.
  2. If Timing I is greater than or equal to 0 minutes and less than 720 minutes, the case will proceed to a Measure Category Assignment of B and will not be in the Measure Population. Stop processing.
  3. If Timing I is greater than or equal to 720 minutes, the case will proceed to check Initial NIHSS Score Performed.

10. Check Initial NIHSS Score Performed.
  1. If Initial NIHSS Score Performed is missing, the case will proceed to a Measure Category Assignment of X and will be rejected. Stop processing.
  2. If Initial NIHSS Score Performed equals N, the case will proceed to a Measure Category Assignment of D and will be in the Measure Population. Stop processing.
  3. If Initial NIHSS Score Performed equals Y, continue processing and proceed to check Initial NIHSS Score Date.

11. Check Initial NIHSS Score Date.
  1. If Initial NIHSS Score Date is missing, the case will proceed to a Measre Category Assignment of X and will be rejected. Stop processing.
  2. If Initial NIHSS Score Date equals UTD, the case will proceed to a Measure Category Assignment of D and will be in the Measure Population. Stop processing.
  3. If Initial NIHSS Score Date is Non-UTD value continue processing and proceed to check Initial NIHSS Score Time.

12. Check Initial NIHSS Score Time.
  1. If Initial NIHSS Score Time is missing, the case will proceed to a Measure Category Assignment of X and will be rejected. Stop processing.
  2. If Initial NIHSS Score Time equals UTD, the case will proceed to a Measure Category Assignment of D and will be in the Measure Population. Stop processing.
  3. If Initial NIHSS Score Time is Non-UTD value continue processing and proceed to check ICD-10-PCS Principal or Other Procedure Codes.

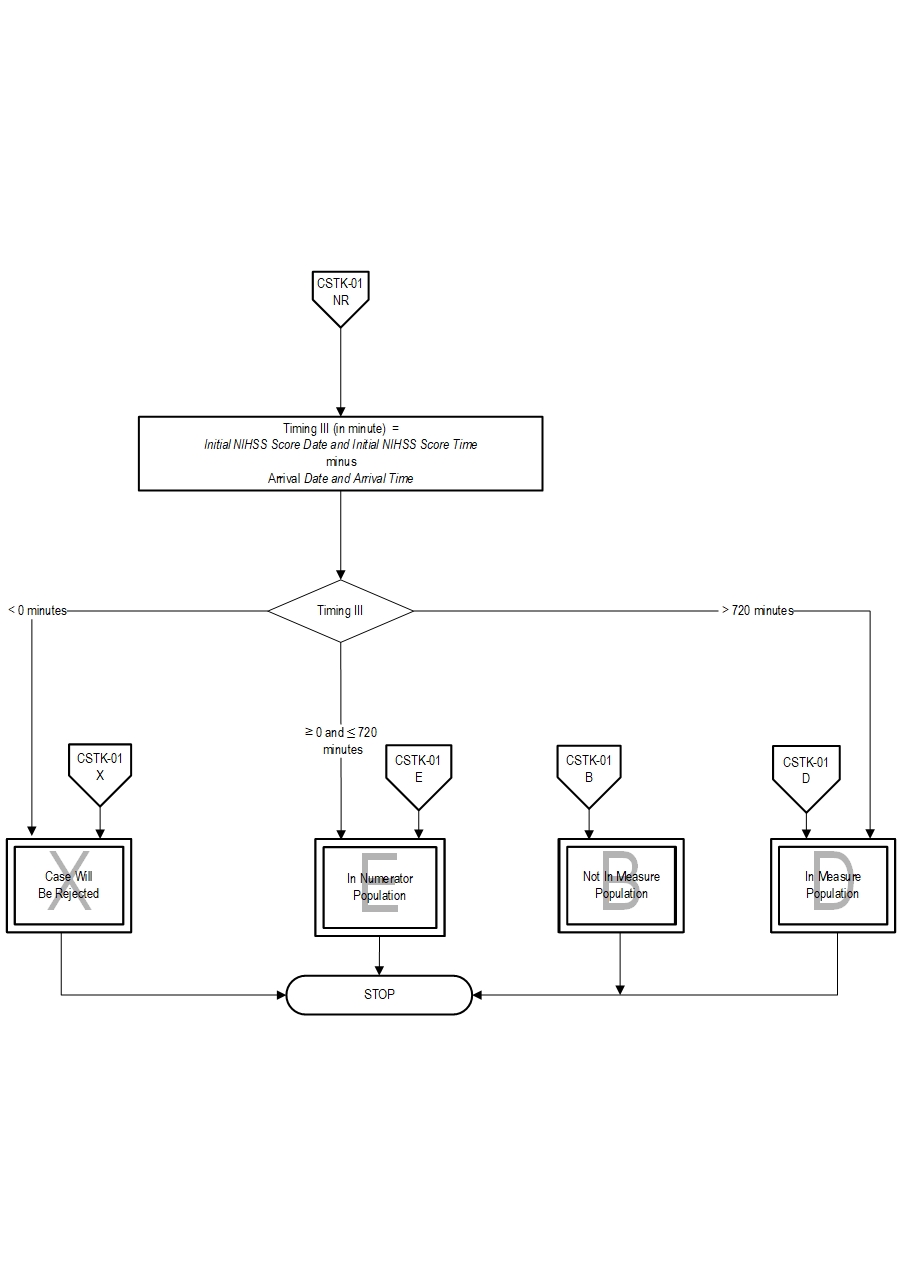
13. Check ICD-10-PCS Principal or Other Procedure Codes
  1. If all ICD-10-PCS Principal or Other Procedure Codes are missing or none of them on Table 8.1a, 8.1b or 8.1c, continue processing and proceed to Step 19 to calculate Timing III.
  2. If at least one of the ICD-10-PCS Principal or Other Procedure Codes is on Table 8.1a, 8.1b or 8.1c, the case will proceed to Step 14 and Notes for ICD-10-PCS Principal or Other Procedure Date and Time.

14. Notes: ICD-10-PCS Principal or Other Procedure Date and Time equals the procedure that has the earliest corresponding ICD-10-PCS Principal or Other Procedure Date and ICD-10-PCS Principal or Other Procedure Time. Note: The earliest procedure code is the earliest procedure performed that is on Table 8.1a or/and 8.1b or/and 8.1c - If there is only one procedure code on Table 8.1a or 8.1b or 8.1c, select that procedure’s date and time even if UTD - If there is more than one procedure code on Table 8.1a or/and 8.1b or/and 8.1c or on the earliest date, select the procedure’s date and the earliest non-UTD time - Proceed only with this earliest date and time

15. ICD-10-PCS Principal or Other Procedure Date.
  1. If ICD-10-PCS Principal or Other Procedure Date is missing, the case will proceed to a Measure Category Assignment of X and will be rejected. Stop processing.
  2. If ICD-10-PCS Principal or Other Procedure Date equals UTD, the case will proceed to a Measure Category Assignment of D and will be in the Measure Population. Stop processing.
  3. If ICD-10-PCS Principal or Other Procedure Date is Non-UTD value, continue processing and proceed to check ICD-10-PCS Principal or Other Procedure Time.

16. ICD-10-PCS Principal or Other Procedure Time.
  1. If ICD-10-PCS Principal or Other Procedure Time is missing, the case will proceed to a Measure Category Assignment of X and will be rejected. Stop processing.
  2. If ICD-10-PCS Principal or Other Procedure Time equals UTD, the case will proceed to a Measure Category Assignment of D and will be in the Measure Population. Stop processing.
  3. If ICD-10-PCS Principal or Other Procedure Time is Non-UTD value, continue processing and proceed to calculate Timing II.

17. Calculate Timing II (in minute). Timing II (in minute) is equal to the ICD-10-PCS Principal or Other Procedure Date and ICD-10-PCS Principal or Other Procedure Time minus Initial NIHSS Score Date and Initial NIHSS Score Time, continue processing and proceed to check Timing II.

18. Check Timing II
  1. If timing II is less than 0 minutes, the case will proceed to a Measure Category Assignment of D and will be in the population. Stop processing.
  2. If timing II is greater than or equal to 0 minutes, the case will proceed to a Measure Category Assignment of E and will be in the numerator population. Stop processing.

19. Calculate Timing III (in minute). Timing III (in minute) is equal to the Initial NIHSS Score Date and Initial NIHSS Score Time minus Arrival Date and Arrival Time, continue processing and proceed to check Timing III.

20. Check Timing III
  1. If timing III is less than 0 minutes, the case will proceed to a Measure Category Assignment of X and will be rejected. Stop processing.
  2. If timing III is greater than 720 minutes, the case will proceed to a Measure Category Assignment of D and will be in the population. Stop processing.
  3. If timing III is greater than or equal to 0 minutes and less than or equal to 720 minutes, the case will proceed to a Measure Category Assignment of E and will be in the numerator population. Stop processing.

Measure Information Form CSTK-01
CPT® only copyright 2025 American Medical Association. All rights reserved.
Specifications Manual for Joint Commission National Quality Measures (v2026A1)
Discharges 01-01-2026 (1Q26) through 06-30-2026 (2Q26)

LICENSE FOR USE OF CURRENT PROCEDURAL TERMINOLOGY, FOURTH EDITION (“CPT®”)

CPT® only copyright 2025 American Medical Association. All rights reserved. CPT® is a registered trademark of the American Medical Association.

You, your employees and agents are authorized to use CPT® only as contained in The Joint Commission performance measures solely for your own personal use in directly participating in healthcare programs administered by The Joint Commission. You acknowledge that the American Medical Association (“AMA”) holds all copyright, trademark and other rights in CPT®.

Any use not authorized herein is prohibited, including by way of illustration and not by way of limitation, making copies of CPT® for resale and/or license, transferring copies of CPT® to any party not bound by this Agreement, creating any modified or derivative work of CPT®, or making any commercial use of CPT®. License to use CPT® for any use not authorized herein must be obtained through the American Medical Association, Intellectual Property Services, AMA Plaza, 330 North Wabash Avenue, Suite 39300, Chicago, Illinois 60611-5885. Applications are available at the American Medical Association Web site, www.ama- assn.org/go/cpt.

U.S. Government Rights This product includes CPT® which is commercial technical data, which was developed exclusively at private expense by the American Medical Association, 330 North Wabash Avenue, Chicago, Illinois 60611. The American Medical Association does not agree to license CPT® to the Federal Government based on the license in FAR 52.227-14 (Data Rights - General) and DFARS 252.227-7015 (Technical Data - Commercial Items) or any other license provision. The American Medical Association reserves all rights to approve any license with any Federal agency.

Disclaimer of Warranties and Liabilities. CPT® is provided “as is” without warranty of any kind, either expressed or implied, including but not limited to the implied warranties of merchantability and fitness for a particular purpose. Fee schedules, relative value units, conversion factors and/or related components are not assigned by the AMA, are not part of CPT®, and the (AMA is not recommending their use. The AMA does not directly or indirectly practice medicine or dispense medical services. The responsibility for the content of this product is with The Joint Commission, and no endorsement by the AMA is intended or implied. The AMA disclaims responsibility for any consequences or liability attributable to or related to any use, non-use, or interpretation of information contained or not contained in this product.

This Agreement will terminate upon notice if you violate its terms. The AMA is a third party beneficiary to this Agreement.

Should the foregoing terms and conditions be acceptable to you, please indicate your agreement and acceptance by clicking below on the button labeled “accept”.

^