Specifications Manual for Joint Commission National Quality Measures (v2026A1)
Posted: 10/20/2025

Release Notes:
Measure Information Form
Version 2026A1

Measure Information Form

Measure Set: Advanced Certification Heart Failure (ACHF)

Set Measure ID: ACHF-03

Performance Measure Name: Care Transition Record Transmitted

Description: A care transition record is transmitted to a next level of care provider within 7 days of discharge containing ALL of the following:
  • Reason for hospitalization
  • Procedures performed during this hospitalization
  • Treatment(s)/Service(s) provided during this hospitalization
  • Discharge medications, including dosage and indication for use
  • Follow-up treatment and services needed (e.g., post-discharge therapy, oxygen therapy, durable medical equipment)

Rationale: The hand-over of care from one healthcare provider to another should smooth the transition of care from the inpatient to outpatient setting (van Walraven et al., 2002). Communication and information exchange should be completed to allow sufficient time for the receiving provider to treat the patient. The timeliness of communication should be consistent with the urgency of follow-up required (Kripalani et al., 2007). Communication and information exchange between providers may be in the form of a phone call, fax, or other secure vehicle, such as, mutual access to an electronic health record (EHR).

The Joint Commission's Disease-Specific Care Advanced Certification Heart Failure standards require:
  • That the program includes both inpatient and outpatient services, including transitions.
  • The provision of care coordination services across inpatient and outpatient settings.

Type Of Measure: Process

Improvement Noted As: Increase in the rate

Numerator Statement: Care transition record transmitted to a next level of care provider within 7 days of discharge containing ALL of the following:
  • Reason for hospitalization
  • Procedures performed during this hospitalization
  • Treatment(s)/Service(s) provided during this hospitalization
  • Discharge medications, including dosage and indication for use
  • Follow-up treatment(s) and service(s) needed

Included Populations: Not applicable

Excluded Populations: None

Data Elements:

Denominator Statement: All heart failure patients discharged from a hospital inpatient setting to home or home care
Included Populations:
  • Discharges with ICD-10-CM Principal Diagnosis Code for HF as defined in Appendix A, Table 2.1, and
  • A discharge to home, home care, or court/law enforcement

Excluded Populations:

  • Patients who had a left ventricular assistive device (LVAD) or heart transplant procedure during the hospital stay or a past medical history of an LVAD or heart transplant (ICD-10-PCS procedure code for LVAD and heart transplant as defined in Appendix A Table 2.2, and ICD-10 diagnosis codes on Table 2.13)
  • Patients less than 18 years of age
  • Patient who have a Length of Stay greater than 120 days
  • Patients with Comfort Measures Only documented
  • Patients enrolled in a Clinical Trial
  • Patients discharged to locations other than home, home care, or law enforcement
  • Patients who left against medical advice (AMA)

Data Elements:

Risk Adjustment: No.

Data Collection Approach: Retrospective data sources for required data elements include administrative data and medical records.

Data Accuracy: Variation may exist in the assignment of ICD-10 codes; therefore, coding practices may require evaluation to ensure consistency.

Measure Analysis Suggestions: None

Sampling: Yes. Please refer to the measure set specific sampling requirements and for additional information see the Population and Sampling Specifications section.

Data Reported As: Aggregate rate generated from count data reported as a proportion. Aggregate rate generated from count data reported as a proportion

Selected References:
  • Bell CM, Schnipper JL, Auerback AD, Kaboli PJ, Wetterneck TB, Gonzales DV, Arora VM, Zhang JX, Meltzer DO; Association of communication between hospital-based physicians and Primary care providers with patient outcomes. J Gen Intern Med. 2008; 24(3):381-386.
  • Bodenheimer T. Coordinating care a perilous journey through the health care system.NEJM. 2008;358(10): 1064-1071.
  • Kripalani S, LeFevre F, Phillips CO, et al. Deficits in communication and information transfer between hospital-based and primary care physicians: Implications for patient safety and continuity of care. JAMA. 2007; 297(8):831-841.
  • Ravel AN, Marchiori GE, Arnold JMO. Improving the continuity of care following discharge of patients hospitalized with heart failure: Is the discharge summary adequate? Can J Cardiol. 2003;19(4):365-370.
  • van Walraven C, Seth R, Austin PC, Laupacis A. Effect of discharge summary availability during post-discharge visits on hospital readmission. J Gen Intern Med. 2002;17(3):186-192.
  • The Joint Commission. The Joint Commission's 2019 Comprehensive Certification Manual for Disease-Specific Care: Advanced Certification in Heart Failure Addendum. Oakbrook Terrace, IL: Author. 2019.

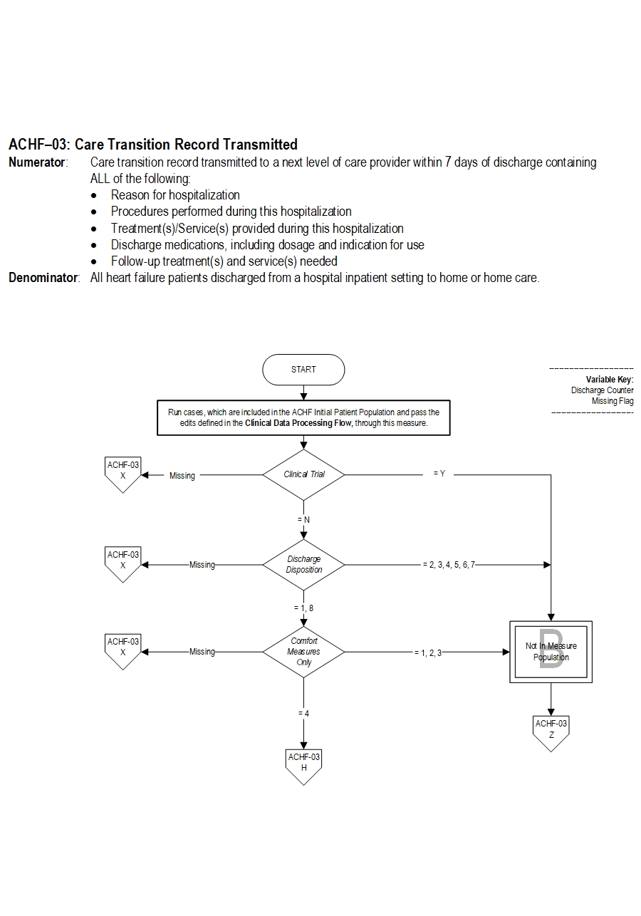
Measure Algorithm:
Graphic depiction of the Measure Algorithm. Refer to the Algorithm Narrative for each detailed step.

Graphic depiction of the Measure Algorithm. Refer to the Algorithm Narrative for each detailed step.

Graphic depiction of the Measure Algorithm. Refer to the Algorithm Narrative for each detailed step.

ACHF-03: Algorithm Narrative

ACHF-03: Care Transition Record Transmitted

Numerator: Care transition record transmitted to a next level of care provider within seven days of discharge containing ALL of the following:
  • Reason for hospitalization
  • Procedures performed during this hospitalization
  • Treatments or Services provided during this hospitalization
  • Discharge medications, including dosage and indication for use
  • Follow-up treatments and services needed
Denominator: All heart failure patients discharged from a hospital inpatient setting to home or home care.

Variable Key:
Discharge Counter
Missing Flag

1. Start processing. Run cases, which are included in the ACHF Initial Patient Population and pass the edits defined in the Clinical Data Processing Flow, through this measure.

2. Check Clinical Trial.
  1. If Clinical Trial is missing, the case will proceed to a Measure Category Assignment of X and will be rejected. Stop processing.
  2. If Clinical Trial equals Y the case will proceed to a Measure Category Assignment of B and will not be in the Measure Population. Stop processing.
  3. If Clinical Trial equals N continue processing and proceed to check Discharge Disposition.

3. Check Discharge Disposition.
  1. If Discharge Disposition is missing, the case will proceed to a Measure Category Assignment of X and will be rejected. Stop processing.
  2. If Discharge Disposition equals 2, 3, 4, 5, 6 or 7 the case will proceed to a Measure Category Assignment of B and will not be in the Measure Population. Stop processing.
  3. If Discharge Disposition equals 1 or 8 continue processing and proceed to check Comfort Measures Only.

4. Check Comfort Measures Only.
  1. If Comfort Measures Only is missing, the case will proceed to a Measure Category Assignment of X and will be rejected. Stop processing.
  2. If Comfort Measures Only equals 1, 2 or 3 the case will proceed to a Measure Category Assignment of B and will not be in the Measure Population. Stop processing.
  3. If Comfort Measures Only equals 4 continue processing and proceed to Initialize Variables.

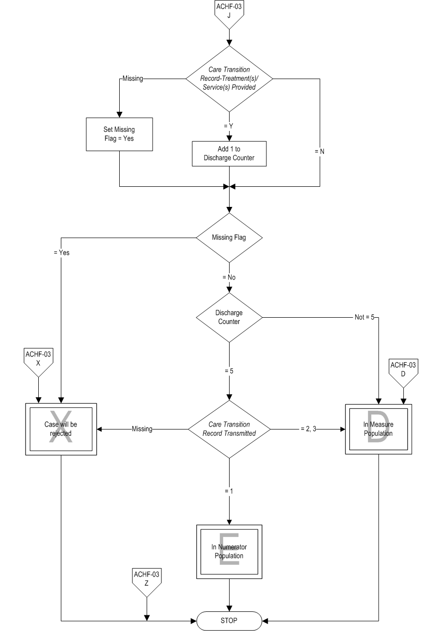
5. Initialize Variables.
Note: Discharge counter and missing flags must be stored to identify the specific discharge instructions that are missing.
  1. Initialize Discharge Counter to zero.
  2. Set Missing Flag to No.
  3. Continue processing and proceed to check Care Transition Record-Discharge Medications.

6. Check Care Transition Record-Discharge Medications.
  1. If Care Transition Record-Discharge Medications is missing, Set Missing Flag to Yes and proceed to check Care Transition Record-Follow-Up Treatments and Services Needed.
  2. If Care Transition Record-Discharge Medications equals Y, add one to Discharge Counter and proceed to check Care Transition Record-Follow-Up Treatments and Services Needed.
  3. If Care Transition Record-Discharge Medications equals N, continue processing and proceed to check Care Transition Record-Follow-Up Treatments and Services Needed.

7. Check Care Transition Record-Follow-Up Treatments and Services Needed.
  1. If Care Transition Record-Follow-Up Treatments and Services Needed is missing, set Missing Flag to Yes and proceed to check Care Transition Record-Procedures Performed During Hospitalization.
  2. If Care Transition Record-Follow-Up Treatments and Services Needed equals Y, add one to Discharge Counter and proceed to check Care Transition Record-Procedures Performed During Hospitalization.
  3. If Care Transition Record-Follow-Up Treatments and Services Needed equals N, continue processing and proceed to check Care Transition Record-Procedures Performed During Hospitalization.

8. Check Care Transition Record-Procedures Performed During Hospitalization.
  1. If Care Transition Record-Procedures Performed During Hospitalization is missing, set Missing Flag to Yes and proceed to check Care Transition Record-Reason for Hospitalization.
  2. If Care Transition Record-Procedures Performed During Hospitalization equals Y, add one to Discharge Counter and proceed to check Care Transition Record-Reason for Hospitalization.
  3. If Care Transition Record-Procedures Performed During Hospitalization equals N, continue processing and proceed to check Care Transition Record-Reason for Hospitalization.

9. Check Care Transition Record-Reason for Hospitalization.
  1. If Care Transition Record-Reason for Hospitalization is missing, set Missing Flag to Yes and proceed to check Care Transition Record-Treatments or Services Provided.
  2. If Care Transition Record-Reason for Hospitalization equals Y, add one to Discharge Counter and proceed to check Care Transition Record-Treatments or Services Provided.
  3. If Care Transition Record-Reason for Hospitalization equals N, continue processing and proceed to check Care Transition Record-Treatments or Services Provided.

10. Check Care Transition Record-Treatments or Services Provided.
  1. If Care Transition Record-Treatments or Services Provided is missing, set Missing Flag to Yes and proceed to check Missing Flag.
  2. If Care Transition Record-Treatments or Services Provided equals Y, add one to Discharge Counter and proceed to check Missing Flag.
  3. If Care Transition Record-Treatments or Services Provided equals N, continue processing and proceed to check Missing Flag.

11. Check Missing Flag.
  1. If Missing Flag equals Yes, the case will proceed to a Measure Category Assignment of X and will be rejected. Stop processing.
  2. If Missing Flag equals No, continue processing and proceed to check Discharge Counter.

12. Check Discharge Counter.
  1. If Discharge Counter is not equal to 5 the case will proceed to a Measure Category Assignment of D and will be in the Measure Population. Stop processing.
  2. If Discharge Counter equals 5 continue processing and proceed to check Care Transition Record Transmitted.

13. Check Care Transition Record Transmitted.
  1. If Care Transition Record Transmitted is missing the case will proceed to a Measure Category Assignment of X and will be rejected. Stop processing.
  2. If Care Transition Record Transmitted equals 2 or 3 the case will proceed to a Measure Category Assignment of D and will be in the Measure Population. Stop processing.
  3. If Care Transition Record Transmitted equals 1 the case will proceed to a Measure Category Assignment of E and will be in the Numerator Population. Stop processing.

Measure Information Form ACHF-03
CPT® only copyright 2025 American Medical Association. All rights reserved.
Specifications Manual for Joint Commission National Quality Measures (v2026A1)
Discharges 01-01-2026 (1Q26) through 06-30-2026 (2Q26)

LICENSE FOR USE OF CURRENT PROCEDURAL TERMINOLOGY, FOURTH EDITION (“CPT®”)

CPT® only copyright 2025 American Medical Association. All rights reserved. CPT® is a registered trademark of the American Medical Association.

You, your employees and agents are authorized to use CPT® only as contained in The Joint Commission performance measures solely for your own personal use in directly participating in healthcare programs administered by The Joint Commission. You acknowledge that the American Medical Association (“AMA”) holds all copyright, trademark and other rights in CPT®.

Any use not authorized herein is prohibited, including by way of illustration and not by way of limitation, making copies of CPT® for resale and/or license, transferring copies of CPT® to any party not bound by this Agreement, creating any modified or derivative work of CPT®, or making any commercial use of CPT®. License to use CPT® for any use not authorized herein must be obtained through the American Medical Association, Intellectual Property Services, AMA Plaza, 330 North Wabash Avenue, Suite 39300, Chicago, Illinois 60611-5885. Applications are available at the American Medical Association Web site, www.ama- assn.org/go/cpt.

U.S. Government Rights This product includes CPT® which is commercial technical data, which was developed exclusively at private expense by the American Medical Association, 330 North Wabash Avenue, Chicago, Illinois 60611. The American Medical Association does not agree to license CPT® to the Federal Government based on the license in FAR 52.227-14 (Data Rights - General) and DFARS 252.227-7015 (Technical Data - Commercial Items) or any other license provision. The American Medical Association reserves all rights to approve any license with any Federal agency.

Disclaimer of Warranties and Liabilities. CPT® is provided “as is” without warranty of any kind, either expressed or implied, including but not limited to the implied warranties of merchantability and fitness for a particular purpose. Fee schedules, relative value units, conversion factors and/or related components are not assigned by the AMA, are not part of CPT®, and the (AMA is not recommending their use. The AMA does not directly or indirectly practice medicine or dispense medical services. The responsibility for the content of this product is with The Joint Commission, and no endorsement by the AMA is intended or implied. The AMA disclaims responsibility for any consequences or liability attributable to or related to any use, non-use, or interpretation of information contained or not contained in this product.

This Agreement will terminate upon notice if you violate its terms. The AMA is a third party beneficiary to this Agreement.

Should the foregoing terms and conditions be acceptable to you, please indicate your agreement and acceptance by clicking below on the button labeled “accept”.

^