Specifications Manual for Joint Commission National Quality Measures (v2026A1)
Posted: 10/20/2025

Release Notes:
Measure Information Form
Version 2026A1

Measure Information Form

Measure Set: Advanced Certification Heart Failure (ACHF)

Set Measure ID: ACHF-06

Performance Measure Name: Post-Discharge Evaluation for Heart Failure Patients

Description: Patients who receive a re-evaluation for symptoms worsening and treatment compliance by a program team member within 72 hours after inpatient discharge.

Rationale: Today, hospitals and providers in the United States are challenged to provide high-quality, cost-effective healthcare. Preventing readmissions to the hospital is one opportunity to control costs and deliver quality care. According to Hospital Compare (2010), the national 30-day readmission rate for heart failure is 24.7%. Jha and colleagues (2009) have concluded that data collection for discharge planning and instruction measures has not reduced unnecessary readmissions. Alternative interventions are needed to meet heart failure treatment goals post-discharge. Ongoing evaluation of patient symptoms and their functional consequences may help prevent hospital readmissions.

The Joint Commission's Disease-Specific Care Advanced Certification Heart Failure standards require:
  • Assessment and reassessment are completed and that the patient is reevaluated within 72 hours after inpatient discharge.

Type Of Measure: Process

Improvement Noted As: Increase in the rate

Numerator Statement: Patients who have a documented re-evaluation conducted via phone call or home visit within 72 hours after discharge.
Included Populations: Not applicable

Excluded Populations: None

Data Elements:

Denominator Statement: All heart failure patients discharged from a hospital inpatient setting to home or home care AND patients leaving against medical advice (AMA).
Included Populations:
  • Discharges with ICD-10-CM Principal Diagnosis Code for HF as defined in Appendix A, Table 2.1, and
  • A discharge to home, home care, or court/law enforcement
  • Patients who left against medical advice (AMA)

Excluded Populations:
  • Patients who had a left ventricular assistive device (LVAD) or heart transplant procedure during the hospital stay or a past medical history of an LVAD or heart transplant (ICD-10-PCS procedure code for LVAD and heart transplant as defined in Appendix A Table 2.2, and ICD-10 diagnosis codes on Table 2.13)
  • Patients less than 18 years of age
  • Patient who have a Length of Stay greater than 120 days
  • Patients with Comfort Measures Only documented
  • Patients enrolled in a Clinical Trial
  • Patients discharged to locations other than home, home care or law enforcement

Data Elements:

Risk Adjustment: No.

Data Collection Approach: Retrospective data sources for required data elements include administrative data and medical records.

Data Accuracy: Variation may exist in the assignment of ICD-10 codes; therefore, coding practices may require evaluation to ensure consistency.

Measure Analysis Suggestions: None

Sampling: Yes. please refer to the measure set specific sampling requirements and for additional information see the Population and Sampling Specifications section.

Data Reported As: Aggregate rate generated from count data reported as a proportion. Aggregate rate generated from count data reported as a proportion

Selected References:
  • Hoyt RE, Bowling LS. Reducing Readmissions for Congestive Heart Failure. Am Fam Physician 2001;63(8):1593-1598.
  • Jha AK, Orav EJ, Epstein AM. Public Reporting of Discharge Planning and Rate of Readmissions. N Eng J Med 2009; 361(27):2637-2645.
  • The Joint Commission. The Joint Commission's 2019 Comprehensive Certification Manual for Disease-Specific Care: Advanced Certification in Heart Failure Addendum. Oakbrook Terrace, IL: Author. 2019.

Measure Algorithm:
Graphic depiction of the Measure Algorithm. Refer to the Algorithm Narrative for each detailed step.

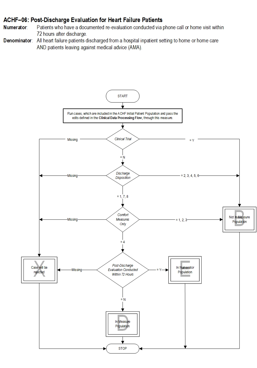
ACHF–06: Algorithm Narrative

ACHF–06: Post-Discharge Evaluation for Heart Failure Patients

Numerator: Patients who have a documented re-evaluation conducted via phone call or home visit within 72 hours after discharge.
Denominator: All heart failure patients discharged from a hospital inpatient setting to home or home care AND patients leaving against medical advice (AMA).

1. Start processing. Run cases, which are included in the ACHF Initial Patient Population and pass the edits defined in the Clinical Data Processing Flow, through this measure.

2. Check Clinical Trial.
  1. If Clinical Trial is missing, the case will proceed to a Measure Category Assignment of X and will be rejected. Stop processing.
  2. If Clinical Trial equals Y the case will proceed to a Measure Category Assignment of B and will not be in the Measure Population. Stop processing.
  3. If Clinical Trial equals N continue processing and proceed to check Discharge Disposition.

3. Check Discharge Disposition.
  1. If Discharge Disposition is missing, the case will proceed to a Measure Category Assignment of X and will be rejected. Stop processing.
  2. If Discharge Disposition equals 2, 3, 4, 5, or 6 the case will proceed to a Measure Category Assignment of B and will not be in the Measure Population. Stop processing.
  3. If Discharge Disposition equals 1,7, or 8 continue processing and proceed to check Comfort Measures Only.

4. Check Comfort Measures Only.
  1. If Comfort Measures Only is missing, the case will proceed to a Measure Category Assignment of X and will be rejected. Stop processing.
  2. If Comfort Measures Only equals 1, 2 or 3 the case will proceed to a Measure Category Assignment of B and will not be in the Measure Population. Stop processing.
  3. If Comfort Measures Only equals 4 continue processing and proceed to check Post-Discharge Evaluation Conducted Within 72 Hours.

5. Check Post-Discharge Evaluation Conducted Within 72 Hours.
  1. If Post-Discharge Evaluation Conducted Within 72 Hours is missing, the case will proceed to a Measure Category Assignment of X and will be rejected. Stop processing.
  2. If Post-Discharge Evaluation Conducted Within 72 Hours equals N the case will proceed to a Measure Category Assignment of D and will be in the Measure Population. Stop processing.
  3. If Post-Discharge Evaluation Conducted Within 72 Hours equals Y the case will proceed to a Measure Category Assignment of E and will be in the Numerator Population. Stop Processing.

Measure Information Form ACHF-06
CPT® only copyright 2025 American Medical Association. All rights reserved.
Specifications Manual for Joint Commission National Quality Measures (v2026A1)
Discharges 01-01-2026 (1Q26) through 06-30-2026 (2Q26)

LICENSE FOR USE OF CURRENT PROCEDURAL TERMINOLOGY, FOURTH EDITION (“CPT®”)

CPT® only copyright 2025 American Medical Association. All rights reserved. CPT® is a registered trademark of the American Medical Association.

You, your employees and agents are authorized to use CPT® only as contained in The Joint Commission performance measures solely for your own personal use in directly participating in healthcare programs administered by The Joint Commission. You acknowledge that the American Medical Association (“AMA”) holds all copyright, trademark and other rights in CPT®.

Any use not authorized herein is prohibited, including by way of illustration and not by way of limitation, making copies of CPT® for resale and/or license, transferring copies of CPT® to any party not bound by this Agreement, creating any modified or derivative work of CPT®, or making any commercial use of CPT®. License to use CPT® for any use not authorized herein must be obtained through the American Medical Association, Intellectual Property Services, AMA Plaza, 330 North Wabash Avenue, Suite 39300, Chicago, Illinois 60611-5885. Applications are available at the American Medical Association Web site, www.ama- assn.org/go/cpt.

U.S. Government Rights This product includes CPT® which is commercial technical data, which was developed exclusively at private expense by the American Medical Association, 330 North Wabash Avenue, Chicago, Illinois 60611. The American Medical Association does not agree to license CPT® to the Federal Government based on the license in FAR 52.227-14 (Data Rights - General) and DFARS 252.227-7015 (Technical Data - Commercial Items) or any other license provision. The American Medical Association reserves all rights to approve any license with any Federal agency.

Disclaimer of Warranties and Liabilities. CPT® is provided “as is” without warranty of any kind, either expressed or implied, including but not limited to the implied warranties of merchantability and fitness for a particular purpose. Fee schedules, relative value units, conversion factors and/or related components are not assigned by the AMA, are not part of CPT®, and the (AMA is not recommending their use. The AMA does not directly or indirectly practice medicine or dispense medical services. The responsibility for the content of this product is with The Joint Commission, and no endorsement by the AMA is intended or implied. The AMA disclaims responsibility for any consequences or liability attributable to or related to any use, non-use, or interpretation of information contained or not contained in this product.

This Agreement will terminate upon notice if you violate its terms. The AMA is a third party beneficiary to this Agreement.

Should the foregoing terms and conditions be acceptable to you, please indicate your agreement and acceptance by clicking below on the button labeled “accept”.

^