Specifications Manual for Joint Commission National Quality Measures (v2026A1)
Posted: 10/20/2025

Release Notes:
Measure Information Form
Version 2026A1

Measure Information Form

Measure Set: Advanced Certification Heart Failure (ACHF)

Set Measure ID: ACHF-04

Performance Measure Name: Discussion of Advance Directives/Advance Care Planning

Description: Patients who have documentation in the medical record of a one-time discussion of advance directives/advance care planning with a healthcare provider.

Rationale: Heart failure is a progressive, debilitating disease which carries with it a poor prognosis over time and high mortality rate. Physicians should acknowledge the life-threatening nature of the disease and discuss with patients and/or their caregivers prognosis, quality of life, pharmacologic and device therapies, self-management, and supportive care options (HFSA, 2010).

According to Heffner and Barbieri, most patients at fourteen cardiac rehabilitation programs across the United States, presumed the need for life-support at some point in the future and wanted to make their own decisions about end-of-life care. Most of the patients were aware of advance directives, desired more information, and preferred to get more information from their lawyers, families, physicians, or cardiac rehabilitation programs (Perkins, 2000). Despite this receptiveness, only 15% of patients had discussed advance directives with their physicians, and 10% had confidence that their physicians understood their wishes (Heffner and Barbieri, 2000).

Type Of Measure: Process

Improvement Noted As: Increase in the rate

Numerator Statement: Patients who have documentation in the medical record of a one-time discussion of advance directives/advance care planning with a healthcare provider
Included Populations: Not applicable

Excluded Populations: None

Data Elements:

Denominator Statement: All heart failure patients
Included Populations:
  • Discharges with ICD-10-CM Principal Diagnosis Code for HF as defined in Appendix A, Table 2.1
  • Patients who left against medical advice (AMA)
  • Patients enrolled in a Clinical Trial

Excluded Populations:

  • Patients who had a left ventricular assistive device (LVAD) or heart transplant procedure during the hospital stay or a past medical history of an LVAD or heart transplant (ICD-10-PCS procedure code for LVAD and heart transplant as defined in Appendix A Table 2.2, and ICD-10 diagnosis codes on Table 2.13)
  • Patients less than 18 years of age
  • Patient who have a Length of Stay greater than 120 days
  • Patients with Comfort Measures Only documented
  • Patients discharged to another hospital
  • Patients discharged to home for hospice care
  • Patients discharged to a health care facility for hospice care
  • Patients who expire

Data Elements:

Risk Adjustment: No.

Data Collection Approach: Retrospective data sources for required data elements include administrative data and medical records.

Data Accuracy: Variation may exist in the assignment of ICD-10 codes; therefore, coding practices may require evaluation to ensure consistency.

Measure Analysis Suggestions: None

Sampling: Yes. please refer to the measure set specific sampling requirements and for additional information see the Population and Sampling Specifications section.

Data Reported As: Aggregate rate generated from count data reported as a proportion. Aggregate rate generated from count data reported as a proportion

Selected References:
  • Anderson R, Joy S, Carkido A, Anthony S, Smyntek D, Perrine S, Puet TA, Butler ET. Development of a Congestive Heart Failure Protocol in a Rehabilitation Setting. Rehab Nursing 2010;35(1);3-7;30.
  • Hefner JE, Barberi C. End-of-life care preferences of patients enrolled in cardiovascular rehabilitation programs. Chest. 2000;117(5);1474-1481.
  • Kass-Bartelmes BL, Hughes R. Advance Care Planning Preferences for care at the end of life. J Pain Palliat Care Pharmacother. 2004;18(1):87-109.
  • Perkins HS. Time to move advance care planning beyond advance directives. Chest. 2000;117(5);128-1231.
  • Wilkinson A. Living with Advanced Congestive Heart Failure: A Guide for Family Caregivers. The Washington Home Center for Palliative Care Studies (A Division of the RAND Corporation). Nov 2002.
  • Yancy CW, Jessup M, Bozkurt B, Butler J, Casey DE Jr, Drazner MH, Fonarow GC, Geraci SA, Horwich T, Januzzi JL, Johnson MR, Kasper EK, Levy WC, Masoudi FA, McBride PE, McMurray JJV, Mitchell JE, Peterson PN, Riegel B, Sam F, Stevenson LW, Tang WHW, Tsai EJ, Wilkoff BL. 2013 ACCF/AHA guideline for the management of heart failure: a report of the American College of Cardiology Foundation/American Heart Association Task Force on Practice Guidelines. Circulation. 2013;128:e240–e327.

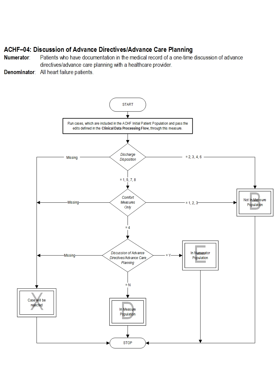
Measure Algorithm:
Graphic depiction of the Measure Algorithm. Refer to the Algorithm Narrative for each detailed step.

ACHF–04: Algorithm Narrative

ACHF–04: Discussion of Advance Directives/Advance Care Planning

Numerator: Patients who have documentation in the medical record of a one-time discussion of advance directives/advance care planning with a healthcare provider.
Denominator: All heart failure patients.

1. Start processing. Run cases, which are included in the ACHF Initial Patient Population and pass the edits defined in the Clinical Data Processing Flow, through this measure.

2. Check Discharge Disposition.
  1. If Discharge Disposition is missing, the case will proceed to a Measure Category Assignment of X and will be rejected. Stop processing.
  2. If Discharge Disposition equals 2, 3, 4, or 6 the case will proceed to a Measure Category Assignment of B and will not be in the Measure Population. Stop processing.
  3. If Discharge Disposition equals 1, 5, 7, or 8 continue processing and proceed to check Comfort Measures Only.

3. Check Comfort Measures Only.
  1. If Comfort Measures Only is missing, the case will proceed to a Measure Category Assignment of X and will be rejected. Stop processing.
  2. If Comfort Measures Only equals 1, 2 or 3 the case will proceed to a Measure Category Assignment of B and will not be in the Measure Population. Stop processing.
  3. If Comfort Measures Only equals 4 continue processing and proceed to check Discussion of Advance Directives/Advance Care Planning.

4. Check Discussion of Advance Directives/Advance Care Planning.
  1. If Discussion of Advance Directives/Advance Care Planning is missing, the case will proceed to a Measure Category Assignment of X and will be rejected. Stop processing.
  2. If Discussion of Advance Directives/Advance Care Planning equals N the case will proceed to a Measure Category Assignment of D and will be in the Measure Population. Stop processing.
  3. If Discussion of Advance Directives/Advance Care Planning equals Y then the case will proceed to a Measure Category Assignment of E and will be in the Numerator Population. Stop processing.

Measure Information Form ACHF-04
CPT® only copyright 2025 American Medical Association. All rights reserved.
Specifications Manual for Joint Commission National Quality Measures (v2026A1)
Discharges 01-01-2026 (1Q26) through 06-30-2026 (2Q26)

LICENSE FOR USE OF CURRENT PROCEDURAL TERMINOLOGY, FOURTH EDITION (“CPT®”)

CPT® only copyright 2025 American Medical Association. All rights reserved. CPT® is a registered trademark of the American Medical Association.

You, your employees and agents are authorized to use CPT® only as contained in The Joint Commission performance measures solely for your own personal use in directly participating in healthcare programs administered by The Joint Commission. You acknowledge that the American Medical Association (“AMA”) holds all copyright, trademark and other rights in CPT®.

Any use not authorized herein is prohibited, including by way of illustration and not by way of limitation, making copies of CPT® for resale and/or license, transferring copies of CPT® to any party not bound by this Agreement, creating any modified or derivative work of CPT®, or making any commercial use of CPT®. License to use CPT® for any use not authorized herein must be obtained through the American Medical Association, Intellectual Property Services, AMA Plaza, 330 North Wabash Avenue, Suite 39300, Chicago, Illinois 60611-5885. Applications are available at the American Medical Association Web site, www.ama- assn.org/go/cpt.

U.S. Government Rights This product includes CPT® which is commercial technical data, which was developed exclusively at private expense by the American Medical Association, 330 North Wabash Avenue, Chicago, Illinois 60611. The American Medical Association does not agree to license CPT® to the Federal Government based on the license in FAR 52.227-14 (Data Rights - General) and DFARS 252.227-7015 (Technical Data - Commercial Items) or any other license provision. The American Medical Association reserves all rights to approve any license with any Federal agency.

Disclaimer of Warranties and Liabilities. CPT® is provided “as is” without warranty of any kind, either expressed or implied, including but not limited to the implied warranties of merchantability and fitness for a particular purpose. Fee schedules, relative value units, conversion factors and/or related components are not assigned by the AMA, are not part of CPT®, and the (AMA is not recommending their use. The AMA does not directly or indirectly practice medicine or dispense medical services. The responsibility for the content of this product is with The Joint Commission, and no endorsement by the AMA is intended or implied. The AMA disclaims responsibility for any consequences or liability attributable to or related to any use, non-use, or interpretation of information contained or not contained in this product.

This Agreement will terminate upon notice if you violate its terms. The AMA is a third party beneficiary to this Agreement.

Should the foregoing terms and conditions be acceptable to you, please indicate your agreement and acceptance by clicking below on the button labeled “accept”.

^