Specifications Manual for Joint Commission National Quality Measures (v2026A1)
Posted: 10/20/2025

Release Notes:
Measure Information Form
Version 2026A1

Measure Information Form

Measure Set: Advanced Certification Heart Failure (ACHF)

Set Measure ID: ACHF-02

Performance Measure Name: Post-Discharge Appointment for Heart Failure Patients

Description: Patients for whom a follow-up appointment for an office or home health visit for management of heart failure was scheduled within 7 days post-discharge and documented including location, date, and time.

Rationale: Care coordination is important for all patients, but especially for vulnerable populations, such as patients with heart failure and other chronic diseases. Today, the average Medicare patient sees two primary care and five specialists per year (NQF, 2010). For patients with multiple chronic conditions, the number of healthcare providers involved in the care of the patient is even higher.

The exchange of information from one healthcare provider to another should smooth the transition of care from the inpatient to outpatient setting. According to Bell and colleagues (2008), the separation of hospital and ambulatory care may result in significant care discontinuities after discharge. Therefore, it is paramount that discussions between providers summarize the patient's history and communicate the plan for follow-up care after discharge in order to be effective. When done well, this exchange of information can avoid conflicting plans of care; overuse, underuse, and misuse of medications, tests and therapies; reduce costs and potentially adverse events.

The Joint Commission's Disease-Specific Care Advanced Certification Heart Failure standards require: “The program [to provide] care coordination services across inpatient and outpatient settings.” Scheduling of the initial follow-up appointment with the primary care provider is a first-step to ensuring continuity of care. In addition, standards require that care, treatment, and services are provided in a planned and timely manner, which includes the arrangement of a follow-up appointment with a health care provider to occur within seven days after discharge.

Type Of Measure: Process

Improvement Noted As: Increase in the rate

Numerator Statement: Patients for whom a follow-up appointment for an office or home health visit for management of heart failure was scheduled within 7 days post-discharge and documented including location, date, and time.
Included Populations: Not applicable

Excluded Populations: None

Data Elements:

Denominator Statement: All heart failure patients discharged from a hospital inpatient setting to home or home care.
Included Populations:
  • Discharges with ICD-10-CM Principal Diagnosis Code for HF as defined in Appendix A, Table 2.1, and
  • A discharge to home, home care, or court/law enforcement

Excluded Populations:

  • Patients who had a left ventricular assistive device (LVAD) or heart transplant procedure during the hospital stay or a past medical history of an LVAD or heart transplant (ICD-10-PCS procedure code for LVAD and heart transplant as defined in Appendix A Table 2.2, and ICD-10 diagnosis codes on Table 2.13)
  • Patients less than 18 years of age
  • Patient who have a Length of Stay greater than 120 days
  • Patients with Comfort Measures Only documented
  • Patients enrolled in a Clinical Trial
  • Patients discharged to locations other than home, home care, or law enforcement
  • Patients with a documented Reason for No Post-Discharge Appointment Within 7 Days
  • Patients who left against medical advice (AMA)

Data Elements:

Risk Adjustment: No.

Data Collection Approach: Retrospective data sources for required data elements include administrative data and medical records.

Data Accuracy: Variation may exist in the assignment of ICD-10 codes; therefore, coding practices may require evaluation to ensure consistency.

Measure Analysis Suggestions: None

Sampling: Yes. Please refer to the measure set specific sampling requirements and for additional information see the Population and Sampling Specifications section.

Data Reported As: Aggregate rate generated from count data reported as a proportion.

Selected References:
  • American College of Cardiology Foundation, American Heart Association, Physician Consortium for Performance Improvement® (PCPI). Heart Failure Performance Measurement Set. Jan. 2011; 47-56.
  • Hunt SA, Abraham WT, Chin MH, Felman AM, Francis GS, Ganiats TG, Jessup M, Konstam MA, Mancini DM, Michl K, Oates JA, Rahko PS, Silver MA, Stevenson LW, Yancy CW. 2009 Focused update incorporated Into the ACC/AHA 2005 guidelines for the diagnosis and management of heart failure in adults: a report of the American College of Cardiology Foundation/American Heart Association Task Force on Practice Guidelines Developed in Collaboration With the International Society for Heart and Lung Transplantation. Circulation. 2009;119(14):e391-e479.
  • Lindenfeld J, Albert NM, Boehmer JP, Collins SP, Ezekowitz JA, Givertz MM, Klapholz M, MoserDK, Rogers JG, Starling RC, Stevenson WG, Tang WHW, Teerlink JR, Walsh MN. Executive Summary: HFSA 2010 Comphrensive Heart Failure Practice Guideline. J Card Fail 2010;16:475-539.
  • The Joint Commission. The Joint Commission's 2019 Comprehensive Certification Manual for Disease-Specific Care. Oakbrook Terrace, IL: Author. 2019.
  • Yancy CW, Jessup M, Bozkurt B, Butler J, Casey DE Jr, Drazner MH, Fonarow GC, Geraci SA, Horwich T, Januzzi JL, Johnson MR, Kasper EK, Levy WC, Masoudi FA, McBride PE, McMurray JJV, Mitchell JE, Peterson PN, Riegel B, Sam F, Stevenson LW, Tang WHW, Tsai EJ, Wilkoff BL. 2013 ACCF/AHA guideline for the management of heart failure: a report of the American College of Cardiology Foundation/American Heart Association Task Force on Practice Guidelines. Circulation. 2013;128:e240–e327.

Measure Algorithm:
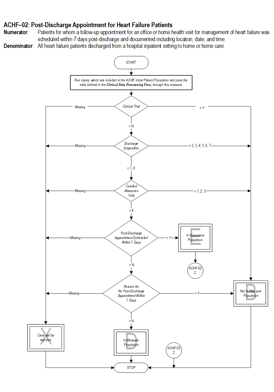
Graphic depiction of the Measure Algorithm. Refer to the Algorithm Narrative for each detailed step.

ACHF-02: Algorithm Narrative

ACHF-02: Post-Discharge Appointment for Heart Failure Patients

Numerator: Patients for whom a follow-up appointment for an office or home health visit for management of heart failure was scheduled within 7 days post-discharge and documented including location, date, and time.
Denominator: All heart failure patients discharged from a hospital inpatient setting to home or home care.

1. Start processing. Run cases, which are included in the ACHF Initial Patient Population and pass the edits defined in the Clinical Data Processing Flow, through this measure.

2. Check Clinical Trial.
  1. If Clinical Trial is missing, the case will proceed to a Measure Category Assignment of X and will be rejected. Stop processing.
  2. If Clinical Trial equals Y the case will proceed to a Measure Category Assignment of B and will not be in the Measure Population. Stop processing.
  3. If Clinical Trial equals N continue processing and proceed to check Discharge Disposition.

3. Check Discharge Disposition.
  1. If Discharge Disposition is missing, the case will proceed to a Measure Category Assignment of X and will be rejected. Stop processing.
  2. If Discharge Disposition equals 2, 3, 4, 5, 6 or 7 the case will proceed to a Measure Category Assignment of B and will not be in the Measure Population. Stop processing.
  3. If Discharge Disposition equals 1 or 8 continue processing and proceed to check Comfort Measures Only.

4. Check Comfort Measures Only.
  1. If Comfort Measures Only is missing, the case will proceed to a Measure Category Assignment of X and will be rejected. Stop processing.
  2. If Comfort Measures Only equals 1, 2 or 3 the case will proceed to a Measure Category Assignment of B and will not be in the Measure Population. Stop processing.
  3. If Comfort Measures Only equals 4 continue processing and proceed to check Post-Discharge Appointment Scheduled Within 7 Days.

5. Check Post-Discharge Appointment Scheduled Within 7 Days.
  1. If Post-Discharge Appointment Scheduled Within 7 Days is missing, the case will proceed to a Measure Category Assignment of X and will be rejected. Stop processing.
  2. If Post-Discharge Appointment Scheduled Within 7 Days equals Y the case will proceed to a Measure Category Assignment of E and will be in the Numerator Population. Stop processing.
  3. If Post-Discharge Appointment Scheduled Within 7 Days equals N continue processing and proceed to check Reason for No Post-Discharge Appointment Within 7 Days.

6. Check Reason for No Post-Discharge Appointment Within 7 Days.
  1. If Reason for No Post-Discharge Appointment Within 7 Days is missing, the case will proceed to a Measure Category Assignment of X and will be rejected. Stop processing.
  2. If Reason for No Post-Discharge Appointment Within 7 Days equals Y the case will proceed to a Measure Category Assignment of B and will not be in the Measure Population. Stop processing.
  3. If Reason for No Post-Discharge Appointment Within 7 Days equals N the case will proceed to a Measure Category Assignment of D and will be in the Measure Population. Stop processing.

Measure Information Form ACHF-02
CPT® only copyright 2025 American Medical Association. All rights reserved.
Specifications Manual for Joint Commission National Quality Measures (v2026A1)
Discharges 01-01-2026 (1Q26) through 06-30-2026 (2Q26)

LICENSE FOR USE OF CURRENT PROCEDURAL TERMINOLOGY, FOURTH EDITION (“CPT®”)

CPT® only copyright 2025 American Medical Association. All rights reserved. CPT® is a registered trademark of the American Medical Association.

You, your employees and agents are authorized to use CPT® only as contained in The Joint Commission performance measures solely for your own personal use in directly participating in healthcare programs administered by The Joint Commission. You acknowledge that the American Medical Association (“AMA”) holds all copyright, trademark and other rights in CPT®.

Any use not authorized herein is prohibited, including by way of illustration and not by way of limitation, making copies of CPT® for resale and/or license, transferring copies of CPT® to any party not bound by this Agreement, creating any modified or derivative work of CPT®, or making any commercial use of CPT®. License to use CPT® for any use not authorized herein must be obtained through the American Medical Association, Intellectual Property Services, AMA Plaza, 330 North Wabash Avenue, Suite 39300, Chicago, Illinois 60611-5885. Applications are available at the American Medical Association Web site, www.ama- assn.org/go/cpt.

U.S. Government Rights This product includes CPT® which is commercial technical data, which was developed exclusively at private expense by the American Medical Association, 330 North Wabash Avenue, Chicago, Illinois 60611. The American Medical Association does not agree to license CPT® to the Federal Government based on the license in FAR 52.227-14 (Data Rights - General) and DFARS 252.227-7015 (Technical Data - Commercial Items) or any other license provision. The American Medical Association reserves all rights to approve any license with any Federal agency.

Disclaimer of Warranties and Liabilities. CPT® is provided “as is” without warranty of any kind, either expressed or implied, including but not limited to the implied warranties of merchantability and fitness for a particular purpose. Fee schedules, relative value units, conversion factors and/or related components are not assigned by the AMA, are not part of CPT®, and the (AMA is not recommending their use. The AMA does not directly or indirectly practice medicine or dispense medical services. The responsibility for the content of this product is with The Joint Commission, and no endorsement by the AMA is intended or implied. The AMA disclaims responsibility for any consequences or liability attributable to or related to any use, non-use, or interpretation of information contained or not contained in this product.

This Agreement will terminate upon notice if you violate its terms. The AMA is a third party beneficiary to this Agreement.

Should the foregoing terms and conditions be acceptable to you, please indicate your agreement and acceptance by clicking below on the button labeled “accept”.

^