Specifications Manual for Joint Commission National Quality Measures (v2026A1)
Posted: 10/20/2025

Release Notes:
Measure Information Form
Version 2026A1

Measure Information Form

**SUSPENDED for Advanced Certification Heart Failure Centers, Effective January 1, 2025**
Measure Set: Advanced Certification Heart Failure (ACHF)

Set Measure ID: ACHF-01

Performance Measure Name: Beta-Blocker Therapy (i.e., Bisoprolol, Carvedilol, or Sustained-Release Metoprolol Succinate Prescribed for LVSD at Discharge)

Description: Beta-blocker therapy (i.e., bisoprolol, carvedilol, or sustained-release metoprolol succinate) is prescribed for heart failure patients with LVSD at discharge. For purposes of this measure, LVSD is defined as chart documentation of a left ventricular ejection fraction (LVEF) ≤40% or a narrative description of left ventricular systolic (LVS) function consistent with moderate or severe systolic dysfunction.

Rationale: Beta-blocker therapy has been recommended for the treatment of patients with heart failure and reduced left ventricular ejection fraction (LVEF) since the 1970's (HFSA, 2010). Several large-scale clinical trials have provided unequivocal evidence of important reductions in both morbidity and mortality. The marked beneficial effects of beta blockade has been well demonstrated in large-scale clinical trials of symptomatic patients with New York Heart Association (NYHA) class II-IV heart failure and reduced LVEF using carvedilol, bisoprolol, and sustained-release metoprolol succinate (Hunt et al., 2009). These beta-blockers, in addition to ACE inhibitors and diuretics, are considered routine therapy for heart failure patients with reduced LVEF. Beta-blocker therapy is well tolerated by the majority of patients, even those with co-morbidities such as, diabetes mellitus, chronic obstructive lung disease, and peripheral vascular disease.

Type Of Measure: Process

Improvement Noted As: Increase in the rate

Numerator Statement: Patients who are prescribed bisoprolol, carvedilol, or sustained-release metoprolol succinate for LVSD at hospital discharge.
Included Populations: Not applicable

Excluded Populations: None

Data Elements:

Denominator Statement: Heart failure patients with current or prior documentation of left ventricular ejection fraction (LVSD) ≤40%.
Included Populations:
  • Discharges with ICD-10-CM Principal Diagnosis Code for HF as defined in Appendix A, Table 2.1, and
  • Documentation of LVSD ≤40%

Excluded Populations:

  • Patients who had a left ventricular assistive device (LVAD) or heart transplant procedure during the hospital stay or a past medical history of an LVAD or heart transplant (ICD-10-PCS procedure code for LVAD and heart transplant as defined in Appendix A Table 2.2, and ICD-10 diagnosis codes on Table 2.13)
  • Patients less than 18 years of age
  • Patients who have a Length of Stay greater than 120 days
  • Patients with Comfort Measures Only documented
  • Patients enrolled in a Clinical Trial
  • Patients discharged to another hospital
  • Patients who left against medical advice
  • Patients who expired
  • Patients discharged to home for hospice care
  • Patients discharged to a healthcare facility for hospice care
  • Patients with a documented Reason for No Bisoprolol, Carvedilol, or Sustained-Release Metoprolol Succinate Prescribed for LVSD at Discharge

Data Elements:

Risk Adjustment: No.

Data Collection Approach: Retrospective data sources for required data elements include administrative data and medical records.

Data Accuracy: Variation may exist in the assignment of ICD-10 codes; therefore, coding practices may require evaluation to ensure consistency.

Measure Analysis Suggestions: None

Sampling: Yes. Please refer to the measure set specific sampling requirements and for additional information see the Population and Sampling Specifications section.

Data Reported As: Aggregate rate generated from count data reported as a proportion.

Selected References:
  • American College of Cardiology Foundation, American Heart Association, Physician Consortium for Performance Improvement® (PCPI). Heart Failure Performance Measurement Set. Jan. 2011; 47-56.
  • Hunt SA, Abraham WT, Chin MH, Felman AM, Francis GS, Ganiats TG, Jessup M, Konstam MA, Mancini DM, Michl K, Oates JA, Rahko PS, Silver MA, Stevenson LW, Yancy CW. 2009 Focused update incorporated Into the ACC/AHA 2005 guidelines for the diagnosis and management of heart failure in adults: a report of the American College of Cardiology Foundation/American Heart Association Task Force on Practice Guidelines Developed in Collaboration With the International Society for Heart and Lung Transplantation. Circulation. 2009;119(14):e391-e479.
  • Lindenfeld J, Albert NM, Boehmer JP, Collins SP, Ezekowitz JA, Givertz MM, Klapholz M, MoserDK, Rogers JG, Starling RC, Stevenson WG, Tang WHW, Teerlink JR, Walsh MN. Executive Summary: HFSA 2010 Comphrensive Heart Failure Practice Guideline. J Card Fail 2010;16:475-539.
  • Yancy CW, Jessup M, Bozkurt B, Butler J, Casey DE Jr, Drazner MH, Fonarow GC, Geraci SA, Horwich T, Januzzi JL, Johnson MR, Kasper EK, Levy WC, Masoudi FA, McBride PE, McMurray JJV, Mitchell JE, Peterson PN, Riegel B, Sam F, Stevenson LW, Tang WHW, Tsai EJ, Wilkoff BL. 2013 ACCF/AHA guideline for the management of heart failure: a report of the American College of Cardiology Foundation/American Heart Association Task Force on Practice Guidelines. Circulation. 2013;128:e240–e327.

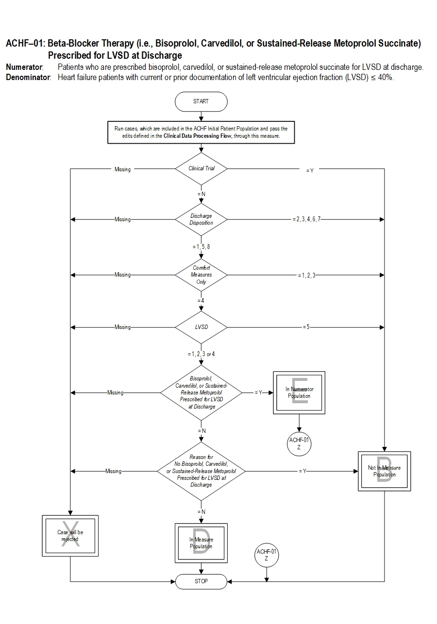
Measure Algorithm:
Graphic depiction of the Measure Algorithm. Refer to the Algorithm Narrative for each detailed step.

ACHF-01: Algorithm Narrative

ACHF-01: Beta-Blocker Therapy (i.e., Bisoprolol, Carvedilol, or Sustained-Release Metoprolol Succinate) Prescribed for LVSD at Discharge

Numerator: Patients who are prescribed bisoprolol, carvedilol, or sustained-release metoprolol succinate for LVSD at hospital discharge.
Denominator: Heart failure patients with current or prior documentation of left ventricular ejection fraction (LVSD) less than or equal to 40 percent.

1. Start processing. Run cases, which are included in the ACHF Initial Patient Population and pass the edits defined in the Clinical Data Processing Flow, through this measure.

2. Check Clinical Trial.
  1. If Clinical Trial is missing, the case will proceed to a Measure Category Assignment of X and will be rejected. Stop processing.
  2. If Clinical Trial equals Y the case will proceed to a Measure Category Assignment of B and will not be in the Measure Population. Stop processing.
  3. If Clinical Trial equals N continue processing and proceed to check Discharge Disposition.

3. Check Discharge Disposition.
  1. If Discharge Disposition is missing, the case will proceed to a Measure Category Assignment of X and will be rejected. Stop processing.
  2. If Discharge Disposition equals 2, 3, 4, 6 or 7 the case will proceed to a Measure Category Assignment of B and will not be in the Measure Population. Stop processing.
  3. If Discharge Disposition equals 1, 5 or 8 continue processing and proceed to check Comfort Measures Only.

4. Check Comfort Measures Only.
  1. If Comfort Measures Only is missing, the case will proceed to a Measure Category Assignment of X and will be rejected. Stop processing.
  2. If Comfort Measures Only equals 1, 2 or 3 the case will proceed to a Measure Category Assignment of B and will not be in the Measure Population. Stop processing.
  3. If Comfort Measures Only equals 4 continue processing and proceed to check LVSD.

5. Check LVSD.
  1. If LVSD is missing, the case will proceed to a Measure Category Assignment of X and will be rejected. Stop processing.
  2. If LVSD equals 5 the case will proceed to a Measure Category Assignment of B and will not be in the Measure Population. Stop processing.
  3. If LVSD equals 1, 2, 3 or 4 continue processing and proceed to check Bisoprolol, Carvedilol, or Sustained-Release Metoprolol Succinate Prescribed for LVSD at Discharge.

6. Check Bisoprolol, Carvedilol, or Sustained-Release Metoprolol Succinate Prescribed for LVSD at Discharge.
  1. If Bisoprolol, Carvedilol, or Sustained-Release Metoprolol Succinate Prescribed for LVSD at Discharge is missing, the case will proceed to a Measure Category Assignment of X and will be rejected. Stop processing.
  2. If Bisoprolol, Carvedilol, or Sustained-Release Metoprolol Succinate Prescribed for LVSD at Discharge equals Y the case will proceed to a Measure Category Assignment of E and will be in the Numerator Population. Stop processing.
  3. If Bisoprolol, Carvedilol, or Sustained-Release Metoprolol Succinate Prescribed for LVSD at Discharge equals N continue processing and proceed to check Reason for No Bisoprolol, Carvedilol, or Sustained-Release Metoprolol Succinate Prescribed for LVSD at Discharge.

7. Check Reason for No Bisoprolol, Carvedilol, or Sustained-Release Metoprolol Succinate Prescribed for LVSD at Discharge.
  1. If Reason for No Bisoprolol, Carvedilol, or Sustained-Release Metoprolol Succinate Prescribed for LVSD at Discharge is missing, the case will proceed to a Measure Category Assignment of X and will be rejected. Stop processing.
  2. If Reason for No Bisoprolol, Carvedilol, or Sustained-Release Metoprolol Succinate Prescribed for LVSD at Discharge equals Y the case will proceed to a Measure Category Assignment of B and will not be in the Measure Population. Stop processing.
  3. If Reason for No Bisoprolol, Carvedilol, or Sustained-Release Metoprolol Succinate Prescribed for LVSD at Discharge equals N the case will proceed to a Measure Category Assignment of D and will be in the Measure Population. Stop processing.

Measure Information Form ACHF-01
CPT® only copyright 2025 American Medical Association. All rights reserved.
Specifications Manual for Joint Commission National Quality Measures (v2026A1)
Discharges 01-01-2026 (1Q26) through 06-30-2026 (2Q26)

LICENSE FOR USE OF CURRENT PROCEDURAL TERMINOLOGY, FOURTH EDITION (“CPT®”)

CPT® only copyright 2025 American Medical Association. All rights reserved. CPT® is a registered trademark of the American Medical Association.

You, your employees and agents are authorized to use CPT® only as contained in The Joint Commission performance measures solely for your own personal use in directly participating in healthcare programs administered by The Joint Commission. You acknowledge that the American Medical Association (“AMA”) holds all copyright, trademark and other rights in CPT®.

Any use not authorized herein is prohibited, including by way of illustration and not by way of limitation, making copies of CPT® for resale and/or license, transferring copies of CPT® to any party not bound by this Agreement, creating any modified or derivative work of CPT®, or making any commercial use of CPT®. License to use CPT® for any use not authorized herein must be obtained through the American Medical Association, Intellectual Property Services, AMA Plaza, 330 North Wabash Avenue, Suite 39300, Chicago, Illinois 60611-5885. Applications are available at the American Medical Association Web site, www.ama- assn.org/go/cpt.

U.S. Government Rights This product includes CPT® which is commercial technical data, which was developed exclusively at private expense by the American Medical Association, 330 North Wabash Avenue, Chicago, Illinois 60611. The American Medical Association does not agree to license CPT® to the Federal Government based on the license in FAR 52.227-14 (Data Rights - General) and DFARS 252.227-7015 (Technical Data - Commercial Items) or any other license provision. The American Medical Association reserves all rights to approve any license with any Federal agency.

Disclaimer of Warranties and Liabilities. CPT® is provided “as is” without warranty of any kind, either expressed or implied, including but not limited to the implied warranties of merchantability and fitness for a particular purpose. Fee schedules, relative value units, conversion factors and/or related components are not assigned by the AMA, are not part of CPT®, and the (AMA is not recommending their use. The AMA does not directly or indirectly practice medicine or dispense medical services. The responsibility for the content of this product is with The Joint Commission, and no endorsement by the AMA is intended or implied. The AMA disclaims responsibility for any consequences or liability attributable to or related to any use, non-use, or interpretation of information contained or not contained in this product.

This Agreement will terminate upon notice if you violate its terms. The AMA is a third party beneficiary to this Agreement.

Should the foregoing terms and conditions be acceptable to you, please indicate your agreement and acceptance by clicking below on the button labeled “accept”.

^