Specifications Manual for Joint Commission National Quality Measures (v2026A1)
Posted: 10/20/2025

Release Notes:
Measure Information Form
Version 2026A1

Measure Information Form

***Removed from ORYX. Measure will be maintained through 2026 discharges.***
Measure Set: Substance Use Measures (SUB)

Set Measure ID: SUB-3

Set Measure ID Performance Measure Name
SUB-3 viewtopic Alcohol & Other Drug Use Disorder Treatment Provided or Offered at Discharge
SUB-3a viewtopic Alcohol & Other Drug Use Disorder Treatment at Discharge

Performance Measure Name: Alcohol & Other Drug Use Disorder Treatment Provided or Offered at Discharge

Description:
SUB-3         Patients who are identified with alcohol or drug use disorder who receive or refuse at discharge a prescription for FDA-approved medications for alcohol or drug use disorder, OR who receive or refuse a referral for addictions treatment.
SUB-3a         Patients who are identified with alcohol or drug disorder who receive a prescription for FDA-approved medications for alcohol or drug use disorder OR a referral for addictions treatment.

The measure is reported as an overall rate which includes all patients to whom alcohol or drug use disorder treatment was provided, or offered and refused, at the time of hospital discharge, and a second rate, a subset of the first, which includes only those patients who received alcohol or drug use disorder treatment at discharge. The Provided or Offered rate (SUB-3) describes patients who are identified with alcohol or drug use disorder who receive or refuse at discharge a prescription for FDA-approved medications for alcohol or drug use disorder, OR who receive or refuse a referral for addictions treatment. The Alcohol and Other Drug Disorder Treatment at Discharge (SUB-3a) rate describes only those who receive a prescription for FDA-approved medications for alcohol or drug use disorder OR a referral for addictions treatment. Those who refused are not included.

Rationale: Excessive use of alcohol and drugs has a substantial harmful impact on health and society in the United States. It is a drain on the economy and a source of enormous personal tragedy (The National Quality Forum, A Consensus Report, 2007).

More than 140,000 people in America die each year due to alcohol-related causes, which is the fourth-leading cause of death in the United States (CDC, 2022, NIAAA, 2023). Substance abuse costs the US economy approximately $400 billion dollars each year in lost productivity, crime, and healthcare spending (HHS, 2016). Substance use disorder treatment in US emergency departments and inpatient settings reached more than $13 billion dollars in 2017 (Peterson, 2021).

According to the 2020 National Survey on Drug Use and Health (NSDUH), 40.3 million Americans, aged 12 or older, had a substance use disorder (SUD) in the past year (CDC, 2022). As of 2021, 10.6% of the US population age 12 and older (29.5 million people) had an alcohol use disorder in the past year (SAMHSA, 2021).

Clinical trials have demonstrated that brief interventions, especially prior to the onset of addiction, significantly improve health and reduce costs, and that similar benefits occur in those with addictive disorders who are referred to treatment (Fleming, 2002, Di Clemente, 2017).

Individuals with psychiatric disorders are more likely to have co-occurring substance use disorders. In 2019, 3.6 million people were diagnosed with both a serious mental illness and substance use disorder—which is increasing year over year. While there are substantial evidence-based interventions for substance use, few patients receive substance use care: of the 21.6 million people in 2019 who needed substance use treatment in 2019, 12.2% (or 2.6 million people) received care in a specialty facility (SAMHSA, 2020).

Type Of Measure: Process

Improvement Noted As: Increase in the rate

Numerator Statement:
SUB-3:    The number of patients who received or refused at discharge a prescription for medication for treatment of alcohol or drug use disorder OR received or refused a referral for addictions treatment.

SUB-3a:    The number of patients who received a prescription at discharge for medication for treatment of alcohol or drug use disorder OR a referral for addictions treatment.
Included Populations:

Sub-3
Patients who refused a prescription for FDA-approved medication for treatment of an alcohol or drug dependence. Patients who refused a referral for addictions treatment.

Sub-3a
Not Applicable

Excluded Populations: SUB-3 and SUB-3a
None

Data Elements:

Denominator Statement: The number of hospitalized inpatients 18 years of age and older identified with an alcohol or drug use disorder.
Included Populations:
  • Patients with ICD-10-CM Principal or Other Diagnosis Code for alcohol or drug use disorder listed on Table 13.1 and 13.2
  • Patients with a Principal or Other ICD-10-PCS Procedure Code listed on Table 13.3

Excluded Populations:
  • Patients less than 18 years of age
  • Patient drinking at unhealthy levels who do not meet criteria for an alcohol use disorder
  • Patients who are cognitively impaired
  • Patients who expire
  • Patients discharged to another hospital
  • Patients who left against medical advice
  • Patients discharged to another healthcare facility
  • Patients discharged to home or another healthcare facility for hospice care
  • Patients who have a duration of stay less than or equal to one day or greater than 120 days
  • Patients who do not reside in the United States
  • Patients receiving Comfort Measures Only documented

Data Elements:

Risk Adjustment: No.

Data Collection Approach: Retrospective data sources for required data elements include administrative data and medical record documents. Some hospitals may prefer to gather data concurrently by identifying patients in the population of interest. This approach provides opportunities for improvement at the point of care/service. However, complete documentation includes the principal or other ICD-10 diagnosis and procedure codes, which require retrospective data entry.Some hospitals may prefer to gather data concurrently by identifying patients in the population of interest. This approach provides opportunities for improvement at the point of care/service. However, complete documentation includes the principal or other ICD-10 diagnosis and procedure codes, which require retrospective data entry.

Data Accuracy: Data accuracy is enhanced when all definitions are used without modification. The data dictionary should be referenced for definitions and abstraction notes when questions arise during data collection.

Variation may exist in the assignment of ICD-10 codes; therefore, coding practices may require evaluation to ensure consistency.

Measure Analysis Suggestions: Hospitals may wish to analyze data to show patients that refused both a medication prescription and referral and those who refused only one or the other.

Sampling: Yes. Yes, please refer to the measure set specific sampling requirements and for additional information see the Population and Sampling Specifications section.

Data Reported As: Aggregate rate generated from count data reported as a proportion.

Selected References:
  • Centers for Disease Control. (2022). Alcohol and Public Health: Alcohol-Related Disease Impact (ARDI). https://www.cdc.gov/ARDI/
  • Bernstein J, Bernstein E, Tassiopoulos K, Heren T, Levenson S, Hingson R. Brief motivational interventions at a clinic visit reduces cocaine and heroin use. Drug Alcohol Depend. 2005 Jan 7;77(1):49-59.
  • DiClemente CC, Corno CM, Graydon MM, Wiprovnick AE, Knoblach DJ. Motivational interviewing, enhancement, and brief interventions over the last decade: A review of reviews of efficacy and effectiveness.
  • Psychol Addict Behav. 2017 Dec;31(8):862-887. doi: 10.1037/adb0000318. PMID: 29199843.
  • Fleming MF, Mundt MP, French MT, Manwell LB, Stauffacher EA, Barry KL. Brief physician advice for problem drinkers: Long-term efficacy and cost-benefit analysis. Alcohol Clin Exp Res. 2002 Jan;26(1):36-43.
  • National Institute on Alcohol Abuse and Alcoholism (NIAAA). (2023). Alcohol-Related Emergencies and Deahts in the United States. https://www.niaaa.nih.gov/alcohols-effects-health/alcohol-topics/alcohol-facts-and-statistics/alcohol-related-emergencies-and-deaths-united-states
  • Havassy BE, Alvidrez J, Owen KK. Comparisons of patients with comorbid psychiatric and substance use disorders: implications for treatment and service delivery. Am J Psychiatry. 2004 Jan;161(1):139-45.
  • Kirchner JE, Owen RR, Nordquist C, Fischer EP. Diagnosis and management of substance use disorders among inpatients with schizophrenia. Psychiatr Serv. 1998 Jan;49(1):82-5.
  • Peterson C, Li M, Xu L, Mikosz CA, Luo F. Assessment of Annual Cost of Substance Use Disorder in US Hospitals. JAMA Netw Open. 2021;4(3):e210242. doi:10.1001/jamanetworkopen.2021.0242
  • Prochaska JJ, Gill PH, Stephen E, Hall SM. Identification and Treatment of Substance Misuse on an Inpatient Psychiatry Unit. Psychiatr Serv. 2005 Mar;56(3):347-9.
  • SAMHSA, Center for Behavioral Health Statistics and Quality. 2021 National Survey on Drug Use and Health. Table 5.6A—Alcohol use disorder in past year: among people aged 12 or older; by age group and demographic characteristics, numbers in thousands, 2021.
  • Smothers BA, Yahr HT, Ruhl CE. Detection of alcohol use disorders in general hospital admissions in the United States. Arch Intern Med. 2004 Apr 12;164(7):749-56.
  • Substance Abuse and Mental Health Services Administration. (2020). Key substance use and mental health indicators in the United States: Results from the 2019 National Survey on Drug Use and Health (HHS Publication No. PEP20-07-01-001, NSDUH Series H-55). Rockville, MD: Center for Behavioral Health Statistics and Quality, Substance Abuse and Mental Health Services Administration. Retrieved from https://www.samhsa.gov/data/
  • Substance Use Disorders. 2022. Centers for Disease Control. https://www.cdc.gov/dotw/substance-use-disorders/index.html
  • The National Quality Forum, National Voluntary Consensus Standards for the Treatment of Substance Use Conditions: Evidence-Based Treatment Practices; A Consensus Report; 2007.
  • U.S. Department of Health and Human Services (HHS), Office of the Surgeon General, Facing Addiction in America: The Surgeon General’s Report on Alcohol, Drugs, and Health. Washington, DC: HHS, November 2016.

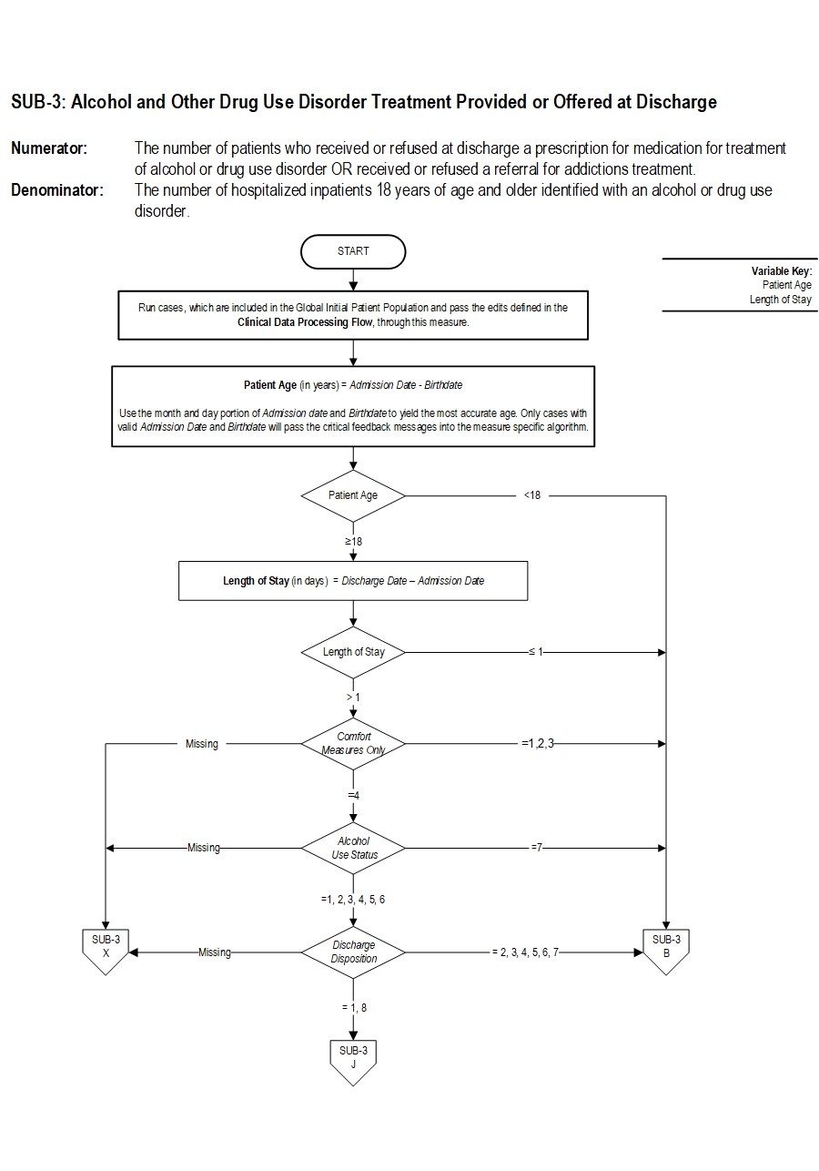
Measure Algorithm:
Graphic depiction of the Measure Algorithm. Refer to the Algorithm Narrative for each detailed step. Graphic depiction of the Measure Algorithm. Refer to the Algorithm Narrative for each detailed step. Graphic depiction of the Measure Algorithm. Refer to the Algorithm Narrative for each detailed step. Graphic depiction of the Measure Algorithm. Refer to the Algorithm Narrative for each detailed step.

Algorithm Narrative

SUB-3: Alcohol and Other Drug Use Disorder Treatment Provided or Offered at Discharge
Numerator: The number of patients who received or refused at discharge a prescription for medication for treatment of alcohol or drug use disorder OR received or refused a referral for addictions treatment.
Denominator: The number of hospitalized inpatients 18 years of age and older identified with an alcohol or drug use disorder.

Variable key:
Patient Age
Length of Stay

1. Start processing. Run cases, which are included in the Global Initial Patient Population and pass the edits defined in the Clinical Data Processing Flow, through this measure.

2. Calculate Patient Age. Patient Age, in years, is equal to the Admission Date minus the Birthdate. Use the month and day portion of Admission Date and Birthdate to yield the most accurate age. Only cases with valid Admission Date and Birthdate will pass the critical feedback messages into the measure specific algorithms.

3. Check Patient Age
a. If Patient Age is less than 18 years, the case will proceed to a Measure Category Assignment of B for overall rate SUB-3 and will not be in the Measure Population. Continue processing and proceed to Step 15 to Initialize Measure Category Assignment for sub-measure SUB-3a.
b. If Patient Age is equal to or greater than 18 years, continue processing and proceed to calculate of Length of Stay.

4. Calculate Length of Stay. Length of Stay, in days, is equal to the Discharge Date minus the Admission Date.

5. Check Length of Stay
a. If Length of Stay is equal to or less than 1 day, the case will proceed to a Measure Category Assignment of B for overall rate SUB-3 and will not be in the Measure Population. Continue processing and proceed to Step 15 to Initialize Measure Category Assignment for sub-measure SUB-3a.
b. If Length of Stay is greater than 1 day, continue processing and proceed to check Comfort Measures Only.

6. Check Comfort Measures Only
a. If Comfort Measures Only is missing, the case will proceed to a Measure Category Assignment of X for overall rate SUB-3 and will be rejected. Continue processing and proceed to Step 15 to Initialize Measure Category Assignment for sub-measure SUB-3a.
b. If Comfort Measures Only is equal to 1, 2 or 3, the case will proceed to a Measure Category Assignment of B for overall rate SUB-3 and will not be in the Measure Population. Continue processing and proceed to Step 15 to Initialize Measure Category Assignment for sub-measure SUB-3a.
c. If Comfort Measures Only is equal to 4, continue processing and proceed to check Alcohol Use Status.

7. Check Alcohol Use Status
a. If Alcohol Use Status is missing, the case will proceed to a Measure Category Assignment of X for overall rate SUB-3 and will be rejected. Continue processing and proceed to Step 15 to Initialize Measure Category Assignment for sub-measure SUB-3a.
b. If Alcohol Use Status equals 7, the case will proceed to a Measure Category Assignment of B for overall rate SUB-3 and will not be in the Measure Population. Continue processing and proceed to Step 15 to Initialize Measure Category Assignment for sub-measure SUB-3a.
c. If Alcohol Use Status equals 1,2,3,4,5, or 6, continue processing and proceed to check Discharge Disposition.

8. Check Discharge Disposition
a. If Discharge Disposition is missing, the case will proceed to a Measure Category Assignment of X for overall rate SUB-3 and will be rejected. Continue processing and proceed to Step 15 to Initialize Measure Category Assignment for sub-measure SUB-3a.
b. If Discharge Disposition equals 2, 3, 4, 5, 6 or 7, the case will proceed to a Measure Category Assignment of B for overall rate SUB-3 and will not be in the Measure Population. Continue processing and proceed to Step 15 to Initialize Measure Category Assignment for sub-measure SUB-3a.
c. If Discharge Disposition equals 1 or 8, continue processing and proceed to check ICD-10-CM Principal or Other Diagnosis Codes.

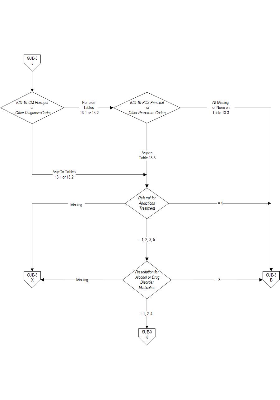
9. Check ICD-10-CM Principal or Other Diagnosis Codes
a. If none of ICD-10-CM Principal or Other Diagnosis Codes is on Table 13.1 or 13.2, continue processing and proceed to Step 10 to check ICD-10-PCS Principal or Other Procedure Codes.
b. If any of ICD-10-CM Principal or Other Diagnosis Codes is on Table 13.1 or 13.2, continue processing and proceed to Step 11 to check Referral for Addictions Treatment.

10. Check ICD-10-PCS Principal or Other Procedure Codes
a. If all missing or none of ICD-10-PCS Principal or Other Procedure Codes is on Table 13.3, the case will proceed to a Measure Category Assignment of B for overall rate SUB-3 and will not be in the Measure Population. Continue processing and proceed to Step 15 to Initialize Measure Category Assignment for sub-measure SUB-3a.
b. If any of ICD-10-PCS Principal or Other Procedure Codes is on Table 13.3, continue processing and proceed to check Referral for Addictions Treatment. 

11. Check Referral for Addictions Treatment
a. If Referral for Addictions Treatment is missing, the case will proceed to a Measure Category Assignment of X for overall rate SUB-3 and will be rejected. Continue processing and proceed to Step 15 to Initialize Measure Category Assignment for sub-measure SUB-3a.
b. If Referral for Addictions Treatment equals 4, the case will proceed to a Measure Category Assignment of B for overall rate SUB-3 and will not be in the Measure Population. Continue processing and proceed to Step 15 to Initialize Measure Category Assignment for sub-measure SUB-3a.
c. If Referral for Addictions Treatment equals 1, 2, 3 or 5, continue processing and proceed to check Prescription for Alcohol or Drug Disorder Medication.

12. Check Prescription for Alcohol or Drug Disorder Medication
a. If Prescription for Alcohol or Drug Disorder Medication is missing, the case will proceed to a Measure Category Assignment of X for overall rate SUB-3 and will be rejected. Continue processing and proceed to Step 15 to Initialize Measure Category Assignment for sub-measure SUB-3a.
b. If Prescription for Alcohol or Drug Disorder Medication equals 3, the case will proceed to a Measure Category Assignment of B for overall rate SUB-3 and will not be in the Measure Population. Continue processing and proceed to Step 15 to Initialize Measure Category Assignment for sub-measure SUB-3a.
c. If Prescription for Alcohol or Drug Disorder Medication equals 1, 2 or 4, continue processing and proceed to recheck Referral for Addictions Treatment.

13. Recheck Referral for Addictions Treatment
a. If Referral for Addictions Treatment equals 1 or 3, the case will proceed to a Measure Category Assignment of E for overall rate SUB-3 and will be in the Numerator Population. Continue processing and proceed to Step 15 to Initialize Measure Category Assignment for sub-measure SUB-3a.
b. If Referral for Addictions Treatment equals 2 or 5, continue processing and proceed to recheck Prescription for Alcohol or Drug Disorder Medication.

14. Recheck Prescription for Alcohol or Drug Disorder Medication
a. If Prescription for Alcohol or Drug Disorder Medication equals 4, the case will proceed to Measure Category Assignment of D and will be in the Measure Population for the overall measure rate SUB 3. Continue processing and proceed to Step 15 to Initialize Measure Category Assignment for sub-measure SUB-3a.
b. If Prescription for Alcohol or Drug Disorder Medication equals 1 or 2, the case will proceed to a Measure Category Assignment of E and will be in the Numerator Population for the overall measure rate SUB 3. Continue processing and proceed to Step 15 to Initialize Measure Category Assignment for sub-measure SUB-3a. 

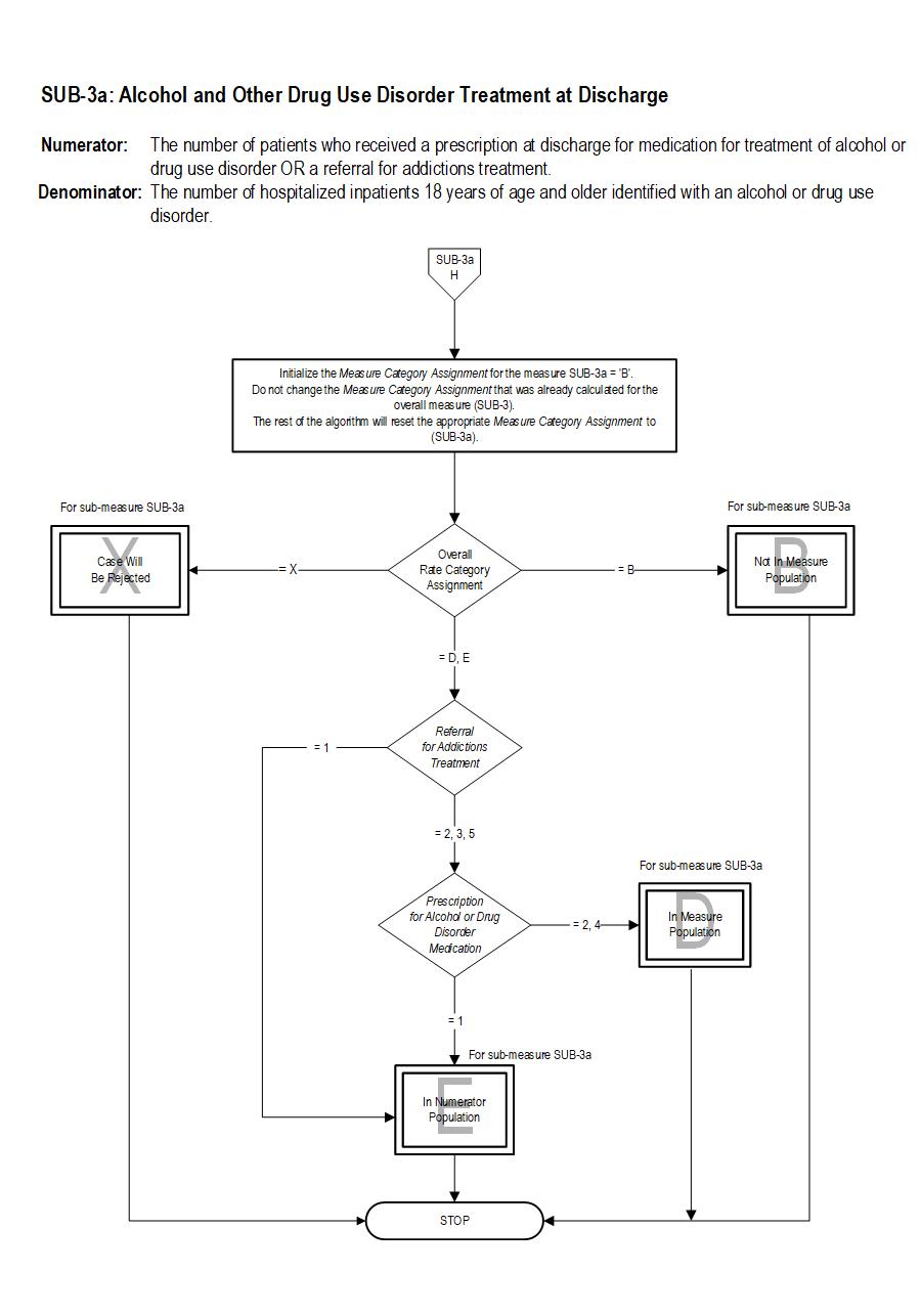
Algorithm Narrative

SUB-3a: Alcohol and Other Drug Use Disorder Treatment at Discharge
Numerator: The number of patients who received a prescription at discharge for medication for treatment of alcohol or drug use disorder OR a referral for addictions treatment.
Denominator: The number of hospitalized inpatients 18 years of age and older identified with alcohol or drug disorder.

15. Initialize the Measure Category Assignment for the sub-measure SUB-3a to Measure Category Assignment B. Do not change the Measure Category Assignment that was already calculated for the overall measure SUB-3. The rest of the algorithm will reset the appropriate Measure Category Assignment to SUB-3a.

16. Check Overall Rate Category Assignment
a. If Overall Rate Category Assignment equals X, the case will proceed to a Measure Category Assignment of X for sub-measure SUB-3a and will not be in the Measure Population. Stop processing.
b. If Overall Rate Category Assignment equals B, the case will proceed to a Measure Category Assignment of B for sub-measure SUB-3a and will not be in the Measure Population. Stop processing
c. If Overall Rate Category Assignment equals D or E, continue processing and proceed to recheck Referral for Addictions Treatment.

17. Recheck Referral for Addictions Treatment
a. If Referral for Addictions Treatment equals 1, the case will proceed to a Measure Category Assignment of E and will be in the Numerator Population for sub-measure SUB-3a. Stop processing.
b. If Referral for Addictions Treatment equals 2, 3 or 5, continue processing and proceed to recheck Prescription for Alcohol or Drug Disorder Medication.

18. Recheck Prescription for Alcohol or Drug Disorder Medication
a. If Prescription for Alcohol or Drug Disorder Medication equals 2 or 4, the case will proceed to a Measure Category Assignment of D and will be in the Measure Population for sub-measure SUB-3a. Stop processing.
b. If Prescription for Alcohol or Drug Disorder Medication equals 1, the case will proceed to a Measure Category Assignment of E and will be in the Numerator Population for sub-measure SUB-3a. Stop processing.

Measure Information Form SUB-3
CPT® only copyright 2025 American Medical Association. All rights reserved.
Specifications Manual for Joint Commission National Quality Measures (v2026A1)
Discharges 01-01-2026 (1Q26) through 06-30-2026 (2Q26)

LICENSE FOR USE OF CURRENT PROCEDURAL TERMINOLOGY, FOURTH EDITION (“CPT®”)

CPT® only copyright 2025 American Medical Association. All rights reserved. CPT® is a registered trademark of the American Medical Association.

You, your employees and agents are authorized to use CPT® only as contained in The Joint Commission performance measures solely for your own personal use in directly participating in healthcare programs administered by The Joint Commission. You acknowledge that the American Medical Association (“AMA”) holds all copyright, trademark and other rights in CPT®.

Any use not authorized herein is prohibited, including by way of illustration and not by way of limitation, making copies of CPT® for resale and/or license, transferring copies of CPT® to any party not bound by this Agreement, creating any modified or derivative work of CPT®, or making any commercial use of CPT®. License to use CPT® for any use not authorized herein must be obtained through the American Medical Association, Intellectual Property Services, AMA Plaza, 330 North Wabash Avenue, Suite 39300, Chicago, Illinois 60611-5885. Applications are available at the American Medical Association Web site, www.ama- assn.org/go/cpt.

U.S. Government Rights This product includes CPT® which is commercial technical data, which was developed exclusively at private expense by the American Medical Association, 330 North Wabash Avenue, Chicago, Illinois 60611. The American Medical Association does not agree to license CPT® to the Federal Government based on the license in FAR 52.227-14 (Data Rights - General) and DFARS 252.227-7015 (Technical Data - Commercial Items) or any other license provision. The American Medical Association reserves all rights to approve any license with any Federal agency.

Disclaimer of Warranties and Liabilities. CPT® is provided “as is” without warranty of any kind, either expressed or implied, including but not limited to the implied warranties of merchantability and fitness for a particular purpose. Fee schedules, relative value units, conversion factors and/or related components are not assigned by the AMA, are not part of CPT®, and the (AMA is not recommending their use. The AMA does not directly or indirectly practice medicine or dispense medical services. The responsibility for the content of this product is with The Joint Commission, and no endorsement by the AMA is intended or implied. The AMA disclaims responsibility for any consequences or liability attributable to or related to any use, non-use, or interpretation of information contained or not contained in this product.

This Agreement will terminate upon notice if you violate its terms. The AMA is a third party beneficiary to this Agreement.

Should the foregoing terms and conditions be acceptable to you, please indicate your agreement and acceptance by clicking below on the button labeled “accept”.

^