Specifications Manual for Joint Commission National Quality Measures (v2026A1)
Posted: 10/20/2025

Release Notes:
Measure Information Form
Version 2026A1

Measure Information Form

***Removed from ORYX. Measure will be maintained through 2026 discharges.***
Measure Set: Tobacco Treatment Measures (TOB)

Set Measure ID: TOB-3

Set Measure ID Performance Measure Name
TOB-3 viewtopic Tobacco Use Treatment Provided or Offered at Discharge
TOB-3a viewtopic Tobacco Use Treatment at Discharge

Performance Measure Name: Tobacco Use Treatment Provided or Offered at Discharge

Description:
TOB-3        Patients identified as tobacco product users who were referred to or refused evidence-based outpatient counseling AND received or refused a prescription for FDA-approved cessation medication upon discharge.
TOB-3a       Patients who were referred to evidence-based outpatient counseling AND received a prescription for FDA-approved cessation medication upon discharge as well as those who were referred to outpatient counseling and had reason for not receiving a prescription for medication.

The measure is reported as an overall rate which includes all patients to whom tobacco use treatment was provided, or offered and refused, at the time of hospital discharge, and a second rate, a subset of the first, which includes only those patients who received tobacco use treatment at discharge. The Provided or Offered rate (TOB-3) describes patients identified as tobacco product users who were referred to or refused evidence-based outpatient counseling AND received or refused a prescription for FDA-approved cessation medication upon discharge. The Tobacco Use Treatment at Discharge (TOB-3a) rate describes only those who were referred to evidence-based outpatient counseling AND received a prescription for FDA-approved cessation medication upon discharge as well as those who were referred to outpatient counseling and had reason for not receiving a prescription for medication. Those who refused are not included.

Rationale: Tobacco use is the single greatest cause of disease in the United States today and accounts for more than 480,000 deaths each year (CDC MMWR, 2014). Smoking is a known cause of multiple cancers, heart disease, stroke, complications of pregnancy, chronic obstructive pulmonary disease, other respiratory problems, poorer wound healing, and many other diseases (CDC, 2020). Tobacco use creates a heavy cost to society as well as to individuals. Smoking-attributable health care expenditures are estimated to be at least $240 billion per year in direct medical expenses for adults, and over $185 billion in lost productivity (CDC, 2022).

There is strong and consistent evidence that tobacco dependence interventions, if delivered in a timely and effective manner, significantly reduce the user's risk of suffering from tobacco-related disease and improve outcomes for those already suffering from a tobacco-related disease (CDC, 2021, DHHS, 2020, Choi et al, 2021, DHHS, 2000; Baumeister, 2007; Lightwood, 2003 and 1997; Rigotti, 2012). Effective, evidence-based tobacco dependence interventions have been clearly identified and include brief clinician advice, individual, group, or telephone counseling, and use of FDA-approved medications. These treatments are clinically effective and extremely cost-effective relative to other commonly used disease prevention interventions and medical treatments. Hospitalization (both because hospitals are a tobacco-free environment and because patients may be more motivated to quit as a result of their illness) offers an ideal opportunity to provide cessation assistance that may promote the patient's medical recovery.

Type Of Measure: Process

Improvement Noted As: Increase in the rate

Numerator Statement:
TOB-3: The number of patients who were referred to or refused evidence-based outpatient counseling AND received or refused a prescription for FDA-approved cessation medication at discharge.

TOB-3a: The number of patients who were referred to evidence-based outpatient counseling AND received a prescription for FDA-approved cessation medication at discharge.
Included Populations:

TOB-3
  • Patients who refused a prescription for FDA- Approved tobacco cessation medication at discharge.
  • Patients who refused a referral to evidence-based outpatient counseling.

TOB-3a
  • Not Applicable

Excluded Populations:

TOB-3 and TOB-3a
For FDA Approved Medications Only
  • Smokeless tobacco users
  • Pregnant smokers
  • Patients with reasons for not administering FDA-approved cessation medication.

Data Elements:

Denominator Statement: The number of hospitalized inpatients 18 years of age and older identified as current tobacco users.
Included Populations: Not applicable

Excluded Populations:

  • Patients less than 18 years of age
  • Patient who are cognitively impaired
  • Patients who are not current tobacco users
  • Patients who refused or were not screened for tobacco use status during the hospital stay
  • Patients who have a duration of stay less than or equal to one day or greater than 120 days
  • Patients who expired
  • Patients who left against medical advice
  • Patients discharged to another hospital
  • Patients discharged to another health care facility
  • Patients discharged to home for hospice care
  • Patients who do not reside in the United States
  • Patients with Comfort Measures Only documented

Data Elements:

Risk Adjustment: No.

Data Collection Approach: Retrospective data sources for required data elements include administrative data and medical record documents. Some hospitals may prefer to gather data concurrently by identifying patients in the population of interest. This approach provides opportunities for improvement at the point of care/service. However, complete documentation includes the principal or other ICD-10 diagnosis and procedure codes, which require retrospective data entry.

Data Accuracy: Data accuracy is enhanced when all definitions are used without modification. The data dictionary should be referenced for definitions and abstraction notes when questions arise during data collection.

Variation may exist in the assignment of ICD-10 codes; therefore, coding practices may require evaluation to ensure consistency.

Measure Analysis Suggestions: Hospitals may wish to identify those patients that refused either counseling or medications or both at discharge so as to have a better understanding of which treatment type was accepted or refused so that efforts can be directed toward improving care.

Sampling: Yes. Please refer to the measure set specific sampling requirements and for additional information see the Population and Sampling Specifications section.

Data Reported As: Aggregate rate generated from count data reported as a proportion.

Selected References:
  • Baumeister, S. E., Schumann, A., Meyer, C., John, U., Volzke, H., & Alte, D. (2007). Effects of smoking cessation on health care use: Is elevated risk of hospitalization among former smokers attributable to smoking-related morbidity? Drug and Alcohol Dependence, 88(2–3), 197–203.
  • Centers for Disease Control. (2022). Smoking & Tobacco Use: Costs and Expenditures. https://www.cdc.gov/tobacco/data_statistics/fact_sheets/fast_facts/cost-and-expenditures.html.
  • Centers for Disease Control and Prevention. (2021). Smoking & Tobacco Use: Clinical Interventions to Treat Tobacco Use and Dependence Among Adults. https://www.cdc.gov/tobacco/patient-care/care-settings/clinical/index.html
  • Centers for Disease Control and Prevention. (2020). Smoking & Tobacco Use: Health Effects. https://www.cdc.gov/tobacco/basic_information/health_effects/index.htm
  • Centers for Disease Control and Prevention. (2014). Current cigarette smoking among adults—United States, 2005–2013. Morbidity and Mortality Weekly Report (MMWR), 63(47), 1108–1112. Retrieved from http://www.cdc.gov/mmwr/preview/mmwrhtml/mm6347a4.htm?s_cid=mm6347a4_w.
  • Choi, H. K., Ataucuri-Vargas, J., Lin, C., Singrey, A. (2021). The current state of tobacco cessation treatment. Cleveland Clinic Journal of Medicine, July 2021, 88(7), 393-404.
  • Lightwood, J. M. (2003). The economics of smoking and cardiovascular disease. Progress in Cardiovascular Diseases, 46(1), 39–78.
  • Lightwood, J. M., & Glantz, S. A. (1997). Short-term economic and health benefits of smoking cessation: Myocardial infarction and stroke. Circulation, 96(4), 1089–1096.
  • Rigotti, N. A., Clair, C., Munafo, M. R., & Stead, L. F. (2012). Interventions for smoking cessation in hospitalised patients. Cochrane Database of Systematic Reviews. Retrieved from https://www.ncbi.nlm.nih.gov/pubmed/22592676.
  • U.S. Department of Health and Human Services. (2000). Reducing tobacco use: A report of the Surgeon General. Atlanta, GA: U.S. Department of Health and Human Services, Centers for Disease Control and Prevention.
  • United States Public Health Service Office of the Surgeon General; National Center for Chronic Disease Prevention and Health Promotion (US) Office on Smoking and Health. Smoking Cessation: A Report of the Surgeon General [Internet]. Washington (DC): US Department of Health and Human Services; 2020. Chapter 6, Interventions for Smoking Cessation and Treatments for Nicotine Dependence. Available from: https://www.ncbi.nlm.nih.gov/books/NBK555596/

Measure Algorithm:
Graphic depiction of the Measure Algorithm. Refer to the Algorithm Narrative for each detailed step. Graphic depiction of the Measure Algorithm. Refer to the Algorithm Narrative for each detailed step. Graphic depiction of the Measure Algorithm. Refer to the Algorithm Narrative for each detailed step. Graphic depiction of the Measure Algorithm. Refer to the Algorithm Narrative for each detailed step.

Algorithm Narrative

TOB-3: Tobacco Use Treatment Provided or Offered at Discharge
Numerator: The number of patients who were referred to or refused evidence-based outpatient counseling AND received or refused a prescription for FDA-approved cessation medication at discharge.
Denominator: The number of hospitalized inpatients 18 years of age and older identified as current tobacco users.

Variable key:
Patient Age
Length of Stay

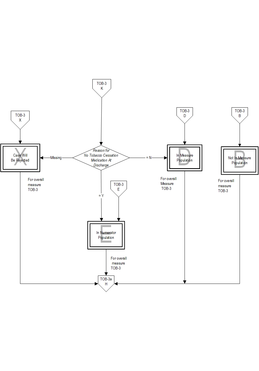
1. Start processing. Run cases, which are included in the Global Initial Patient Population and pass the edits defined in the Clinical Data Processing Flow, through this measure.

2. Calculate Patient Age. Patient Age, in years, is equal to the Admission Date minus the Birthdate. Use the month and day portion of Admission Date and Birthdate to yield the most accurate age. Only cases with valid Admission Date and Birthdate will pass the front-end edits into the measure specific algorithms.

3. Check Patient Age
a. If Patient Age is less than 18 years, the case will proceed to a Measure Category Assignment of B and will not be in the Measure Population for the overall measure rate TOB-3. Continue processing and proceed to Step 15 to Initialize Measure Category Assignment for sub-measure TOB-3a.
b. If Patient Age is equal to or greater than 18 years, continue processing and proceed to calculate Length of Stay.

4. Calculate Length of Stay. Length of Stay, in days, is equal to the Discharge Date minus the Admission Date.

5. Check Length of Stay
a. If Length of Stay is equal to or less than 1 day, the case will proceed to a Measure Category Assignment of B and will not be in the Measure Population for the overall measure rate TOB-3. Continue processing and proceed to Step 15 to Initialize Measure Category Assignment for sub-measure TOB-3a.
b. If Length of Stay is greater than 1 day, continue processing and proceed to check Comfort Measures Only.

6. Check Comfort Measures Only
a. If Comfort Measures Only is missing, the case will proceed to a Measure Category Assignment of X and will be rejected for the overall measure rate TOB-3. Continue processing and proceed to Step 15 to Initialize Measure Category Assignment for sub-measure TOB-3a.
b. If Comfort Measures Only is equal to 1, 2 or 3, the case will proceed to a Measure Category Assignment of B and will not be in the Measure Population for the overall measure rate TOB-3. Continue processing and proceed to Step 15 to Initialize Measure Category Assignment for sub-measure TOB-3a.
c. If Comfort Measures Only is equal to 4, continue processing and proceed to check Tobacco Use Status.

7. Check Tobacco Use Status
a. If Tobacco Use Status is missing, the case will proceed to a Measure Category Assignment of X and will be rejected for the overall measure rate TOB-3. Continue processing and proceed to Step 15 to Initialize Measure Category Assignment for sub-measure TOB-3a.
b. If Tobacco Use Status equals 3, 4, 5, 6 or 7, the case will proceed to a Measure Category Assignment of B and will not be in the Measure Population for the overall measure rate TOB-3. Continue processing and proceed to Step 15 to Initialize Measure Category Assignment for sub-measure TOB 3a.
c. If Tobacco Use Status equals 1 or 2, continue processing and proceed to check Discharge Disposition.

8. Check Discharge Disposition
a. If Discharge Disposition is missing, the case will proceed to a Measure Category Assignment of X and will be rejected for the overall measure rate TOB-3. Continue processing and proceed to Step 15 to Initialize Measure Category Assignment for sub-measure TOB-3a.
b. If Discharge Disposition equals 2, 3, 4, 5, 6 or 7, the case will proceed to a Measure Category Assignment of B and will not be in the Measure Population for the overall measure rate TOB-3. Continue processing and proceed to Step 15 to Initialize Measure Category Assignment for sub-measure TOB 3a.
c. If Discharge Disposition equals 1 or 8, continue processing and proceed to check Referral for Outpatient Tobacco Cessation Counseling.

9. Check Referral for Outpatient Tobacco Cessation Counseling
a. If Referral for Outpatient Tobacco Cessation Counseling is missing, the case will proceed to a Measure Category Assignment of X and will be rejected for the overall measure rate TOB-3. Continue processing and proceed to Step 15 to Initialize Measure Category Assignment for sub-measure TOB 3a.
b. If Referral for Outpatient Tobacco Cessation Counseling equals 4, the case will proceed to a Measure Category Assignment of B and will not be in the Measure Population for the overall measure rate TOB-3. Continue processing and proceed to Step 15 to Initialize Measure Category Assignment for sub-measure TOB-3a.
c. If Referral for Outpatient Tobacco Cessation Counseling equals 1, 2, 3 or 5, continue processing and recheck Referral for Outpatient Tobacco Cessation Counseling.

10. Recheck Referral for Outpatient Tobacco Cessation Counseling
a. If Referral for Outpatient Tobacco Cessation Counseling equals 2 or 5, the case will proceed to a Measure Category Assignment of D and will be in the Measure Population for the overall measure rate TOB-3. Continue processing and proceed to Step 15 to Initialize Measure Category Assignment for sub-measure TOB-3a.
b. If Referral for Outpatient Tobacco Cessation Counseling equals 1or 3, continue processing and proceed to Recheck Tobacco Use Status.

11. Recheck Tobacco Use Status
a. If Tobacco Use Status equals 2, the case will proceed to a Measure Category Assignment of E and will be in the Numerator Population for the overall measure rate TOB-3. Continue processing and proceed to Step 15 to Initialize Measure Category Assignment for sub-measure TOB 3a.
b. If Tobacco Use Status equals 1, continue processing and proceed to Prescription for Tobacco Cessation Medication.

12. Check Prescription for Tobacco Cessation Medication
a. If Prescription for Tobacco Cessation Medication is missing, the case will proceed to a Measure Category Assignment of X and will be rejected for the overall measure rate TOB-3. Continue processing and proceed to Step 15 to Initialize Measure Category Assignment for sub-measure TOB-3a.
b. If Prescription for Tobacco Cessation Medication equals 3, the case will proceed to a Measure Category Assignment of B and will not be in the Measure Population for the overall measure rate TOB-3. Continue processing and proceed to Step 15 to Initialize Measure Category Assignment for sub-measure TOB-3a.
c. If Prescription for Tobacco Cessation Medication equals 1, 2 or 4, continue processing and proceed to recheck Prescription for Tobacco Cessation Medication.

13. Recheck Prescription for Tobacco Cessation Medication
a. If Prescription for Tobacco Cessation Medication equals 1 or 2, the case will proceed to a Measure Category Assignment of E and will be in the Numerator Population for the overall measure rate TOB-3. Continue processing and proceed to Step 15 to Initialize Measure Category Assignment for sub-measure TOB 3a.
b. If Prescription for Tobacco Cessation Medication equals 4, continue processing and proceed to check Reason for No Tobacco Cessation Medication at Discharge.

14. Check Reason for No Tobacco Cessation Medication at Discharge
a. If Reason for No Tobacco Cessation Medication at Discharge is missing, the case will proceed to a Measure Category Assignment of X and will be rejected for the overall measure rate TOB-3. Continue processing and proceed to Step 15 to Initialize Measure Category Assignment for sub-measure TOB-3a.
b. If Reason for No Tobacco Cessation Medication at Discharge equals N, the case will proceed to a Measure Category Assignment of D and will be in the Measure Population for the overall measure rate TOB-3. Continue processing and proceed to Step 15 to Initialize Measure Category Assignment for sub-measure TOB-3a.
c. If Reason for No Tobacco Cessation Medication at Discharge equals Y, the case will proceed to a Measure Category Assignment of E and will be in the Numerator Population for the overall measure rate TOB-3. Continue processing and proceed to Step 15 to Initialize Measure Category Assignment for sub-measure TOB-3a.

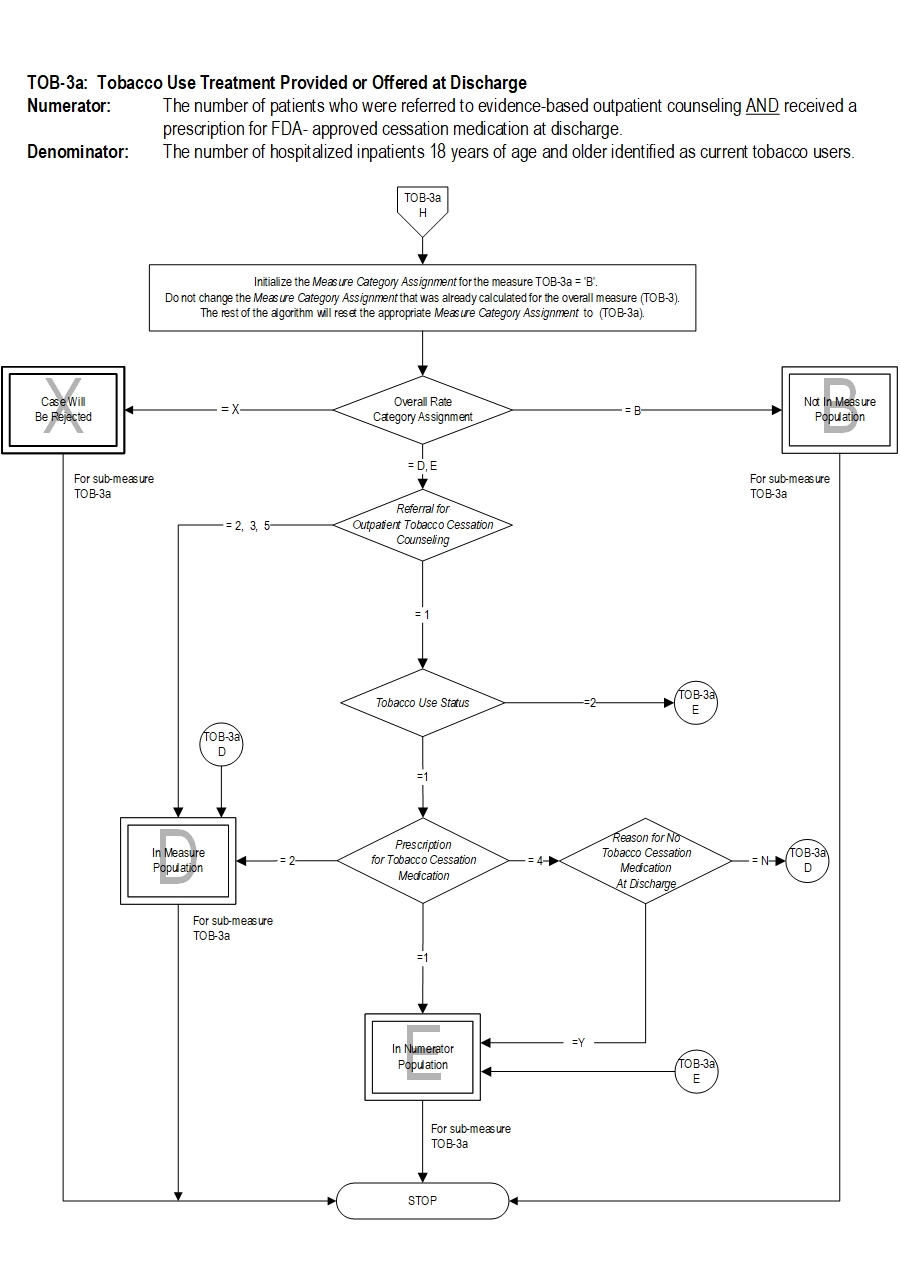
Algorithm Narrative

TOB-3a: Tobacco Use Treatment at Discharge
Numerator: The number of patients who were referred to evidence-based outpatient counseling AND received a prescription for FDA- approved cessation medication at discharge.
Denominator: The number of hospitalized inpatients 18 years of age and older identified as current tobacco users.

15. Initialize Measure Category Assignment for sub-measure TOB-3a to Measure Category Assignment of B. Do not change the Measure Category Assignment that was already calculated for the overall measure TOB-3. The rest of the algorithm will reset the appropriate Measure Category Assignment to TOB-3a.

16. Check Overall Rate Category Assignment
a. If the Overall Rate Category Assignment equals X, the case will proceed to a Measure Category Assignment of X and will not be in the Measure Population for the sub-measure TOB-3a. Stop processing.
b. If the Overall Rate Category Assignment equals B, the case will proceed to a Measure Category Assignment of B and will not be in the Measure Population for the sub-measure TOB-3a. Stop processing.
c. If Overall Rate Category Assignment equals D or E, continue processing and proceed to recheck Referral for Outpatient Tobacco Cessation Counseling.

17. Recheck Referral for Outpatient Tobacco Cessation Counseling
a. If Referral for Outpatient Tobacco Cessation Counseling equals 2, 3 or 5 the case will proceed to Measure Category Assignment of D and will be in the Measure Population for sub-measure TOB-3a. Stop processing.
b. If Referral for Outpatient Tobacco Cessation Counseling equals 1, continue processing and proceed to Recheck Tobacco Use Status.

18. Recheck Tobacco Use Status
a. If Tobacco Use Status equals 2, the case will proceed to a Measure Category Assignment of E and will be in the Numerator Population for sub-measure TOB-3a. Stop processing.
b. If Tobacco Use Status equals 1, continue processing and proceed to recheck Prescription for Tobacco Cessation Medication.

19. Recheck Prescription for Tobacco Cessation Medication
a. If Prescription for Tobacco Cessation Medication equals 2, the case will proceed to Measure Category Assignment of D and will be in the Measure Population for sub-measure TOB-3a. Stop processing.
b. If Prescription for Tobacco Cessation Medication equals 1, the case will proceed to a Measure Category Assignment of E and will be in the Numerator Population for sub-measure TOB-3a. Stop processing.
c. If Prescription for Tobacco Cessation Medication equals 4, continue processing and proceed to recheck Reason for No Tobacco Cessation Medication at Discharge.

20. Recheck Reason for No Tobacco Cessation Medication at Discharge
a. If Reason for No Tobacco Cessation Medication at Discharge equals N, the case will proceed to Measure Category Assignment of D and will be in the Measure Population for sub-measure TOB-3a. Stop processing.
b. If Reason for No Tobacco Cessation Medication at Discharge equals Y, the case will proceed to a Measure Category Assignment of E and will be in the Numerator Population for sub-measure TOB-3a. Stop processing.

Measure Information Form TOB-3
CPT® only copyright 2025 American Medical Association. All rights reserved.
Specifications Manual for Joint Commission National Quality Measures (v2026A1)
Discharges 01-01-2026 (1Q26) through 06-30-2026 (2Q26)

LICENSE FOR USE OF CURRENT PROCEDURAL TERMINOLOGY, FOURTH EDITION (“CPT®”)

CPT® only copyright 2025 American Medical Association. All rights reserved. CPT® is a registered trademark of the American Medical Association.

You, your employees and agents are authorized to use CPT® only as contained in The Joint Commission performance measures solely for your own personal use in directly participating in healthcare programs administered by The Joint Commission. You acknowledge that the American Medical Association (“AMA”) holds all copyright, trademark and other rights in CPT®.

Any use not authorized herein is prohibited, including by way of illustration and not by way of limitation, making copies of CPT® for resale and/or license, transferring copies of CPT® to any party not bound by this Agreement, creating any modified or derivative work of CPT®, or making any commercial use of CPT®. License to use CPT® for any use not authorized herein must be obtained through the American Medical Association, Intellectual Property Services, AMA Plaza, 330 North Wabash Avenue, Suite 39300, Chicago, Illinois 60611-5885. Applications are available at the American Medical Association Web site, www.ama- assn.org/go/cpt.

U.S. Government Rights This product includes CPT® which is commercial technical data, which was developed exclusively at private expense by the American Medical Association, 330 North Wabash Avenue, Chicago, Illinois 60611. The American Medical Association does not agree to license CPT® to the Federal Government based on the license in FAR 52.227-14 (Data Rights - General) and DFARS 252.227-7015 (Technical Data - Commercial Items) or any other license provision. The American Medical Association reserves all rights to approve any license with any Federal agency.

Disclaimer of Warranties and Liabilities. CPT® is provided “as is” without warranty of any kind, either expressed or implied, including but not limited to the implied warranties of merchantability and fitness for a particular purpose. Fee schedules, relative value units, conversion factors and/or related components are not assigned by the AMA, are not part of CPT®, and the (AMA is not recommending their use. The AMA does not directly or indirectly practice medicine or dispense medical services. The responsibility for the content of this product is with The Joint Commission, and no endorsement by the AMA is intended or implied. The AMA disclaims responsibility for any consequences or liability attributable to or related to any use, non-use, or interpretation of information contained or not contained in this product.

This Agreement will terminate upon notice if you violate its terms. The AMA is a third party beneficiary to this Agreement.

Should the foregoing terms and conditions be acceptable to you, please indicate your agreement and acceptance by clicking below on the button labeled “accept”.

^