Specifications Manual for Joint Commission National Quality Measures (v2026A1)
Posted: 10/20/2025

Release Notes:
Measure Information Form
Version 2026A1

Measure Information Form

***Effective January 1, 2026, this measure is removed from ORYX, still in use in Certification***
Measure Set: Perinatal Care (PC)

Set Measure ID: PC-05

Performance Measure Name: Exclusive Human Milk Feeding

Description: Exclusive human milk feeding during the newborn's entire hospitalization

The measure is reported as an overall rate which includes all newborns that were exclusively fed human milk during the entire hospitalization.

Rationale: Exclusive human milk feeding for the first 6 months of neonatal life has long been the expressed goal of World Health Organization (WHO), Department of Health and Human Services (DHHS), American Academy of Pediatrics (AAP) and American College of Obstetricians and Gynecologists (ACOG). ACOG has recently reiterated its position (ACOG, 2018). A Cochrane review substantiates the benefits (Kramer et al., 2012). Much evidence has now focused on the prenatal and intrapartum period as critical for the success of exclusive (or any) human milk feeding (Centers for Disease Control and Prevention [CDC], 2020; CDC, 2013; Petrova et al., 2007; Taveras et al., 2004). Exclusive human milk feeding rate during birth hospital stay has been calculated by the California Department of Public Health for the last several years using newborn genetic disease testing data. Healthy People 2020 and the CDC have also been active in promoting this goal.

Type Of Measure: Process

Improvement Noted As: Increase in the rate

Numerator Statement: Newborns that were fed human milk only since birth

Included Populations: Not applicable

Excluded Populations: None

Data Elements:

Denominator Statement: Single term newborns discharged alive from the hospital

Included Populations: Liveborn newborns with ICD-10-CM Principal Diagnosis Code for single liveborn newborn as defined in Appendix A, Table 11.20.1 Single Liveborn Newborn

Excluded Populations:
  • Admitted to the Neonatal Intensive Care Unit (NICU) at this hospital during the hospitalization
  • ICD-10-CM Other Diagnosis Codes for galactosemia as defined in Appendix A, Table 11.21 Galactosemia
  • ICD-10-PCS Principal Procedure Code or ICD-10-PCS Other Procedure Codes for parenteral nutrition as defined in Appendix A, Table 11.22 Parenteral Nutrition
  • Experienced death
  • Patients transferred to another hospital
  • Patients who are not term or with < 37 weeks gestation completed
  • Patients whose term status or gestational age is missing and birth weight < 3000 gm

Data Elements:

Risk Adjustment: No.

Data Collection Approach: Retrospective data sources for required data elements include administrative data and medical records.

Data Accuracy: Variation may exist in the assignment of ICD-10 codes; therefore, coding practices may require evaluation to ensure consistency.

Measure Analysis Suggestions: In order to identify areas for improvement in human milk feeding rates, hospitals may wish to review documentation for reasons. Education efforts can be targeted based on the specific reasons identified.

Sampling: Yes. For additional information see the Sampling Section.

Data Reported As: Aggregate rate generated from count data reported as a proportion.

Selected References:

  • Kramer, M. S., & Kakuma, R. (2012). Optimal duration of exclusive breastfeeding. The Cochrane database of systematic reviews, 2012(8), CD003517. https://doi.org/10.1002/14651858.CD003517.pub2
  • Meek, J.Y., & Noble, L., Section on Breastfeeding; Policy Statement: Breastfeeding and the Use of Human Milk. American Academy of Pediatrics July 2022; 150 (1). https://doi.org/10.1542/peds.2022-057988
  • Perrine CG, Chiang KV, Anstey EH, et al. Implementation of Hospital Practices Supportive of Breastfeeding in the Context of COVID-19 — United States, July 15–August 20, 2020. MMWR Morb Mortal Wkly Rep 2020;69:1767–1770. DOI: http://dx.doi.org/10.15585/mmwr.mm6947a3
  • Petrova, A., Hegyi, T., & Mehta, R. (2007). Maternal race/ethnicity and one-month exclusive breastfeeding in association with the in-hospital feeding modality. Breastfeeding Medicine. 2(2):92-8.
  • Taveras, E.M., Li, R., Grummer-Strawn, L., Richardson, M., Marshall, R., Rego, V.H., Miroshnik, I., & Lieu, T.A. (2004). Opinions and practices of clinicians associated with continuation of exclusive breastfeeding. Pediatrics. 113(4):e283-90.
  • US Department of Health and Human Services. (2020). Healthy People 2020 Final Review. Washington, DC: US Department of Health and Human Services. Available at: https://www.cdc.gov/nchs/healthy_people/hp2020-final-review.htm
  • World Health Organization. (2007). Indicators for assessing infant and young child feeding practices. Washington, DC, USA: World Health Organization. Available at: http://apps.who.int/iris/bitstream/10665/43895/1/9789241596664_eng.pdf

Original Performance Measure Source / Developer:
California Maternal Quality Care Collaborative

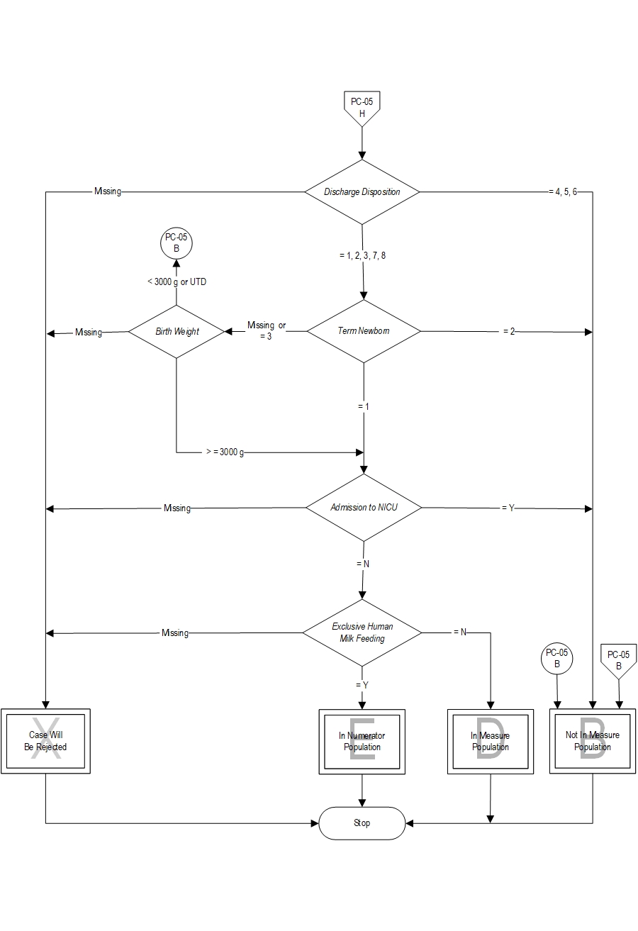
Measure Algorithm:
Graphic depiction of the Measure Algorithm. Refer to the Algorithm Narrative for each detailed step. Graphic depiction of the Measure Algorithm. Refer to the Algorithm Narrative for each detailed step.


PC-05: Algorithm Narrative

PC-05: Exclusive Human Milk Feeding
Numerator: Newborns that were fed human milk only since birth
Denominator: Single term newborns discharged alive from the hospital

1. Start processing. Run cases, which are included in the PC Newborn Initial Patient Newborns with Human Milk Feeding and pass the edits defined in the Clinical Data Processing Flow , through this measure.

2. Check ICD-10-CM Other Diagnosis Codes
  1. If at least one of the ICD-10-CM Other Diagnosis Codes is on Table 11.21, the case will proceed to a Measure Category Assignment of B and will not be in the Measure Population. Stop processing.
  2. If all ICD-10-CM Other Diagnosis Codes are missing or none of them on Table 11.21, continue processing and proceed to check ICD-10-PCS Principal or Other Procedure Codes.

3. Check ICD-10-PCS Principal or Other Procedure Codes
  1. If at least one of the ICD-10-PCS Principal or Other Procedure Codes is on Table 11.22, the case will proceed to a Measure Category Assignment of B and will not be in the Measure Population. Stop processing.
  2. If all ICD-10-PCS Principal or Other Procedure Codes are missing or none of them on Table 11.22, continue processing and proceed to check Discharge Disposition.

4. Check Discharge Disposition
  1. If Discharge Disposition is missing, the case will proceed to a Measure Category Assignment of X and will be rejected. Stop processing.
  2. If Discharge Disposition equals 4, 5 or 6, the case will proceed to a Measure Category Assignment of B and will not be in the Measure Population. Stop processing.
  3. If Discharge Disposition equals 1, 2, 3, 7 or 8, continue processing and proceed to check Term Newborn.

5. Check Term Newborn
  1. If Term Newborn is missing or equals 3, continue processing and proceed to check Birth Weight.
  2. If Term Newborn equals 2, the case will proceed to a Measure Category Assignment of B and will not be in the Measure Population. Stop processing.
  3. If Term Newborn equals 1, continue proceed to step 7 to check Admission to NICU.

6. Check Birth Weight
  1. If Birth Weight is missing, the case will proceed to a Measure Category Assignment of X and will be rejected. Stop processing.
  2. If Birth Weight is less than 3000g or equals UTD, the case will proceed to a Measure Category Assignment of B and will not be in the Measure Population. Stop processing.
  3. If Birth Weight is greater than or equals 3000g, continue processing and proceed to check Admission to NICU.

7. Check Admission to NICU
  1. If Admission to NICU is missing, the case will proceed to a Measure Category Assignment of X and will be rejected. Stop processing.
  2. If Admission to NICU equals Y, the case will proceed to a Measure Category Assignment of B and will not be in the Measure Population. Stop processing.
  3. If Admission to NICU equals N, continue processing and proceed to check Exclusive Human Milk Feeding.

8. Check Exclusive Human Milk Feeding
  1. If Exclusive Human Milk Feeding is missing, the case will proceed to a Measure Category Assignment of X and will be rejected. Stop processing.
  2. If Exclusive Human Milk Feeding equals Y, the case will proceed to a Measure Category Assignment of E and will be in the numerator population. Stop processing.
  3. If Exclusive Human Milk Feeding equals N, the case will proceed to a Measure Category Assignment of D and will be in the population. Stop processing.

Measure Information Form PC-05
CPT® only copyright 2025 American Medical Association. All rights reserved.
Specifications Manual for Joint Commission National Quality Measures (v2026A1)
Discharges 01-01-2026 (1Q26) through 06-30-2026 (2Q26)

LICENSE FOR USE OF CURRENT PROCEDURAL TERMINOLOGY, FOURTH EDITION (“CPT®”)

CPT® only copyright 2025 American Medical Association. All rights reserved. CPT® is a registered trademark of the American Medical Association.

You, your employees and agents are authorized to use CPT® only as contained in The Joint Commission performance measures solely for your own personal use in directly participating in healthcare programs administered by The Joint Commission. You acknowledge that the American Medical Association (“AMA”) holds all copyright, trademark and other rights in CPT®.

Any use not authorized herein is prohibited, including by way of illustration and not by way of limitation, making copies of CPT® for resale and/or license, transferring copies of CPT® to any party not bound by this Agreement, creating any modified or derivative work of CPT®, or making any commercial use of CPT®. License to use CPT® for any use not authorized herein must be obtained through the American Medical Association, Intellectual Property Services, AMA Plaza, 330 North Wabash Avenue, Suite 39300, Chicago, Illinois 60611-5885. Applications are available at the American Medical Association Web site, www.ama- assn.org/go/cpt.

U.S. Government Rights This product includes CPT® which is commercial technical data, which was developed exclusively at private expense by the American Medical Association, 330 North Wabash Avenue, Chicago, Illinois 60611. The American Medical Association does not agree to license CPT® to the Federal Government based on the license in FAR 52.227-14 (Data Rights - General) and DFARS 252.227-7015 (Technical Data - Commercial Items) or any other license provision. The American Medical Association reserves all rights to approve any license with any Federal agency.

Disclaimer of Warranties and Liabilities. CPT® is provided “as is” without warranty of any kind, either expressed or implied, including but not limited to the implied warranties of merchantability and fitness for a particular purpose. Fee schedules, relative value units, conversion factors and/or related components are not assigned by the AMA, are not part of CPT®, and the (AMA is not recommending their use. The AMA does not directly or indirectly practice medicine or dispense medical services. The responsibility for the content of this product is with The Joint Commission, and no endorsement by the AMA is intended or implied. The AMA disclaims responsibility for any consequences or liability attributable to or related to any use, non-use, or interpretation of information contained or not contained in this product.

This Agreement will terminate upon notice if you violate its terms. The AMA is a third party beneficiary to this Agreement.

Should the foregoing terms and conditions be acceptable to you, please indicate your agreement and acceptance by clicking below on the button labeled “accept”.

^