Specifications Manual for Joint Commission National Quality Measures (v2026A1)
Posted: 10/20/2025

Release Notes:
Measure Information Form
Version 2026A1

Measure Information Form

***This measure is retired as of January 1, 2026***
Measure Set: Emergency Department (ED)

Set Measure ID: ED-1

Set Measure ID Performance Measure Name
ED-1a viewtopic Median Time from ED Arrival to ED Departure for Admitted ED Patients – Overall Rate
ED-1b viewtopic Median Time from ED Arrival to ED Departure for Admitted ED Patients – Reporting Measure
ED-1c viewtopic Median Time from ED Arrival to ED Departure for Admitted ED Patients – Psychiatric/Mental Health Patients

Performance Measure Name: Median Time from ED Arrival to ED Departure for Admitted ED Patients

Description: Median time from emergency department arrival to time of departure from the emergency room for patients admitted to the facility from the emergency department

Rationale: Reducing the time patients remain in the emergency department (ED) can improve access to treatment and increase quality of care. Reducing this time potentially improves access to care specific to the patient condition and increases the capability to provide additional treatment. In recent times, EDs have experienced significant overcrowding. Although once only a problem in large, urban, teaching hospitals, the phenomenon has spread to other suburban and rural healthcare organizations. According to a 2002 national U.S. survey, more than 90% of large hospitals report EDs operating "at" or "over" capacity. Approximately one third of hospitals in the US report increases in ambulance diversion in a given year, whereas up to half report crowded conditions in the ED. In a recent national survey, 40% of hospital leaders viewed ED crowding as a symptom of workforce shortages. ED crowding may result in delays in the administration of medication such as antibiotics for pneumonia and has been associated with perceptions of compromised emergency care. For patients with non-ST-segment-elevation myocardial infarction, long ED stays were associated with decreased use of guideline-recommended therapies and a higher risk of recurrent myocardial infarction. Overcrowding and heavy emergency resource demand have led to a number of problems, including ambulance refusals, prolonged patient waiting times, increased suffering for those who wait, rushed and unpleasant treatment environments, and potentially poor patient outcomes. When EDs are overwhelmed, their ability to respond to community emergencies and disasters may be compromised.

Type Of Measure: Process

Improvement Noted As: Decrease in the median value

Continuous Variable Statement: Time (in minutes) from ED arrival to ED departure for patients admitted to the facility from the emergency department.
Included Populations: Any ED Patient from the facility’s emergency department

Excluded Populations: Patients who are not an ED Patient

Data Elements:

Risk Adjustment: No.

Data Collection Approach: Retrospective data sources for required data elements include administrative data and medical records. Some hospitals may prefer to gather data concurrently by identifying patients in the population of interest. This approach provides opportunity for improvement at the point of care/service. However, complete documentation includes the principal or other ICD-10 diagnosis and procedure codes, which require retrospective data entry.

Data Accuracy: None

Measure Analysis Suggestions: None

Sampling: Yes. Please refer to the measure set specific sampling requirements and for additional information see the Population and Sampling Specifications section.

Data Reported As: Aggregate measure of central tendency .

Selected References:

  • Derlet RW, Richards JR. Emergency department overcrowding in Florida, New York, and Texas. South Med J. 2002;95:846-9.
  • Derlet RW, Richards JR. Overcrowding in the nation's emergency departments: complex causes and disturbing effects. Ann Emerg Med. 2000;35:63-8.
  • Diercks DB, et al. Prolonged emergency department stays of non-ST-segment-elevation myocardial infarction patients are associated with worse adherence to the American College of Cardiology/American Heart Association guidelines for management and increased adverse events. Ann Emerg Med. 2007;50:489-96.
  • Fatovich DM, Hirsch RL. Entry overload, emergency department overcrowding, and ambulance bypass. Emerg Med J. 2003;20:406-9.
  • Hwang U, Richardson LD, Sonuyi TO, Morrison RS. The effect of emergency department crowding on the management of pain in older adults with hip fracture. J Am Geriatr Soc. 2006;54:270-5.
  • Institute of Medicine of the National Academies. Future of emergency care: Hospital-based emergency care at the breaking point. The National Academies Press 2006.
  • Kyriacou DN, Ricketts V, Dyne PL, McCollough MD, Talan DA. A 5-year time study analysis of emergency department patient care efficiency. Ann Emerg Med. 1999;34:326-35.
  • Pines JM, et al. ED crowding is associated with variable perceptions of care compromise. Acad Emerg Med. 2007;14:1176-81.
  • Pines JM, et al. Emergency department crowding is associated with poor care for patients with severe pain. Ann Emerg Med. 2008;51:6-7.
  • Schull MJ, et al. Emergency department crowding and thrombolysis delays in acute myocardial infarction. Ann Emerg Med. 2004;44:577-85.
  • Siegel B, et al. Enhancing work flow to reduce crowding. Jt Comm J Qual Patient Saf. 2007;33(11 Suppl):57-67.
  • Trzeciak S, Rivers EP. Emergency department overcrowding in the United States: an emerging threat to patient safety and public health. Emerg Med J. 2003;20:402-5.
  • Wilper AP, Woolhandler S, Lasser KE,McCormick D, Cutrona SL, Bor DH, Himmelstein DU. Waits to see an emergency department physician: U.S. trends and predictors, 1997-2004. Health Aff (Millwood). 2008;27:w84-95.

Measure Algorithm:
Graphic depiction of the Measure Algorithm. Refer to the Algorithm Narrative for each detailed step. Graphic depiction of the Measure Algorithm. Refer to the Algorithm Narrative for each detailed step.

ED-1: Algorithm Narrative

ED-1: Median Time from ED Arrival to ED Departure for Admitted ED Patients
Continuous Variable Statement: Time (in minutes) from ED arrival to ED departure for patients admitted to the facility from the emergency department.

Stratified Measure Name:
ED-1a Overall Measure
ED-1b Reporting Measure
ED-1c Psych/Mental Measure

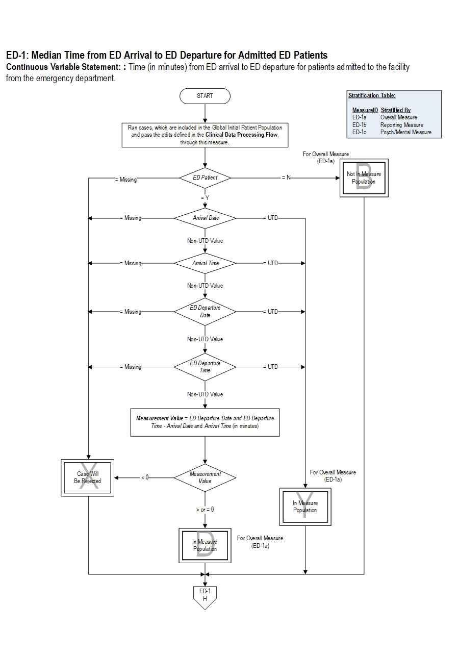
1. Start processing. Run cases which are included in the Global Initial Patient Population and pass the edits defined in the Clinical Data Processing Flow through this measure.

2. Check ED Patient
a. If ED Patient is missing, the case will proceed to a Measure Category Assignment of X and will be rejected. Assign the Measure Category to X for ED-1a, proceed to step 9.
b. If ED Patient equals No, the case will proceed to a Measure Category Assignment of B and will not be in the Measure Population. Assign the Measure Category to B for ED-1a, proceed to step 9.
c. If ED Patient equals “Yes,” continue processing and proceed to check Arrival Date.

3. Check Arrival Date
a. If the Arrival Date is missing, the case will proceed to a Measure Category Assignment of X and will be rejected. Assign the Measure Category to X for ED-1a, proceed to step 9.
b. If the Arrival Date equals Unable to Determine, the case will proceed to a Measure Category Assignment of Y and will be in the Measure Population. Assign the Measure Category to Y for ED-1a, proceed to step 9.
c. If Arrival Date equals a Non-Unable to Determine Value, continue processing and proceed to check Arrival Time.

4. Check Arrival Time
a. If the Arrival Time is missing, the case will proceed to a Measure Category Assignment of X and will be rejected. Assign the Measure Category to X for ED-1a, proceed to step 9.
b. If the Arrival Time equals Unable to Determine, the case will proceed to a Measure Category Assignment of Y and will be in the Measure Population. Assign the Measure Category to Y for ED-1a, proceed to step 9.
c. If Arrival Time equals a Non-Unable to Determine Value, continue processing and proceed to check ED Departure Date.

5. Check ED Departure Date
a. If the ED Departure Date is missing, the case will proceed to a Measure Category Assignment of X and will be rejected. Assign the Measure Category to X for ED-1a, proceed to step 9.
b. If the ED Departure Date equals Unable to Determine, the case will proceed to a Measure Category Assignment of Y and will be in the Measure Population. Assign the Measure Category to Y for ED-1a, proceed to step 9.
c. If ED Departure Date equals a Non-Unable to Determine Value, continue processing and proceed to check ED Departure Time.

6. Check ED Departure Time
a. If the ED Departure Time is missing, the case will proceed to a Measure Category Assignment of X and will be rejected. Assign the Measure Category to X for ED-1a, proceed to step 9.
b. If the ED Departure Time equals Unable to Determine, the case will proceed to a Measure Category Assignment of Y and will be in the Measure Population. Assign the Measure Category to Y for ED-1a, proceed to step 9.
c. If ED Departure Time equals a Non-Unable to Determine Value, continue processing and proceed to Calculate Measurement Value.

7. Calculate Measurement Value. Measurement Value, in minutes, is equal to the ED Departure Date and ED Departure Time minus the Arrival Date and Arrival Time. Continue processing and proceed to check Measurement Value.

8. Check Measurement Value
a. If the Measurement Value is less than zero minutes, the case will proceed to a Measure Category Assignment of X and will be rejected. Assign the Measure Category to X for ED-1a. Proceed to step 9.
b. If the Measurement Value is greater than or equal to zero minutes, the case will proceed to a Measurement Category Assignment of D and will be in the Measure Population. Assign the Measure Category to D for ED-1a. Proceed to step 9.

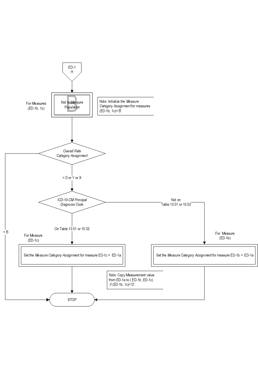
9. Initialize the Measure Category Assignment for measures (ED-1b, 1c) to equal ’B’. Continue processing and proceed to check Overall Rate Category Assignment.

10. Check Overall Rate Category Assignment
a. If the Overall Rate is “D or Y or X” continue processing and proceed to check ICD-10-CM Principal Diagnosis Code.
b. If the Overall Rate is equal to B stop processing.

11. Check ICD-10-CM Principal Diagnosis Code
a. If the ICD-10-CM Principal Diagnosis Code is on Table 10.01 or 10.02, set the Measure Category Assignment for measure ED-1c equal to ED-1a. Stop processing. Note: Copy Measurement value from ED-1a to ED-1c if ED-1c equals D.
b. If the ICD-10-CM Principal Diagnosis Code is not on Table 10.01 or 10.02, set the Measure Category Assignment for measure ED-1b equal to ED-1a. Stop processing. Note: Copy Measurement value from ED-1a to ED-1b if ED-1b equals D.

Measure Information Form ED-1
CPT® only copyright 2025 American Medical Association. All rights reserved.
Specifications Manual for Joint Commission National Quality Measures (v2026A1)
Discharges 01-01-2026 (1Q26) through 06-30-2026 (2Q26)

LICENSE FOR USE OF CURRENT PROCEDURAL TERMINOLOGY, FOURTH EDITION (“CPT®”)

CPT® only copyright 2025 American Medical Association. All rights reserved. CPT® is a registered trademark of the American Medical Association.

You, your employees and agents are authorized to use CPT® only as contained in The Joint Commission performance measures solely for your own personal use in directly participating in healthcare programs administered by The Joint Commission. You acknowledge that the American Medical Association (“AMA”) holds all copyright, trademark and other rights in CPT®.

Any use not authorized herein is prohibited, including by way of illustration and not by way of limitation, making copies of CPT® for resale and/or license, transferring copies of CPT® to any party not bound by this Agreement, creating any modified or derivative work of CPT®, or making any commercial use of CPT®. License to use CPT® for any use not authorized herein must be obtained through the American Medical Association, Intellectual Property Services, AMA Plaza, 330 North Wabash Avenue, Suite 39300, Chicago, Illinois 60611-5885. Applications are available at the American Medical Association Web site, www.ama- assn.org/go/cpt.

U.S. Government Rights This product includes CPT® which is commercial technical data, which was developed exclusively at private expense by the American Medical Association, 330 North Wabash Avenue, Chicago, Illinois 60611. The American Medical Association does not agree to license CPT® to the Federal Government based on the license in FAR 52.227-14 (Data Rights - General) and DFARS 252.227-7015 (Technical Data - Commercial Items) or any other license provision. The American Medical Association reserves all rights to approve any license with any Federal agency.

Disclaimer of Warranties and Liabilities. CPT® is provided “as is” without warranty of any kind, either expressed or implied, including but not limited to the implied warranties of merchantability and fitness for a particular purpose. Fee schedules, relative value units, conversion factors and/or related components are not assigned by the AMA, are not part of CPT®, and the (AMA is not recommending their use. The AMA does not directly or indirectly practice medicine or dispense medical services. The responsibility for the content of this product is with The Joint Commission, and no endorsement by the AMA is intended or implied. The AMA disclaims responsibility for any consequences or liability attributable to or related to any use, non-use, or interpretation of information contained or not contained in this product.

This Agreement will terminate upon notice if you violate its terms. The AMA is a third party beneficiary to this Agreement.

Should the foregoing terms and conditions be acceptable to you, please indicate your agreement and acceptance by clicking below on the button labeled “accept”.

^