Specifications Manual for Joint Commission National Quality Measures (v2026A1)
Posted: 10/20/2025

Release Notes:
Measure Information Form
Version 2026A1


Hospital Based Inpatient Psychiatric Services (HBIPS)

Set Measures

Set Measure ID Measure Short Name
HBIPS-2 Hours of physical restraint use
HBIPS-3 Hours of seclusion use

General Data Elements

Element Name Collected For
Admission Date All Records,
Birthdate All Records,
CMS Certification Number All Records,
Health Care Organization Identifier All Records,
Hispanic Ethnicity All Records,
ICD-10-CM Other Diagnosis Codes All Records, Optional for HBIPS-2, HBIPS-3
ICD-10-CM Principal Diagnosis Code All Records, Optional for HBIPS-2, HBIPS-3
ICD-10-PCS Other Procedure Codes All Records, Optional for All HBIPS Records
ICD-10-PCS Other Procedure Dates All Records, Optional for All HBIPS Records
ICD-10-PCS Principal Procedure Code All Records, Optional for All HBIPS Records
ICD-10-PCS Principal Procedure Date All Records, Optional for All HBIPS Records
Measure Category Assignment All Records, Calculation, Used in calculation of the Joint Commission's aggregate data.
Payment Source All Records, Optional for HBIPS-2 and HBIPS-3
Psychiatric Care Setting All Records, HBIPS
Race All Records,

Algorithm Output Data Elements

Element Name Collected For
Measure Category Assignment All Records, Calculation
Measurement Value Calculation

Measure Set Specific Data Elements

Element Name Collected For
Event Date HBIPS-2, HBIPS-3
Event Type HBIPS-2, HBIPS-3
Minutes of Physical Restraint HBIPS-2
Minutes of Seclusion HBIPS-3
Psychiatric Inpatient Days-Non-Medicare Only HBIPS-2, HBIPS-3
Psychiatric Inpatient Days - Medicare Only HBIPS-2, HBIPS-3
Total Leave Days-Non-Medicare Only HBIPS-2, HBIPS-3
Total Leave Days - Medicare Only HBIPS-2, HBIPS-3


  Document Name  
Acknowledgement  
Appendix A  
Appendix C  
Appendix D - Glossary of Terms  
Appendix E - Overview of Measure Information Form and Flowchart Formats  
Appendix G - Resources  
Appendix H - Miscellaneous Tables  
Cover Page for the Joint Commission Manual  
Data Dictionary  
Introduction to the Manual  
Joint Commission Clinical Data Processing Flow  
Joint Commission National Quality Measures Data Processing  
Missing and Invalid Data  
Sampling  
Table of Contents  
Using the The Joint Commission's National Measure Specifications Manual  





Hospital-Based Inpatient Psychiatric Services (HBIPS) Measure Set Initial Patient Population




Initial Patient Population for Event Measures (HBIPS-2 and HBIPS-3)
The population of the HBIPS event measures can be identified by using two data elements that are common to the event performance measures in the HBIPS set:
  • Event Date
  • Psychiatric Care Setting

The HBIPS Event Topic Population (common to all HBIPS event measures) is defined as patients with an event (Event Date exists) while they are in the hospital with a Patient Age at Time of Event (Event Date -— Birthdate) >= 1 year and the patient was in a Psychiatric Care Setting (='Y') when the event occurred. There are four distinct strata or sub-populations within the HBIPS Event Topic Population, each identified by a specific age range. The patients in each stratum are counted in the HBIPS Initial Patient Population for event measures of multiple measures.

Event Measures Age Strata Initial Patient Population definition
HBIPS-2a and 3a (overall measures) Age greater than and equal to 1 year The count of all patients in strata 1, 2, 3, and 4
HBIPS-2b and 3b Age 1 year through 12 years The count of all patients in stratum 1
HBIPS-2c and 3c Age 13 years through 17 years The count of all patients in stratum 2
HBIPS-2d and 3d Age 18 years through 64 years The count of all patients in stratum 3
HBIPS-2e and 3e Age greater than and equal to 65 years The count of all patients in stratum 4

Patients for which an event occurs (Event Date exists) while in a Psychiatric Care Setting (='Y') in the hospital are included in one of the Strata Initial Populations for the event measures. There is no sampling for the HBIPS event measures. The measures in HBIPS-EVT (HBIPS-2 and HBIPS-3) are not eligible for sampling and will use the entire Initial Patient Population for reporting.

Event Stratum 1 — Age 1 year through 12 years stratum — A Patient Age at Time of Event (Event Date -— Birthdate) >= 1 year and < 13 years

Event Stratum 2 - Age 13 years through 17 years stratum — A Patient Age at Time of Event (Event Date —- Birthdate) >= 13 years and < 18 years

Event Stratum 3 - Age 18 years through 64 years stratum — A Patient Age at Time of Event (Event Date -— Birthdate) >= 18 years and < 65 years

Event Stratum 4 - Age greater than and equal to 65 years stratum — A Patient Age at Time of Event (Event Date —- Birthdate) >= 65 years

NOTE: Initial Patient Population Size – Psychiatric Inpatient Days Medicare Only and Psychiatric Inpatient Days Non-Medicare Only for HBIPS Event measures are not derived from those cases that pass through the Initial Patient Population algorithm. Instead, these data are derived from the HBIPS census data calculated by (Psychiatric Inpatient Days – Total Leave Days). Please refer to the HBIPS-2 and HBIPS-3 data element calculation example in the data entry guide for technical guidance. The following Initial Patient Population algorithm is used to identify cases with events that occur in the psychiatric setting that will be used to run through algorithms HBIPS 2 and 3 to determine the numerator.


Graphic depiction of the Measure Algorithm. Refer to the Algorithm Narrative for each detailed step.

Graphic depiction of the Measure Algorithm. Refer to the Algorithm Narrative for each detailed step.




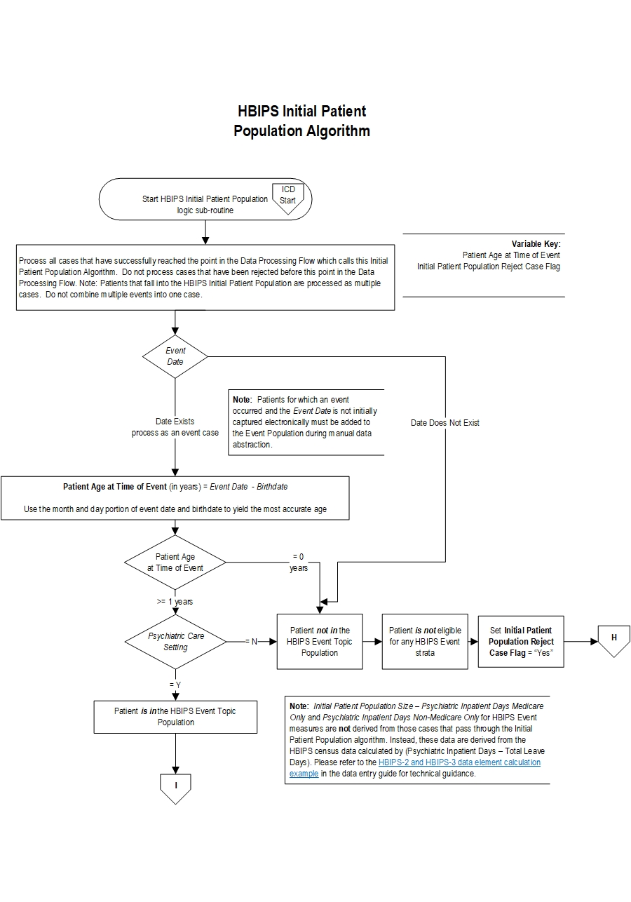
HBIPS Initial Patient Population Algorithm Narrative

Variable Key: Patient Age at Time of Event, Initial Patient Population Reject Case Flag

1. Start HBIPS Initial Patient Population logic sub-routine. Process all cases that have successfully reached the point in the Data Processing Flow which calls this Initial Patient Population Algorithm. Do not process cases that have been rejected before this point in the Data Processing Flow. Note: Patients that fall into the HBIPS Initial Patient Population are processed as multiple cases. Do not combine multiple events into one case.
2. Event Date:
  1. If the Event Date exists, process as an event case, proceed to step 3.
  2. If an Event Date does not exist, the patient is not in HBIPS Event Topic Population, and the patient is not eligible for any HBIPS Event strata. Set Initial Patient Population Reject Case Flag to equal Yes. Return to Data Processing Flow.
Note
Patients for which an event occurred, and the Event Date is not initially captured electronically must be added to the Event Population during manual data abstraction.
3. Calculate Patient Age at Time of Event (in years) = Event Date - Birthdate. Use the month and day portion of event date and birthdate to yield the most accurate age.
4. Check Patient Age at Time of Event:
  1. If the Patient Age at Time of Event is equal to zero (0) years, the patient is not in the HBIPS Event Topic Population and patient is not eligible for any HBIPS Event strata. Set Initial Patient Population Reject Case Flag to equal Yes. Return to Data Processing Flow.
  2. If the Patient Age at Time of Event is greater than or equal to 1 years, proceed to check Psychiatric Care Setting
5. Check Psychiatric Care Setting
  1. If Psychiatric Care Setting is N , the patient is not in the HBIPS Event Topic Population and patient is not eligible for any HBIPS Event strata. Set Initial Patient Population Reject Case Flag to equal Yes. Return to Data Processing Flow.
  2. If Psychiatric Care Setting is Y, the patient is in the HBIPS Event Topic Population. Set Initial Patient Population Reject Case Flag to equal No. Proceed to check Patient Age at Time of Event.
Note: Initial Patient Population Size – Psychiatric Inpatient Days Medicare Only and Psychiatric Inpatient Days Non-Medicare Only for HBIPS Event measures are not derived from those cases that pass through the Initial Patient Population algorithm. Instead, these data are derived from the HBIPS census data calculated by (Psychiatric Inpatient Days – Total Leave Days). Please refer to the HBIPS-2 and HBIPS-3 data element calculation example in the data entry guide for technical guidance.
6. Check Patient Age at Time of Event:
  1. If Patient Age at Time of Event is greater than or equal to 1 years and less than 13 years, the patient is in the 1st HBIPS Event stratum and patient is eligible to be sampled for the 1st HBIPS Event stratum. Include patient in the Initial Patient Population of the appropriate Event measures. Return to Data Processing Flow.
  2. If Patient Age at Time of Event is greater than 13 years, continue processing and proceed to check Patient Age at Time of Event.
7. Check Patient Age at Time of Event:
  1. If Patient Age at Time of Event is greater than or equal to 13 years and less than 18 years, the patient is in the 2nd HBIPS Event stratum and patient is eligible to be sampled for the 2nd HBIPS Event stratum. Include patient in the Initial Patient Population of the appropriate Event measures. Return to Data Processing Flow.
  2. If Patient Age at Time of Event is greater than or equal to 18 years, continue processing and proceed to check Patient Age at Time of Event.
8. Check Patient Age at Time of Event:
  1. If Patient Age at Time of Event is greater than or equal to 18 years and less than 65 years, the patient is in the 3rd HBIPS Event stratum and patient is eligible to be sampled for the 3rd HBIPS Event stratum. Include patient in the Initial Patient Population of the appropriate Event measures. Return to Data Processing Flow.
  2. If Patient Age at Time of Event is greater than or equal to 65 years, the patient is in the 4th HBIPS Event stratum and patient is eligible to be sampled for the 4th HBIPS Event stratum. Include patient in the Initial Patient Population of the appropriate Event measures. Return to Data Processing Flow.

Sample Size Requirements

Hospitals that choose to sample have the option of sampling quarterly or sampling monthly. A hospital may choose to use a larger sample size than is required. Hospitals whose Initial Patient Population size is less than the minimum number of cases per quarter/month for the stratum cannot sample that stratum. Regardless of the option used, hospital samples must be monitored to ensure that sampling procedures consistently produce statistically valid and useful data. Because the sample for a measure set will rarely be equal to the effective sample due to exclusions and contraindications, hospitals selecting sample cases MUST submit AT LEAST the minimum required sample size.

For information concerning how to perform sampling, refer to the Population and Sampling Specifications section in this manual.

Sampling Requirements for HBIPS Event Measures (HBIPS-2 and HBIPS-3)
The measures in HBIPS-EVT (HBIPS-2 and HBIPS-3) are not eligible for sampling and will use the entire Initial Patient Population for reporting.

Measure Information Form HBIPS
CPT® only copyright 2025 American Medical Association. All rights reserved.
Specifications Manual for Joint Commission National Quality Measures (v2026A1)
Discharges 01-01-2026 (1Q26) through 06-30-2026 (2Q26)

LICENSE FOR USE OF CURRENT PROCEDURAL TERMINOLOGY, FOURTH EDITION (“CPT®”)

CPT® only copyright 2025 American Medical Association. All rights reserved. CPT® is a registered trademark of the American Medical Association.

You, your employees and agents are authorized to use CPT® only as contained in The Joint Commission performance measures solely for your own personal use in directly participating in healthcare programs administered by The Joint Commission. You acknowledge that the American Medical Association (“AMA”) holds all copyright, trademark and other rights in CPT®.

Any use not authorized herein is prohibited, including by way of illustration and not by way of limitation, making copies of CPT® for resale and/or license, transferring copies of CPT® to any party not bound by this Agreement, creating any modified or derivative work of CPT®, or making any commercial use of CPT®. License to use CPT® for any use not authorized herein must be obtained through the American Medical Association, Intellectual Property Services, AMA Plaza, 330 North Wabash Avenue, Suite 39300, Chicago, Illinois 60611-5885. Applications are available at the American Medical Association Web site, www.ama- assn.org/go/cpt.

U.S. Government Rights This product includes CPT® which is commercial technical data, which was developed exclusively at private expense by the American Medical Association, 330 North Wabash Avenue, Chicago, Illinois 60611. The American Medical Association does not agree to license CPT® to the Federal Government based on the license in FAR 52.227-14 (Data Rights - General) and DFARS 252.227-7015 (Technical Data - Commercial Items) or any other license provision. The American Medical Association reserves all rights to approve any license with any Federal agency.

Disclaimer of Warranties and Liabilities. CPT® is provided “as is” without warranty of any kind, either expressed or implied, including but not limited to the implied warranties of merchantability and fitness for a particular purpose. Fee schedules, relative value units, conversion factors and/or related components are not assigned by the AMA, are not part of CPT®, and the (AMA is not recommending their use. The AMA does not directly or indirectly practice medicine or dispense medical services. The responsibility for the content of this product is with The Joint Commission, and no endorsement by the AMA is intended or implied. The AMA disclaims responsibility for any consequences or liability attributable to or related to any use, non-use, or interpretation of information contained or not contained in this product.

This Agreement will terminate upon notice if you violate its terms. The AMA is a third party beneficiary to this Agreement.

Should the foregoing terms and conditions be acceptable to you, please indicate your agreement and acceptance by clicking below on the button labeled “accept”.

^