Specifications Manual for Joint Commission National Quality Measures (v2026A1)
Posted: 10/20/2025

Release Notes:
GlobalInitialPatientPopulation
Version 2026A1

The Joint Commission National Quality Measures

Global Initial Patient Population

Note: The ED, IMM, SUB, and TOB measure sets are being retired as of January 1, 2026. These measure sets are removed from ORYX. Measures will be maintained through 2026 discharges.

Global is an umbrella name for four measure sets, Emergency Department (ED), Immunization (IMM), Substance Use (SUB) and Tobacco Treatment (TOB). The purpose of defining an umbrella name was to apply one population flow and one sampling on the Global population and reduce the burden of sampling for four measure sets or any number of these four measure sets that are selected. Therefore, if only two of the Global measure sets are selected and reported, the process would only apply for those two measure sets.

The Global Initial Patient Population is defined by two data elements:
  • Admission Date
  • Discharge Date

All patients discharged from acute inpatient care with Length of Stay (Discharge Date minus Admission Date) less than or equal to 120 days are included in the Global Initial Population and are eligible for sampling.

The cases that are accepted into the Global Initial patient population and are sampled would be selected for the specific measure set and return to the Clinical Data Processing Flow in the Data Processing section.

For The Joint Commission, hospitals must submit the same case for all applicable measure sets elected by the hospital (i.e., ED, IMM, SUB and TOB) under the Global Initial Patient Population.
Example:
If a hospital has elected to submit ED, TOB and IMM to The Joint Commission, for every ED case that is submitted the same case must also be submitted as a TOB case and an IMM case to The Joint Commission.

The Global Initial Patient Population only contains the population information and flow. There is no measure associated to Global; therefore there is no measure flow or MIF for Global.

For Emergency Department (ED), Immunization (IMM), Substance Use (SUB) and Tobacco Treatment (TOB) Initial Patient Population definitions and algorithms, please refer to the Global Initial Patient Population.

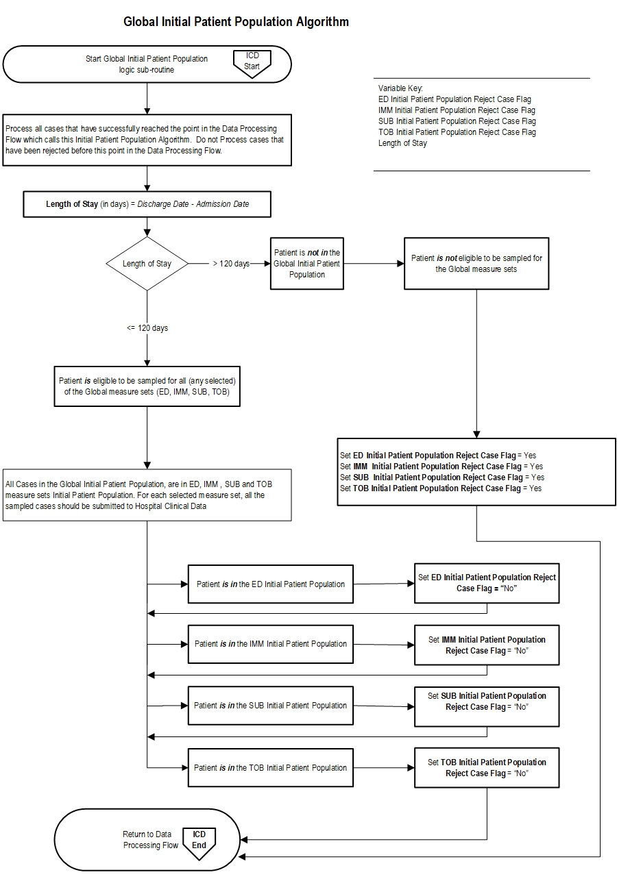
Global Initial Patient Population Algorithm

Global Init Pop-v2021A_Page1.jpg

Global Initial Patient Population Algorithm Narrative

Variable Key: ED Initial Patient Population Reject Case Flag, IMM Initial Patient Population Reject Case Flag, SUB Initial Patient Population Reject Case Flag, TOB Initial Patient Population Reject Case Flag, Length of Stay

1. Start Global Initial Patient Population logic sub-routine. Process all cases that have successfully reached the point in the Data Processing Flow which calls this Initial Patient Population Algorithm. Do not process cases that have been rejected before this point in the Data Processing Flow.
2. Calculate the Length of Stay. Length of Stay, in days, is equal to the Discharge Date minus the Admission Date.
3. Check Length of Stay:
  1. If the Length of Stay is greater than 120 days, the patient is not in Global Initial Patient Population and Patient is not eligible to be sampled for Global measure sets. Set the ED Initial Patient Population Reject Case Flag to equal Yes. Set the IMM Initial Patient Population Reject Case Flag to equal Yes. Set the SUB Initial Patient Population Reject Case Flag to equal Yes. Set the TOB Initial Patient Population Reject Case Flag to equal Yes. Return to Data Processing Flow section.
  2. If the Length of Stay is less than or equal to 120 days, continue processing. Patient is eligible to be sampled for all (any selected) of the Global measure sets (ED, IMM, SUB, TOB). All Cases in the Global Initial Patient Population are in ED, IMM, SUB and TOB measure sets Initial Patient Population. For each selected measure set, all the sampled cases should be submitted to Hospital Clinical Data. Continue processing
4. Set Patient is in the ED Initial Patient Population, set ED Initial Patient Population Reject Case Flag = “No”. Patient is in the IMM Initial Patient Population, Set IMM Initial Patient Population Reject Case Flag = “No”. Patient is in the SUB Initial Patient Population, Set SUB Initial Patient Population Reject Case Flag = “No”. Patient is in the TOB Initial Patient Population, Set TOB Initial Patient Population Reject Case Flag = “No”. Return to Data Processing Flow section.

Global Sample Size Requirements

Hospitals that choose to sample have the option of sampling quarterly or sampling monthly. A hospital may choose to use a larger sample size than is required. Hospitals whose Initial Patient Population size is less than the minimum number of cases per quarter for the measure set cannot sample.

Regardless of the option used, hospital samples must be monitored to ensure that sampling procedures consistently produce statistically valid and useful data. Due to exclusions, hospitals selecting sample cases MUST submit AT LEAST the minimum required sample size.

To reduce the burden of multiple sampling for different measure sets, those hospitals that are submitting any of the measure sets under the Global Initial Patient Population, the pulled sample must be used to identify the data for all measure sets or stratum that are submitted to The Joint Commission. For more information concerning how to perform sampling and using the Global sample size for other measure sets, please refer to the Population and Sampling Specifications section in this manual.

The following sample size tables for each option automatically build in the number of cases needed to obtain the required sample sizes for the measure sets under the Global initial patient population.

Quarterly Sampling

Hospitals performing quarterly sampling for Global must ensure that its Initial Patient Population and sample size meet the following conditions:

Quarterly Sample Size
Based on Hospital’s Initial Patient Population Size for the Global Measures

Average Quarterly
Initial Patient Population
Size “N”
Minimum Required
Sample Size
“n”
≥ 1530 306
765 – 1529 20% of Initial Patient Population size
153 — 764 153
< 153 No sampling; 100% Initial Patient Population required

Monthly Sampling

Hospitals performing monthly sampling for Global must ensure that its Initial Patient Population and sample size meet the following conditions:

Monthly Sample Size
Based on Hospital’s Global Initial Patient Population Size Measures

Average Monthly
Initial Patient Population
Size “N”
Minimum Required
Sample Size
“n”
≥ 510 102
255 - 509 20% of Initial Patient Population size
51 - 254 51
< 51 No sampling; 100% Initial Patient Population required

Sample Size Examples
  • Quarterly sampling:
    • A hospital’s Global Initial Patient Population size is 3000 patients during the fourth quarter. The required sample size is seen to be a minimum of 306 Global patients for this quarter.
    • A hospital’s Global Initial Patient Population size 803 patients during the third quarter. The required sample size is 20% of the patient population or 161cases for the quarter (twenty percent of 803 equals 160.6 rounded to the next highest whole number equals 161).

  • Monthly sampling:
    • A hospital’s Global Initial Patient Population size is 600 patients during March. The required sample size is 102 cases from the patient population.
    • A hospital’s Global Initial Patient Population size is 303 patients during July. The required sample size is 20% of the patient population or 61 cases for the month (twenty percent of 303 equals 60.6 rounded to the next highest whole number equals 61).


GlobalInitialPatientPopulation
CPT® only copyright 2025 American Medical Association. All rights reserved.
Specifications Manual for Joint Commission National Quality Measures (v2026A1)
Discharges 01-01-2026 (1Q26) through 06-30-2026 (2Q26)

LICENSE FOR USE OF CURRENT PROCEDURAL TERMINOLOGY, FOURTH EDITION (“CPT®”)

CPT® only copyright 2025 American Medical Association. All rights reserved. CPT® is a registered trademark of the American Medical Association.

You, your employees and agents are authorized to use CPT® only as contained in The Joint Commission performance measures solely for your own personal use in directly participating in healthcare programs administered by The Joint Commission. You acknowledge that the American Medical Association (“AMA”) holds all copyright, trademark and other rights in CPT®.

Any use not authorized herein is prohibited, including by way of illustration and not by way of limitation, making copies of CPT® for resale and/or license, transferring copies of CPT® to any party not bound by this Agreement, creating any modified or derivative work of CPT®, or making any commercial use of CPT®. License to use CPT® for any use not authorized herein must be obtained through the American Medical Association, Intellectual Property Services, AMA Plaza, 330 North Wabash Avenue, Suite 39300, Chicago, Illinois 60611-5885. Applications are available at the American Medical Association Web site, www.ama- assn.org/go/cpt.

U.S. Government Rights This product includes CPT® which is commercial technical data, which was developed exclusively at private expense by the American Medical Association, 330 North Wabash Avenue, Chicago, Illinois 60611. The American Medical Association does not agree to license CPT® to the Federal Government based on the license in FAR 52.227-14 (Data Rights - General) and DFARS 252.227-7015 (Technical Data - Commercial Items) or any other license provision. The American Medical Association reserves all rights to approve any license with any Federal agency.

Disclaimer of Warranties and Liabilities. CPT® is provided “as is” without warranty of any kind, either expressed or implied, including but not limited to the implied warranties of merchantability and fitness for a particular purpose. Fee schedules, relative value units, conversion factors and/or related components are not assigned by the AMA, are not part of CPT®, and the (AMA is not recommending their use. The AMA does not directly or indirectly practice medicine or dispense medical services. The responsibility for the content of this product is with The Joint Commission, and no endorsement by the AMA is intended or implied. The AMA disclaims responsibility for any consequences or liability attributable to or related to any use, non-use, or interpretation of information contained or not contained in this product.

This Agreement will terminate upon notice if you violate its terms. The AMA is a third party beneficiary to this Agreement.

Should the foregoing terms and conditions be acceptable to you, please indicate your agreement and acceptance by clicking below on the button labeled “accept”.

^